Fórum témák
» Több friss téma |
Fórum » Ki mit épített?
Ez a téma ha úgy tetszik a mi "kiállítótermünk", nem pedig a ki mit csinált volna másképpen, mások helyett, és legfőképpen nem javítós téma.
Minden készüléknek van saját témája, ott kell kitárgyalni a részleteket!
FONTOS! A kapcsolási rajzok keresésére is van saját téma, ott keressetek rajzokat!
honnan látod hogy hamisak a tranyók?
nincs rajta gyártó embléma?
Bővebben: Link
"ui:...." nézd meg, alldatasheet -en rákeresel ott csak 3 gyártó szerepel, akkor más nem gyárt nagy valószínűséggel. Üdv
Igazad van! Én is kerestem és nem találtam Philips BD249C tranzisztort. Igazából két gyártót találtam: Semiconductor,Power Innovations. De felteszek egy másik képet. Ez a tranyó Öt éve megy az erőlködőbe. A lényeg a felirat. Tehát ez is hamis.
Elkészült egy kis mérőmüszer mely szerintem mindenkinek jól jön aki erősítőkkel foglakozik és nincs pénze drága műszerekre a beállításukhoz. Most csak képeket teszek fel róla,de hamarosan jön a dokumet is csak össze kell szednem. "Audio millivolt mérő"
Helló!
No látod ez egy eredeti tranyó! ami eredeti az ilyen tokban van! egyrészt, másrészt, ezt Power Innovations termék ala Bourns.com gyártja. ilyet vegyél legközelebb! Nekem is ilyen van! :yes: Üdv
Mekkora frekvencia-tartományban működik?
Azonos amplitúdót feltételezve mekkora frekvencia felett kezd kitérni a mutató a helyes értéktől?
Ebből talán többet ki tudsz nyomozni.
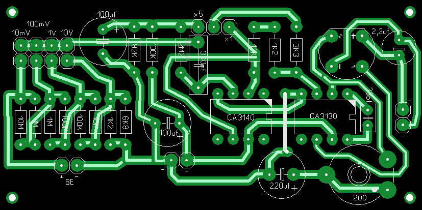
Megtaláltam a nyákrajzot is. Íme.
Tehát gondolom nem mérted. Kíváncs lennék rá nagyon!
Rajzot tudsz mutatni? Én is próbálkoztam millivoltmérővel, de úgy emlékszem 40kHz-es határfrekvencia fölé nem sikerült menni, pedig abban az áramkörben jobban odafigyeltem a dolgora mint ahogyan a te képeiden látszik. A kompenzált osztó közvetlen a kapcsoló kivezetésein volt, a panel pedig közvetlen a kapcsolóra volt szerelve, a minnél rövidebb vezetékek miatt. Ilyesmiket nem látok a fényképeden, ezért gondolom hogy valószínüleg nem működik 20kHz-ig.
Ezt én "Precision"-nak biztos nem nevezném.
De igen megy 20KHz-ig. van a gépen jelgenerátor ami 22KHz-ig megy és azt szépen lehet mérni. Nem én neveztem el,így kaptam a dokot.
De hogy mennyit csal azt tényleg nem tudom. Ebben igazad lehet.
Tudom hogy nem te nevezted el, éppen ezért tettem idéző jelbe az angol "Precision" szót, ami a .doc fájlnevében és tartalmában szerepel.
Az tuti hogy 22kHz-en is mutat valamit, nem az a gond. Egy profi jelgenerátorról adjál rá szinuszt. Azért kell 'profi' generátor, hogy a jel amplitúdója ne függjön véletlen se a frekvenciától. Ez után a jelgenerátor frekvenciáját kezd el növelni. Addig jó, amíg a műszered mutatója nem mozdul meg. Ha már megmozdul és eltér az addig mutatott értéktől, akkor az a max freki amin még hiteles. Találtam egy ilyet: Táblázat Erről beszélek.
Én nem tudom igazán itthon leellenőrizni mennyit csal,nincs műszerem hozzá. A beállítását hálózati transzformátorokkal végeztem. 0-50v között mér. A trafókat szépen méri ott nem csal,igaz ez csak 50Hz.Több különbözőt mértem vele.
Rendben ki fogom próbálni és leírom amit tapasztalok.
Megnézetm a képeket. Nem lehet hogy a müveleti erősítőddel volt a baj. Más müv-errel nekem se ment.
Probáljuk meg Nem messenger hsz -eket írni! Pár percig módosítható a hozzászólás,.. Köszi!
Sziasztok!
Nos én momentán egy PIC-es frekvenciaváltón dolgozom. (1 fázisból 3-at csinál)
Te ez akár 12V-ot akár 5V-ot tud adni a motorkimenetre, a 74LS122-őtől függöen. Ráadásul ugye nem egyenfesszel vezérli a motort, így multiméterrel csak alacsony feszt tudsz mérni. Milyen értékűek a soros "R" ellenállások? Azokon is esik fesz az áram nagyságától függően.Nem egy korrekt megoldás a 12V-5V váltása az áramkörnek.
Hello brato!
Sajnos ez a rajz elvileg is rossz. A tranzisztorok emittere soha nem lesz magasabb feszültségű, mint a bázisa, sőt... Az LS122 csak a tranzisztorok disszipációját növeli meg, a motorra eső feszültséget nem. A bázison lévő 1k is elég nagy, de a lényegen nem sokat változtat. Szóval alapból rossz a rajz, kár (volt?) megépíteni. (Befejezem, mert kicsit off is...)
Köszi a válaszokat, szerencsére mindent tokba szereltem és igy csak a panel megy kárba meg néhány ellenállás.
A rajzot a neten találtam, máskor óvatosabb leszek.
Sziasztok ma végre sikerült befejeznem az oshon pic programozómat. A forrasztás nem lett túl szép. Még mindig nem tudok rendesen forrsztani
A nyákot eagleben terveztem, majd fotóeljárással csináltam meg.
A fotózásos technika úgy látom, már megy. Ellentétben a forrasztással, azt még gyakorold pár hétig! Annyi a hidegforrasztás, mint égen a csillag. Ez így nem egészen megbízható működési szempontból
Ja, és ajánlom neked EZT a hozzászólást! |
Bejelentkezés
Hirdetés |













