Fórum témák

» Több friss téma
Fórum » NYÁK terv ellenőrzése
 
Témaindító: Paso, idő: Okt 4, 2005
Lapozás: OK   131 / 202
(#) reloop válasza Primary hozzászólására (») Jan 27, 2015 /
 
El lehet metszegetni a fóliasávokat, és újrakötni a megfelelő lábra. Egy csatornát megpróbálnék, hogy megtapasztaljam kielégítő-e a feladathoz a szűrő működése.
A tápot vezetéken vinni elég snassz, néhány átkötéssel a panel bármely pontja elérhető, főleg ilyen rendkívül szellős elrendezésnél. Márkás gyári készüléknél is megesik, az átkötések száma összemérhető a beültetett alkatrészek számával és ennek ellenére szépen működik
(#) Helios válasza Helios hozzászólására (») Jan 27, 2015 /
 
Elnézést, de adminisztratív hiba történt... Rossz fájlt töltöttem fel ellenörzésre. Mellékletben szerepel a javított, még egyszer elnézést.
(#) Primary válasza reloop hozzászólására (») Jan 27, 2015 /
 
Megpróbálom, hátha.
(#) kokozo válasza Helios hozzászólására (») Jan 28, 2015 /
 
Hello! A 4022 a bekapcsolás pillanatában indián jelekkel közli, hogy a táp amit adtál neki nem olyan amilyet szeretett volna
(#) kokozo válasza proli007 hozzászólására (») Jan 28, 2015 /
 
Szerintem a 4022 lábára 6,2V kell itt meg 15 megy rá.
Ezenkívül a 4022 11 és 15 sincs összekötve, ellenben a 11-es lábára minek kell a dióda?
A hozzászólás módosítva: Jan 28, 2015
(#) proli007 válasza kokozo hozzászólására (») Jan 28, 2015 /
 
Igazad van, már és is láttam, le is töröltem. Mert a negatív hálózatot néztem. De aki rajzolta a kapcsolást, is valami ilyenre készült, mert szerintem a diódák utáni 20/22k ellenállások is valami feszültség osztónak készültek volna. Mert így a 22k-ra nem sok szükség van. A Led(ek) meg így a 6,2V-ot terhelik, ami nem túl szép..
(#) ludaslajos hozzászólása Jan 28, 2015 /
 
Sziasztok!
Nemrégiben tervbe vettem egy kísérleti, napkollektoros használati meleg víz ellátó rendszer építését. Ehhez szükségem lenne egy "hőkülönbség" kapcsolóra. A témában kutakodva itt a fórumon találtam egy számomra is egyszerűnek tűnő kapcsolást ami a Conrad által forgalmazott kapcsoló koppintása. De sajnos csak szkennelt rajz van a feltöltésben Ez számomra nagy és eleinte megoldhatatlan problémának tűnt ...... Aztán ráakadtam egy Layout nevű tervező programra is. Ilyesmivel eddig nem próbálkoztam de összeszedtem a bátorságomat és nekiveselkedtem a NYÁK tervezésnek. Kettő kemény nap és most úgy tűnik már alapfokon elbírok a programmal és a rajz is elkészült (kettő rajz is van, a másodikra stabkockát is raktam.....). Viszont mára már jojózik a szemem a monitortól és a sokszori ellenőrzés után sem tudom eldönteni, hogy van-e hiba a rajzban. Kérlek benneteket ha időtök engedi fussátok át a rajzot és véleményezzétek. Ha hibát találtok jelezzétek vagy akár ki is javíthatjátok. Valamint szívesen fogadok bármilyen javaslatot vagy építő szándékú hozzászólást is. Köszönöm!
(#) orcika70 válasza ludaslajos hozzászólására (») Jan 28, 2015 /
 
Gondolom ez a nyákterv nem a végleges amely majd kimaratásra kerül, mert amint látom a makróból csak bele lett tervezve a relé, amely szerintem felesleges két áramkörösre megépíteni mivel nincs kiépítve csak egy áramkörre. Meg egyébiránt én már a meglévő alkatrészekkel tervezném a nyákot nem csak úgy belapátolva mindenfélét a makró listából, aztán meg pluszban utólagosan áttervezni.
A hozzászólás módosítva: Jan 28, 2015
(#) kokozo válasza ludaslajos hozzászólására (») Jan 28, 2015 /
 
Nekem is lenne egy kérdésem. Ez mit kapcsol 230V-os valamit vagy kis feszültségűt? Ha 230V-osat akkor ez a relé életvédelmi szempontból nem megfelelő! Az eredeti nyákterv is kicsit kusza mellőz minden ésszerűséget, kicsit átgondolva sokkal kisebb és szebbet lehetne csinálni.
(#) ludaslajos válasza orcika70 hozzászólására (») Jan 28, 2015 /
 
Szia Orcika70! Igen, jó a felvetésed, valóban nem túl ideális a relé rajzolata de ez leginkább azért van mert nem találtam olyan mintát (makro) amilyet szerettem volna ráadásul újragondolva már arra is rájöttem, hogy ez a pici relé alkalmatlan a keringető szivattyúm kapcsolására ezért ez mindenképpen áttervezésre szorul. A többi alkatrész kötése szerinted rendben van?
(#) Helios válasza kokozo hozzászólására (») Jan 28, 2015 /
 
Át lehet valahogy alakítani a kapcsolást hogy jó legyen? Kezdem unni hogy amit ki nézek kapcsolás mindig rossz Elméletileg szabályzott 12V-t kapna... Úgy lett szerkesztve a táp is.
A hozzászólás módosítva: Jan 28, 2015
(#) ludaslajos válasza kokozo hozzászólására (») Jan 28, 2015 /
 
Szia Kokozo! Teljesen jogos a felvetésed (bár időközben erre magamtól is rájöttem) és keringető szivattyú működtetésére valóban nem megfelelő a relé! Azt írod, hogy az eredeti terv is kusza és nemésszerű. Szerinted sokkal kisebbet és szebbet is lehetne készíteni. Sajnos ez egyenlőre meghaladja a képességeimet mert most tanulgatom a progi használatát és nem vagyok benne túl rutinos. Ha esetleg neked jobban megy és a Te tudásoddal ez nem túl időigényes esetleg nem próbálnád meg megrajzolni? Nagyon érdekelne, hogy a rutinosabbak mit tudnak kihozni belőle?
(#) nagyg282 válasza ludaslajos hozzászólására (») Jan 28, 2015 /
 
Szia !
Ha gondolod szívesen segítek van kész nyáktervem,megípítet kiprobált áramkör !
Ha érdekel felteszem (100x100mm és kompletten tápegységgel van ).........
(#) kokozo válasza Helios hozzászólására (») Jan 28, 2015 /
 
Át lehet alakítani, újra kell rajzolni Ha a kapcsolási rajz jó akkor itt van az amilyenre én alakítottam. Nem a legszebb és lehetnek benne hibák, ezért megépítés előtt te is nézd át mert én is tévedhetek!
(#) kokozo válasza ludaslajos hozzászólására (») Jan 28, 2015 /
 
Hello!
Megrajzoltam relével én is csak itt már az átütési távolság rendben van.. Relé helyett inkább nullátmenetes ssr-t használnék, amit a relé helyére kell kötni.
(#) ludaslajos válasza nagyg282 hozzászólására (») Jan 28, 2015 /
 
Szia Nagyg282! Szívesen veszem a felajánlást
(#) ludaslajos válasza kokozo hozzászólására (») Jan 28, 2015 /
 
Nagyon köszönöm! Úgy látom Te nem most kezdted ...... Nekem a "gagyi" változatra kettő nap kellett Szóval még van mit tanulnom.
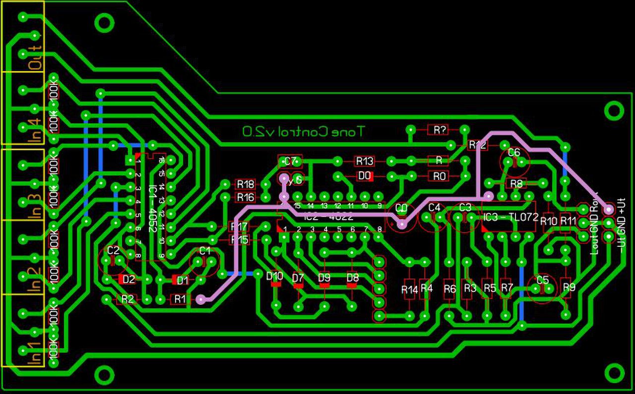
(#) Helios hozzászólása Jan 28, 2015 /
 
Ahogy tudtam kijavítottam a bemenetválasztó tervét. Mellékelek mindent ami van hozzá... Az eredeti beültetési rajzot, a kapcsolási rajzot meg a nyáktervet amit módosítottam. Ennél többet nem tudok csinálni... Az egész délutánom ráment hogy találjak/csináljak kapcsolási rajzot de semmi. A bemenetválasztó pedig szükséges az építményemhez. (Olyat ami nekem kellene itt az oldalon nem találtam.)
(#) kokozo válasza Helios hozzászólására (») Jan 28, 2015 /
 
Berajzoltam hogy mi nem jó még mindig..
(#) Helios válasza kokozo hozzászólására (») Jan 28, 2015 /
 
Ki kell vennem a D7-et és 11-15-öt össze kell kötnöm, azt értem. De amit kékkel berajzoltál azt nem igazán... Akkor a nyákterven és amiről próbáltam lemásolni van egy felesleges dióda?
A hozzászólás módosítva: Jan 28, 2015
(#) kokozo válasza Helios hozzászólására (») Jan 28, 2015 /
 
Nálad a 4022 + ut-t kap és nem azt kellene, hanem ugyanazt amit a 4052.
(#) Helios válasza kokozo hozzászólására (») Jan 28, 2015 /
 
Ahan... Akkor az 1k2-es ellenálláson keresztül mene a két IC 16-os lábára a +Ut...
(#) kokozo válasza Helios hozzászólására (») Jan 28, 2015 /
 
Kapcsolási rajzon úgy van, de lehet hogy a kapcsolási rajz se jó ha ez a nyákterv volt mellette, meg kellene kérdezni ott ahonnan szedted hogy melyik a jó.
(#) Helios válasza kokozo hozzászólására (») Jan 28, 2015 /
 
BSS elektronikáról szedtem, de itt láttam a fórumon hogy valaki megépítette... Masters_Of_Web volt az alany neve azt hiszem...

Többet nem szedek onnan semmit sem... Eddig minden amit ott találtam majdnem hogy hibás volt... Pedig ez tökéletes lenne, mert pont ezekre a funkciókra van szükségem amit ez a kapcsolás biztosítani tudna...
A hozzászólás módosítva: Jan 28, 2015
(#) kokozo válasza Helios hozzászólására (») Jan 28, 2015 /
 
Ezt láttad?
Bővebben: Link
(#) Helios válasza kokozo hozzászólására (») Jan 28, 2015 /
 
Ezt nem... Valahogy nem kaptam róla értesítést...

Én miért nem tudok ilyen frankó nyákot tervezni?
A hozzászólás módosítva: Jan 28, 2015
(#) proli007 válasza kokozo hozzászólására (») Jan 28, 2015 /
 
Hello!
- Én ebben is látok hibát. Az ominózus 22k ellenállások. Nálad most feszültségosztóként működnek. A kapcsoláson pedig kettő lezáró ellenállás, kettő pedig sorba van a 4022 bemenetével. (Osztó akkor lenne ésszerű, ha a 4022 +15V-ról jérna, és ez osztaná le a szintet a 4052 bemenetének.)
Mivel a 6V-ról működik jelenleg az 4022 nincs értelme a soros ellenállásnak. De a feszültségosztó sem jó, mert így csak a fele logikai szintet vinné be. Lezáró ellenállás viszont kell a diódáknak.
- A másik ami nem tetszik a kapcsolási rajz. Itt nincs a 4022-nek bekapcsoláskor Reset jele. Elvileg a számláló ott áll meg ahol akar. És ha egy nem használt kimenetén áll meg, nem fog szólni semmi, és jó sokat kell nyomkodni, hogy megszólaljon az első bement. A másolt nyákterven vannak erre utaló nyomok. Kondi, ellenállás, dióda, csak épp nem jól..
(#) kokozo válasza proli007 hozzászólására (») Jan 28, 2015 /
 
Akkor megállapodhatunk abban hogy ez a kapcsolási rajz is hibás
(#) nagyg282 válasza ludaslajos hozzászólására (») Jan 29, 2015 /
 
Hello !

Ime a tervek csak hobby célra !!!
(#) ludaslajos válasza nagyg282 hozzászólására (») Jan 29, 2015 /
 
Köszönöm! Kérlek annyit még árulj el, hogy R6 és a trafó között lévő három üres forrpont mire szolgál valamint Tr1, Tr2 és P1 értéke mennyi lehet?
A hozzászólás módosítva: Jan 29, 2015
Következő: »»   131 / 202
Bejelentkezés

Belépés

Hirdetés
XDT.hu
Az oldalon sütiket használunk a helyes működéshez. Bővebb információt az adatvédelmi szabályzatban olvashatsz. Megértettem