Fórum témák
» Több friss téma |
Fórum » Kapcsolási rajzot keresek
Témaindító: Kallai Csaba, idő: Márc 11, 2006
Témakörök:
Tehát akkor maradhat minden csak egy 7905-öt kell vennem?
Egyszerűbb, ha PNP tranzisztorokat veszel, mert így a negatív bemenetet nem kell megszakítanod az R3-al és a Q3-al és ezért a GND (-) folytonos marad.
A hozzászólás módosítva: Jan 12, 2015
Az a baj már megépítettem 3 kapcsolást és eddig egyik sem vált be és nem akarom ehhez is megvenni feleslegesen ha nem tudok belőle 3A-t kiszedni
Sziasztok!
Egy kis segítséget szeretnék tőletek kérni! Van nálam egy SIVA PPA 1200-as erősítő, valaki csúnyán bele piszkált, és sajnos mar nem úgy szól ahogy kellene. Mar keresgéltem az interneten de sajnos sehol se lelem meg a rajzát. Akinek meg van ennek az erősítőnek a rajza az most nagyon jól jönne nekem!. Köszönöm előre is!
Sziasztok!
Egy Johnson est.1993 blue line 50r gitárerősitőhöz keresek kapcsrajzot. A neten nem találtam semmit az erősitőröl, ezért kérem a segitségeteket, amit előre is köszönök.
Sziasztok!
Keresek egy olyan rajzot ami hálózati feszültséget figyel, tegyük fel hogy beállítom ezt a készüléket 230V-ra, és ha e fölé megy egyből ad egy riasztást, mondjuk sípol. Üdv Lajos
Szerintem a google képkeresővel ilyesmire keress: ac voltage window comparator
Ha a kimeneti áramot szeretném növelni akkor csak a 0.22Ohm-ot kell csökkentenem? Mert 1.6A körül már elkezd világítani a LED és leszabályoz.
Igen. Kisebb ellenálláson nagyobb áramnál esik annyi fesz, ami kinyitja a két tranyót.
Sziasztok!
Kapcsolási rajzot keresek egy DC inverteres klimakompresszor elindításához. Nagyonn jólenne ha sikerülne egyet összehozni.
Akkor az nem 0,22ohm. Mert 1,6A*0,22ohm=352mV Arra meg nem nyithatja ki egyik tranyó sem.
A tranyónak minimum 600mV kell, az meg 0,6V/0,22ohm=2,7A.. A hozzászólás módosítva: Jan 20, 2015
Biztos hogy 0.22ohm 1,6A nál kezd világítani a led és kicsit nagyobb áramnál le is zár. De majd megpróbálom 0.15ohm al
Sziasztok! Egy kis segítség kéne... A gondom az, hogy a kazánunk füst visszaáramlás érzékelője annyira érzékeny, hogy erősebb szélnél letiltja a gázégőt. Ez még nem lenne baj, sőt, ez a dolga. Viszont ezt csak egy glimmlámpa kigyulladása jelzi, amit akkor veszünk észre, amikor már jégcsapok lógnak a radiátorokon. Egy nyomógombbal lehet törölni a tiltást és újra üzembehelyezni a kazánt. Jó lenne valami zümmögőt kötni a glimmlámpára, hogy "hallható legyen" az üzemzavar. Tudtok javasolni valami egyszerű kapcsolást, ami a 230V-os glimmlámpával párhuzamosra kötve elég erős (de nem ijesztő) hangot produkál? Nem szeretnék túl nagy terhelést ráakasztani mert nem tudom, hogy a vezérlő elektronika mekkora áramra van méretezve. Előre is köszi az ötleteket!
Javaslom a kazán áramkörébe ne avatkozz be galvanikusan. Megoldás lehet a glimm fényének
fototranzisztorral való érzékelése és jelzőáramkör készítése.
Köszi a gyors választ! Gondoltam erre is, csak az okozza a nehézséget, hogy a glimmlámpa a nyomógombba van beépítve. A gomb meg csak "előlről" világít, oldalról nem, tehát ki kéne fúrnom a kapcsoló házát, hogy a kazánon belül látni lehessen ég a glimm vagy sem. Fúrkálni meg nem szeretnék. Lehet, hogy valami elemes megoldást kéne egy külső fényt kizáró dobozba tenni, amit mágnessel rögzítenék a kazán előlapjára. Egy 555 IC-vel meg egy piezó hangszóróval elég nagy zajt lehetne kelteni.
A biztos az, hogy meghalunk! De lejárt volna a garanciája az OHM törvényének? De lehet nem találgatni kellene, hanem mérni. Mondjuk 1,6A mellett a 0,22ohm lábán a feszültséget..
Üdvözlök Mindenkit!
DDA Végfok kapcsolási rajzra lenne szükségem! Válaszokat elöre is köszönöm! Üdv.: Jan
Sziasztok!
Kapcsolási rajzot keresek egy DC inverteres klimakompresszor elindításához. Nagyonn jólenne ha sikerülne egyet összehozni.
Üdv!
Olyan kapcsolási rajzot keresek, ami villogással jelezné, ha egy feszültség egy adott szint alá esik.
Hello! Jó, hogy úgy kell belőled kihúzni azt amit szeretnél.
De számtalan formában megoldható, pld. így is.
Sziasztok!
Segítséget szeretnék kérni, hogy egy 2x300 wattos végfokhoz milyen kapcsoló üzemű táp lenne? Nem szeretnék már súlyos trafókkal bajlódni ha lehet és ezért választanék ilyen megoldást... Esetleg ha lenne terv dokumentáció azzal is sokat segítenétek... Bocsánat azt elfelejtettem, hogy 2x60 voltra lenne szükségem... A hozzászólás módosítva: Jan 26, 2015
Szia! Először próbálj egyet megépíteni a cikkek között szereplőkből - úgy ize' végett
![]() 600W-os erősítőhöz való kapcsolóüzemű táp elég nehéz falat.
Ok melyiket ajánlod?
Esetleg lehetne olyant aminek kicsi a költségvetése?
Üdv!
CEBORA PROF 120 Plazmavágóhoz keresek rajzot! Sürgős lenne! Ha valakinek meg volna, azt nagyon megköszönném...
Üdv!
Nordmende250W rádió kapcsolási rajzát keresem. Tud-e valaki segíteni? Üdv, Rádiós Lajos
Szervusz!
Mellékelem amit találtam.
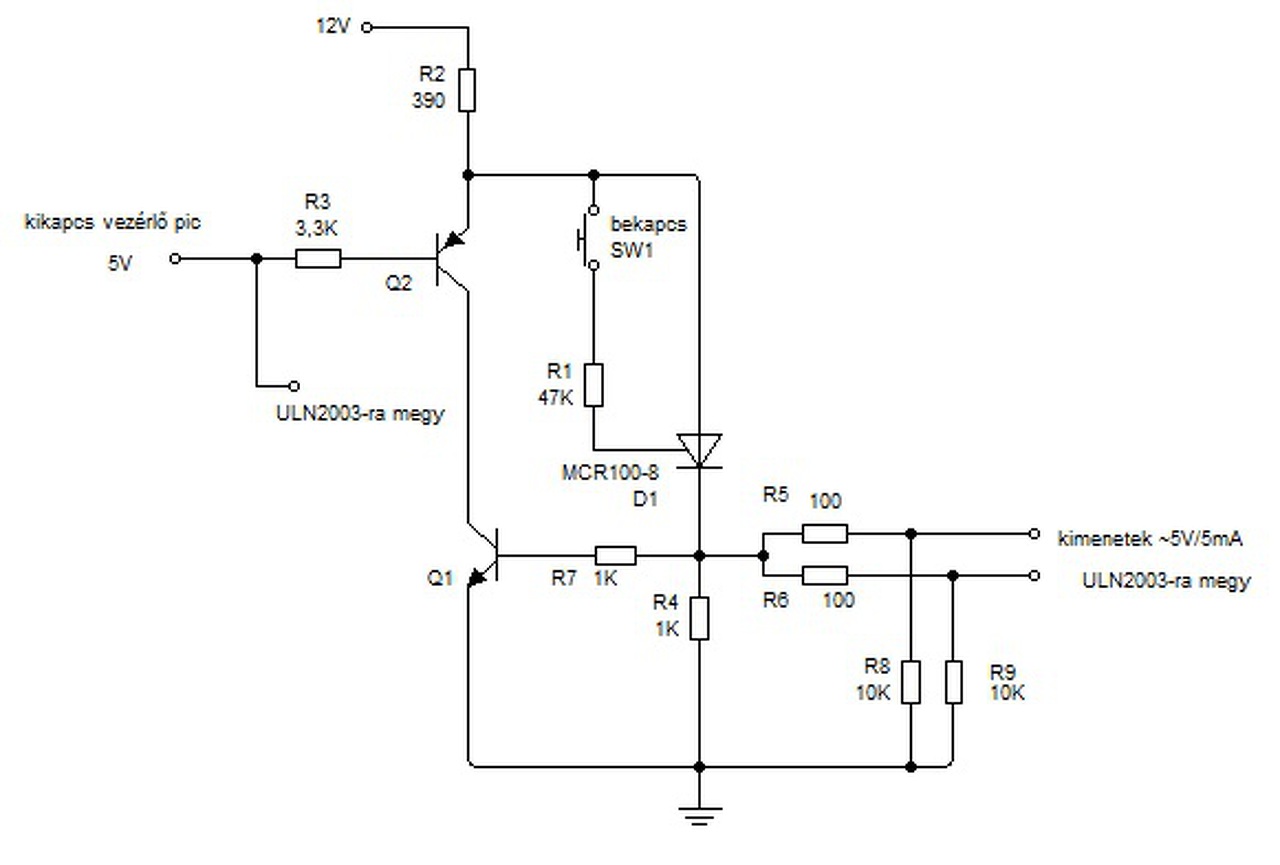
Sziasztok.
Szeretném a véleményetek kérni a mellékelt kapcsolásról? Működőképes lehet? Jó értékeket számoltam? Feladata: -Alapesetben a kimenet legyen 0V. -Ha megnyomom a gombot, akkor az ULN2003 2db bemenete kapjon 5V-ot. -DE, ha a PIC felől kap vezérlést, akkor a kimenetek álljanak vissza 0V-ra. Azért van PNP-NPN tranzisztor pár, mert normális működés esetén a PIC ugyanezen lábán az ULN2003-nak egy másik bemenetét használom folyamatosan, és ne legyen felesleges terhelés. Csak akkor működjön, ha előtte be lett kapcsolva. A segítségetek, véleményeitek előre is köszönöm. A hozzászólás módosítva: Jan 29, 2015
|
Bejelentkezés
Hirdetés |






De számtalan formában megoldható, pld. így is. 






