Fórum témák
» Több friss téma |
Aha.... és mekkora a fényerő?
Ha ilyen gyorsan válaszolgatsz egyszerű kérdésekre, akkor éjjel lesz nemsokára... A hozzászólás módosítva: Jan 30, 2015
Telles fényerővel világit.
Holnap is lesz nap ![]() A hozzászólás módosítva: Jan 30, 2015
Első a család ez így igaz, de majd ha beindul és megmutatod nekik: "Aham..., ja értem. Most akkor ez így jó? Oké, végre vissza kaptunk Téged! "
Ez nálam nincs így szerencsére, egyéb "hasznos" észrevétel?
Hali!
Elhiszem, hogy 1. a család, de akkor lépjél ki, ne várjunk rád, amire esetleg vissza is írsz... Így nem lehet hibát keresni, ötletet várni, hogy fél óránként válaszolsz. Biztos vmi kapitális hiba van ott és találgatni felesleges, lépésről lépésre meg nem 2 perc. 1., kösd át a fetek g-s elektródáit, elvileg ki se tudnak nyitni.... mit csinál az izzó, 2., ha még világít, vedd ki a feteket, ki tudja.... 3., ha még mindig, keresd meg a zárlatot vagy zárlatos alkatrészt... nincs nagy választék.. Amikor megszűnik a fény, akkor kérdezz tovább, ha nem tiszta az oka.. de mindig pontosan fogalmazz. Azt se tudjuk, a drótdzsungel alkatrészeit raktad-e mind be a panelbe egytől-egyig, vagy van keverés.. A szekunder 0.5 voltod is bármi lehet... se terhelt, se DC, se freki, semmi se ismert. A hozzászólás módosítva: Jan 31, 2015
Sziasztok kapcsolóüzemű táp első indításhoz megfelel a hálózatba beiktatni 2db 100W-os izzót?
Türelem. Ez hobbi.
Ráadásul Mircsofnak fontos. Nem?
Nagyon leegyszerűsítve igen. A nehéz része az, hogy a végén az a táp működjön, és még alkalmas is legyen pl egy erősítő tápellátására. Én egy hónapig szenvedtem azzal, hogy el volt csúszva a feszültség, +,-70 helyett +67, -72 volt, és terhelve változott. Még most sem tökéletes, de már megközelítve azonos (amire jutottam ezzel kapcsolatban egyébként az volt, hogy akkora az alkatrészek szórása gyárilag, jelen esetben a rezonáns kondenzátor és a holtidőt beállító kondenzátor értéke, hogy nekem kellett összeválogatni őket, és kalibrálni, ráadásul a trafómat sem tudtam 100%-osra tekerni)
Szia!
Elgondolkodtam egy mondatodon. Idézet: „Azt se tudjuk, a drótdzsungel alkatrészeit raktad-e mind be a panelbe egytől-egyig, vagy van keverés..” Fentebb írtam, hogy nem kevertem másik alkatrésszel egy az egyben ugyan azokat használtam. De most belegondolva ez nem volt igaz!! ![]() A PC trafó a drótdzsungel kivitelben másik darab volt, és az egyenirányítás 12V-os része nem volt bekötve (nem akartam leforrasztani az eredetit, így egy másikat használtam. Most kivettem a nyákról a PC nagy trafót. Fogtam bedrótoztam a másikat, és láss csodát a szekunder oldal 26,5V a soros izzó nem világit. Az eredetivel (ami be volt ültetve a nyákon) azzal is kipróbáltam ugyan úgy bedrótozott kivitelben, és az is működik, 12V-os rész továbbra se volt bekötve! Valami a szekunder oldali 12V-os egyenirányítással van elrontva. Idézet: „Amikor megszűnik a fény, akkor kérdezz tovább, ha nem tiszta az oka.. de mindig pontosan fogalmazz.” Most megszűnt a fény, de nem tudom mit rontottam, el a szekunder oldalon (az alkatrészek hibátlanok).
Örülök neki, hogy megtaláltad legalább a hibás részt... és igazoltál pár dolgot...
![]() A szekundert "levegősen" kipróbáltad már, 2 db szimpla diódával, legalább 10-20 wattra? Ebből a kis nyákból már könnyebben meg lehetne találni a hibát, de leginkább "kézben"... Kár, hogy a nyomtatásra nem rajzoltad be, melyik forrpont micsoda a szekunderen, melyik tekercsvég, stb... véletlenül nem zártál össze egy tekercset!!!??? A hozzászólás módosítva: Jan 31, 2015
De igen szinte biztos, hogy össze van zárva.
6 végpont van a szekunder oldalon. Balról jobbra haladva az 1-2 között kettős diódát használva 25V terheletlenül. Az 5-6 végnél 6-6-V van egyutas egyenirányítással, a 2 tekercsvég nincs összekötve! 3-4 között 10-10 volt szintén egyutassal. külön külön diódával. A nyákon a vezetősávok összekötik a 3-4 és az 5-6 végeket, mivel azt hittem így kapok majd 10V és 24V-ot. Nen vagyok tisztában a PC trafó tekercselésével. Az ötletet egy nyáktervről vettem, de volt egy másik nyákterv aminél ezek a tekercsek nem voltak összekötve. A hozzászólás módosítva: Jan 31, 2015
Akkor pakolj be egy százas égőt, vágd szét a gyanús fóliákat előtte és korrigáld menet közben az összekötést 10 wattnyi terheléssel... utána összekötheted kis drótdarabbal, ahogy jó lesz.
Ezt fogom tenni!
Csak hogy értsem a PC tápok szekunder tekercsei miben tudnak változni? Mert a második csatolt nyáktervet vettem alapul, de így ugye nem volt jó az én trafómmal (a készítője viszont mégis a saját tápjánál jónak találta). A másik nyákterv viszont már átköthető szekunderhez van elkészítve. A hozzászólás módosítva: Jan 31, 2015
Úgy "értenéd" meg könnyen, ha lenne a közeledben egy marék táp és összehasonlítanád.. Az biztos, hogy = számozásúak ugyanúgy vannak tekerve... lusta vagyok ezért szétkapni klf. gyártmányokat.
Maradjunk annyiban, hogy ezt felderíted, bekötöd jól, aztán legközelebb a nyáktervezés a levegős forma után jön.. ![]()
Köszönöm, most fogom a másik tápot is, és azt is gyors végignézem, és feliratozom hol mit találok
![]() A legközelebbi táp valószínűleg vagy ilyen lesz, csak nagyobb terhelésre, vagy egy át tekert típus. Ennél olyannyira összes van szorítva minden a kis hely miatt, hogy még a hűtőborda is csak fogcsikorgatva férne el 50-100W ra bőven jó lesz! Köszönöm a segítséget neked és mindenki másnak is, most kísérletezgetek még rajta, és rendbe hozom, utána rakok fel pár képet milyen lett! ![]()
Nem kéne ragaszkodnod a családi gyufa mérethez, hi....
![]()
Sziasztok
Kicseréltem anno egy olyan kondit a tápon, amire gyanakodtam. Akkor ment is, azt gondoltam megjavult, de a hiba újfent előjött. A kérdésem arra irányulna, hogy lehetséges hogy az egyik kondi veszített a kapacitásából, és ezért van a hiba? vagy elindul vagy nem. Továbbá azt is megfigyeltem hogy ha nem indul el, de bekapcsolva hagyom 1-2 percre, majd ki be kapcsolgatom nem sietve, kb 8-jára elindul a gép. Ez is lehet kondi hiba tünete? Íme a tápegység mikor nem indul el A hozzászólás módosítva: Jan 31, 2015
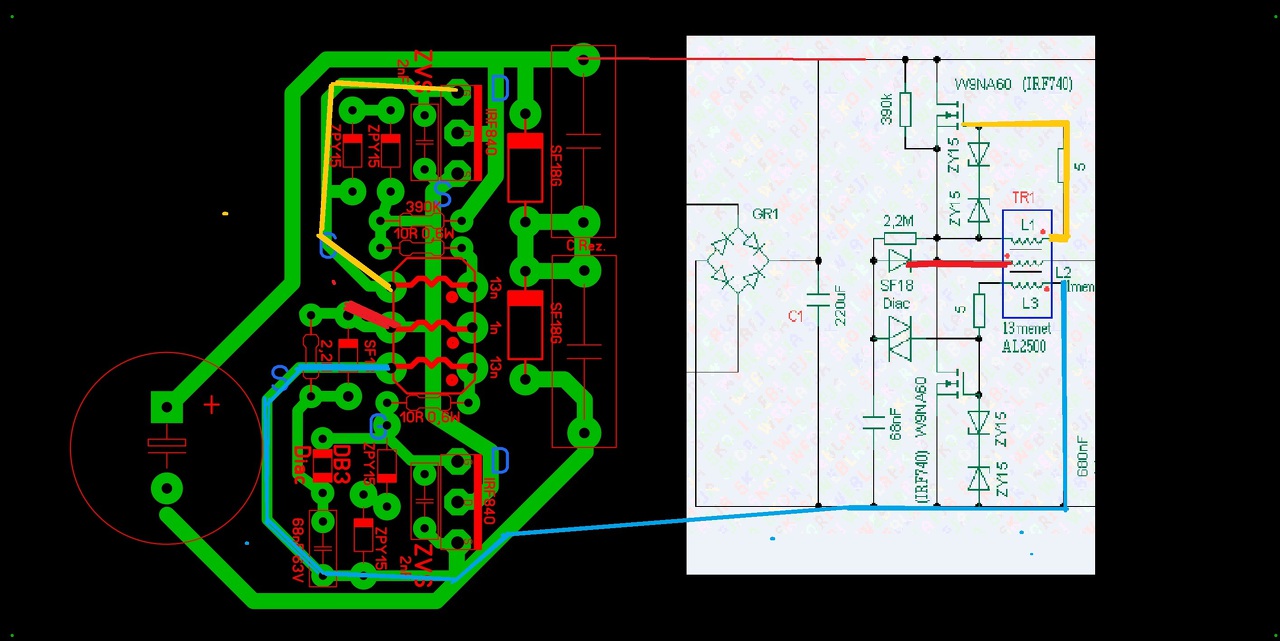
Betenném a végleges tervemet a Skori féle önrezgő rezonáns tápról.
Ezen már nincsenek jelölés hibák sem. Bele terveztem a "ZVS" kondikat is, ha nem találnánk olyan fetet amivel megfelelő lenne a terheletlen freki, akkor meg lehet változtatni. Ezzel a módszerrel értem el, hogy a tápom terheletlenül 55.3KHZ-en megy és terhelve is.
Szia!
A toroid gyűrűn átdugott vezeték "átmenő" részét tekinted kezdőpontnak?? A hozzászólás módosítva: Jan 31, 2015
Nem is értem mit kérdezel.
Onnan kezdődik a tekercs ahol a pont van. Tehát a toroidba a pont irányból van befűzve az összes vezeték. Remélem ez volt a kérdés. Skori az oldalán tök egyértelműen leírja és be is jelöli mit hova. Link: Az oldal alján van a lényeg Idézet: „Onnan kezdődik a tekercs ahol a pont van. Tehát a toroidba a pont irányból van befűzve az összes vezeték.” Így van! De a rajzodon ez rosszul van jelölve. Mindnek a bal oldalon kellene legyen a pontja!
Úgy látom még most sem érted a gétmeghajtó trafó működését.Egy a gyürün átmenő vezetéknek,nem teljesen mindegy hogy mejik végét nevezzük elejének vagy végének?A rajzon van egy meghatározott áram irány,azt kell figyelembe venni.Ennyi.
Hali!
Ezen a képen alul, a két kék kondenzátor mögött mögött, van ilyen tip. optocsatóló, amit ki forrasztottam. Az 1-2 es lábakon (diódán) mérek egy adott polaritáson 50kohm-ot, a másik irányba nullát. A 3-4 es lábon egyik irányban sem semmit, tehát nullát. Akkor ez rossz.? A hozzászólás módosítva: Feb 1, 2015
Az "ezen a képen" is az optocsatoló van.. de nem az a lényeg.
Az 1-2 láb között diódamérő állásban 1...1,1 voltot kell mérned, mert az az infradióda... 1. láb anód, 2. láb katód. A 3. láb az egy tranyó kollektora, a 4. pedig az emittere. Ezt ne ellenállásmérővel mérd, hanem mint egy tranyót, áramkörbe kötve, (+) táp- 2kohm- 3. láb, 4. láb pedig a (-) táp. Ha adsz pár mA-t a diódájának, kinyit a tranyó, ha semmit, akkor a ráadott táp feszültségét kell mérned a 3-4. láb között..
Meg írtam priviben, de úgy van ahogy dara írja. Mindegy hol a pötty. Az a lényeg, hogy egymáshoz képest hol vannak. Az számít.
Szia!
Igen ahogy privátban is leírtam neked "valószínű, hogy mind egy jobb oldal-e vagy bal". Én csak arra akartam felhívni a figyelmet, hogy Skori rajzához képest ez fordítva van, ami azt hiszem igaz is. És örülök, hogy kiderült az, hogy mind egy hogy jobb vagy bal csak egy oldalon legyen! Úgy hiszem ez hasznos mások számára is! ![]()
Nagy kínkeservesen megtekercseltem az ETD49-et 27 menet (12 x 0.45 mm) primerrel és 4x9 menet (12 x 0.45 mm) szekunderrel. Bemenet 150V -ra méretezve, kimenet 2x55 V.
Helyzet ugyan az mint eddig, egy perc és füstöl a réz a trafóban. Kimeneten 40 V és 4 Ohm terheléssel, 400 W. Hol hibázok ennyire? A hozzászólás módosítva: Feb 2, 2015
Nem látom a trafóban az elválasztót.A primer vagy a szek füstől?A szekundert hogy tekerted?Jó lenne ha bifilárisan tekernéd.
A trafóban nincs konkrét műanyag elválasztó, mert ugy nem fért volna fel, de 1/3-ad primer mellé 2/3-ad szekunder van feltekercselve. Ugye a primer szépen 12 szál 0.45 mm összesodrott réz huzal 27 szer rátekerve a felső részre. Majd alul 4x9 csavarás ugyan ebből a 12 szál sodort rézhuzalból 4 db egymás mellett párhuzamosan fogva és tekercselve. Gondolom ez a bifiláris, mert így kaptam 8 kivezetést, és sorosan kapcsoltam két tekercset. Közép megcsapolásnak megfelelően, kétutas egyenirányítással. Egyelőre a másik két tekercs szabadon van hagyva. Így jó?
A hozzászólás módosítva: Feb 2, 2015
|
Bejelentkezés
Hirdetés |