Fórum témák
» Több friss téma |
Fórum » RIAA korrektor
Témaindító: Ghost Rider, idő: Aug 25, 2006
Én is számolgattam, aztán rájöttem.
Keresgéltem DN2530-at, de nem találtam gyakorlatilag sehol sem, úgyhogy nem igazán. A hozzászólás módosítva: Feb 5, 2015
Ha más nem, ez a megoldás mennyire emészthető, ebben a formában?
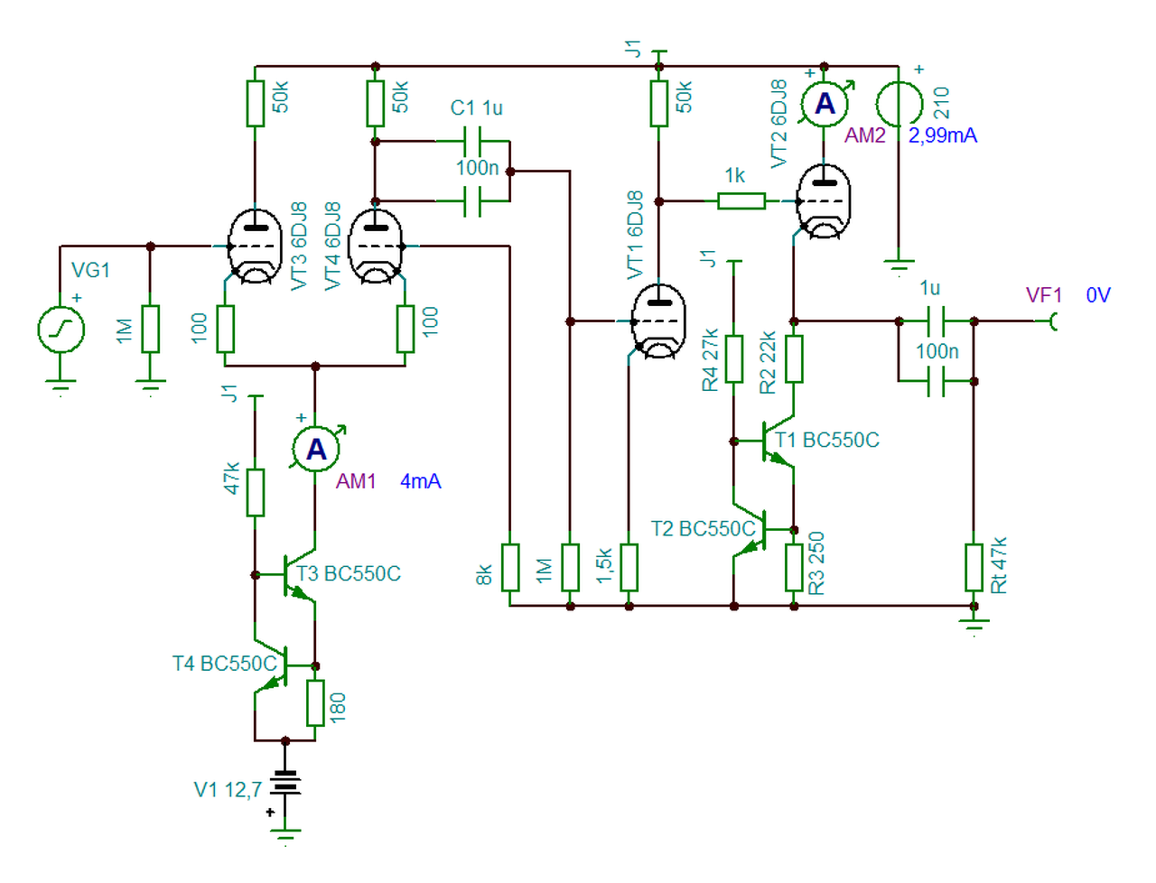
Muszáj ezt ilyen bonyolultan? Itt van egy sokkal logikusabb. Csak az R4,Q5,Q2,R6,R3 kell hozzá. Nyilván át kell számolni erre a 2 mA-re.
Inkább sportból ástam elő, a nagyobb forgalmazók oldalain nem is kereshető ez a félvezető típus.
Szerintem a Q8-cal szemben támasztott feszültségtűrés követelmény miatt esett rá a választás. A Q6, Q7 pozícióban a táphullámosság-elnyomás miatt jobbak mint egy közönséges ellenállás. A -12,7V kellő stabilizálása és szűrése mellett el is hagynám az aktív elemet. Lehet, hogy ez a 12V a csőfűtés is egyben?
Szia!
A -12,7V a fűtés tápja is, igen, és stabilizált is. Katt: azért csináltam így, mert ebben a felállásban már CHZ-nél üzemelt egy ilyen áramgenerátor, meg az sem árt ha be tudom pontosan állítani. Ez még nem is bonyolult így szerintem.
Hát te tudod. Amit linkeltem, abban egy darab ellenállással be lehet állítani mindent.
Mondjuk azt sem értem, miért nem jó neked az eredeti? Beteszel egy BF224B,v.C tranyót, a sorce-szal sorba egy 330 ohmot, meg egy 470 ohmos potit és már kész is.
Nem tartom lényegesnek az egy ellenállásos beállítást. kipróbálom ezzel, mert ehhez van itthon alkatrész, aztán ha készen van, be lehet azt lőni ellenállással ha kell. Persze, ha már lúd, akkor legyen kövér. Csinálok méréseket, mondjuk mindhárom megoldással, mert kiváncsivá tett a dolog. Ez a legutóbbi megoldás nem hozott valami szép karakterisztikát szimulációban(bf244c)!
Egyébként törekszem a minél kommerszebb megoldásra, mert volt aki jelezte felém azt, hogyha készen leszek vele és jónak ítélem meg, akkor ő is megépítené, márpedig vidéken sokszor még nehezebb az alkatrész beszerzés mint itt, tehát próbálok olyan alkatrészeket felhasználni ami a célnak megfelel, és a sarki botban is utána dobják két fillérért. A hozzászólás módosítva: Feb 6, 2015
Milyen eredményt hozott a szimulációban? Fájl?
A legkommerszebb megoldás két NPN tranyó, meg három ellenállás. Ugyanaz, mint a rajzomon, csak nem FET van benne, hanem egy sima NPN tranyó. Szerintem ugyanúgy megteszi.
Számolgattam. Bekötöttem. Ez valóban stabilabb. Marad ez. Bár nem tetszik, hogy annak a tranzisztornak a Bázisát fel kell húznom a 210V-ra. De nem baj. Marad ez. Itt tartok.
Hát, valamiből kell bázisáramot adni... Nem kel tapizni, mert ráz... de ha 270k-ohmot teszel bele, az ugyanolyan jó lesz, nem kell ott közel 10 mA.
Az első fokozatba sem tenném bele a -12,7 V-ot. Egy ilyen kéttranyós áramgenerátor már megy 2 V-tól is, felesleges a 12,7 V. Egyszerűen lekötöd az alját a GND-re.(minuszra) Annyi fesz meg biztosan kell a cső rácsára, tehát biztosan a lineáris üzemben marad.
Rendben! Leszedtem a -12,7V-ot. Tökéletes, 1,99mA állt be, szerintem ezt hagyom is így. A karakterisztika nem változik. Ez így előnyös is...
Azért nézd meg, hogy a második áramgenerátor kollektorán mekkora fesz van. Nem lenne jó, ha a BC550 becénerelne. Esetleg valami nagyobb feszültségűt bele lehet tenni. Talán ezért lenne jó egy IRF610, az mégiscsak 200V-os. Persze, a csövet is lehetne alacsonyabb anódfeszre állítani, akkor nem lehet baj. ( Az elsőt, nem a katódkövetőt.)
Ez az! Nem jutott eszembe a típus.
Nem csak a FET típusa érdekes. Ezeknek többnyire elég nagy a paraméter-szórása, az ARC vagy válogatja, vagy szigorű tűrés szerint rendeli (és talán még tovább válogatja zajra, linearitásra). A hibrid áramkörös phonóval sok problémád lehet, úgyhogy inkább szerintem valami egyszerűbb ARC-vel (SP6?) kellene kezdeni. Ott is lesz elég galiba, pl. a visszacsatoló hálózat kondijai és a 470k-s anódellenállások különösen érzékenyek lehetnek az elhelyezésre, habár az kutyafüle egy SP8 tápegységhez képest, amit azzal a szoros visszacsatolással stabilra megcsinálni, nem kezdőknek való feladat.
Szia!
Igen, sejtettem, az ARC egy elég precíz cég, nem csak a tervezésben, de még az építésben is igen körültekintőek. Nem is véletlen, nézd csak meg az áraikat. Félmillió alá még a félvezetős eszközeik se mennek, ami azért durva, ahhoz képest, hogy itthon mi mit tartunk HighEnd-nek. Én úgy tartom, aki az Audio Research-tól vásárol eszközöket, az garantáltan nem csalódik, hiába a borsos ár, ezért a minőségért szerintem megéri a félmilla. Ha már elkezdtem megépíteni, akkor most már be is fejezem. Szeretem nagy fába vágni a fejszét, nem ismerek lehetetlent. Végre eljutottam oda, hogy szimulációban már üzemel. Jó néhány alkatrészt én is úgy válogattam, méregettem. Pl. a visszacsatolásba a kondikat, ellenállásokat. A bemenetre a 2SK170-eket is válogatva vettem meg, úgyhogy reménykedem a dologban. Majd még a csöveket is válogatnom kell. Most kaptam 10db 6N1P-t. Idézet: „Majd még a csöveket is válogatnom kell. Most kaptam 10db 6N1P-t.” ECC88, E88CC, 6DJ8, 6N23P, ezekből kéne válogatnod, még PCC88 is jobb megoldás lehet.
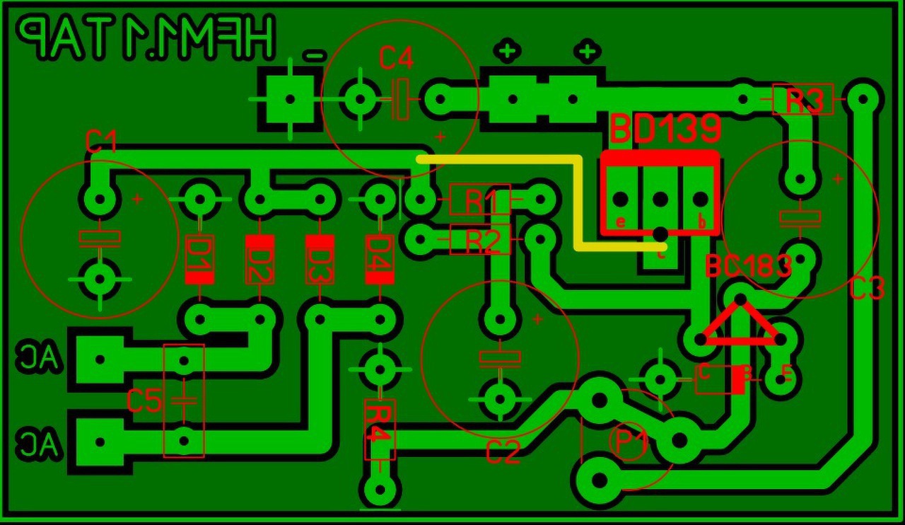
Elkészült a NAD-3020 korrektora, a Hifi Magazin leírása alapján. A HFM1-et fogja leváltani, kíváncsi vagyok hogyan fog muzsikálni... A panelt a HFM alapján újrarajzoltam SprintLayout-ban, és ráterveztem a panelre a tápot is, csak a pufferekről kell egyenfeszt ráadni. Ha már leteszteltem a panelt és nincs benne hiba, akkor közzéteszem itt a nyáktervet is.
Pontosan. Jól írtad. A 6N1P-nek semmi köze az ECC88-hoz!!! Még csak nem is hasonlítanak egymáshoz, hiába van tele ezzel a NET. Valami idióta (és/vagy) deeler elterjesztette anno, és mint az influenza terjedt. Pedig csak össze kellene hasonlítani az adatlapjaikat.
A hozzászólás módosítva: Feb 7, 2015
Ezért nem szabad az interneten semminek se hinni. Bár én gyakran hallok olyat, hogy az adatlapok sem életbiztosítás. Akkor marad az E88CC.
Szia!
Ez a HFM1 tápegység így jó? Köszönöm! A hozzászólás módosítva: Feb 11, 2015
Ha gondolod, van itt egy másik.
Jónak jó, de amit Pioneer küldött, ugyan az, és megbízhatóbb!
Sziasztok!
Egy ismerősöm megkért ,hogy építsek neki egy RIAA korrektort. Régebben csináltam már egy korrektor panelt valakinek aztán a nyakamom maradt.Most pont jól jött. Sajna nem sok mindent sikerült kiderítenem , csak pár apróságot amit itt csatolok is. Valaki tudna nekem adni egy beültetési rajzot? Illetve az lenne a kérdésem ,hogy ha csak egy lemezjátszó van akkor elég az egyik oldalt megépíteni? Valaki kicsit felvilágosítana? A hozzászólás módosítva: Feb 20, 2015
Nekem gyanús, hogy a kapcsolási rajznak és a NYÁK-nak köze nincs egymáshoz.
Ezt a kérdésedet viszont nem értem: Idézet: „Illetve az lenne a kérdésem ,hogy ha csak egy lemezjátszó van akkor elég az egyik oldalt megépíteni?”
Nem tudok semmit a lemezjátszókról és gondolom Mono kimenettel vannak ellátva.De akkor értem ,hogy miért nem jó a nyákhoz
A KD audio-s rajzhoz lenne alkatrészem. Nyákrajzot tudnál hozzá ajánlani?
Én amit eddig láttam lemezjátszót, legyen az kristály vagy mágneses hangszedővel szerelve, mind sztereó volt.
Vagyis mindenképp két csatornát kellene építened. Sajnos a KD-s korrektorról nem tudok nyákrajzot, de lehet, hogy valaki itt a fórumon tud benne segíteni.
Idézet: „Nem tudok semmit a lemezjátszókról és gondolom Mono kimenettel vannak ellátva.” Akkor mit akarsz építeni, és mihez?! Ember. Legalább valami típusszám, fénykép, elképzelés...Az is lehet hogy sz.r kristály PU van benne, akkor meg nem is kell hozzá RIAA
Ezt most komolyan gondolod? A sztereóhoz meg 2 lemezjátszót és 2 lemezt kell használni?
Egyszerre indítani...? Bár a fiatalabbaknak lehet, hogy ez nem teljesen világos, de ez nonszensz... Elrontottad az estémet. ![]() Egyébként, tényleg, végül is a viaszhenger és a gramofon az mono. Csak körülményes a RIAA-hoz illeszteni.
Én még emlékszem amikor a 70-s évek végén bevezették a TV-ben a sztereoadást. Ott is jött egy feltörö titán, hogy baj van, mert a hegyekben csak egy ado van, sztereohoz meg 2 kell....
Sokra vitte, 2 évig még TV igazgato is volt |
Bejelentkezés
Hirdetés |




Keresgéltem DN2530-at, de nem találtam gyakorlatilag sehol sem, úgyhogy nem igazán. 


Végre eljutottam oda, hogy szimulációban már üzemel. Jó néhány alkatrészt én is úgy válogattam, méregettem. Pl. a visszacsatolásba a kondikat, ellenállásokat. A bemenetre a 2SK170-eket is válogatva vettem meg, úgyhogy reménykedem a dologban. 









