Fórum témák

» Több friss téma
Fórum » Gitár torzító / Effekt / Erősítő / Pickup
Lapozás: OK   262 / 317
(#) szendi001 válasza Hx-2 hozzászólására (») Jan 31, 2015 /
 
Igen, de lényegi különbség van benne. A 7-es lábon csak egy kondi van. Nem kell egyébként a másiktól sem megijedni, azért gerjed mert túl sok a visszacsatolás és az erősítés bizonyos beállításoknál. A 220- 470 ohm segít, vagy a 7. láb lekötése föld felé egy kondival.
(#) hejdzso hozzászólása Jan 31, 2015 /
 
Sziasztok!
Egy Wah pedált kellene megjavítanom.
500 mH tekercs tekercsre lenne szükségem.
Próbáltam neten keresni,de sehol nem találok semmit.
Fazékvasmag,kis méretű,hogy beférjen a pedálba.
Valami segítséget tudnátok ajánlani!
De ha van valakinek eladó,akkor megvenném!
Köszönöm!
(#) barthaz válasza szendi001 hozzászólására (») Jan 31, 2015 /
 
Igen, a sorba kötött ellenállás segített, köszönöm. Így most már nem zaj generátor. Bár nem értem ,hogy mindenhol 1k potit kötnek a gainhez. Stab 9V-ról megy.
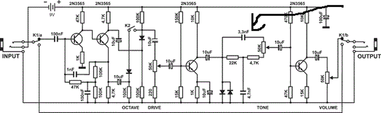
(#) kefe13 válasza hejdzso hozzászólására (») Jan 31, 2015 /
 
(#) Gránátalma válasza barthaz hozzászólására (») Feb 1, 2015 /
 
Jó cucc amúgy? Tegnap én is nézegettem, meg hallgattam. Lehet építek egyet, úgy is van ilyen LM power IC-m vagy 10db.
Milyen hangszórókat kötöttél rá?
Hangmintát esetleg tudsz csinálni róla?
(#) barthaz válasza Gránátalma hozzászólására (») Feb 3, 2015 /
 
Képeket rakok majd fel egy SOKOL 308-ba építettem bele, igazából nem rossz. De függ a hangszórótól is. hangmintát nem tudok felrakni, mivel nem tudok gitározni, és amúgy sem adja vissza tökéletesen a hangokat. Az MPF102 a kérdéses alkatrész, lehet kapni, de 500Ft, annyit nem ér, én bf245 smd-vel helyettesítettem, de próbáltam a 102vel is, nem hallottam olyan nagy különbséget.
(#) Gránátalma válasza barthaz hozzászólására (») Feb 3, 2015 /
 
2 8ohmos 50w 98dB es fender szórót kötnék rá,illetve 4x celestion greenback-et. Szerintem kolesz. Ebayen veszek hozzá mpf-et.
(#) jani1987 hozzászólása Feb 3, 2015 /
 
Ma akartam feladni egy rendelést a boltba de amikor mondták hogy a 12AX7 cső (ha most jól emlékszek a nevére) gyártása befejeződött és a beszerzés nem egyszerű. Szóval én egy 9V-ról üzemelő egyszerű gitár előerősítőt szeretnék építeni. Ez ügyben várok javaslatokat.
(#) Gránátalma válasza jani1987 hozzászólására (») Feb 3, 2015 /
 
12ax7 helyett vegyél 6n2p-t, az kb 300ft. Vaterán simán találsz.
Ha 9v os félvezetős kell akkor pl ruby amp.
(#) steelbird válasza jani1987 hozzászólására (») Feb 3, 2015 /
 
Az eBay -en van sok, még magyar eladók is hirdetik.
(#) Gránátalma hozzászólása Feb 5, 2015 /
 
Sziasztok!
Van esetleg valakinek bevált visszhang effektje énekmikrofonhoz?
(#) davix95 hozzászólása Feb 16, 2015 /
 
Üdv.
Találtam kető jó kis csöves erősítő kapcsolást de a potikkal mintha nem stimmelne valami konkrétan a hangerő szabályzónak lineáris van téve pedig úgy tudom oda logaritmikus kellene meg a többi potit is meg kellene nézni hogy jó-e a típusa a másikon meg semmí nincs feltüntetve.
Köszönöm előre is a segítséget.
(#) granpa válasza davix95 hozzászólására (») Feb 16, 2015 /
 
Volume: 1M B.
(#) davix95 hozzászólása Feb 16, 2015 /
 
Valakit tudna tanácsot adni, hogy honnan lenne érdemes csöveket venni ahol olcsó is és megbízható az eladó is ?
(#) granpa válasza davix95 hozzászólására (») Feb 16, 2015 /
 
21-én nagy börze, ott biztos találsz.
(#) davix95 válasza granpa hozzászólására (») Feb 16, 2015 /
 
Hol is van ez a nagy börze ?
(#) granpa válasza davix95 hozzászólására (») Feb 16, 2015 /
 
BP. IX. ker. Albert Flórián út 22. (leánykori nevén Gyáli út) Puskás Tivadar technikum. Ld. Börze téma.
(#) davix95 válasza granpa hozzászólására (») Feb 16, 2015 /
 
kicsit drágán jönnék ki ha oda fel utaznék kb 4-5 ezer ft oda-vissza,meg jó néhány óra utazás ezért lenne jobb valami online webshop.
(#) jani1987 válasza davix95 hozzászólására (») Feb 16, 2015 /
 
elektroncső. Akkor nagy tételbe vásárolj, vagy tekerj le biciklivel 1-2 megállót.
A hozzászólás módosítva: Feb 16, 2015
(#) davix95 válasza jani1987 hozzászólására (») Feb 16, 2015 /
 
vaterán találatam 500ft/db áron 6n2p t ami egész jó dolog csak én nem nagyon szeretem az előre utalásos rendelést .
(#) peti333 válasza davix95 hozzászólására (») Feb 16, 2015 /
 
Én is onnan vettem és megjött. Egy ideje van a vaterának egy rendszere, hogy ha utalsz, de az eladó nem küldi el, akkor a vatera kártalanít. Reklámblokk vége.
Egyébként nekem jobban tetszik gitárerősítőben a ruszki csövek hangja.
(#) granpa válasza davix95 hozzászólására (») Feb 17, 2015 /
 
Mivel nem tudhatjuk hol laksz, ezért a legegyszerűbb ajánlat volt. Ha több mindent is szeretnél vásárolni, lehet, hogy megérné eljönni egy-egy nagy(nosztalgia) börzére.
(#) tyraw válasza jani1987 hozzászólására (») Feb 17, 2015 /
 
12AX7 = ECC83. És dehogy fejeződött be a gyártása. Keress rá, JJ, sovtek is mai napig gyárt. Sőt, JJ volt korábban a Tesla gyár, a sovtek meg... valamelyik ruszki. És a régi 6N2P-t gyártják, ugyanazokkal a gyártósorokkal, de a minőséggel semmi gond. ElectroHarmonix-et ne vegyél, sok mikrofóniás van köztük.
A hozzászólás módosítva: Feb 17, 2015
(#) jani1987 válasza tyraw hozzászólására (») Feb 17, 2015 / 1
 
Már tárgyaltam egy ilyen online boltossal és 3600/db és ha jól emlékszek 1800 a szállítási költség. Szóval most jön a gyűjtögetős rész.
(#) tyraw válasza jani1987 hozzászólására (») Feb 17, 2015 /
 
Puskás börzén is van. ECC83-akat (tungsram) 3000 körül kapsz, 6N2P csöveket 5-600 Ft körül, de egy bizonyos online aukciós portálon is láttam 500 ért. Nem kell kifizetni azt az 1800 Ft szállítási költséget, ha a kapcsolásod működik, az működik olcsó csővel is. Arra figyelj, hogy a 6n2p-nek más a lábkiosztása, és az csak 6,3V-ról fűthető.
(#) Gránátalma válasza jani1987 hozzászólására (») Feb 17, 2015 /
 
6n2p-t utoljára 300-400ft ért vettem ukránból ebay-én. Ott nézelődnék először.
(#) jani1987 hozzászólása Feb 23, 2015 /
 
AC128-al van megépítve az eredeti verzió, de én a rajzon használt tranyót (2N3904) raktam be mert ez esett először kézre. Na már most: szól de gyengén és búg mint az állat. Még csak próba panelen raktam össze, hogy egyáltalán hogy szól. Fotót azért nem mellékelek mert elég gyatra képet tudnék róla feltenni. Tehát ötleteket várok.

2N3914.jpg
    
(#) szendi001 válasza jani1987 hozzászólására (») Feb 23, 2015 /
 
Az egyik npn a másik pnp tranyó. BC212-vel kellene megépíteni.
(#) jani1987 válasza szendi001 hozzászólására (») Feb 23, 2015 /
 
BC547-et raktam be és egész jól működik.
(#) jani1987 hozzászólása Feb 25, 2015 /
 
Ennek az áramkörét kezdtem el megrajzolni, de a hangszín résznél elakadtam. Ugyanis a Marshall féle 3 sávos szabályzót akarom betenni helyette. A kérdés: hogyan. Mit hagyjak ki és miben módosítsam?
Következő: »»   262 / 317
Bejelentkezés

Belépés

Hirdetés
XDT.hu
Az oldalon sütiket használunk a helyes működéshez. Bővebb információt az adatvédelmi szabályzatban olvashatsz. Megértettem