Fórum témák
» Több friss téma |
Na ne.
Elnézést a pontatlanságért. 214T a tipusa. Nem láttam az előlapot, el volt rakva. Azon írja. A táp 13,05 V-ot ad. A trafóknak mekkora kell, hogy legyen az ellenállása? Induktivitást nem tudom mérni.
Típustól függ. de mind nem lehet egyszerre rossz tehát kizárásos alapon amelyik nagyon eltér lefele irányban az a rossz. A lukas alkatrész pozíció számát azt add már meg , mert az egy stabilizátornak tűnik és nem igazán lehet lukas. Vagy ha ez a kettő is lukas akkor ...... nem tudom.
de lehet olyan a típosa. A hozzászólás módosítva: Márc 13, 2015
Nem az. De nem tudom honnan van, hogy lukas nem írtam lukast. Az a hátlapja fémháznak, most jut eszembe. Ahol belevilágítottam és akkor látszik a képből azon a részen. A trafókat lemérem és majd írok.
A kékkel berajzoltra gondolok ami zörög vagy én olvastam rosszul?
Ird már le a pozícióját! A hozzászólás módosítva: Márc 13, 2015
ja értem
bocsi S301 a száma. Bekapcsoláskor a megjelölt két lábán 210mV ra megy, azután pillanatra 0V, azután 4,91V miután felvillan. Biztos ez zörög. Neten S jelölés kapcsolót jelent. Bár attól, hogy csörög amikor ütögetem. A hozzászólás módosítva: Márc 13, 2015
Ok de én nem azt kérdeztem hanem amit Te kékkel jelöltél be! mert a kettő nem ugyan az.Az meg zöröghet mert egy úgynevezett rezgés / ütés / dőlés érzékelő. Végül is mindegy mert nem hiszem hogy itt lenne a baj, mármint ebben a panelben.
A hozzászólás módosítva: Márc 13, 2015
ja nem az. Azt hittem, hogy az az S301 van bejelölve. Amit kékkel karikáztam az egy ic. Most látom csak. Nem azt akartam, elnézést.
Forgatható a monitor? Mert akkor az egy sima mechanikus elforgatás érzékelő. Gondolom a benne lévő golyó zörög.
Üdv! Kaptam alkatrésznek egy Targa visionary típusú monitort. Most már felkapcsol, viszont egy vízszintes csík látható rajta, benne függőleges csíkokkal. Mitől lehet ez ? Hirtelen ötletem sincs, kábel, kondi, vagy valami más?
Szerintem megtaláltam az lcd-n van két panel és onnan mennek szalagkábelek magára a kijelzőre. a Függőleges oldalon, az egyik szalagkábelen van egy mélyedés.. Szerintem ez lehet, mert ha mozgatom, nyomkodom, akkor igaz picit de változik. Magyarán akkor vagy szerzek hozzá egy komplett kijelzőt, vagy használom így, esetleg eladom.
Forgatható, jobbra 90 fokot. Biztos az lehet. Azzal akkor nincs baj.
![]() Egyébként külső inverterből táplálva egy neont látszik valamelyest a kép. A jobb felső sarka erősebb ,mint akárhol.
Köszönöm a választ! Vennem kell egy multimétert, nincs mese.
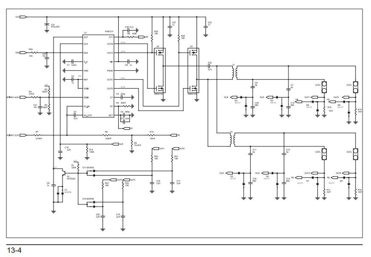
Viszont ezen a tápon csak egy trafó van, vagy én vagyok láma... lehet, hogy ez egy "duplikált" változat?
Hali!
Van ott több is a kép másik felén. Úgy értem a fonákján. Csak egy tömben vannak elhelyezve. A hozzászólás módosítva: Márc 14, 2015
Hát a fonákját még nem néztem meg (Mármint a trafóét, nem a nyák-ét) holnap érkezik az ónszippantóm és akkor kiolvasztok mindent amit elérek!
Na de félrehülyülve a téveséget:Már megrendeltem 2 db ilyen tranyót az íbéjen, majdnem fillérekért. ( ) Ha mellényúltam a "diagnosztikával", akkor is jó lesz valamire.... Ugye? Köszi a választ!
Bocs egy kicsit félre érthető voltam . Nem tranyó hanem trafó . A forrasztási oldalon lehet jobban látni hogy ez két trafó.
Szerintem meg én voltam félreérthető.
Azt hittem, hogy a tranyó=trafó, de ezek szerint mi a beceneve? Tranzisztor? Na mindegy, kb 2 hét múlva megjön a trafó és akkor "okosabb" leszek. Nem kerül sokba, ha tévedtem. Köszi!!
Azt írod mind a kettőt meg vetted. Tegyél már fel egy képet mire gondoltál.
Képzeld, sikerült megcsinálnom a moncsit! a z inverter trafót kicseréltem és azóta csodásan muzsikál!
Gratula!
Egyébként Tranyó=Tranzisztor. Trafó=Transzformátor A hozzászólás módosítva: Márc 17, 2015
Még csak megrendeltem 2 db inverter trafót ,majd jön Kínából.... de azóta találtam itthon is egy belevalót. Majd a másik kettő jó lesz másra.
Lehet hamarább szét kellet volna nézned.
nem gond, amiből kiszedtem úgyis kijelzőhibás volt. samsung 930N-ben volt, de tök ugyanolyan.
Most már tényleg érdekel mit szedtél ki , letudod fotózni? Kétféle lappal gyártották ezek szerint.
A hozzászólás módosítva: Márc 17, 2015
Sziasztok! Van egy HP monitorom (HPL1940),amin a bekapcsolás után Kb.2 másodpercre tökéletesen megjelenik a kép,majd kikapcsol.Mi lehet a gondja? Esetleg ezek bekapcsoláskor rávizsgálnak a fényerőre?
Előre is köszönöm! PZ
Szia!
Teljesen lekapcsol, vagy csak a fény tűnik el? A hozzászólás módosítva: Márc 20, 2015
|
Bejelentkezés
Hirdetés |




Elnézést a pontatlanságért. 214T a tipusa.
Nem láttam az előlapot, el volt rakva. Azon írja. A táp 13,05 V-ot ad. A trafóknak mekkora kell, hogy legyen az ellenállása? Induktivitást nem tudom mérni.
de lehet olyan a típosa. 




Viszont ezen a tápon csak egy trafó van, vagy én vagyok láma... lehet, hogy ez egy "duplikált" változat? 




