Fórum témák
» Több friss téma |
ÁÁáá értem.. én is erre gyanakodtam, és akkor jól is gondoltam.
Egy Asus P5Q kapom van, 4 pines a CPU csati, de erre ha rádugom a 3 pines (Zalman CNPS 9500) hűtőmet, max fordulaton pörög. Ami 1részt hangos, másrészt felesleges. A PWM jellel kapcsolok egy FET-et, fapados, de ettől függetlenül ez a részre tökéletes működik. Hogyan tudnám kiküszöbölni ezt?
Legfőképp 4 vezetékes ventillátorral, vagy a BIOS-ban kikcsapcsolod a fordulatszám figyelést és/vagy riasztást. Átalakítani a ventillátor elektronikáját nincs érteme. Esetleg egy kicsit bonyolultabb elektronikával a PWM szabályzást átalakítani feszültség szabályzássá.
Sziasztok!
Tegnap újra raktam a gépet, minden jó minden szép volt eddig.Magára hagytam a gépet kb 20're bekapcsolt állapotban. Mire vissza értem a monitor készenlétben, gép power led világított, ment a táp ,de HDD aktivitás jelző nem . A gép egér, illetve billentyűzetre sem reagált. Jobban mondva semmire. Nyomtam egy resetet akkor indult . közölte hogy helytelen leállítás. Azóta ha magára hagyom nem csinálja , de egyszer már ezt eljátszotta.Hibernálás le van tiltva.Szerintetek?
Ez egy érdekes dolog, nézz bele a hibanaplókba. Valami megakadályozza, hogy rendesen elmenjen aludni a gép. Ez lehet hardver probléma is, de lehet driver probléma is. Esetleg az ACPI driver hibája. Nem biztos, hogy mindenből a legújabb drivert kell felrakni, inkább a gyártó honlapján található legfrissebbet.
Most megint magára hagytam, a tartalékról írok
![]() Kíváncsi leszek rá, de közben belenéztem a BIOS-ba. S3 az ACPI az egér és a billentyű nem kapcsolhatja be a gépet.De nem is kellet mert ment a táp.a gyártó driveri vannak fenn , de majd megnézem egy másikkal mert ez 2010es.most várok jobb híján
Az S3 az a Suspend to RAM, szóval le kellene állnia a gépnek teljesen és a tápnak is. Valami ezt a műveletet megakadályozza. A BIOS-ban az "egér és bill. nem kapcsolhatja be a gépet", az nem a SLEEP módra vonatkozik, hanem az S5-re (Soft-Off), magyarul a rendes kikapcsolásra.
Meg várom a lekapcsolást, aztán felteszek egy másik chipset drivert.Intel p43 aztán megint hagyom.Majd referálok mire jutottam
Az intel Chipset driverből mehet fel a legújabb, ezekkel még nem volt problémám.
Megnéztem a naplót, de csak a az általam okozott reset miatt okozott Kernel hiba volt bejegyezve. Megnézem a másik chipsettel és újra rakom .
Csak ezért nem cserélem le ezt a hűtőt, nagyon jó féle.
Nekem az jutott eszembe hogy rakok egy 16 V 1000 µF-es kondit a venti +- ágára, és akkor nem fog úgy hullámozni a a feszültség és talán nem lesz meghülyülve.
Egy próbát megér. Kb. 25kHz a PWM freki, ezzel kell számolnod.
Rendben, majd jelenkezem!
Másik kérdés, ami felmerült bennem. Mi a különbség a AC 97'-es előlapi audio és a HD audio között? Mert az tudom, hogy utóbbinál érzékeli a lap, ha be van dugva jack, és ez kéne is, de alapból csak AC 97'-es üzemódban szól. Miben más a kettő? Lehet utólag ilyet HD kompatibiliset venni?
Tisztelt mindenki!
Van egy eumig M3900 digitális multiméterem. Ezt szeretném használni magas hőmérséklet mérésre (kb.:1000 C'). Megoldható ez valamilyen érzékelő hozzácsatlakozásával? Ha igen hol és mennyiért lehet beszerezni? Előre köszönöm a válaszokat.
AC97 esetén normál sztereó füles és mikrofon van. Ha bedugod elvileg nem történik semmi extra, talán még a hátsó kivezetés is ugyan úgy szól. HD esetén érzékeli a bedugott fülest/mikrofont és a beállítástól függően le is tiltja a hátsó kivezetéseket. Surround hangrendszer esetén pedig át is állítja a rendszert fejhallgató profilra. Ha minden igaz, akkor ez a különbség. Azt hogy ilyen modult lehet e venni külön, az jó kérdés.
Keress rá a neten a 4 és 3 pin-es venti átalakító rajzokra. 3-4 alkatrésszel át tudod alakítani az impulzus kitöltéses szabályzást feszültség szabályzásra és az alaplap se butul be tőle.
Ez nálam is volt én tiltottam a hibernációt és ennyi.
A hozzászólás módosítva: Márc 30, 2015
Én is letiltottam , éppen ezért furcsállom a dolgot.
Tehát akkor ELVILEG simán mehet HD kompatibilis módban, és akkor kapcsolgatja a kimeneteket? (Ez lenne a lényeg)
Megnézem majd ezt a 2-3 alkatrészes dolgot, köszönöm!
Elvileg, de most nem tudom kipróbálni. A HTPC-ben elfelejtettem atkötni az alaplapiról a másik kártyára az előlapi csatit. A tetején meg ott az erősítő s az egész a TV asztalban csücsül, nem sok kedvem van most lepakolni róla.
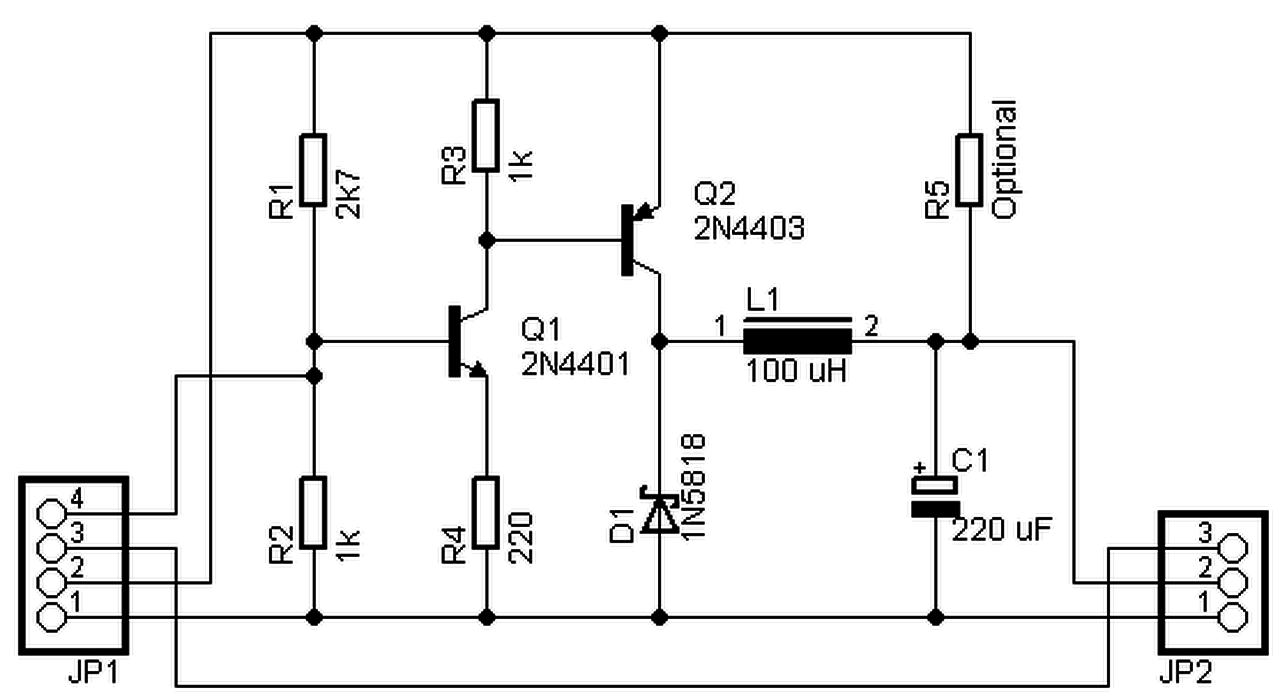
Hűtőre visszatérve, kondi nem segít (pedig papíron kéne, 25 Khz-en 1000 µF több, mint elég)
Valami PWM ---> feszültség átalakító kéne, amit mondtál is..
Ezeket találtam, nem tudom, hogy mennyire életképesek.
Mind a kettő működni fog, de én az első kapcsolást használnám, mert egyszerűbb.
A másodiknál az opcionális ellenállás meghatározása hozzáértést, és méréseket igényel.
Lerajzoltam gyorsban Layout-ba, nem nagy téma, elmegyek aztán veszek hozzá alkatrészeket, köszönöm a rajzot!
Hali!
Újra pakoltam a gépet.De a hiba , mármint hogy nem ébred fel ugyan az . Lap Ga EP43-DS3L. Bios alapra tettem és csak az AHCI mód van átállítva.Megy a táp , de semmi más . Hibernálás tiltva. Ötlet?
Az alvás funkció be van kapcsolva? Nekem volt már olyan lapom, ami átment csipkerózsikába, és nem volt hajlandó felkelni többé, csak resetre.
Pontosan ezt csinálja itt is . Most kikapcsoltam az alvó állapot kezdeményezését (soha) Viszont észre vettem egy olyan dolgot : Két gépem van ugyan olyan rendszerrel. Az egyiken az eszközkezelő Billentyűzet beállításban szerepel az "Ez az eszköz felébresztheti a gépet" funkció, (kisgép) a másikon nincs (Ez a gép amiről szó van)
A BIOS-ban be van kapcsolva minden ACPI funkció?
CPU Enhanced Halt (C1E) C2/C2E State Support C4/C4E State Support CPU Thermal Monitor 2 (TM2) CPU EIST Function ACPI Suspend Type >> S3(STR) Talán segít, ha bekapcsolod amit lehet.
A BIOS-ban a power managementben ez a HPET izé ki van kapcsolva? Alapból engedélyezve van, igaz a manual szerint csak vista-val működik, de ki tudja.
Másrészt, úgy látom az ACPI alapból S3(STR), esetleg próbáld ki S1-re áttenni. Amúgy, csak akkor csinálja a gép, ha 'egyedül hagyod', tehát nem nyúlsz hozzá hosszú ideig?
Csak az S3(STR) A többi a proci órajelét változtatja.Lehet ez a lap nem képes a hibernálásra, vagy nem ebben a beállításban. A képeken észrevehető a különbség. Amelyiken nincs energiagazdálkodás, az a szóban forgó gép.
|
Bejelentkezés
Hirdetés |










