Fórum témák
» Több friss téma |
Idézet: „Hány voltos, mit hova és miért, stb.” Az alap telefon készülék, amilyen a Tied is, egy meglehetősen egyszerű jószág, külső táplálást nem igényel. Ilyenformán az hogy hány voltos, irreveláns. Az elnevezése is CB (Central Battery) központi áramforrásról táplált, a csatlakoztatott központból kapja az áramot. A bekötése is "bonyolult", a csatlakozón a három kontaktus L1, L2, és a föld. (rá is van írva) Mivel kéthuzalos, földszimmetrikus a rendszer, (L1, L2, az egymáshoz közel eső) mindegy, hogy milyen polaritással kötöd be. (ha lenne földelőgomb, akkor nem lenne mindegy) A mai korszerű központok digitálosak, nem mindegyike tudja fogadni a tárcsaimpulzusokat, de kiderítheted, kösd rá a vonalra, ha minden jó kapsz tárcsahangot, és ha tárcsázol megszűnik. Próbahívást végzel, ha szerencséd van működik. (de ne a 112 -t hívd) Ha a belső kapcsolására vagy kíváncsi, rajzold vissza, mi hova megy, nem bonyolult.
Köszönöm a válaszokat. Még egy kérdés: ha jól tudom, a csengető feszültség 110 volt. A csengő két kábelét kikötöttem, hogy az áramforrást közvetlenül rá tudjam kapcsolni. A kérdés hogy milyen áramforrást csatoljak rá?
Szia!
Központ függő a dolog .Kb 70V váltófeszültség elég neki.
És valami ötlet hogy honnét szedjek 70 voltot?
Tedd fel a polcra, másnak ilyen nincs
![]() Ez egy házilag összerakott vicc (néha én is szoktam hasonlóakat csinálni ) mint a tuning PC, tirisztoros macskahökkentő, Trislogó, stb.Azt nem írtad hogy használni is szeretnéd, így erről nem írok (illetve leírták előttem). A hozzászólás módosítva: Máj 10, 2015
Tudom hogy erre való a telefontközpont, de nem lehetséges két tárcsás telefonból egy itthoni telefonhálózatot létesíteni? Mint az a játék ikertelefon.
Lehet:
A hozzászólás módosítva: Máj 10, 2015
Köszönöm szépen! Az a 15-20 volt az csak a LEDhez kell, vagy hozzá adódik a csengőhöz? Illetve nem kellene egy erősítő?
Megtaláltam azt a képet amit te küldtél, csak rajta van a szöveg is, szóval ezzel már eligazodom! Köszönöm mégegyszer!
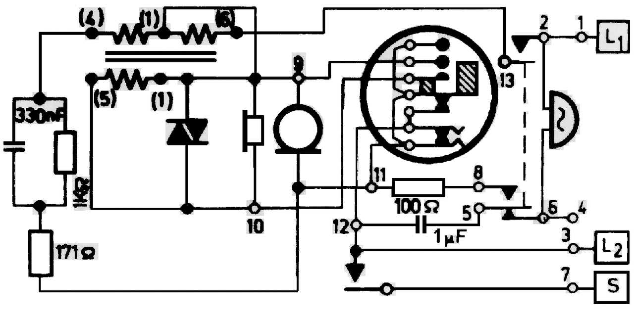
Nem. A telefonok működéséhez kell. Igény: DC 24-48V A led által látod hogy működhet a rendszer.(Bekapcsolt állapot) A nyomógombok rajz szerinti állapotában a felvett kézibeszélőkben hallják egymást. Bármely kézibeszélő beemelésekor abban halk sistergés hallható. Bármely nyomógomb megnyomásakor a készülékek csengenek, vagy a füledbe kerregnek a kagyló helyzetétől függően.(Helyén van-e, vagy beemelték-e) Ennyit lehet a rajzból látni.
Amúgy - szerintem - ez egy CB21 típusú készülék valaki által tuningolva... (A tárcsa ujjkoronggal forgó regulátor és a kívülről látható kettős harang ebben volt utoljára.)
Az eredeti fekete bakelit házat lefújták pirosra, a fanyelű kézibeszélő helyett CB76-hoz valót szereltek rá. (Valószínűleg a villa rugóját legyengítették, hogy a könnyebb kézibeszélő is működtesse.)
Üdv!
Ismét segítségre lenne szükségem....hiába a rajz, nem működik. Egyenlőre a csengető részét kihagytam, most az lenne a fontos hogy lehessen beszélni...csatolom a képeket, valaki segítsen hogy mit mivel kössek össze, illetve hány voltot kapjon? Előre is köszönöm!
Lehet hogy neked van igazad Sebi, de ez fémházas, nem bakelit
Azzal a részével még nem vagyok tisztában, hogy szeretnéd-e használni?
Szeretném használni, házi telefonként, azzal a kapcsolással amit Medve küldött, de jelenleg csengetés nélkül, maga a beszélgetés sem müködik.
Igen, a BRG tipikus telefon doboza volt ez a hőskorszakból. Valamikor a piros telefon nagyon menő volt, a fontos emberek asztalán volt piros telefon. Ez lehetett talán az oka az átfestésnek. Ebbe a dobozba szereltek LB telefonokat is. A gyártási idő úgy valahogy 1920-1930 lehet. A trafón ha jól látom 1930-VIII-30 a dátum. Kontakthibát, szakadást, paneltörést keress (nem muszály, hogy keresztben el legyen törve, ha a túlsó oldalon el van szakadva a fólia már rossz). A panel a CB81-es telefonból való, ezért kb. a 80-as évek közepét tenném az átalakítás idelyét. A panelen lévő saruk bekötése is tipikus mert a szerlőknek nem volt présfogója. Kontakthibák melegágya.
U.i.: Most vettem észre, jól megzavartál. A négy képen két teljesen más készülék van. Én azt hittem a négy kép itt kicsivel feljebb ugyan az a készülék és valaki összekombinálta őket. Minegy, amit leírtam igaz, csak válogasd ki. A hozzászólás módosítva: Máj 11, 2015
Az jó, ha fémházas, mert bakelit házban még nem láttam, csak az alakból ítéltem. Egyébként minden régi teló már egy 4,5V-os teleppel üzemképes (mikrofonba fújva a hallgatóban hallik). Ha a kettót simán sorbakötöd, 12V-tal használható. Itt van pár régi rajzom.
A panel CB76-os készüléké. Szerintem amire te gondoltál, az a CB811-es volt, de annak más volt a panel kialakítása.
A hozzászólás módosítva: Máj 11, 2015
A CB76-osban is ilyen panel volt, de a CB81-esben is. CB81 MM.
Igen, de ha jól emlékszem, azok nyomógombos hívóművel voltak. Ilyen hívóművem ha jól emlékszem még van 2-3 db valahol.
A hozzászólás módosítva: Máj 11, 2015
Igen, igen az gombos készülék.
Ja, tényleg
Nem is néztem
Nagyon szépen köszönöm a segítséget! Jelenleg nincs túl sok időm, de amint lesz átnézem a rajzokat, és ismét kipróbálom a gyakorlatban. És csak hogy ki deríthessétek hogy a két telefon milyen, küldök majd még képet
![]() Még annyit kérdeznék, hogy akkor a telefonom melyik vezetékét kössem össze? Kéket kékkel, pirosat pirossal és a feketét hagyjam? A hozzászólás módosítva: Máj 11, 2015
Kezdem elvesziteni a fonalat.
Szerintem azt a képet tedd fel, amelyik telefont szeretnéd használtba venni.
Ha nézed a csatolt képeket, a kapcsolásokban nincs nagy különbség.
Piros = L1, Kék =L2, Fekete = föld. Mint már írtam, a földet nyugodtan mellőzni lehet. Ezek után az összekötésük nem lehet nagy probléma, tekintve, hogy erre is kaptál javaslatot. A hozzászólás módosítva: Máj 12, 2015
sziasztok
Adott egy tárcsás telefon. Ezt miként lehet ugy átalakítani hogy UPS hálózaton is tudjam használni. Ugye ez így pulse üzemmódú , mi kell hozzá hogy tone üzemmódú legyen? üdv: Tivafar
Másik hivómű.
Tényleg tárcsás és nem nyomógombos?
Külső DualTONE hangokat sípoló generátor.
Néha itt ott fel lelhető ilyen alkalmatosság. Csak rákell szorítani a mikrofonra a hangszóróját. Persze ekkor ott kelll tartani a telefon mellett a DTMF hanggenerátort. Másik lehetőség kicserélni a hívóművet DTMFsre.
Piacon/börzén venni ötszázért egy másik telefont. Mostmár ugyis dobálják ki az emberek...
Gondolom a hálózat UPC (nem UPS, mert az a futárszolgálat, meg a szünetmentes táp...)
Ha nem értesz az elektronikához, akkor a fentiek közül válassz, ha igen, akkor természetesen mindent meg lehet oldani. Persze csak akkor éri meg, ha valami igazi régiséged van és valóban a tárcsa forgatásával akarsz hívni. |
Bejelentkezés
Hirdetés |






) mint a tuning PC, tirisztoros macskahökkentő, Trislogó, stb.








Nem is néztem 