Fórum témák
» Több friss téma |
A hangerő poti az megvan a hangszínnél. A Gain-t a teljes jelerősítésre értettem mint "Master" ami adagolja az erősítőnek a bemeneti jel erősségét.
Vedd le a ledeket, nem kellenek. A hangerőpotit teljesen mindegy hová teszed, csak az előfokozat elejére ne tedd, minél közelebb a végfokozathoz. Miért nem jó úgy, ahogy rajzoltam? Az miért nem "Master"? A végfok maximális kimeneti feszültsége 24V táp esetén olyan 9-10Vcsúcs (tehát a 12V os munkaponthoz képest), ezt osztva a végfokozat erősítéssel megkapod a maximális kimeneti feszültséghez szükséges bemeneti feszültséget a végfokozat bemenetén....az áram meg az impedancia kérdése...Tehát egy egyszerű példa: ha a végfokozat erősít 10x-est, akkor ha gondoskodsz arról, hogy az előfokozatból maximum 0,8-0,9V jöjjön ki, akkor a végfok ic még maga nem klippel. Az ilyen jellegű torzítás mindig ronda, a nagy nyilthurkú erősítés ilyenkor rendelkezésre áll (nem él a visszacsatolás kompenzáló hatása), kerreg, berreg, zizeg. Ezt megelőzendő van ez az egész, de felejtsd el belőle, max majd fülre tekered addig a hangerőt, míg szép...
Teljesen jó a hangerő poti ott ahol van ahogy rajzoltad, nem azért kérdeztem. Csak szokott lenni egy különálló Gain ami a "nyers" bemeneti jel erősségét szabályozza. Ez nem a hangerő.
Csak szimmetrikus tápot csinálnék hozzá (találtam 2x18 40VA -s trafót) és ezt a tápot gondoltam hozzá. (fojtótekercsek nélkül nem gond?) ...az nincs. A hozzászólás módosítva: Máj 24, 2015
Igen, van olyan, hogy Gain, de az tényleg erősítést szabályoz. Azt nem hangerőszabályzóként szokták bekötni, hanem az első fokozat visszacsatoló körébe, és ténylegesen az erősítést (angolul: Gain) szabályozza. Ezért írtam, hogy kevered a kettőt.
![]() A táp OK, fojtó nélkül is, csak kicsit sokallom az 1kOhm -okat sorban a táppal. Oda tegyél 10-100 Ohm között valamit. Gondolom, a végfokot nem a stabil +/-12V -ról fogod járatni. A hozzászólás módosítva: Máj 24, 2015
Ez egy jó előfok. Közben bevillant, hogy korábban tettem fel kompett kombó nyákot, ami az igényeidet lefedheti. Megkeresem!
Értem, köszi. A tápnál csökkentem az 1K -t 100 Ohm-ra ahogy írtad. A végfoknak +/- 25V -ot szeretnék adni.
szendi001: az jó lenne, előre is köszi. Mire mondtad hogy "Ez egy jó előfok"?
Parancsolj. Ezzel gyakorlatilag kész van a nyák is, és tuti ki van próbálva a gyárban
. Ha nagyobb hangerő kell a végfok IC-t nem kell beletenni és a hangerő potiról elmehet a jel egy végfokba. A hozzászólás módosítva: Máj 24, 2015
Ez jónak néz ki köszi. Sajna a lay6 -ot nem tudom megnyitni Sprint Layout -al.
Csináltam neked nagy felbontású JPG-t. Próbáld meg, hogy lehet-e vasalni.
A hozzászólás módosítva: Máj 24, 2015
Ez jó lesz, köszi de a másikról nem tudom leolvasni az alkatrész értékeket. kapcs.rajza nincs meg véletlenül?
Nézd meg még egyszer. Nálam minden érték látszik.
Ne a képre kattints, hanem alatta a nevére
Vagy a képre, de az egér görgőjével.
Marschall 8001 néven kell keresni hozzá rajzot. Találtam, de kicsi a felbontása.
Meglett. Tessék
.
Ez nagyon jó, köszi.
Mekkora a trafó? steelbird: köszi
Rendben, köszi. Holnap átnézek mindent.
Tök jó lesz ez neked! Tanulni, elsőre ideális, van benne torz lehetőség is. alaposan megfigyeled itt is hangszóró arammal arányos a visszacsatolás, csak itt durvább jóval, én azért kicsit szerényebben lőném ezt be, így első blikkre én garantálom a nagyfrek gerjedést!
(Ilyen suhogó, sustorgó hang a hangszóróból...én is durvultam az elején, LM3886-al kísérleteztem, olyan gyönyörű 10Mhz es szinusz jött le a kimeneten, hogy ihaj, ha akartam volna, tuti nem sikerül...alap szabály: erősítőt akarsz, begerjed, oszcillátort, akkor az életben be nem indul... ) Itt azért van külön gain, hogy a torzítást meg tudd lökni, és a volume-val levenni a hangerőt. Tök jó, tök egyszerű, ha a kapcsolót átkötöd a normal állásnak megfelelően és a ledeket pl be sem ülteted, akkor még a csatorna váltással sem kell bíbelődnöd, lesz egy sima tiszta erősítőd. Ettől a torz csatornától sokat ne várj..Jó munkát, sok sikert, majd mutasd meg az eredményt! Szendi001- nek újfent köszönet a rajzért. Én most egy őrületen dolgozok, teszt üzemben elképesztő, ha kész lesz, megmutatom...csak éppen ház téma van, nem nagyon van idő semmire Szép napot mindenkinek! Zs. A hozzászólás módosítva: Máj 25, 2015
Rendben. Meg mondom őszintén nagyon tetszik ez a kis Marshall, de a te rajzod szerint is megcsinálom mind a kettőt. Abba külön be akarom építeni azt a másik torzítót is ami olyan jól szól. Szeretnék majd egy fülhallgató kimenetet is, arra gondoltam hogy ha az előerősítő kimenetére raknék egy kapcsolót akkor az úgy jó lenne? Mármint a végfok előtt elágaztatnám a jelet és kivezetném a fülhallgatónak az elég lenne?
A másik kérdésem még, hogy a koppanásgátlót azt hova kell rakni? Közvetlen a betáp után, vagy a hangszóró elé egyből? Jó hogy most szerdán vizsgázok (szorítsatok) és pont egy erősítőt kell építeni , bár ott fele annyit sem kérnek mint amennyi minden érdekel.Ha kész lesz és jól sikerül, akkor felrakok mindent. Kapcs.rajzot (komplett), nyákot, beültetési rajzot, hangmintát, a hangfalépítésről mindent ahogy én csinálom a komplett kombót. Köszönök minden segítséget mindenkinek, jó arcok vagytok. A hozzászólás módosítva: Máj 25, 2015
Ha az előfokot kivezeted fejhallgatóra annak biz elég randa hangja lesz...oda kell egy ládaszimulácio.. Tegnap építettem be egy 10wattos kis(tda2030a) kombómba egy behrinher ast-t,ami pont ezt a célt szolgálja.bitang jó hangja van...
Akkor hogy csináljam a fülhallgató erősítést? Építsek egy komplett ugyanilyet mégegyet csak kisebb erősítéssel?
Nem kell félni a műverősítő klippelésétől. Azért mert valaki azt írta, hogy a gólya hozza a kisbabát, nem bizos, hogy máshol is úgy van az.
Itt a kapcsoló "1" állásban egy paralel LED-et kapcsol a kimenetre, "2"-ben meg lekapcsolja, csak a műverősítő szól túlvezérelve 1:26-nál.
Attól, hogy megépíted kisebb erősítéssel még nem lesz benne hangszóró szimuláció...nem is értem ez miféle logikával jött ki.
Nézz meg egy hangszer megszólalásának útját. Adott a hangszer, átkerül a jel egy effektsorra, majd egy előerősítőre, onnan esetleg még egy effekt sorra, majd egy végfokra, majd innen mehet egyéb beavatkozó eszközökre, vagy a megjelenítő eszközre(hangszórók, ládák struktúrája, amik NAGYBAN befolyásolják a hangot...) majd innen megy tovább a mikrofonokra és a PA rendszerre. A gitárhangszórókról azt kell tudni, hogy egyáltalán nem úgy viselkednek, mint a hifi hangszórók, egyáltalán nem lineáris a megjelenítésük, sokkal nagyobb az érzékenységük és a felületük. Illetve a dinamikájuk. Na most ebből a láncból hagyj el mindent a végfok után és köss rá egy lineárisnak tűnő hangszórót, aminek sz r a dinamikája, meg kicsi a felülete. Aztán szörnyülködj a gitárod hangján. A gitárhanghoz elengedhetetlen a láda és a hangszórók összhangja. Ha fejhallgatón akarod kivitelezni a dolgot szükséged lesz a gitárládák szimulációjára. A hozzászólás módosítva: Máj 25, 2015
Állj már neki csinálni
. Túl sok az "agyalás". Nem kell láda szimuláció egy mini kombóba. Akkor lesz jól használható a kombó, ha a fa része elkészül hangszóróstól. Utána merev kivitelezéssel egy alakúra hajtott profilba kerül beszerelésre a nyák. Minden oda csavarozva rendesen. Ha fél méterről leejtve még szól, akkor lesz alkalmas valódi játékra.Saját tapasztalatok: Építettem 45 fokba hajtott előlapú fa dobozos csöves kombót. A 45 fok illesztése körülményes volt. A csövek az akkor rendelkezésre álló foglalat miatt 30 perc után kirázódtak. Ráadásul hetekig kerestem egy elkötést, mert a fűtést véletlenül sorba kötöttem, míg a táptrafót nem ehhez méreteztem. Szólni szólt, de fulladt. Minden másra gyanakodtam. Akkoriban még az internet nem ilyen volt, tehát könyvekre bontott anyagra és gyári erősítők boltban látott stílusára kellett hagyatkoznom. Azóta stabillá varázsoltam, de nagy tanulópénz volt. A hozzászólás módosítva: Máj 25, 2015
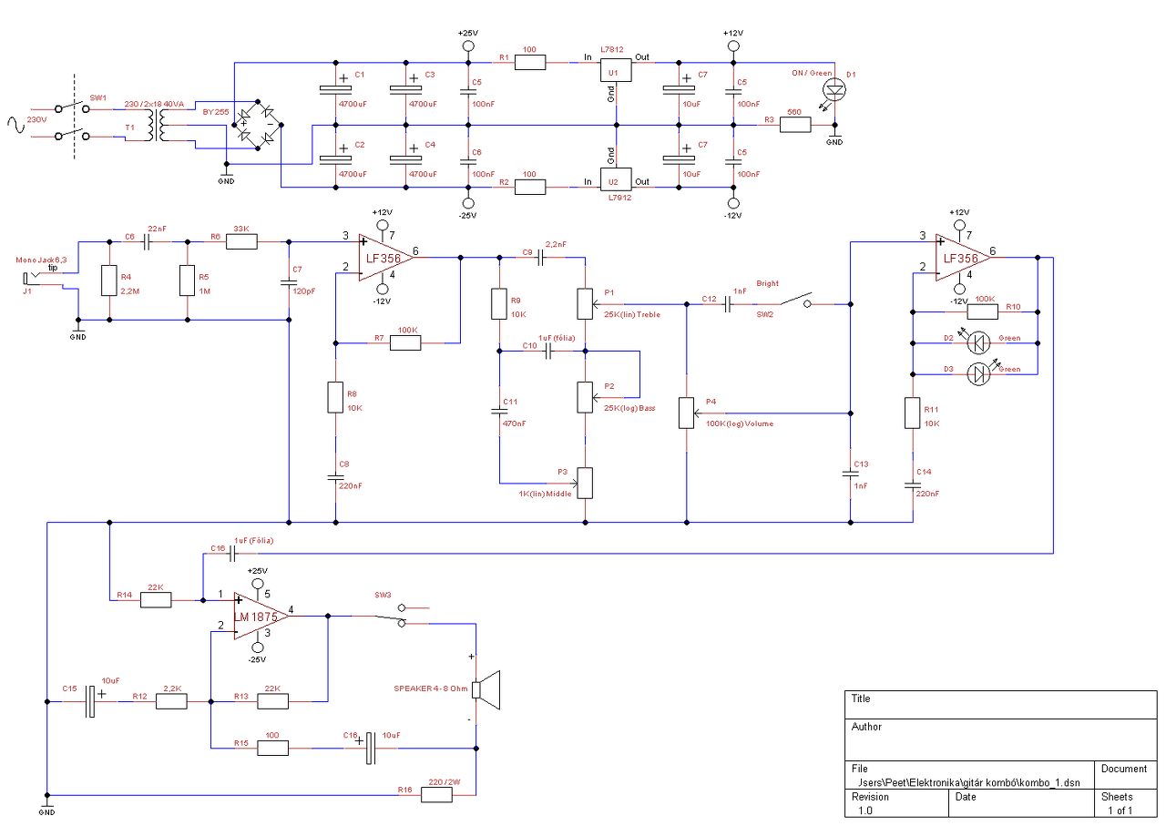
Eddig itt tartok. Megnéznétek hogy így rendben van-e a rajz? Főleg az elkók polaritása. A torzítót hova tegyem?
Gránátalma: Értem már, köszi ezt nem tudtam.
a power leded már tutira füstöl...
Miért? 18mA folyik rajta.
Kizárt, mert közvetlen 12voltra kötötted.
Ja, bocs. A GND jelet átraktam az ellenállás másik oldalára.
|
Bejelentkezés
Hirdetés |






. Ha nagyobb hangerő kell a végfok IC-t nem kell beletenni és a hangerő potiról elmehet a jel egy végfokba. 

Vagy a képre, de az egér görgőjével. 
) Itt azért van külön gain, hogy a torzítást meg tudd lökni, és a volume-val levenni a hangerőt. Tök jó, tök egyszerű, ha a kapcsolót átkötöd a normal állásnak megfelelően és a ledeket pl be sem ülteted, akkor még a csatorna váltással sem kell bíbelődnöd, lesz egy sima tiszta erősítőd. Ettől a torz csatornától sokat ne várj..Jó munkát, sok sikert, majd mutasd meg az eredményt! Szendi001- nek újfent köszönet a rajzért.
Szép napot mindenkinek! Zs.
. Túl sok az "agyalás". Nem kell láda szimuláció egy mini kombóba. Akkor lesz jól használható a kombó, ha a fa része elkészül hangszóróstól. Utána merev kivitelezéssel egy alakúra hajtott profilba kerül beszerelésre a nyák. Minden oda csavarozva rendesen. Ha fél méterről leejtve még szól, akkor lesz alkalmas valódi játékra.





