Fórum témák
» Több friss téma |
Amennyiben van próbaszúnyogod hozzá. Mert hallani, azt nem fogod. Vagy ha hallod, akkor az nem ultrahang..
A probaszunyogom most alszik,de ha felebresztem,akkor tudok rajta kiserletezni.
Akkor megvan a hiba, a kimaradt drótnak kellett volna az RCC-re mennie az R és a C közös lábairól.
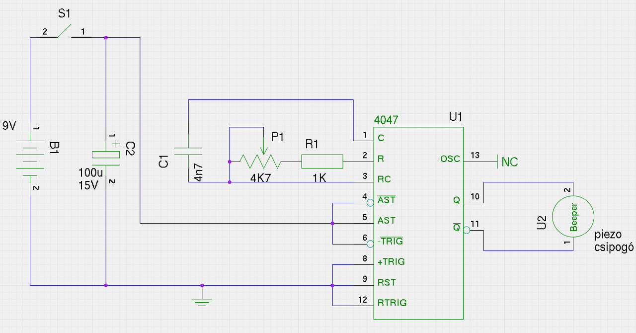
Nem tudom, milyen kapacitással számoltál és ugye egy ellenállás-potméter soros tagról beszélünk, aminek kezdőértéke 1k (soros ellenállás), végértéke 5,7 k (soros ellenállás + potméter maximális értéke). Ha neked (és nekem) a potméter maximális állása mellett 8 kHz környéke jött ki, akkor vagy csökkentsd a potméter maximális értékét, vagy csökkentsd a kapacitást. Mert az nem elegáns megoldás, hogy a potméter állítási tartományából csak a felét használod. Vagy számolj azzal, hogy feltekerve a potmétert, sípolni fog, illetve a maximális lehetséges frekvencia alacsonyabb lesz. Idézet: „Nem tudom, milyen kapacitással számoltál és ugye egy ellenállás-potméter soros tagról beszélünk, aminek kezdőértéke 1k (soros ellenállás), végértéke 5,7 k (soros ellenállás + potméter maximális értéke).” Minden érték a kapcsolási rajz szerint van számolva. R eredő = P1 + R1 = P1 + 1000 Ohm C1 = 0,0000000047 Farad = 4,7 nano Farad Idézet: „Ha neked (és nekem) a potméter maximális állása mellett 8 kHz környéke jött ki, akkor vagy csökkentsd a potméter maximális értékét, vagy csökkentsd a kapacitást. Mert az nem elegáns megoldás, hogy a potméter állítási tartományából csak a felét használod.” Majd később még kísérletezek C1 és / vagy P1 ( maximális ) értékeivel, és ideírom a következtetéseimet. Idézet: Ellenállásokra találtam az interneten szabványos értéktáblát: Bővebben: Link„Majd később még kísérletezek C1 és / vagy P1 ( maximális ) értékeivel, és ideírom a következtetéseimet.” de kondenzátorokra nem. Tudtok ebben segíteni? Kellenek nekem ezek a szabványos értékek a számoláshoz.
Hello! Kondiknál nem szokott oly nagy választék lenni, nyugodtan használhatod az E6 vagy E12-es táblát.
Sziasztok!
Tavaly én is nagyon beindultam a szúnyog irtás, űzés témába, az itt ismert variációk megépítésre kerültek. Sajnos csak szúnyog röhögéstől volt hangos a környék. Ma, már azt vallom, ezeket a dögöket nem lehet hatásosan elektromos úton irtani. Szerintem, ha lehetne frekvenciával abajgatni, már régen lenne szúnyog. Marad a kemikália. Idézet: „Szerintem, ha lehetne frekvenciával abajgatni, már régen lenne szúnyog” Ne haragudj, de ez badarság. A kémiai (vegyszeres) irtás hatékony, és még is megmarad a probléma, nem halnak ki tőle, sajnos. Az elektromos pedig csak riasztó, nem írtja őket. Az pedig, hogy nálad az elektromos nem működött, még nem zárja ki, hogy másnál hatásos lehet. Az csak annyit jelent, hogy amit te kipróbáltál, valamiért nem volt jó. A hozzászólás módosítva: Aug 14, 2014
Találtam egy weboldalt a kondenzátorok szokásos értékeiről ír: Bővebben: Link
és még egyet a potencióméterek szokásos értékeiről: Bővebben: Link A hozzászólás módosítva: Aug 14, 2014
A következő C1, R1, P1 értékekkel szerintem egészen jó frekvencia-tartományt kaptam.
Jó lesz így?
Mivel nincs a boltban 3nF értékű kondenzátor, kicsit számoltam, és kaptam egy még jobb megoldást ( Lásd a képet! ). Jó lesz így?
A hozzászólás módosítva: Aug 14, 2014
Vagy az ő szúnyogjainak nem szóltak, hogy az ultrahangtól menekülni kell.
Igazad van egy szó, lemaradt, [quotemár régen nem lenne szúnyog][/quote]. Elnézést. Hiába működik az elektronika, nem riaszt, legalább is ami itt megjelent kapcsolás. Még nem jött tartósan semmi pozitív jelzés. Szerintem a piezós megoldás sem hatékony, mást kellene kitalálni, de eddig még _tudomásom szerint-, nem sikerült.
Jó lesz, de 1,3k-s ellenállás nem biztos, hogy van, bár az 1%-os sorozatban lehetséges. A 10%-osban van 1,2k-s.
Kicsit nagyobb lesz a kezdeti és a végfreki. De ez nem gond.
De a boltban van 1%-os 1,3 K Ohm, már meg is rendeltem.
A Conrad-os piezo csipogó miatt az egész csomag csak három hét múlva érkezik meg hozzám. Aggódom: lesz-e még akkor szúnyog? ![]() Legalább addig szépen eltervezgetem a NYÁK-ot; gEDA készletet használom. Használ még valaki közületek ilyet? A hozzászólás módosítva: Aug 15, 2014
Fogjál be párat és tartósítsd őket a kívánt időig
![]() Elvileg szúnyogok akár októberig is vannak, ha jó az idő. A fenti programot még sose láttam. Idézet: „A fenti programot még sose láttam.” Amivel kiszámoltam az astabil multivibrátor frekvenciáját? Arch Linux, azaz GNU rendszert használok az asztali gépemen. Föltelepítettem a Sage Math program-alkalmazást. Nem nagyon értek még hozzá, meg nem is vagyok nagyon jó matematikus, de ezt az egyszerű képletet azonban már be tudtam vinni. Szerintem, Ti, akik profik vagytok az elektronikai tudásotokkal, kiválóan alkalmazhatjátok. Ugyanis, bármilyen bonyolult függvény ki is rajzolható vele. Webes felülete is van, én azt használtam. Nagyon sokat tud biztosan. Kipróbálható online is. ![]() Ja, Te biztosan a gEDA programról beszélsz. A hozzászólás módosítva: Aug 15, 2014
Közben a következőn töprengek. A szúnyogriasztónak nem kellene folyamatosan adnia a piezo hangszórón a riasztó ultrahangokat. Talán elég lenne, ha fél - vagy egy - másodperc szünetek lennének a riasztó ultrahangok között. Lehet, hogy még így is hatásos lenne a riasztás. Sőt, a szünetek időtartama szabálytalan is lehetne. Ezenkívül, ezzel energiát is nyernénk. Jól gondolom-e? Ha igen, akkor az áramkört hogyan kellene módosítanom?
Nemigazán nyernél energiát, mert amit megspórolnál, jórészt elviszi a kiegészítő áramkör (hm, két független, eltérő frekvenciájú számláló és osztó, plusz kapuzó áramkör, nekem ez jutott eszembe).
A szaggatással meg azt kockáztatod, mivel tulajdonképpen az is egy négyszögjel, hogy keveredik a kiadott ultrahangokkal, így a különbségi frekvencia is előáll (a négyszög sok, harmonikus színuszjel összege) és sípolni fog, vagy kattogni.
Sziasztok!
Olyan kérdésem lenne hozzátok, a tegyük fel 25kHz-60kHz-ig léptetem a frekvenciát, mondjuk kHz-enként , ennek milyen gyorsan kell végbemennie? Ezalatt azt értem, hogy két váltás között mennyi idő telhet el maximum? Pl másodpercenként egy frekvencia váltás vagy ennek a sok váltásnak másodpercek alatt végbe kell hogy menjen? Mi az a tartomány ami ténylegesen zavarja a szúnyogokat? Mi lehet az optimális érték a piezoval párhuzamosan kötött ellenállásnak? FET vs Tranzisztor? És csak a KEPO a bevált vagy jó a Conrados hangszóró is? Bocsi a sok kérdésért. Remélem tudtok nekem segíteni! Előre is köszönöm! PIC A hozzászólás módosítva: Jún 12, 2015
Ha csak 1 évet visszaolvasol mindenre megkapod a választ.
A szúnyogokat kellene megkérdezni!
A leg hatákonyabb módja a guppyk tartása a megfelelő helyen, mivel a guppyk egyik fő tápáléka a szúgyoglárva. Na azokból nem lesz szúnyog, és nem szaporodik tovább
Hello
Láttam ezt a cikket: Bővebben: Link Lehet-e Pic12F675? ![]() Csak a HEX fájlból kitörölném ott ahol írja hogy pic12f683! A lábkiosztást már néztem és meg egyezik! A hozzászólás módosítva: Jún 24, 2015
Hello! Nem ide tartozó kérdés. De miből gondolod, hogy a Hex-ben benne van a PIC típusa? És hogy törölnéd, mikor CRC is van a végén? Szerintem nem ismerted a Hex file-ok felépítését, tartalmát.. Irány a "PIC kezdők topik!
Én csak onnan következtetettem mert a végen írja hogy PIC12F683!
De ismerem a Hex-ek félépítését! De valaki tudna válaszolni a kérdésemre?
Valóban ott van a hex fájl végén, de az utolsó két sor csak komment, szóval oda bármit írhatsz, nem módosít semmit.
PIC-et annyira nem ismerem, gyakran előfordulhat, hogy egy családon belül egy hex fájl két különböző családtagra is jó, de ez csak kicsi alkalmazásoknál lehet, ahol nem jön ki a két MCU közötti különbség (memóriaméret, perifériák). Ehhez most át kéne tanulmányozni a két adatlapot, de még akkor sem biztos, hogy el lehet dönteni a kérdést, a szoftver legalább alapszintű ismerete nélkül (milyen perifériával valósítja meg pl. a PWM-t). Persze el lehet kezdeni visszafejteni a HEX fájlt is... Ha van rá nagyon sok időd...
köszönöm szépen!
![]() De még pár kérdésem van! De én 9 voltról szeretném üzemeltetni! Mit kellene változtatnom? És az R3 ellenállásnak mi legyen az értéke?
Sziasztok
![]() Egy olyan szunyógriasztot szeretnék csinálni ami távoltartja a dögöket ![]() Kertbe lenne. Nem tudom milyen kapcsothozzá valaki tudna linkelni egy jót?? És milyen piazzó kell hozzá hány khzes kb? Előre is köszönöm a segítséget. |
Bejelentkezés
Hirdetés |













