Fórum témák
» Több friss téma |
Fórum » Házilag építhető fémkereső
Igen! "Az 1000V meg más kategória, és ötször akkora mint a 200V." A nagym6 most törheti a fejét.
Hali,
SMW mukodese meghulyult, teglara földre jelez. Mi történhetett vele?
Sziasztok.
Tanácsot szeretnék kérni hogy melyik fajta fémkeresőt érdemes megépíteni. Már van egy gyári fémkeresőm, de az nem igazán szűri ki a vasat. Viszont szívesen készítenék egy másikat. Nézegettem a fórumot de nem tudom melyik lenne a jó. Az építéssel nem lesz gond mert elég sok mindent meg tudok csinálni a nyák-ot is beleértve. Előre is köszönöm.
Nézd meg a GEB áramkör környékét szkóppal, lehet hogy valahol kontakthiba van.
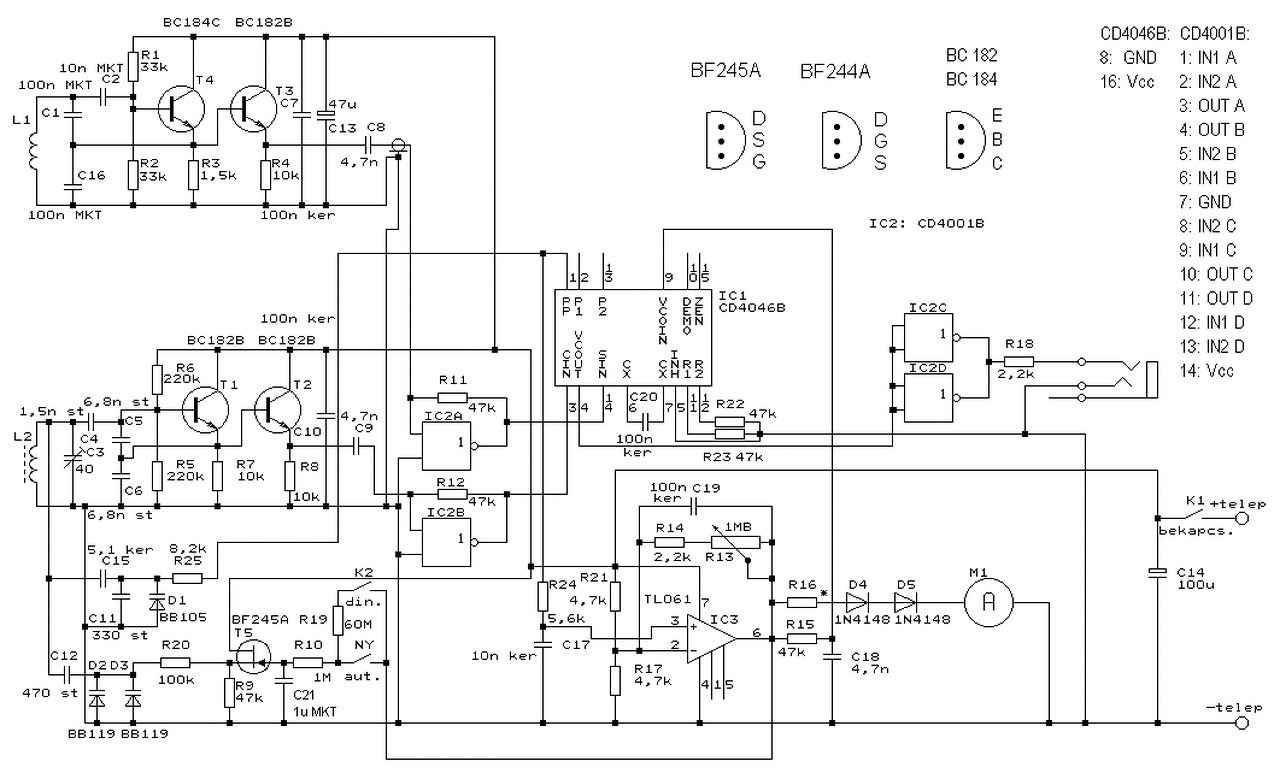
Amit érdemes megépíteni az az SMW GT. A rajzát nem fogom megosztani, de a hozzászólásokban elhintve szinte minden módosítást leírtam a 3-as verzióhoz képest. Annak ellenére hogy egyhangú a gép, szívesebben járok ezzel mint a kéthangú IGSL-el, amit szét is fogok majd bontani.
Olyan gépet nem fogsz tudni építeni ami a nagyméretű vasat is kiszűri, és közben lehet vele érmézni. Az építés során nem a nyák a kihívás, az a legkevesebb. A jól elkészített fejen múlik minden.
Sziasztok! Egy DX-1000-es építésébe kezdtem. A leírásában Bővebben: Link az L2-es tekercsről mindent leírnak csak az induktivitását nem, és nincs 0,1mm-es huzalom, viszont van egy doboz tele tekercsekkel. Szóval ha valaki már épített ilyet és tudja, vagy a kapcsolási rajzból ki tudja számítani mekkorának kellene lennie, sokat segítene. 2mH-vel próbáltam, csak hangkártyás skóppal (már postán van a nagyobb) , de rengeteg helyen oszcillál 2K-tól fölfelé minden páros K-nál, hogyan tudja ebből a 4001-es hogy melyiket erősítse?
A hozzászólás módosítva: Máj 27, 2015
A szimulátor szerint 7mH-vel van 55kHz környékén trimmerkondi nélkül. Ennyit tudtam tenni az ügy érdekében. Az oszcinak egyébként illene stabilnak lenni.
Örök hála Neked! Az egész jónak tűnik, mert a doksis leírás légmagosan kb. 6mH, bele valamilyen kicsi permeabilitású mag, lehet 7mH. Engem az zavart meg, hogy sima LC rezgőkörként számolva 1,5n 6,8n 6,8n sorosan velük párhuzamosan az induktivitás az majd 70KHz, de akkor az egész kapcsolást kell nézni... Stabilnak stabil, csak rengeteg helyen van oszcilláció, a frekvenciaanalízis szerint, persze 20KHz felett nem látom...Egy kicsit félek mit fogok látni egy igazi szkópon...
nice, tesztelted terepen?
Mik a tapasztalatok?Amúgy SMW az egyhangú volt elvileg, megosztod a rajzát meg a nyáktervet?
sziasztok,tulajdonosa lettem egy smw5-nek lenne egy kis gondom,a gép minden lendítésnél cicereg ,ha leveszem a fejet és megmozgatom a fejdél a vezetéket tőben akkor csinálja. lehetséges hogy megtört a vezeték? ha igen javítható,esetleg magam is el tudom végezni? (valamicskét van érzékem hozzá)
köszönöm. tettem fel videót .
már 5-ös is van belőle?
Olyan már évek óta van ha jól tudom.
egyszer volt már alkalmam tesztelni terepen, sokkal jobb vele így mászkálni, nincs felesleges ásás
Tudom, hogy nem vág teljesen a témába, de talán egy kicsit mégis:
XP Deus Füles-Fej-táv protokollja vajon elérhető valahol a neten? nrf24l01+ ic van benne. SPI sniffert összeraktam a füleshez, de nem nagyon analizálgatnám a rengeteg adatot ha nem muszáj
írtam privátot
SMW 3-hoz kiegészítő panelt csatoltam.
Külön köszönet mateateknak mert az engedélyével publikáltam!
köszönet érte nektek!
Mint ahogy azt privátban is írtam a GT rajzát nem teszem közkinccsé, de ígértem egy módosított rajzot amivel már boldogulsz, alakítgathatod.
A pirossal áthúzott alkatrészekre nincs szükség, a zölddel áthúzottak helyén átkötés van, vagy módosult. Tehát. A vevőerősítő mezei invertáló alapkapcsolás, mert ezzel lett a legjobb, az értékekkel nyilván variálni kell, nálam kb. 120 szorosat erősít a fokozat (fej függő). A mintavevőt 393-ról TL072-re cserélve a fázishibák nagy mértékben javultak. Az adóba a combosabb tranyók azért jók mert tuningolhatod ha nagyobb adójelet akarsz. A 4053 helyén 4066 van, aminek az egyik kapcsolója a tűpont módhoz van felhasználva, a rajzát annak is mellékeltem (IC6B 5-ös lábán átkapcsoló van a normál és a tűpont mód között). Darlington tranyó sehova sem kell, a hangfokozatba is combosabb tranyót raktam, hogy bírja az esetleges nagyobb áramot. Nálam nincs teljes lekapcsolás az akku merülésével, így a BD140 el van hagyva, mint ahogy a LED is, kizárólag mélyülő hangom van 10,6V-os akkufesz alatt. A tápon még lehetne javítani, mert a low drop stab IC-vel 10,5V-os akkufeszig lehet csak lemenni. A Feri féle megoldás (pl. silver star-ban) bonyolultabb, de fele ekkora drop-ja sincs, azzal még tovább használható az akku.
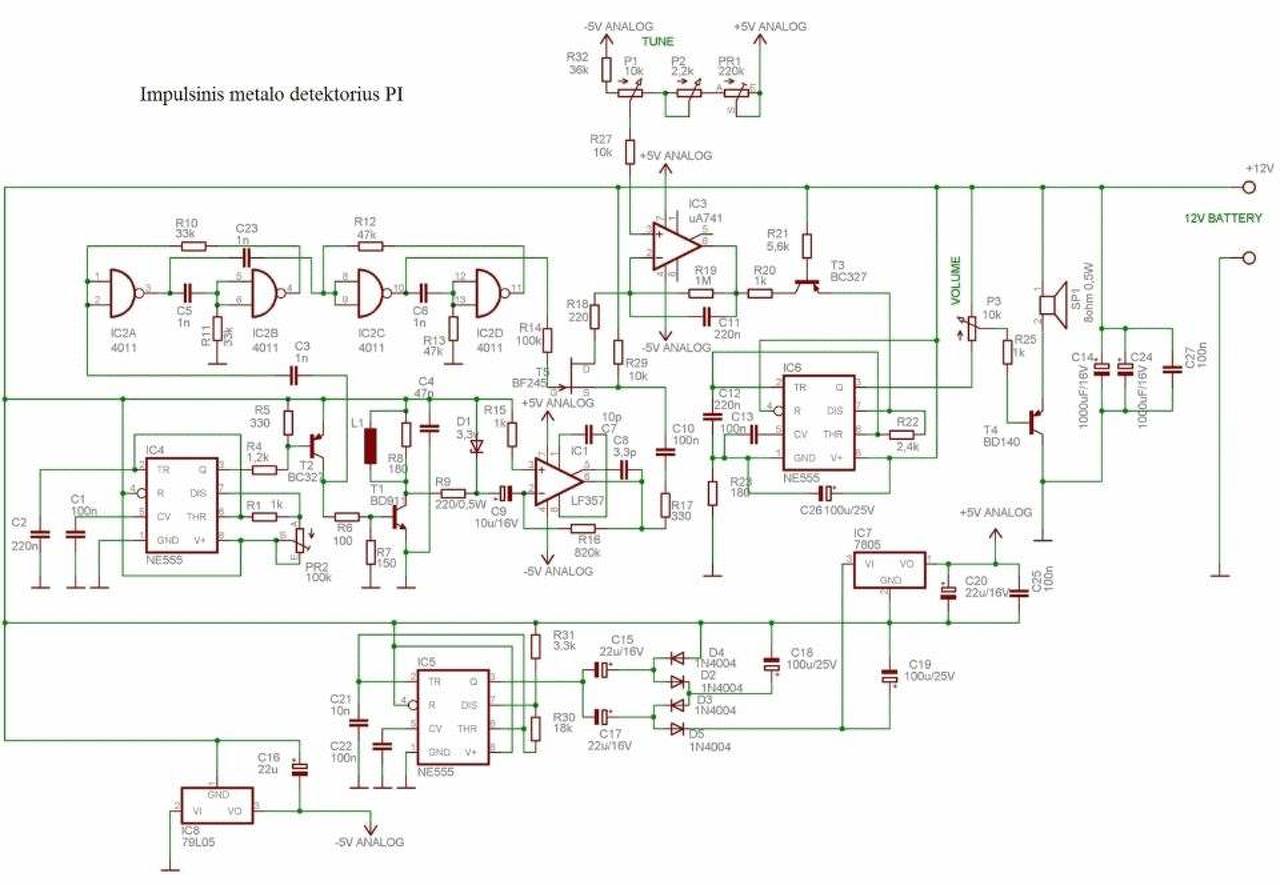
Sziasztok! A képen szereplő kapcsolást építettem meg. A géppel addig eljutottam, hogy azt a bizonyos "kattogó" hangot megtudom szólaltatni és változtatni. Próbálkoztam internetről nézve építeni hozzá egy kereső tekercset, de sehogy sem sikerült olyat csinálnom ami egy picit is jelezte volna a fémeket.
Azt szeretném megkérdezni, hogy esetleg tudtok-e tanácsot adni abban hogy mit vegyek figyelembe hozzá? Vagy egy teljesen egyszerűt leírni, hogy csak kipróbáljam a gépet? Vagy ha a kapcsolással van a hiba, azt is megköszönném. Mivel LF357 helyet LF356-ot használtam és esetleg az a probléma formája.
Ha van szkópod nézd végig az egészet. A segédtáp működik? A vevőerősítő tápfeszültsége rendben van? Szerintem bármilyen 15-25 menet és 20-25cm átmérő körüli tekerccsel működnie kéne. Lehet vele kísérletezni, de biztos van hozzá a Lengyel fórumon ajánlás is.
Teljesen még nem néztem át, de amiket írtál azokat biztos megnézem.
+ Akkor a tekercsel is még játszadozok. A lengyel fórumot meg nem ismerem. Esetleg linket küldenél hozzá? Köszönöm a segítséget.
A rajz elvileg innét származik, de van topikja a lengyel fórumon is, aztán valahol az oroszon is csak meg kell keresni, és van egy teljes építési leírás ami nem biztos hogy ugyanez a gép, de hasonlít rá, meg kell nézni.
Hálám üldözni fog!
Én megmondom neked, hogy milyen készülékház látható a videón: Kazettás magnó fedele átalakítva
Jó a szelektálás és a sok hangszín a videó kon, de nagyon nagy gyakorlati haszna szerintem nincs, mert így is szed szemetet nem csak érmét. Ami lényeges az a vas szűrése, azt meg egy vagy két hanggal is lehet.
Mondjuk nem értem hogy miért 5V-ról hajtják az LM386-ot, 10V-ról talán még a talajban is érzékeny lenne. |
Bejelentkezés
Hirdetés |








Mik a tapasztalatok?







