Fórum témák
» Több friss téma |
A fekete jobb(nak látszik), elég lehet.
Sziasztok. Eddig nem vettem komolyan az A osztályt. Fizikai paraméterekkel tisztában vagyok, de nem volt időm zenét hallgatni úgy, hogy a zene és én. Egy hete vagyok szabin, nincs a munkahelyi zaj és itthon nem a nagy hifit kapcsoltam be, hanem egy kis moddolt b3010-esekre kötött d osztályú izét. Nem voltam megelégedve a hanggal. Kéznél volt egy 2X tda2030-as kis végfokom, aminek sokkal szellősebb volt a hangja. Jelzem, hangszínszabályzó nincs. Ezer éve készülök valami A osztályú teszt erősítőt építeni, csak még nem láttam értelmét. Most IRF540 + izzólámpa erősítőt meghalgatva, kezdem érezni, mi is az, ami meg bolondít titeket. Nelson Pass tervei alapján építeni szeretnék egy tisztességes erősítőt. Powerjfet lesz az aktív elem. Vagy tisztán POWERJFET (2-5w), vagy kaszkód J+MOS (20-30W). Azt szeretném kérdezni, hogy mi az a teljesítményszint, ami elég egy hangulatos zenehallgatáshoz, 85 dB érzékenységű hangsugárzókat véve alapul. Fölöslegesen nem akarok fűteni, főleg hogy nagyon meleg van.
A fekete kb 16*5*5cm . A masik picit nagyobb de csak egy van belole
4x12V-os trafó, az kb DC 15-16V, már nem tudom pontosan.
Oldalanként egy réz CPU hűtő és a 2 bordára közösen van rakva egy venti ami 5V-on jár (szinte teljesen zajmentesen) Egyetlen hátránya a procihűtőknek, hogy könnyen feltelik szösszel, de ha 2 havonta kifújod sűrített levegővel akkor a legolcsóbb hűtőfelület.
Szia! Az egytranzisztoros erősítő túl sok változást hozott egyszerre a kommersz végfokokhoz képest. Engem először az a jelenség vágott mellbe, hogy a kifogástalan tranziens viselkedés miatt eltűnt a hang érdessége. Az érem másik oldala pedig a félvezető non-linearitása miatt feldúsult harmonikus torzítás, ami akár nagyon kedvező benyomást is kelthet a hallgatóban. Ezzel csak azt szeretném jelezni, hogy az A-osztály dacára egy másik topológia könnyen csalódást okozhat.
A teljesítményszintre nem tudok konkrét tanácsot adni, a hallgatási környezet háttérzajától kezdve, a műsoranyag dinamikájáig sokminden közrejátszik, meg sem említve mennyire szubjektív dologról van szó. Empirikus módon szkóppal, vagy egy hevenyészve összetákolt csúcsegyenirányítóval mérd meg a jelenlegi rendszered kimeneti feszültségmaximumát, és abból számold vissza! Igen tág határok (500mW-5W) között várható az eredmény tapasztalatom szerint.
10W
Ha kell egy szám. Nagy szobábban nekem a JLH 10W már jó hangerőt produkált hasonlóan érzékelten hang(falak)sugárzókkal, de az már régen volt hogy próbáltam (2008-2009). Ez alatt szerintem minden kevés, de hát ez, ahogy reloop írta, nagyon függ sok mindentől.Bővebben: Link A hozzászólás módosítva: Júl 7, 2015
Üdv. Köszönöm a válaszod. Természetesen igyekszem nem belekerülni abba a csapdába, amit a feldúsult harmonikus torzítás okoz. Korábban már mértem, hogy mekkora teljesítményen hallgatok zenét. 1-2 W elég volt. De most nem lesz loudness, se hangszín szabályzó, sőt teljesen más zenei anyagot hallgat az ember így. Maga a két topológia, ami között kell választanom, határozza meg a teljesítményt. A tiszta Powerjfet csak 25V-ig használható, de gyönyörű triódás munkapontba lehet hozni. (Korábban írtam is a szomszédos topikon, hogy asus p4p800 alaplap proci táp dc/dc konverter eleme, 4 darab van rajta. LD1010D ).
Nálam az álom topológia behatárolja, hogy olyan 5Wattig tart a lineáris tartomány. De ha elmegy az eszem, Kitalálok valami borzalmat.
Üdvözlet!
Jómúltkor nekiálltam egy Hiraga 8W építésének Hapro fórumtárs cikke alapján. A végfokok szinte készen is vannak. Szeretnék tanácsot illetve segítséget kérni. -A cikkben így szerepel: "kapcsolásba betettem egy-egy ellenállás helyére helitrimmer potit". A kapcsolási rajz . Az R3 és az R4 ellenállás, tranzisztorok felőli oldalára tett 1-2 potit. Ezeknek kb mekkoráknak kéne lenniük? -Az eredeti tápot túl költséges lenne megépíteni, így követem a példát itt is. Trafónak(trafóknak) 2x14V / 160VA -nak kell lennie, hogy az eredeti rajzon van? Bocsánat az amatőr kérdésekért!
"az ellenállások helyére", tehát helyettük, azaz 1kOhm-osakat. Bizony kell a 160VA-es.
Köszönöm a gyors választ. És igen. Most, hogy így jobban megnézem a képet, ahova én 1kohm-ot tettem mintha 0 ohm-osok lennének ültetve.
Az a DC-szervós hiraga,amit említettél,a rajzát fel tudnád tenni?? Nekem két példányban is kész ez a végfok,de mindkettőn ugyanúgy elmászik a kimeneti DC,akárhányszor is állítom utána.Nem túlzottan,2-300mV,de ez már zavaró.Ezt a verziót még nem láttam,Bár ez kissé "lefutott lemez"már nálam,(mármint a hiraga),de talán még egy kísérletet tennék rá...
A hozzászólás módosítva: Aug 21, 2015
Szia!
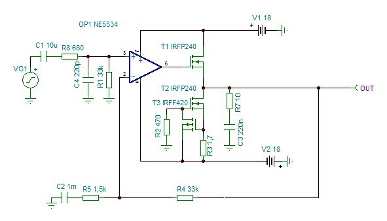
Ha elment, akkor itt egy módosított canamp, FET véggel, áramgenerátorral. 2A nyugalmi árammal kb. 8W teljesítményt kapsz, 0,0001% körüli torzítással. A nyugalmi áram az R3 -mal állítható. A hozzászólás módosítva: Aug 21, 2015
Direkt raktál IRF420-at az áramgenerátor vezérlőágába? Szerintem egy sima kisméretű tranzisztor oda bőven megfelel. Akkor rögtön nem kell 1,7ohmos ellenállás az emitterbe, bőven elég a 0,33Ohm, és R2-n se kell 20mA-t átfolyatni, mehet oda nagyobb értékű ellenállás is akár 10Kohm.
A hozzászólás módosítva: Aug 22, 2015
A 20mA szándékos, a vezérlő tranzisztornak pedig azért választottam FET -et, mert könnyebben belőhető a nyugalmi áram az 1 Ohm feletti értékekkel, mivel a FET UG-S nyitófeszültsége nagyobb.
Az igaz, hogy 2A -nél így legalább 3V esik az ellenálláson, úgyhogy tényleg érdemesebb bipolár tranzisztorral megcsinálni, akkor 1W -os ellenállás bőven elég, meg a negatív ág jobban kivezérelhető. Módosítottam. A hozzászólás módosítva: Aug 22, 2015
Sziasztok! Egy ideje már építgetek és méregetek egy általam kitalált/lemásolt topológiára épülő kapcsolást, kis teljesítménynél (1-2W RMS kimenő) minden szuper és a hangja is nagyon tetszik. A kérdésem az lenne, hogy a mellékelt kapcsolás a valóságban is tudná ezeket a paramétereket amiket a Tina leszimulált, vagy csak megint ugrat a progi? A kapcsolás teljesen megegyezik azzal, amit már egy ideje méregetek, és megtetszett, annyi a különbség, hogy itt megháromszoroztam a FET-eket, a nagyobb disszipáció miatt, és megnöveltem a tápfeszt és a nyugalmi áramot. Tudom, hogy őrültség fél kilowattot elfűteni, 50W kimenőteljesítményért cserébe, de működne a dolog? Régőta szeretnék egy "értelmetlenül nagy" A-osztályú erősítőt építeni, a táp és a hűtés is megoldott lenne, ha a kapcsolás működik. Kinek mi a véleménye, tudhatja azt, amit a Tina szimulált, vagy esélyem nincs ezzel a kapcsolással az 50W RMS kimenőteljesítményt elérni?
Szia! Az elvi működőképessége megvan.
A linearitáson és a kivezérelhetőségen még dolgozhatsz. Nézd meg a 19,7V kimeneti feszültséghez tartozó tranziens analízist, valamint 1kHz és 20kHz Fourier analízisét. Az utóbbihoz az amper és a wattmérőt távolítsd el!
Szia! Elvégeztem az analíziseket, és megdöbbentem, hogy 1kHz-nél 327% torzítást számolt a Tina. Próbaképpen berajzoltam a már megépített kisebb teljesítményű kapcsolást is, 750mW-ra kivezérelve, és ott 296%-os torzítást számolt a Tina, a megépített kapcsolás pedig gyönyörűen szól... Akkor ez most hogy is van? Mit csinálok rosszul?
Hogy fest a tranziens?
Szerk.: tedd fel a szimulációt (tsc)! A hozzászólás módosítva: Aug 22, 2015
Az alábbi grafikont kapom, ha megpróbálok rázoomolni, akkor kiakad a Tina, így pedig nem igazán kivehető. A grafikon elején lévő "hullámot" gondolom a nagyértékű kimeneti kondenzátor feltöltődése okozza.
Szerk.:Itt a kapcsolás Tinában, lehet, hogy nálad kiértékelhető eredményt ad a tranziens analízis. A hozzászólás módosítva: Aug 22, 2015
Kértem, hogy távolítsd el a mérőket
![]() A tranziensnek 1ms-t adtam, a csinosság kedvéért hangszóró szimbólum került bele és kijelöltem az áramkör vizsgálati pontját. Most nézd meg és írd meg milyen tennivalókat fedeztél fel a tranziens-analízis alapján! Az eredmények azért biztatóak Ha a tervezéssel kapcsolatos kérdésed lenne menjünk az Erősítőkről általánosságban témába, ha Tinás, akkor a Tinába természetesen. A hozzászólás módosítva: Aug 22, 2015
Az analízisek idejére kivettem a műszereket, csak nem mentettem a műszerek nélküli kapcsolást külön, és amikor betallóztam feltöltéshez a kapcsolást, akkor azért voltak benne. A fájlt, amit csatoltál nem tudja megnyitni a Tinám, én a 7-es verzióval dolgozok, nem tudom, Te melyiket használod.
Csatolom képileg, hogy reprodukálhasd.
Rendben, köszönöm szépen
De berajzolom Tinába, és megnézem tüzetesebben, először is kisebb kivezérlés mellett.
A pozitív és a negatív félperiódus amplitúdóit is tekintsd meg!
Igen, Tinában már jobban látszik az asszimetria, ennek megszűntetésében is tudnál esetleg segíteni? Természetesen más az erősítők általánosságban topicban, hogy ne offoljunk
Én mindenkinek ajánlom figyelmébe. Ugyan csak szimulálni sikerült eddig, de az a Kb. 0,4dB vágás elég jó, ha ezt hozza a valóságban is. Én ki fogom próbálni. A teljesítménye növelhető-e még a tápfeszültség megemelésével? Az IC tápját stabilizálni is lehetne zénerrel akár. Mondjuk akkor már lehet hogy + félvezető kéne a végfet meghajtásához, az meg már ronthat a karakterisztikán. 8-10Watt azért már így is szép teljesítmény egy darab fettől, és nem is nagyon kell több.
A tápfesz növelésével önmagában nem tudod növelni a teljesítményt.
Két ok miatt nem. Az egyik az, hogy a kimenő jel nagyságát korlátozza az opa. Tehát, annak is emelni kellene a tápfeszültségét. Vannak nagyobb tápfeszről is üzemeltethető opamp -ok, olyannal lehet emelni a tápfeszt. Sajnos, az opa kimenő fokozatainak szaturációs feszültsége és a fetek UG-S nyitófeszültsége "benne marad" a végfokban, ennyivel kevesebb a kivezérelhetőség. Bipoláris végtranzisztorral is megoldható, de akkor kell még minimum egy meghajtó fokozat, a kívánt áram miatt. Egy átlagos opa kimenő árama max. 30 mA körül van csak, ami kevés. A másik ok pedig az áramgenerátor árama. A teljesítmény növeléséhez növelni kell az áramgenerátor áramát, egyébként a negatív félperiódusokban nem lehet majd kivezérelni a végfokot, mert elfogy az áram. Szóval, nagyobb tápfesz, nagyobb áram és nagyobb max. feszültségű opa kell a teljesítmény növeléséhez. Vannak nagyobb kimenő áramot tudó opampok is, olyannal több fet is alkalmazható párhuzamosan, a nagyobb nyigalmi áram elérése érdekében. A hozzászólás módosítva: Aug 22, 2015
Szia, a postod fölött elsiklottam sajnos, elnézést. Kerestem a rajzát a gépemen a Tinában, de nem találom, pedig úgy emlékszem, hogy szimuláltam is.
Nekem Reloop kolléga linkelte annak idején, Ő biztosan tudja, merre van az a rajz. A hozzászólás módosítva: Aug 22, 2015
|
Bejelentkezés
Hirdetés |





Ha kell egy szám. Nagy szobábban nekem a JLH 10W már jó hangerőt produkált hasonlóan érzékelten hang










