Fórum témák
» Több friss téma |
Szerintem is eléggé jó az ESP special már egy pár darabot építettem belőle széles határok közt használható .
Bővebben: Link Bővebben: Link Bővebben: Link Bővebben: Link
Egyszerű, könnyen kivitelezhető és teljesen ki tudod vele használni a fejhallgatód teljesítményét, építsd bátran!
Steelbird! 3mA - mindössze.
Ok, köszi!
Én a 20mA -t céloztam meg, mert azzal kisebb a torzítása. Ha jól sejtem, ez a nagyobb bázisköri áram miatt kb. annyi lesz. A hozzászólás módosítva: Jún 10, 2015
Sziasztok
Szeretnék építeni egy hibrid fejhallgató erősítőt. Találtam egy tervet ami tetszik nagyjából meg is lenne hozzá minden itthon. A kérdésem az lenne, hogy a kapcsolás mennyire " életképes " ? Mert véleményeket nem találtam róla nagyon.
Rendben,teszek egy próbát.. Köszönöm szépen!
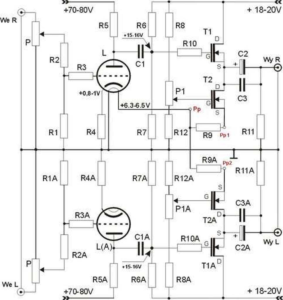
Szia! Lehet, hogy jó, de hibrid fejhallgató témában ezt a kapcsolást jóval egyszerűbbnek és egészségesebbnek nézem. Az a közös áramgenerátor ellenállás a fűtőszálról és az alacsony táphullámosságelnyomás rossz benyomást kelt bennem.
Szia!
éppenséggel működhet, bár én T2 helyett inkább egy LM317-et alkalmaznék áramgenerátornak. Közös áramgenerátor ellenállás áthallást okozhat. Tápot nagyon szűrni kell.
Jó estét.
Ha jól emlékszem "CIROKL" többfélét is elkészített és ez tetszett neki. Állítólag amiben nincs benne a fűtőszál jobban szól. A hozzászólás módosítva: Jún 10, 2015
Köszi a segítséget. Egyikhez se kell túl sok alkatrész, megépítem mindegyiket és amelyiknek jobban tetszik a hangja az marad
Sziasztok!
(Nem feltétlenül idevaló, de talán mégis) Kaptam egy olyan (házi)feladatot, hogy gyengén halló számára kellene egy fejhallgató erősítőt készítenem. Az elképzelés olyan, hogy lenne 2drb mikrofon ellenoldalban. A mikrofonból jövő jel menne valami ekvalízerbe, ezután valami kis erősítő fokozatba. A legjobb az lenne, hogyha az egész kisfogyasztású lenne és elmenne 2darab akkuról, vagy LI-ion lapos akkuról. A töltéshez meg lenne valami dokkoló állomás. Ha ismertek valami jó kis kapcsolást, akkor megköszönném. De az is elég ha valami jó kis IC-t ajánlanátok, ill., hogy D osztály, vagy inkább valami klasszikus A(B) topológia. Felőlem lehet bonyolítani is, akár digitális megoldással. Rendelkezésemre áll egy kis SW + HW + CAD csapat is.
Szia!
Nagyothalló készüléknél nagyon fontos a kis méret és az energiatakarékosság. Nem kell a teljes hallható spektrumot erősíteni, mert csak felesleges energiafogyasztást jelent olyan frekvenciák megszólaltatása, amit egyébként amúgy sem hallanak a hallássérültek. A közép-és középmagas tartományt kell feldolgozni. Vannak direkt kisfeszültségű és kis fogyasztású alkalmazásokhoz fejlesztett chipek, olyanokat keress hozzá. Nem a hangminőség az elsődleges szempont, hanem a hangerő. Ikább D osztályú erősítővel érdemes megoldani, annak jobb a hatásfoka. Rajzot találsz rengeteget a neten.
Szia!
Ez nem olyan fülbe tehető erősítő lesz, hanem fejhallgatóval. Mekkora teljesítményt lehet a fülbe engedni? Úgy emlékszek, hogy az idősebbek olyan 500(?) - 13KHz tartományban hallanak.
Hello! "Úgy emlékszek.." Cavinton!
Majdnem
Mostanában túl sok infót kapok, nem emlékezhetek mindenre
Az 500Hz alatti hangok információ szempontjából nem annyira jelentősek. A 250-500Hz körüli tartomány a fülnek kongó-bongó, zavaros, az a tartomány, ha erősen van jelen, zavarja pl. a beszédérthetőséget. Szerintem inkább az 500Hz...2kHz tartományt kell kiemelni, max 4..4,5 kHz felső határfrekvenciával. Ez felső határfrekiben megegyezik kb. a régi középhullámú rádiók átvitelével.
-Hogy mekkora teljesítményt...? Hmm... ezt korlátozza a fejhallgató teljesítménye. A legtöbb fejhallgató pár száz mW teljesítményű, de akár 2-3W is lehet, típustól függően..
Az adatlapokon dB -ben szokták megadni a hangerőt a hallókészülékeknél.
Megnéztem, általában 40...130dB között változik, illetve állítható a hangerő. 10mW -tal nemigen lehet 130dB hangnyomást előállítani, még akkor sem szerintem, ha közvetlenül a hallójáratba vezetik csövön a hangot. @elektros90: elég pongyolán megfogalmazott feladatot kaptál. A halláskárosodásnak több fajtája van, van aki dobhártyáról pl. nem hall semmit, de pl. csontról rezgéseket igen, nekik a csontba ültetett hallókészülékeket adják. Ha csak annyi a feladat, hogy csinálj nagy hangerőt, akkor építs egy pár 100 mW teljesítményű végfokot, korlátozd az átvitelt 200Hz...5kHz tartományra és kész a feladat. A hallókészülékek frekvencia átvitele 200..250Hz -től 5kHz -ig tart, megnéztem nemrég az adatlapokon. Bonyolíthatod, amennyire akarod, nem véletlenül kerülnek akár 100E Ft feletti árba ezek a ketyerék. Két mikrofon, zajcsökkentés, kompresszor, a hallásgörbéhez programozható frekvenciamenet és erősítés, gerjedésgátlás, stb, stb, stb... A hozzászólás módosítva: Júl 9, 2015
De a hallókészülékeket süketeknek csinálják. Egy átlag hallású ember 130dB-től viszont megsüketül, tehát kis idő múlva már jó neki.
Idézet: Téves. Én nem viccelődnék ezen, a "süket" ember nem hall SEMMIT. A hallássérülteknek készítik a hallókészülékeket, nem a süketeknek. Azoknak, akik hallanak valamilyen szinten, de az kevés a normális élethez. Aki süket, azon nem nagyon tudnak segíteni, mert ott ingerület vezetési problémák is vannak és semmilyen rezgés által keltett ingerület nem jut el az agyig. Meg sok más ok is lehet, gondolom, nem vagyok szakértő. De a hallássérült az NEM süket. „De a hallókészülékeket süketeknek csinálják” A hozzászólás módosítva: Júl 10, 2015
Persze, függ a kialakítástól is, a kis teljesítmény is elég lehet egy olyan embernél, aki egyébként hall, csak már gyengébben. A hallójáratba direktben bevezetett hang miatt a kis teljesítmény is elég lehet. Minél közelebb szólal meg a hang a dobhártyához, annál kevesebb hangerő elég hozzá
Üdv!
Kéne egy kapcsrajz egy 2.2KOhm-os fejhallgatót is meghajtó erősítőhöz. Nem baj, ha viszonylag bonyolult, de sztereo legyen (bár nem gond ha ez a rajzon nincs fent, maximum megépítem kétszer azt a bizonyos részt :jump , jó hangja legyen és ne legyen túl nagy az anyagköltség (mondjuk pár ezer forint, de az se baj, ha több, végül is az ár-érték arány a mérvadó
Építs meg egy olyan AB osztályú kapcsolást ami legalább 8 Ohm -ra tud 30W-ot, vagy 4 Ohm -ra 60W-ot, az pont jó lesz a füles erősítőnek is ezekkel a paraméterekkel. Trafóban kb. 2 x 12-15VAC kell majd hozzá, teljesítményben 20VA körül. Nézz hozzá bármely teljesítmény erősítő kapcsolást amely szimpatikus.
Én már évek óta egy FET-es erősítőt használok füles erősítőnek, amit eredetileg hangsugárzók meghajtására építettem, de mikor egyszer rákötöttem a fülest nagyon megtetszett a hangja, és azóta annál ragadtam. (Ez egy névlegesen 100W-os Urbános nyákra épített hexfet erősítő.) A hozzászólás módosítva: Júl 10, 2015
2,2 kOhm -os fejhallgatóval már csöves erősítőn is gondolkodhatsz.
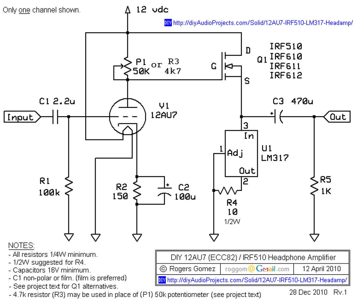
Agy "normál" erősítő pazarlás fejhallgatóhoz. Pl itt egy célzottan ide való áramkör.
Hű ez nagyon dögös, kedvet kaptam fejhallgató erősítőt építeni.
A 130dB elég pontos adat. Az szerintem neked is hangos volna.
A hozzászólás módosítva: Júl 13, 2015
Tetszik
Ez mennyire szólna jól egy 2.2KOhm-os fejhallgatóval? A hozzászólás módosítva: Júl 23, 2015
Nem tudom. Általában a fejhallgatók nem ilyen nagy impedanciájúak. Úgy emlékszem az enyém 100 ohm nagyságrendű.
Nagy impedanciához nagyobb feszültség kell a kívánt teljesítmény eléréséhez. Azt persze senki sem tudja, valójában mekkora a "kívánt" teljesítmény, de szerintem ez az áramkör is képes "meghajtani" a fejhallgatódat, az elvárt hangerőig.
Ha valóban 2200 Ohm-os a füles (azonosítani kéne a típust, adj linket, fotót)
akkor egy műveleti erősítő is simán kihajthatja 30-40 mW-ig. Pl.: OPA 2134... Bővebben: Link
Ozone Rage ST a típusa.
A hozzászólás módosítva: Júl 24, 2015
Akkor érdemes lenne az opamp +-18V -os határait kihasználva egyből egy 2x18V-os trafóval kezdeni?
|
Bejelentkezés
Hirdetés |















