Fórum témák
» Több friss téma |
Fórum » Időzítő
Témaindító: Mekkmester, idő: Dec 25, 2005
Témakörök:
Gondolom sorban még gázabb ha így se nyit ki a visszajelző led, és befojtja az egészet?
Bár nem tudni ebből minek mekkora értéke volt, de ott vélhetően valami más gond lehetett. Táp összeomlott esetleg az áramtól..
Sziasztok! Égen-földön keresek 12v-os kapcsolóórát, nem találtam eddig, mechanikus lenne a legjobb, de bármi megoldás érdekelne. Ez egy PB gázos madárriasztó időzítője, időintervallumot kell állítanom rajta, a gyújtást, és a lövések gyakoriságát egy másik elektronika vezérli. Az óra tönkrement, az elektronika jó.
Várok minden segítséget! Köszi.
Finder 80.01.0.240.0000 típusú relét tuom ajánlani, 12 V-ról is elmegy. Ez multifunkciós, minden bizonnyal olyat is tud amilyen neked kell (nem írtad le, pontosan hogyan is működjön).
Köszi, ez tényleg jó lehet, csak azt nem tudom, hogy 24 óránként újra kell-e indítani, de a kereskedőm majd elmondja. A lényege az, hogy van egy fém cső amibe egy elektronika bizonyos időnként egy mágnesszelepen keresztül PB gázt enged, amit egy piezo azonnal meg is gyújt, ebből lesz a hanghatás.
Az óra arra kell, hogy az intervallumot beállítsam, vagyis reggel mondjuk 5 órától este 20 óráig jönnek a madarak a tóra halat enni, ebben az intervallumban kap tápot az automatika, és ez idő között 20 percenként lő hármat egymás után. nyilván ez az időszak ősszel rövidül, ezért kell állíthatónak lennie mondjuk fél órás, vagy órás pontossággal. Ami eddig benne volt az egy tárcsás kapcsoló kis pöckökkel, totál úgy néz ki mint a 230-as változat, csak 12V-os kivitelben. Még egyszer köszi, kipróbálom!
Szia!
Egy alkonyatkapcsoló nem lenne jó ( gondolom addig jönnek a madarak, amíg "világos" van ?!) és akkor nem kellene állítgatnod, sőt sötét, viharos időben sem lődözne feleslegesen !?
Így, ebben a formában már nem lesz jó. kissi ötletét osztom én is, egy alkonykapcsoló személyében.
Sziasztok!
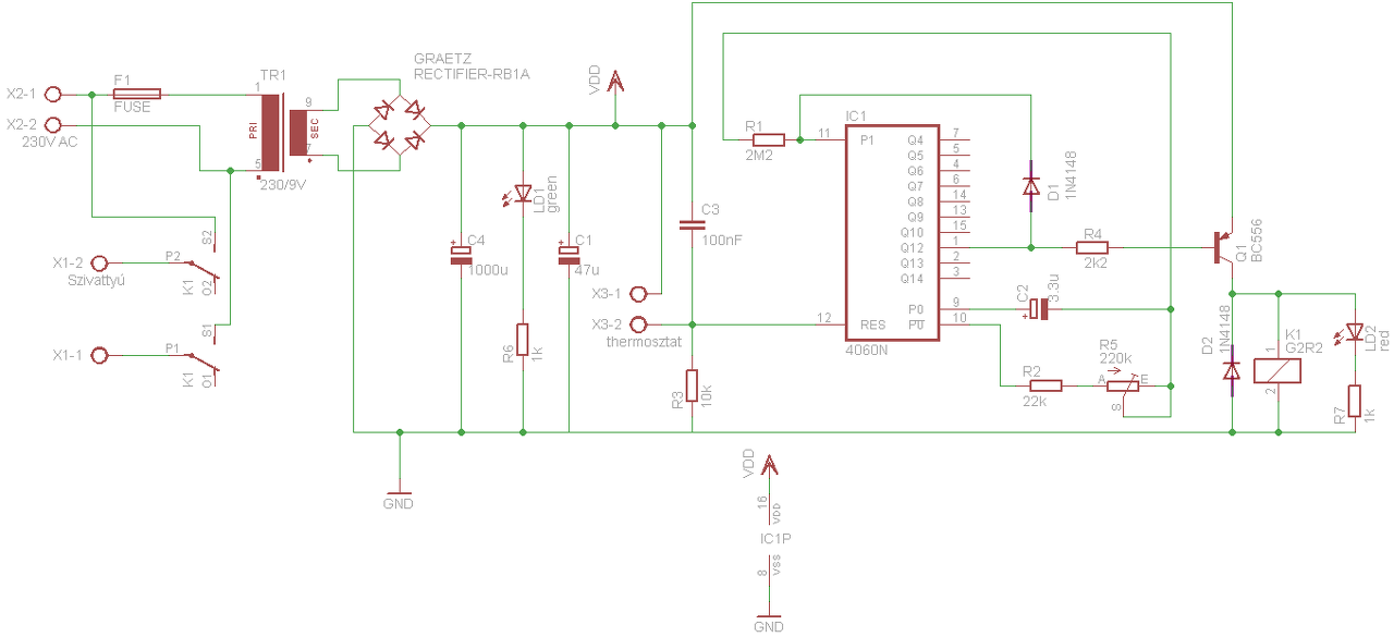
Az alábbi kapcsolás egy padlófütés keringető szivattyújának késleltetett kikapcsolására szolgál. Az időzítő működik rendesen, viszont van egy problémám vele. Ha aktív állapotban megszakad a betáp (tehát a Q12 kimenet aktív, de kontaktus nincs), majd visszajön, akkor az IC kimenetei ha jól értem nem meghatározott állapotba állnak vissza, illetve az alábbi esetben a kimenet a feszültség kimaradás állapotakor meglévő értékét veszi fel. Ha jól gondolom, ugyanakkor a számláló ilyenkor nem megy, tehát nincs ami leállítsa a szivattyút. Legalábbis a tapasztalatom az, hogy a relé meghúzott állapotba kerül a táp visszaadásakor és nem áll le. Arra gondoltam, hogy egy AND kapuval ez kezelhető lenne (kontaktus+kimenet közé) illetve érdekelne, hogy van-e más ötletetek a kimenetek egyértelmű beállítására és, hogy egyáltalán tényleg ez lehet-e a hiba oka. Köszi előre is.
Hello! Elvileg ez nem fordulhatna elő. de..
- A Reset bemenetnél a 10k/100n esetleg túl rövid időállandót ad, és a C4 100µF miatt ha a táp felépülése lassú, esetleg nem jön létre a Reset jel, vagy csak néhány tároló törlődik a 14-ből. Célszerű a C3 kondir 1µF-ra növelni. - A táp összeomlása esetén, a C4 megtarthat annyi feszültséget, amitől az IC megőrizheti a számláló értékét. Célszerű az R4-el párhuzamosan kötni egy 1..2kohm-os ellenállást. (A Led igyan kisüti a kondit, de csak a nyitófeszültségének értékékig. - A C2 kondinál nem szép elkót használni, mert az polarizált, miközben a feszültség polaritást vált rajta. Ésszerűbb egy 1µF-os film kondit alkalmazni, és a Q12 helyett a Q14-et használni.
Szia!
Idézet: „- A táp összeomlása esetén, a C4 megtarthat annyi feszültséget, amitől az IC megőrizheti a számláló értékét. Célszerű az R4-el párhuzamosan kötni egy 1..2kohm-os ellenállást. (A Led igyan kisüti a kondit, de csak a nyitófeszültségének értékékig.” Mármint a C4-el párhuzamosan, ugye? A C2 film kondi természetesen, csak a rajzon sikerült elkot raknom. Köszi a tippeket, megyek lépésenként, és beszámolok az eredményről.
Köszi a tippet, úgy néz ki megoldotta a párhuzamosan kötött ellenállás.
Helló
megépítettem ezt a kapcsolási rajzot és működik köszönöm szépen úgytudom Proli007 csinálta neki külön köszönet. átolvastam az egész fórumot de nem kaptam választ a kérdésemre.Azt szeretném megkérdezni hogy a képletet hogy kell behejettesíteni? T=(R2+P2)xC2x2 Qx-1 főleg a végét nem tudom mi az Q az x-1 ediken az ellenállást kohm ba a kondit yfarádba kell behejettesíteni? egy konkrét példát szeretnék kérni. Jelenleg R2=22kohm P1=100 kohm c=100yf így méréssel 56 perc az időzítés de szeretném megtanulni a számítást is. segítséged előre is köszönöm.
Hello!
- Helyesen úgy kell számolni, hogy mindent alapegységben kell behelyettesíteni. Vagy is Ohm-ban és Farád-ban. Az eredményt pedig szekundumban kapjuk. - Mivel a számláló bináris, így a kettő hatványai szerint számol. Tehát pld. ha a Qx a Q10 kimenetet jelenti az 2^10-ennel (1024) oszt a számlánc. De mivel itt egy ciklus Ton+Toff időből áll, ezért a késleltetési időt nem 2^10-el, hanem 2^9-el kell számolni (512). - Az időzítés az oszcillátor időalapjából indul ki, ahol az idő megközelítőleg Tau=R*C. Ezt az ütemet osztja le a számláló. (Vagy is ha idővel számolunk, szorozza meg.) Ha a poti a maximumon van, akkor (22*10^3+100*10^3)*100*10^-6*2^9=6246sec=104 perc. A számolásban lehet némi eltérés, mert az egyszerű oszcillátor ideje, nem pont Tau. Mert a Tau a jel felfutásának 0..63%-ára szól. A komparátor, meg nem biztos hogy ezen a szinten komparál az IC-ben. A hozzászólás módosítva: Aug 18, 2015
Köszi megértettem .
Én a Q12 őt használom az 4096. Annak veszem a felét az 2048 A potim 0 án van tehát (22000+0)*0.0001*2048=4505,6s=75 perc Holnap ki is próbálom mert bent van a cégnél. Még annyi hogy a D2 R5 Z1 melegszik(az újjam nem tudom rajta tartani) lecseréljem nagyobbra vagy hagyjam? Már egy napot ment tesz üzembe. Köszönöm még egyszer a segítséget.
Lehet a trafó feszültsége kicsit magasabb, vagy a 220ohm kisebb. Cseréld az R5-öt 470ohm-ra és béke lesz.
Így már nem melegszik
Köszönöm a segítséget
Szívesen. Máskor homályos kép helyett csak egy linket tegyél be..
Szeretnék készíteni egy gomb nyomot ami ídőzitésell nyomná be a gombot.
Az lenne kérdésem hogy ez elektronikusan valahogy megoldható ??
Ez mit jelent?
Fuss neki még egyszer , amit leírtál kevés ahhoz hogy segíteni tudjunk. milyen feszültség van a gombon milyen időközönként akarod "megnyomni" az időzítővel ?
Sziasztok!
Nekem egy olyan kapcsolásra lenne szükségem, ami gombnyomás után késleltetve húz meg egy relét, kb. gombnyomás után 10 perc múlva, és csak addig tartson meghúzva, ameddig a gomb zárt állapotban van. Amint felengedik, a relé ismét elenged. Létezik ilyen kapcsolás? Előre is köszönöm a válaszokat!
Hello! Ha rajzolok, létezik. De 10 percig nyomod majd a gombot?
Szia!
Ismét hálálkodhatok, már sok rajzodat felhasználtam. Nos a dolognak valósággal semmi köze nem lesz a gombnyomáshoz. Akár hiszed, akár nem ez az áramkör nekem forrasztóállomásba kell. ITT írok az elképzelésről. Valójában az Ő dolga azt késleltetni, hogyha visszarakom a pákát a helyére, ne azonnal menjen át abba a bizonyos stand-by üzemmódba a páka.
Sziasztok.
Szükségem lenne egy időzitőre ami gombnyomásra indul az időzitése 5perctől 15 percig állitható és kimenete egy relét kapcsol. Tudnátok ebben esetleg segíteni?
Hello! Ha így megfelel..
Szia!
Tökéletesen megfelel nagyon köszönöm a gyors választ.Még egy kérdés a működésével kapcsolatban.Ha az elindult időzítés közben megnyomjuk a nyomógombot újraindul az időzítés?
Nem indul újra. Vagy ha úgy tetszik, ez egy "nem újraindítható monostabil multi".
- Ha az S1 nyomógombot megnyomjuk, akkor U1a bemenete magas szintre kerül. R2/C1 egy zavarszűrő tag, mely megakadályozza hogy ezt egy zavartranziens is meg tudja tenni. - Az áramkörben az U1c és U1d egy RS tárolót alkot. A tárolót, U1a alacsony szintje billenti be C2-őn keresztül. C2 és R3 egy differenciáló tagot alkot, így csak a jelváltozás éle (nyomógomb megnyomásának pillanata) billenti be a tárolót. Ha a nyomógombot tartósan nyomva tartjuk, az nincs befolyással a további működésre. - Ha a tároló bebillen, Q1 meghúzza a relét, és megszűnik U2 Reset jele. A számláló számolni kezd. Ezt az állapotot a Led villogása jelzi. Ha a számlánc elérte Q14 kimenetét, az magas szintre vált és U1b-R4-en keresztül törlődik az RS tár. - Számláló Reset állapotba kerül, relé pedig elejt. Tápfesz bekapcsolásának pillanatában C3 egy pillanatra alacsony szintre húzza az RS tár bemenetét, így az Reset állapottal indul. Vagy is táp bekapcsolásakor ejtve marad a relé. - Az időzítést P1+R5 és C4 határozza meg. Ez az ütemadó, melynek impulzusait a 4060 bináris számláló számolja meg. Mivel a Q14 kimentet használjuk, az számláló 2^14=16384 impulzust számol meg. A késleltetés ideje a következőképpen számítható ki. t=C4*(P1+R5)*1,1*16384 Természetesen az értékeket alapegységben kell számolni, vagy is Farád-ban, Ohm-ban és az időt szekundumban kapjuk meg. (Az 1,1 egy konstans, ami az oszcillátor sajátja, de tápfeszültség függvényében cseppet változó. De ez nem egy atomóra, csak egy RC oszcillátor.) A Q14 és Q4 között 512 impulzus van. Vagy is ha megmérjük stopperrel a Q4 villogási idejét, akkor azt megszorozva 512-vel megkapjuk a késleltetési időt. (Számszakilag 2^14/2^4=1024 de mivel a led villogása egy teljes periódus, a késleltetés pedig csak egy fél periódus, így ennek felével kell számolni.)
Szia.Köszi a részletes leirást.Így már a működését is megértettem.Már el is készült a nyákterv hozzá.
Mégegyszer köszönöm.
Hello! Oké, akkor legyen egy újraindítható változat is, hátha valakinek épp arra van szüksége..
|
Bejelentkezés
Hirdetés |




!? 





