Fórum témák
» Több friss téma |
Szia, Igen lehet amint "zolika60" is írta, viszont a rövidre zárás jelentős áram-, és szikra-képződéssel jár /relé esetén/ ezt figyelembe kell venni.
Feszültséghez és teljesítményhez méretezett ellenállást szoktak sorba bekötni. 12-24 V-os ablaktörlő motor méreteknél még nem gond a rövidrezárás, de 180 V vagy esetleg többszáz W-os méretekben könnyen durran valami.
Értem. Ezek alapján nem fogom erőltetni a dolgot (legalább is egyelőre).
Nincs vele semmi gond. A relé-mágneskapcsoló szakító áramkörébe bekötsz egy akkora ellenállást, ami adott feszültségen (180V) ~fele értékű, mint a motor üzemi látszólagos ellenállása. Teljesítményben meg ahhoz mérten, hogy milyen sűrűn állítod meg a motort, tizede-negyede legyen.
Példa: 180 V 180W. ~180 Ohm látszólagos ellenállás. Fékező > 90 Ohm 10 W ha ritkán áll meg a motor, 90 Ohm 50 W, ha sűrűn áll meg a motor. Ha nem elegendő a fékezőerő, lehet csökkenteni az ellenállást. Pontos értéket előre nehéz megadni, mert sokat változtat a hajtómű, a mozgatott tömeg, ... Nem olyan nehéz kikísérletezni. Próbaképpen be lehet kötni egy vasalót, az már mutatja, hogy növelned kell az ellenállást vagy csökkenteni.
A helyzet az, hogy PWM-mel szabályozott DC motorról van szó, ha ez számít !?
Motor adatai: 180V/0,7A/0,1kW Ez egy festékadagoló adogoló motorja, amely festékgranulátumot adagol az olvadékba. Az eredeti vezérlő nem működik, ezért a helyére szeretnék egy másikat készíteni. Csak a pontosabb adagolás miatt gondoltam a "fék"-re, de lehet ezzel is csak feleslegesen bonyolítanám a vezérlést.
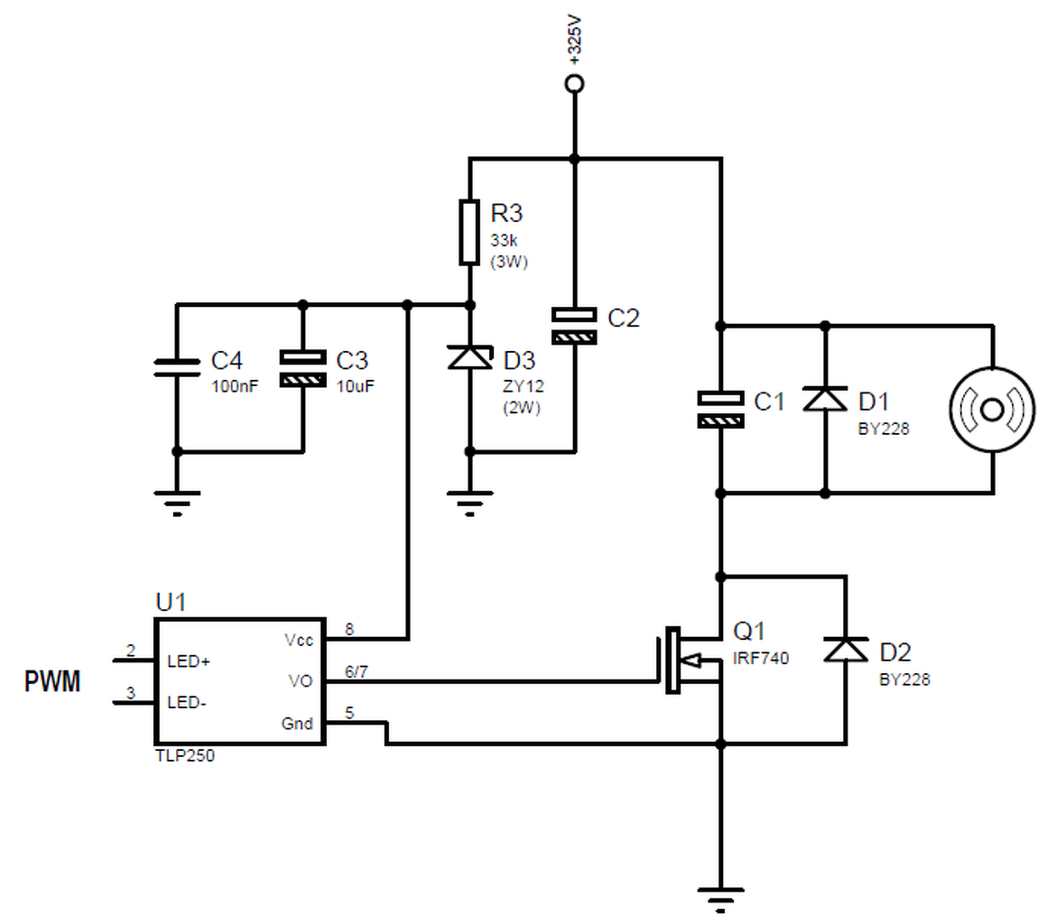
A csatolt kapcsolást szeretném ha véleményeznétek. Chipmunk1960 fórumtárs alapötletét módosítva készítettem. Gondolkodom egy 230V/130V/320VA toroid trafó beépítésén, de megvárom a véleményeket. (Figyelem +325V a betáp, közvetlenül a hálózatról.)
A hozzászólás módosítva: Júl 30, 2015
A fet meghajtása nem megfelelő. Vagy egy fetmeghajtó IC-n keresztül hajtsd meg, vagy egy gyors optocsatolót használj emitter követőkkel.
Megjegyezném, hogy bár sokan készítenek főleg kisfeszültségen (12-24V) egyszerű pwm-es DC motor vezérléseket, de ezek a megoldások távol vannak a korrekt DC motor szabályzóktól. Illene fordulatszám szabályzóval és alárendelt áramszabályzóval felépíteni a hajtást. A régi javítása nem volna egyszerűbb és biztosabb megoldás?
Vannak elekronikus megoldások is a fékre, de mint Peter65 is írja, általában a javítás egyszerűbb, mint újat tervezni. Tudom, mert éppen most készül egy PWM hajtás a "sosevoltjó" tirisztoros helyére.
Ilyenkor nincs választási lehetőség.
Már volt 1-2 "szakinál" és nem tudott vele mit kezdeni egyik sem.
Változtatható szekunder tekercses toroidról (+greatz+kondi) hajtottam a motort, nem volt vele semmi baj. Javítottam a rajzot, esetleg így lehet jó? Tápellátás?
Ha beteszed a C1 kondit, kell elé egy fojtótekercs, különben a FET csak egyszer kapcsol.
Oda nem kell elkó. Frekitől függően 1-2 µF elég, de csak úgy, ha fojtó van előtte.
Szia! Köszönöm az eddigi építő hozzászólást!
A pwm frekijére mit ajánlanál? (NE555, későbbiekben digitális potival kiegészítve) A fojtó tekercs amit találtam a következő paraméterekkel rendelkezik: 100uH, 5A, 40mOhm A módosított rajzot csatoltam. A katalógusban találtam ilyet, hogy "áramkompenzált ferritmagos tekercs", esetleg ezek közül kellene választanom? (Az eredeti vezérlő panelen is van egy ilyen alkatrész.) Egy ilyen alkatrész adatlapját is csatoltam, hogy ne kelljen keresgélni. Ha ezt kell választanom, akkor ezt hogyan kell bekötnöm? (Elnézést a sok kérdésért!) C2 -nek 1000µF/400V? A hozzászólás módosítva: Júl 31, 2015
Azért én kérnék egy képet a régi vezérlőről, hátha ismerős lesz.
A fojtó D2 katódja és D1 anódja közé kellene az összekötés helyett. Az értéke nagyban függ attól, hogy mekkora a pwm vivője, és mekkora a kondenzátor. D2 fölösleges, a fetben van egy parazita dióda, és üzemszerűen abban az irányban nem is folyik áram. Ha fojtótekercset is raksz bele, a fet drain-je és a +325v-os pont közé kellene egy gyors dióda. A TLP250 bekötése, kialakítása így nem teljes. A tápfesz 15V legyen a(12V-os zéner helyett), mert a TLP250-nek legalább annyi ajánlott, és a fet rendesebb meghajtása érdekében is célszerű. Soros ellenállás (10-20ohm) is kell a gate körbe a lengések elkerülés érdekében. Továbbá a fet bemenetét illene egy ellenállással nyugtatni, és egy zénerrel védeni.
Ha beraknék egy 130V szekunderfeszültségű trafót egyenirányítva, pufferelve (+325V helyett), akkor meg tudom úszni ezt a fojtótekercses agyrémet? (Képet a régi vezérlőről csak később tudok küldeni.)
Szia, A TLP 250 már jobb megoldás, ha galvanikusan le akarod választani a PWM-ről, mivel direkt PWM-driver a kimenete. A bemenetére viszont figyelj, mert érzékeny 5mA.es dióda van benne. 15-20mA,nál, már átmegy kályhába
A kárdás, hogy azeredeti megoldásban volt-e fék? Ha vezérlést megszűnteted ugyanannyi idő alatt áll meg, mint másfajta tápllás esetén. ?ivel at áttétel igen nagy, így nem valószínű, hogy az adagolóműmeg tudja fogni a motort. De természetesen ki lehet egészíteni egy fordulatszám, /reed relé, hal-elem/ illetve a max áram figyeléssel, / S-föld között, egy 0,xx ellnállás. Elakadás esetén a motor megáll, s nem leég.
Az ígért fotók.
Ha nem raksz kondit a motorral párhuzamosan, akkor nem kell tekercs sem. Ha raksz kondit, akkor feszültségtől függetlenül kell.
Szerintem gyorsabban célt érsz, ha visszarajzolod a régi vezérlőt. Ami képet feltettél, az alapján a régi is pwm-esnek látszik. Ha Q1 és Q2 a végfok, és mind a kettő fet, akkor tudott fékezni is. Ha visszarajzolod, az alapján megértheted a működését, és a javítása sem lenne lehetetlen. Egyébként mi a tünet (se kép sehang?, kiveri a biztosítókat?)?
Látszólag minden jó, de amint olyan műveletet akarok végezni, amikor működne a motor, akkor egy pillanatra megindul és kiáll hibára;
A0007: Dosing motors stops or does not work. Brake at the dosing motor out of order Control system out of order. Colortronic Service. Szkóppal néztem a fordulatszám jeladót és az is jónak látszik.
Szia, Pedig ha megindul, akkor a vezérlés ltszólag jó. Akor szokott ilyet csinálni, mior a válaszjel nem érkezik meg. Próbáld meg a panelon a sebesség jeladó áramkörét végigkövetni.
AQ9 és a kis SOP8 Ic micsoda? Nem látom elolvasni. A hozzászólás módosítva: Júl 31, 2015
A feliratok rajta:
9910 HAC
Q9: TOP234Y
A hozzászólások alapján módosítottam a tervemet. Szerintetek?
Fordulatszám visszajelzést fogom figyelni. Fék üzemmód jó lenne... A nagy feszültségű betáp zavarvédelmét PC tápegységből kitermelt zavarszűrővel tervezem megvalósítani.
Az a baj, hogy én nézhetem, de nem látom.
Idegen áramkörben hibát keresni nem igazán tudok, mert kevés vagyok hozzá.
A Q9 állítja elő a felette lévő imp trafóval a segéd tápfeszt, a 3150 a FEt/IGBT driver, a "kicsit" még nem találom.... A jobb oldalán a 2 db reltét a 2 702-es fet vezérli, bár nem ltom honnan jön a jel + a vezérlőt sem.
Q1: K15N60
Q2: 20N60S5
Az eddig kialakult terv nem rossz, de még messzi van a vége, és ez nem lesz olyan jó, mint az eredeti. Látod a többiek is segítenek, csak a fényképek alapján mennyi minden funkciót megneveztek. Ha elkezdenéd visszarajzolni, hamar letisztulna a kép, nem lenne idegen az áramkör. Először a főáramkört kellene visszarajzolni. Aztán a kapcsoló elemek meghajtását. Lehet, hogy a 9910 feliratú IC az SI9910 Bővebben: Link, de biztosan csak a visszarajzolás után lehet megmondani.
Egy másik gyakran eredményre vezető megoldás; a motor hajtás áramköreiben lévő elektrolit kondenzátorokat kicseréled. A képeken is látszik 2db SMD. Kapcsoló üzembe való Low ESR kondikat tegyél a helyükre. Ha van ESR mérőd, akkor elég, ha leellenőrzöd.
Már nagyon megbántam hogy felajánlottam a segítségem. Mondtam , hogy megnézem, hogy tudok-e vele mit kezdeni, erre meg bevállaltak rá egy melót --> most meg főhet a fejem.
Mind a kettő IGBT. Infineon gyártmányúak, a típusok SKP15N60 és SPP20N60S5. A 3150-es az egyik, az SI9910-es a másik IGBT-t hajthatja meg.
A hozzászólás módosítva: Júl 31, 2015
Rendeltem egy 130V kimeneti feszültségű trafót /160VA/, de csak Hétfőn fogom megkapni. Addig csak +325V -ról tudok tesztelni, vagy egy változtatható feszültségű toroid trafóról. Lehet érdemes lenne a TLP250 táprészét valami kis trafóról meghajtani?
|
Bejelentkezés
Hirdetés |







A kárdás, hogy azeredeti megoldásban volt-e fék? Ha vezérlést megszűnteted ugyanannyi idő alatt áll meg, mint másfajta tápllás esetén. ?ivel at áttétel igen nagy, így nem valószínű, hogy az adagolóműmeg tudja fogni a motort. De természetesen ki lehet egészíteni egy fordulatszám, /reed relé, hal-elem/ illetve a max áram figyeléssel, / S-föld között, egy 0,xx ellnállás. Elakadás esetén a motor megáll, s nem leég. 












