Fórum témák
» Több friss téma |
Tl 494 et be lehet rakni Tl497 helyére?
Nem fog belemenni a nyák-ba.
Tl497A kellene hestorén nem találtam hol lehetne beszerezni?
Itt még drágább. Én nyertem!
Sziasztok!
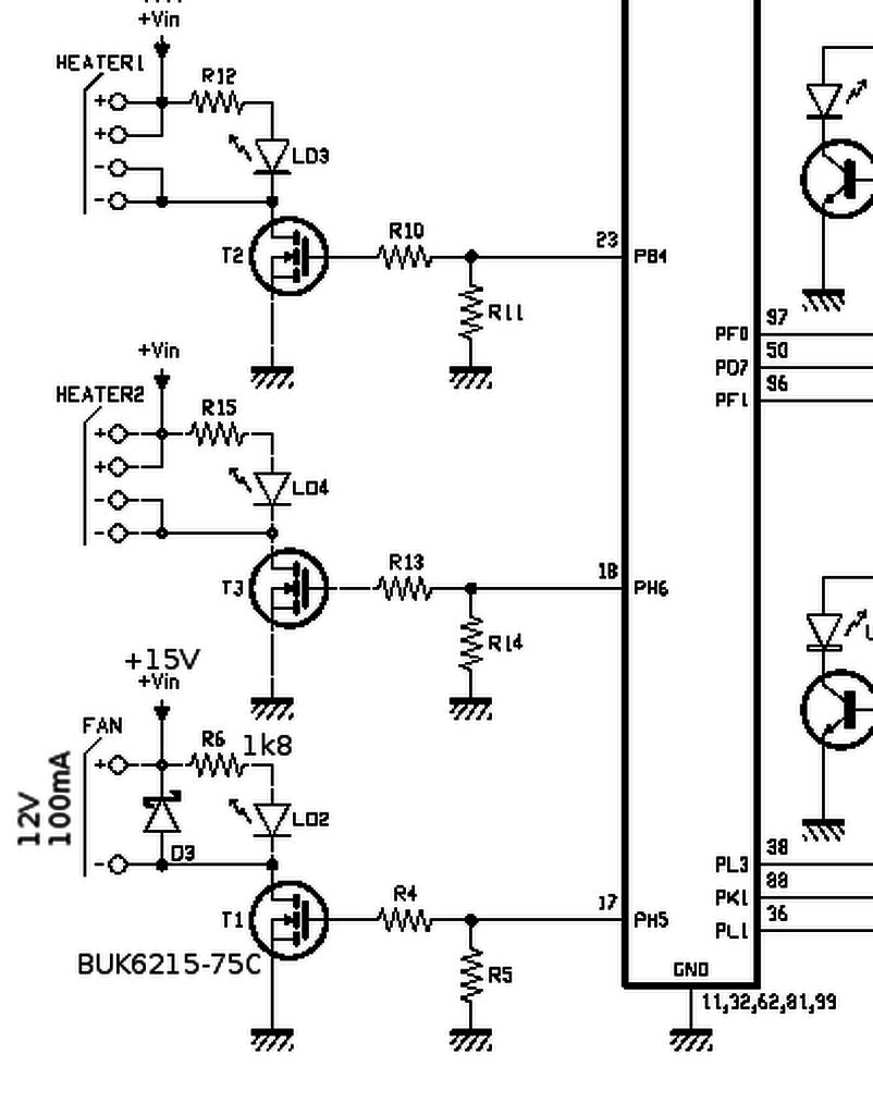
Segítségeteket szeretném kérni a képeken látható alkatrész pontos beazonosításához. A beazonosítandó alkatrész a D3 jelű dióda. Az alkatrészre írt jelölés V14 P305L. Ennek alapján se TME, se Farnell, se Digikey nem találja. Amennyiben nem sikerül pontosan beazonosítanunk a típust úgy arra kérnélek, hogy segítsetek helyettesítő típust választani. Az áramkör-részlet egy 3D nyomtató (Velleman k8200) ventilátorát vezérli. A ventilátor paraméterei: 12V, 100mA. A tápfeszültség 15V, az áramkörbe épített Atmel processzor tápfeszültsége 5V. Segítségeteket előre is köszönöm, Tamás
Nagyszerű!
Köszönöm szépen a segítséget mindkettőtöknek!
Sziasztok
Van egy Gőzölős tisztító készülékem volt benne egy ilyen kép 250v 10A 169C' folytonosság mérővel ki sípoltam nem adott át így cseréltem. Első kérdés bekötéskor számít e melyik oldala megy a fűtőszálhoz sajnos nem néztem meg. Második, ez kapcsol vagy ez csak egyfajta "biztosíték" lenne mert van benne egy ilyen is kép2
Az első képen egy hőbiztosíték van, A másikon meg szerintem valami bimetálos kapcsoló.
A bekötés az mindegy.
A második képen az attól véd, hogy nehogy túlmelegedjen a ,,cucc,,.
Köszönöm válaszod.
Ki lehet ezt mérni valahogy hogy működik e rendesen?
A multit csipogóra kapcsolva mindkettőnél sípolnia kell.
Vagy ha a második képen lévőt melegíted, közben a szakadásvizsgáló rajta van, akkor egy bizonyos hőmérséklet elérése után megszakad, lehűlés után viszont ujra vezet.
Ez így van, de ha az első /hőbizti/ kiment, annak oka lehet, célszerű lenne a 2. cseréje is akárhogy csipog, mert lehet néha nem-csipog
Hát igen, az nem árt!
Üdv Uraim! Az autórádiómban kiment egy alkatrész, valószínűleg tápegység IC, de semmi bővebb információt nem találtam az alkatrészről, esetleg valaki tudna segíteni egy adatlapban, vagy hogy honnan lehet beszerezni? Az IC TO220 tokozású A felirat hp2564 alatta S3A04.
Szia!
Mi a készülék típusa? Egyébként azt a tokfajtát Heptawatt-nak hívják, mert hét lába van.
Én a képet maszattá nagyítva hp2584 -nek nézem, de sokat nem változtatott a keresési eredményen....
Sziasztok!
Javításra került hozzám egy Makita DC18SD típusú gyors töltő. 2 db alkatrésznek nem tudom kideríteni a pontos típusát,erre lenne szükségem,ha netalán itt valakinek volt már a keze közt ilyen termék,és még véletlenül tudja is a pontos típust,vagy valami hasznos infóval szolgálna,azért hálás lennék ! A hiányzó alkatrészek: - QB típusú SMD tranzisztor - Termisztor Kép a töltőről,jelölve a hiányzó alkatrészek helyét:
kép lemaradt...
REMIX fejlesztésű vastagréteg áramkör az első, sugárzásmérő detektorok számára
Hello!
Egy sürgős segítségre lenne szükségem. Egy ipad mini érintő üvegének cseréje közben az alaplapi fpc csatlakozónak valahogy kitört-kiesett néhány érintkezője. Mellékeltem egy képet, hogy milyen csatiról van szó. Az lenne a kérdésem, lehetséges-e ha veszek egy ugyanilyen csatlakozót, hogy a hiányzó érintkezőket egyszerűen átültetem a régibe az alaplapon, vagy mindenképp be kell forrasztani az újat. Azért kérdezem, mert nekem gyanús, hogy a kiesett darabok külön kis darabok, nincs egyben azzal a résszel ami az alaplapra van forrasztva, mert egy tűvel kipiszkáltam még egyet és az nagyon könnyen kijött. Esetleg tudnátok nekem mondani olyan valakit aki ilyennel foglalkozik Nyíregyházán? Köszönöm!
Sziasztok!
Ez milyen alkatrész? Azt sejtem, hogy valamiféle kristályszűrő, de mik a paraméterei, hol tudok utánanézni? Semmi írásos emlék nincs rajta, csak egy fekete (barna?) festékpötty a tetején és egy karácsonyfa-szerű ráöntött ábra (ami valószínű a gyártó jele). Kösz: Tibor A hozzászólás módosítva: Aug 27, 2015
Sziasztok
Pár napja sikeresen tönkrement a sütőn kijelzőjének a háttérvilágítása.. Gondoltam szétkapom, és szétszedve tapasztaltam hogy az lcd panel alatt 30 piros led került beépítésre, ami felett egy fehér fólia osztja el a fényt egyenletesre.. Alkatrész a sütőhöz nincs, 13 éves, és semmit se lehet hozzá kapni, de megmenteném mert makulátlan állapotban van.. Ami a kérdés, fotóm nincs mert a telefonom memóriája betelt és magától törölt mindent, én meg visszaépítettem a rossz panelt hogy addigis sötétben a halványan pislákoló 1-2 leddel tudjuk a sütőt kezelni, szóval a 30 led egy gumiszerű zselés masszában volt rögzítve, a tetejét megfogva ragacsos volt, és olyan 80 fokot lazán ki kellene bírnia. Mi lehet ez a massza ?? Átlátszó volt, de kicsit sárgás beütéssel. Ha összerakok egy ilyen led kockát ez az anyag lenne a legjobb megfogatni fixre a ledeket hogy ne mozduljanak el.. A nyák készítés is jó lenne, de ahhoz meg nem értek, majd gyakorolni akarom, de nincs rá időm a sütőt meg asszony akarja használni.. Köszönöm előre is A hozzászólás módosítva: Aug 28, 2015
Azért sokat segítene valami fotó vagy tipus megadása.
Nekem elég a zselés anyag ami hőálló valamelyest..
Tipust nem tudok, aeg sütő, a hátulján egy matricán volt a tipus de az már a melegtől elporladt, alkatrész shopokban az aeg sütőket végignéztem egyik se hasonlít rá, gyakorlatilag semmit se tudok a sütőmről. a google több ezer képét megnéztem egyik se hasonlít rá. Szétszedni ujra nem akarom, csak ha szükséges mert nyákok olyan csatikkal vannak összekötve mint a pata winyók adatkábelei csak negyede akkora, és ahogy hozzáértem málottak széjjel, gondolom nem tervezték hogy meleg lesz a sütőben és nem bírják, és ezért először megcsinálnám a világítást aztán szétkapni újra.. Szóval csak ilyen anyagot akarok venni, és ha kész a led "panel" akkor szétszedem a sütőt újra és beépítem.. Csak tudnom kellene hogy mit kell vennem. A hozzászólás módosítva: Aug 28, 2015
|
Bejelentkezés
Hirdetés |




Tl497A kellene hestorén nem találtam hol lehetne beszerezni?







