Fórum témák
» Több friss téma |
Mielőtt kérdezel, a következő két dolgot ellenőrizd!
I. A helyes tápfeszültségek megléte.
II. A kimeneten van-e egyenfeszültség.
Élesztés.
Szia! Még csak az eredeti felállás szerint megy a próba, megnézzük a tiszta B-osztály hangját.
Két hangú búgás váltakozik kb. másodpercenként,olyan mintha jobbra balra ugrálna, a zene pedig csak az egyik fél ütemben szólal meg egy hangyányi időre, és csak halkan.
A hozzászólás módosítva: Aug 27, 2015
A potit tekerd abba az állásba, amivel a legnagyobb ellenállás-értéket adja. Ezzel elérkeztünk ahhoz az állapothoz, melyet a kapcsolás készítője megálmodott
Nem baj, az a lényeg, hogy eddig eljutottunk. Most átalakítjuk az áramkör nyugalmiáramszabályzó részét. Mint a korábbi rajzon láthattad négy alkatrészre lesz szükség, 1k, 2,2k félwattos ellenállások, egy NPN tranyó például BC182, valamint egy 100µF kondi 10V, vagy nagyobb feszültségtűréssel.
Az átalakítást egyelőre légszerelve kéne elvégezni. Ha erre készen állsz, lerajzolom a NYÁK-on hová kösd mindezt.
Rendben! Leadom a rendelést, szerintem csak a jövő héten jön le.
Különben az a gond, hogy kis tranyóm lenne csak PNP (BC161-16) ellenállásom pedig 2K A többi meglenne.
Kondenzátor is kerül? A 2k nem szabványérték, annyi pontosan? Több is van (3) belőle?
1k0,6w1,5k 1w 2k 2w 3k2w-ból van több is, 10uf50v elektrolit is van.
A hozzászólás módosítva: Aug 27, 2015
Az alábbi teendők várnak rád elképzelésem szerint.
A (hivatkozás) D1-et átkötésre, D2-t 10µF kondira cseréled. Átvágod a fóliát VR2 és R5 között. A tranzisztor és a két ellenállás bekötéséhez a mellékelt ábra nyújt segítséget.
Nagyon szuper! Nem bonyolult a feladat, ha kész leszek jelentkezni fogok!
Köszönöm a sok fáradozásod!!!!!
Az élesztést középre állított potival kezd el, hangszóró nélkül, testre zárt bemenettel. Köss voltmérőt az egyik (bármelyik) 0,5 ohm teljesítményellenállás lábaira és a poti segítségével állíts be rajta 10mV feszültségesést. Ez 20mA nyugalmi áramnak fele meg.
Ismételt kimeneti egyenfeszültség-ellenőrzés után jöhet az újabb meghallgatás. A múltkor említett áramkorlátozó jól jön majd, ha valamit mégsem kötnél rendesen a helyére, vagy esetlen én elnéztem valamit, bár nagyon igyekeztem pontos leírást adni a kezedbe.
Párhuzamosan az ellenállással mérjek (feszültség esést) ?
Hát az az erősítő típusától függ. Ha valaki nagyon jót tud építeni akkor 5-15W a veszteség. Egy AB osztályú végfoknál igen, 600W-hoz kell egy 800VA-s Trafó.
Megtörtént az átalakítás! 10mV - ra belőttem az ellenállást letestelt bemenettel, ezután mértem a kimenetet=0,6v
Megjegyzés: a139 és a 140 langyosak, az egyik ellenállás 10mV míg a másik11mV liniális potival próbáltam Az eredmény még mindig nem jó ugyanis csak egy bizonyos tartományban szól halkan és recsegés kíséretében. Most sietnem kell dolgozni, estére jelenkezem!
A legkézenfekvőbb hibának a C2 jelű 100µF kondenzátor tűnik, melyet megviselt a kimenetről visszacsatolt ellentétes polaritású feszültség a javítás kezdeti szakaszában. Akár 10µF-re is cserélheted ideiglenesen a hiba beazonosításához.
Milyen műveleti erősítőt használsz?
A tranzisztor meghajtóval lesz a gond. Nem tudja azt a lassú tranzisztort meghajtani.
Sziasztok! Van egy hifim és kiment benne a poti.. De egy "végtelen" fordulatú potméter van benne, de nem találok sehol sem a neten olyat...Mármint olyat nem aminek olyan a kialakítása, hogy jó is lenne bele... A kérdésem az lenne, hogy lehet helyettesíteni egyfordulatú potenciométerrel?
Digitális potmétert kell kiszedni és ott kell megkeresni melyik a bemenet az erősítőhöz meg meg a föld meg a jel.
Ha meg digitális potmétert akarsz akkor nyomógombbal is meglehet csinálni.
Az egy encoder lesz valószínűleg. Ilyen néven keresd és talán találsz is.
1. A 1.5kohm-ot zárd rövidre, Így a potival tudod teljesen szabályozni. A 10µF-ot cseréld ki 22µF-ra. Így próbáld ki.
Én még mindig azt mondom, hogy gerjed.
Köszi, ez az
ÉS ebből honnan tudom, hogy milyen fajtát kell vennem?
Lehet, hogy gerjed, de most már működni-e kéne. A gerjedéssel majd utána foglalkozunk, csak működjön már.
Értem, de ez akár gerjedés miatt is lehet:
Idézet: „..bizonyos tartományban szól halkan és recsegés kíséretében”
Szerintem az sem kizárt, hogy valamelyik tranzisztor hibás, vagy nem jó helyre került/rosszul lett beültetve. A nyák rajzot utánarajzoltad, vagy hogy készítetted el? Mert a képen a beültetési rajz van, az alkatrész oldal felől.
csa7684
steelbird amit mond az se kizárt. Nézd át ha minden a helyén van akkor nézd meg úgy ahogy a képen van, amit csatoltam. A hozzászólás módosítva: Aug 28, 2015
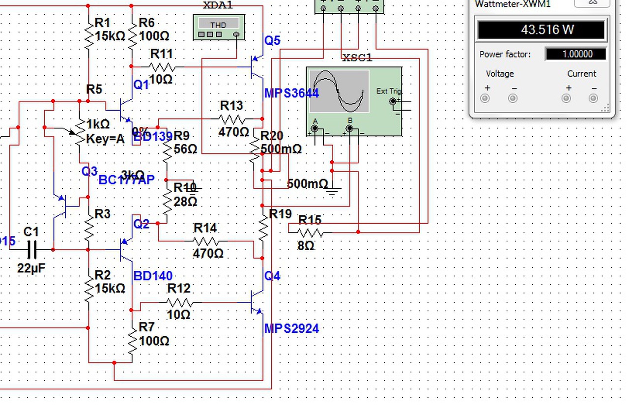
R9/R10 nálad nem azonosak, hibás a kapcsolásod.
A hozzászólás módosítva: Aug 28, 2015
|
Bejelentkezés
Hirdetés |













