Fórum témák
» Több friss téma |
Fórum » Csöves erősítő készítése
Ne feledd betartani a fórum viselkedési szabályait, és a topik megmaradásának feltételeit. [link]
A téma átmenetileg fagyasztva lett, hozzászólni nem tudsz!
Elnézést, nálam * és a / egymás mellé esik - gépelési hiba
Természetesen tisztában vagyok az Ohm - törvénnyel ![]() Én nem sajnáltam oda a 9W-ost
1 vagy 2 végfok áramával számoltatok?
Ez a téma tényleg már a kezdőbe való.
Mit kell ennyit variálni egy 5,6 ohm-on olyan kis terhelésnél? A feszültség és a csöves verzió miatt lehet egy szép kis 2-3 wattos ellenállás és ennyi. Nem a végfokok árama megy át rajta. A hozzászólás módosítva: Aug 25, 2015
Sziasztok.
Néhány oldallal előbb írtam, hogy 2X807PP építek.... Nos az adatlapból indultam ki, ami AB1 osztály 600V Ra-a:10K. Viszont kérdezlek titeket, mennyire mérvadóak ezek az adatlapok? Milyen meghajtást ajánlottok? Ami a GU50PP-ben van, az is jól teljesít, viszont szemezgetek a 6N8C, vagy 6N9C triódákkal is. Ami per pill érdekel, hogy ezek a csövek milyen kapcsolásban képesek majd 2X60V meghatófeszültséget előállítani? Tanácsokat kérek, érvekkel ki mire szavaz...katodin, williamson ... ? A meghajtásnak 430V tápfesz áll rendelkezésre. Esetelegesen ha negatív előfesz kell az majd 90V rendelkezésre áll. Ug2: 300V stabil. Anód:600V
6N8S - 6N8S DC csatolt, vagy 6N8S - 6N9S anódból hajtva. Mind a kettő tudja a 60-70V -ot, 300V DC -ről. Én triódát hajtottam velük.
A hozzászólás módosítva: Aug 25, 2015
Idézet: „Viszont kérdezlek titeket, mennyire mérvadóak ezek az adatlapok?” Mivel más információ nem áll rendelkezésre, kénytelen leszel elfogadni mérvadónak. De ha igazán kényes vagy, akkor akár meg is mérheted a csőparamétereket, és azzal aztán a tényleges adatokkal tervezheted az erősítődet. De attól tartok, az egész nem ér annyit, hogy a méréseket elvégezd, hiszen a beüzemelés folyamán lehetőséged van a munkapontok állítgatására. Talán a kimenő méretezésénél lenne érdemes tudni a cső pontos paramétereit, de az viszont nem kényes dolog annyira. Persze, ha műszert építenél, az más kérdés.
Természetesen nem akarom mérni a 807 eseket ..
De mivel ti vagytok itt a fő-fő szakik, megkérdezlek titeket, mert van tapasztalatotok és szeretek tanulni olyanoktól mint ti. A kimenőket illetve a hálózatit Fleta kovácsolja 2XAPT100 1XAPX100-vasakkal. 4-8-16ohm kimenetekkel, amik vissza lesznek kötve a végcsövek katódjaiba (ARC ST-70).Meghajtásként Ezzel kezem a deszka modellt, aztán kiderül mit tud a vallatásnál. Vélmény?
Az az adatlap jó, máshol is megvolt ez a beállítás(RTÉK 1969, ha nincs meg, írj!). Ide csak olyan meghajtás a megfelelő, ami kényesebb csöveket is kiszolgál. Mofesa által ajánlott meghajtás is jó, de SRPP se lenne rossz oda. Williamson meghajtást pedig kimondottan ehhez a csőhöz találták ki, eredetileg 6SN7 típussal. Nekem van egy EMG hanggenerátorom, amiben szintén 807 PP a végfok, előtte 2db 6SN7. Lehet külön végfoknak is használni, csak macerás.
Az említett hanggenerátor van nekem is, csak EMG1113/b ott 2db 6L6G a vég.
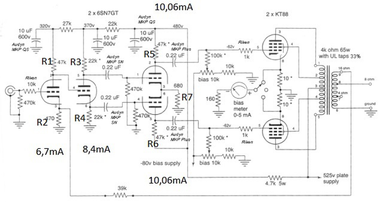
Jól számoltam az adott kapcsolásban az áramértékeket?
Az enyém majdnem ua. csak EL84-ekkel a végén. Nagyon megkímélt, szépen felszívják a csövesek ezeket a piacról...
A rajz szerint sokat számoltál..
(370V-320V) /22k= ? (480V-370) / 22k = ? A meghajtó csöveknél is kb. 3-4 mA lehet. Egy előerősítő cső anódján általában 2/3 Ut lehet, +/- 20-30 V. A hozzászólás módosítva: Aug 25, 2015
Én a csöveken áthaladó áramot számoltam (amit lehet, hogy nem jól számoltam
.I=U/R Első trióda I= 320V/(R1:47.000Ohm+R2:470Ohm)= 6,7mA A rácsellenállás hatását nem számoltam. Még egyszer mondom, hogy lehet nem jól számolok. Amire hivatkozol, az az (370V-320V/27000Ohm)=1,8mA és a (470V-370V/22000)=5mA azt értem. Semmi kétség, hogy az ellenállaton a számolt érték halad át ami meghatározza az ellenállás utáni áramokat. De akkor a csövön áthaladó áramot milyen adatokból számolhatok? Lehet, hogy laikus, és kezdő a kérdés, de nézzétek el nekem.
Ami áthalad az első 27k-n, az halad át a csövön is, másfelé nem mehet. Tehát ott egyértelmű a mA, 50/27...
A második csőnél szintén így számolj és amit fogyaszt az 1., azt vond ki ebből és annyi marad a 2. csőnek. Ugye a 22k -n átmenő áram megoszlik a két cső között. A meghajtóknál pedig MÉRNED KELL, a 680 ohm katódellenálláson beálló negatív előfesz mekkora áramot enged át a csövön és a 47k-n. A hozzászólás módosítva: Aug 25, 2015
Igen ez az amit nem vettem figyelembe. Ülj le fiam 1-es..
Ezért nem árt 1 csövet tesztelni, mérni, esetleg csodálkozni ( miért ennyi???), aztán rájönni, beleértve a szakirodalmat is.
Jelen pillanatban csak elméleti síkon, papíron számolgatok. A megvalósítás még várhat magára.
Semmi gond.. de olvass is szakirodalmat hozzá.
Hogyan állhatnék neki saját magam erősítőt tervezni 0-ról? Nem csak építeni akarom, hanem megérteni a működését, s kiszámolni a dolgokat.
6P1P-vel szemezek végcső terén, mert az elegendő teljesítmény ahogy írtátok korábban.
Nem akarok ünneprontó lenni, de ha ez a kérdés akkor még ne kezdj bele.
Ha otthonosan mozogsz a csövek adatlapjainak értelmezésében, vannak stabil elektrotechnikai alapjaid, egyéb áramkörök tervezésében szerzett tapasztalatod,, akkor van remény. A HF-csövek dokumentációjában sokszor kész megoldásokat írnak le, csak alkalmazni kell azokat. Pl. ECC83, EL84, EL90 (6П1П), stb. Arra, hogy kész receptet kapj a "csöves erősítő tervezése az alapoktól" témában igen kicsi az esély, szerintem senki nem fog neked step by step HOWTO-t írni, de megdöbbentően türelmes emberek is előfordulnak ezen a fórumon, szóval még ez is előfordulhat. Ha bírod az angol nyelvet, az alábbi linken található írások segítségével sokat lehet tanulni: http://valvewizard.co.uk/
Hát kérdésekkel a fórumon és elővéve egy régebbi RT évkönyvet szerintem sikerrel veheted az akadályt. Keresel egy bármilyen részletesebb EL84 végű erősítőt és kész is, mert a 6P1P eredményesen működik EL84 helyett (az illesztésre most nem vennék mérget, hogy PP-ben 8000 ohm-e, de majd megírják, akik használták már). Plachtovicsnak volt régebbi cikke, amiben orosz csövekkel készít erősítőket. 6N2P jó hajtásnak. Amúgy nem nagy szám. Anódkövető + katodin, ami a végcsövekre megy. Alap struktúra. Ha fokozni szeretnéd, akkor parafázisú fordító.
Meg lehet oldani, csak a segédrácsot (250V) kell "kordában" tartani. Oldalanként egy 6N2P megteszi.
Könyvet tudok ajánlani:
John Linsley Hood féle Csöves és tranzisztoros erősítők. Ebben jól le van írva az alap kapcsolások működése, munkapont beállítás/számolás. De ez is feltételez egy alap tudást. Nem tudom mit jelent a nulla tudásod. Magyari Béla Rádiótechnikai zsebkönyv (ez ilyen vastagabb kis formátúmú fekete. Sokféle számítás van benne, hangfrekvenciára is. Közben meg lett a plachtovics cikk, de ez azért mégsem az ajánlható egyszerűségű. Hangerősítő kapcsolások orosz csövekkel
Ilyen cikkeket sűrűbben is ajánlhatsz. Tudom, hogy nem nekem linkelted, de végigolvastam, és sikerült összeszednem infókat belőle.
Van e jelentősége, hogy a kimenő trafó melyik oldaláról kapja a tápfeszültséget a végpentóda 2 es rácsa? Számomra nem derült ki. Egyik kapcsolásnál az anód oldalról, a másiknál pedig a trafó megtáplálási oldaláról.
Igen van. Ha a megcsapolást az anódhoz közelíted, egyre triódásabb lesz a jelleg, a B+ felé meg pentódásabb. Trióda felé csökken az optimális illesztés (csökken az Rb), a pentódás jelleg felè mrg javul a hatásfok, nő a torzítás és az Rb. Van erre görbe rajz is.
A b+ felől nézve ahogy mész lejjebb, egyre nagyobb a feszültség visszacsatolás, csökken a torzítás. A teljesítmény maximum 20-25% felé van jelentős torzítás csökkenéssel. A torzítás minimum olyan 40% körül. Benne van pl. A jlh könyvben. Remélem jól emlèkszem. Régi angol cikkekben distributed loading címen található. És igen, egy EL84 pp ul optimális Raa értéke nem feltétlen 8k, hanem valamivel kevesebb.
|
Bejelentkezés
Hirdetés |







