Fórum témák
» Több friss téma |
Szaiasztok!
Szeretnék építeni egy ilyen JHL erősítőt. Tudnátok ajánlani egy egyszerű, jól müködő kapcsolást. Végfokoknak 2n3055-ös tranzisztorokat szeretnék.
Szervusz!
1969-es ős JLH, egy rúgásra indul, egyszerű és remek.
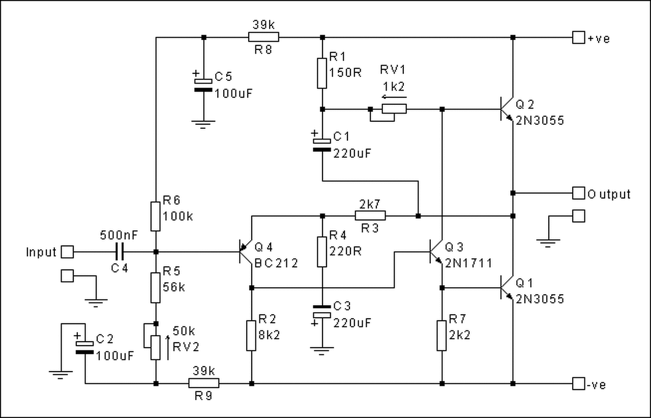
Kérhetnék egy nyák rajzot és egy kapcsolási rajzot...
![]() Amúgy az 1969 azt jeleti, hogy ekkor tervezték?
Igen. ... és keress egy olyan nyákot itt, amin Fényharcos felirat van és vasalós. Tuti. De a többi is jó lehet, keresgélj.
Rendben
nem nagyon találom az említett tervet
Én nem nagyon kerestem:A téma képei közt 2-3 lapot visszanéznél, megtalálnád. A többi is jó, bevált.
Sziasztok!
Még tavaly nyáron építettem egy JLH75-öt, az azóta is kollégámnál dolgozik hibátlanul. Most magamnak is építettem egy példány. Minden beállítás jó, 0 volt a kimeneten 100mA nyugalmival, de a hangereje nagyon gyenge, a 10 wattosom is "nagyobbat" szól. A BC556 helyett BC212-ök vannak, a 2n3440 helyett BC141, de BC182-vel is ez a gond. Egyébként a hangja nagyon rendben lenne, a hangszíne igen jók. 36 volt járatom.
Csak a kérdésem maradt le! A negatív visszcsatolásban a 22k és 680Ohm végzi ez 30-szoros erősítést végez, ha jól tudom, de itt minden rendben, a zéneren is meg van a 12 volt. Mi lehet a gond szerintetek
Köszönöm a segítséget!
Sziasztok!
Egy kerámia kondit néztem be, ettől nem volt "hangja", ennek cseréje után tökéletes lett. Csatolok pár képet a JLH 75-ösömről. Egy öreg Akai tuner dobozába költöztettem be.
Bőven, nem melegszik úgy mint egy A osztályos, és csak a lakásban zenél, nem buli erősítő.
A JLH "A" osztályban üzemel. A kivezérléstől függetlenül állandó, és jelentős áram fűti. A tényleges érték koncepció kérdése, de biztosan jelentős.
Jó estét.
Szerintem a 75w-ost építette meg az meg AB ha jól tudom.
Figyelmetlen voltam. Elnézést.
A fejemben csak egyetlen JLH létezett eddig, és az "A"-volt.
Én ragaszkodom hozzá, hogy kevés lesz még 20 watton használva is az a hűtő felület!
Eddig nem jelentkezett hosszabb üzemeltetés után sem ilyen gond. Egy észrevételem van, egy kicsit magasba húz a hangja.
Szia! Valószínűleg nagyon magas az intermodulációs torzítása, hivatkozás cseréld a C2-t 1nF-ra!
Sziasztok!
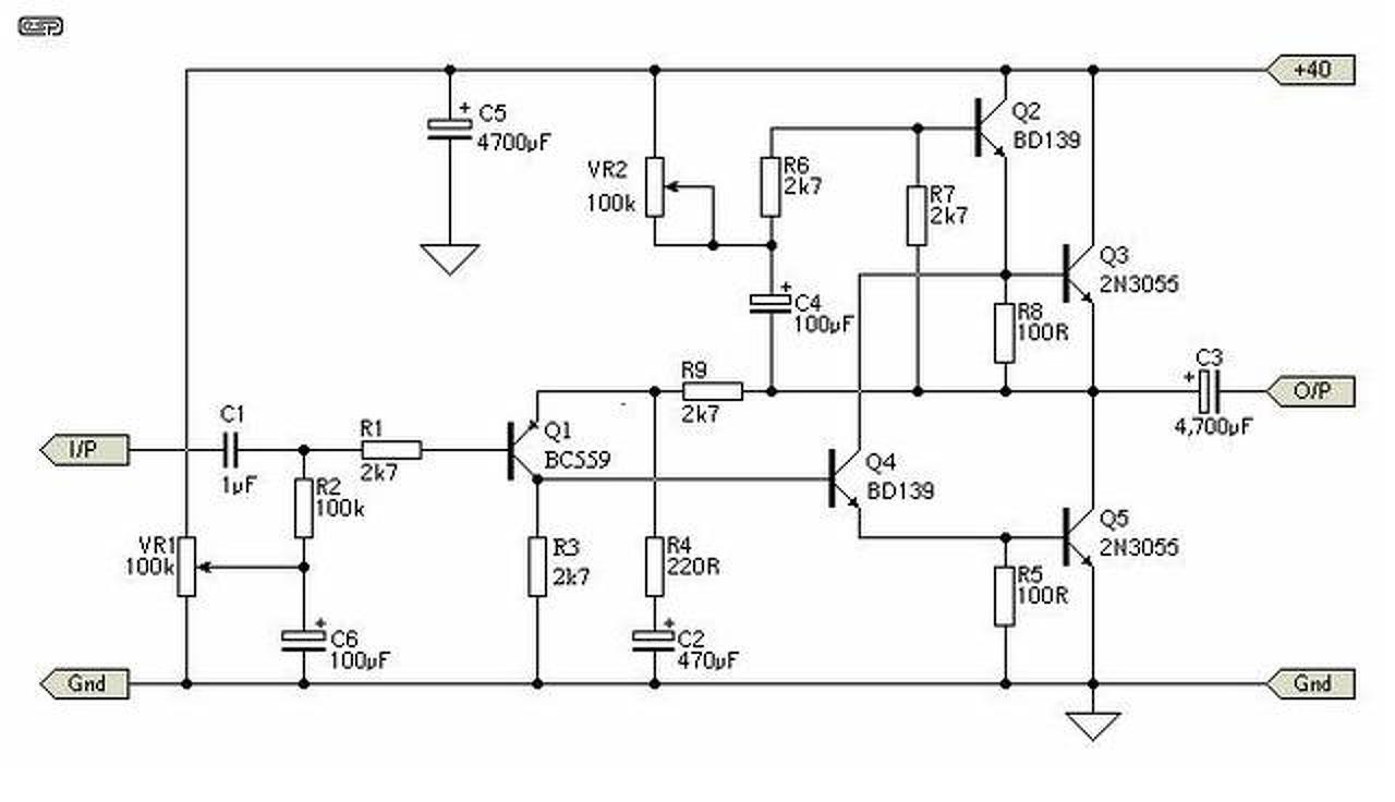
Végignézegettem a képeket és nem találtam ehhez a kapcsoláshoz véleményt,nem tudom találkoztatok -e ezzel és ha igen mi a véleményetek . A mai napon hallgatam meg az eredetit,nekem csak a kimeneti kondi nem tetszik benne,ez viszont kettős táppal megy igy lemaradt az. Itt találtam meg :http://electronics-diy.com/electronic_schematic.php?id=484 Kérhetek véleményt? Köszi:Sanyi!
Azért én erre nem kötnék rá komolyabb hangfalat. A kimeneti 0V-ot semmi nem garantálja hosszútávon. Akkor már inkább a kimenőkondi.
A hozzászólás módosítva: Máj 25, 2015
Jó minőségű kicsatoló kondival jobban jársz...
Nekem ennek nem igazán jött be a hangja valahogy mindíg a kondis volt jobb...
Mit ajánlasz?Mert olyan sok féle van a neten,nekem kb 20 w-os kellene.
Ez pl:mit tud?Találkoztál már vele? A hozzászólás módosítva: Máj 25, 2015
Ez volt életem első erősítője
![]() Teljesen úgy szól mint a jlh, de jócskán fűt! Jobb minőségű low esr kondikat tegyél a kimenetre és a bemenetre is fóliát... Én pl most mundorf kondikat tettem darabja 8 ezer volt, de nagyon megérte!Kategóriákat javul a hangja minőségben és nem beszélve arról, hogy 125 fokosak így az élettartamuk is több ekkora hőfokon...
Üdv! Itt találod.
Sziasztok! Ismét itt vagyok, hosszú idő után. Végre befejeztem a jó pár éve abbahagyott jlh projektemet.
Néhány képet szeretnék megosztani veletek. Valóban nagyon szép hangja van még "alsó" kategóriás hangfalakkal is(Sony SS-MF450H,Orion HS284). Most tervezem valami komolyabb hangfal beszerzését. Még nincs teljesen befejezve, némi díszítés lesz még![]() Millió linket töröltem. Használd a link gombot, vagy töltsd fel a képet ide! -moderátor- A hozzászólás módosítva: Aug 31, 2015
Bocsánat....legközelebb nem lesz gond
Még egy kevés....
Szokatlan dobozolási technológia, és számomra kissé elnagyolt megjelenés. De ez másodlagos, a lényeg milyen barátságot tudsz a hangjával kötni.
Ezektől függetlenül, brutálisan durva a két "nyomásmérő" az előlapon. Ha az valamilyen kivezérlés mérő, akkor az óriási dizájn, még nem láttam ilyet sehol. Ha esetleg hőmérő, akkor fölösleges, tudjuk, hogy meleg és kész.
Pedig az csak két egyszerű hőmérő. Nekem jó hogy mutat valamit...Kivezérlés mérőből olyat amilyet szerettem volna nem találtam, ezért maradtam a hőfokmérőnél.Több órás üzem után kb 62-63 fokos a borda.
Ha hőmérő, akkor nem látom értelmét, vagy ha mégis akarod látni a meleget, akkor valamilyen egyéb kijelző kellene ehhez (pl. számjegyes, ledsor).
De ha már szóba hoztad a hőmérsékletet, és annak bordán való mérését, akkor erre ráfűznék egy rövid gondolatsort. A borda hőmérséklete egész konkrétan senkit sem érdekel, mert szélsőségesen jól tűri a meleget, legalábbis az olvadáspontja alatti tartományban. Egészen más a helyzet a félvezetők hőmérsékletével, mert azok paraméterei rohamosan megváltoznak melegedés hatására, és bizony egy adott hőfoknál a folyamat már visszafordíthatatlanná válik. Legjobb lenne a lapka tényleges hőfokát mérni, de ez megoldhatatlan, ezért a következő legjobb hely az ehhez legközelebb eső tokrész hőmérsékletének mérése. Na de itt is baj van, mert ha mondjuk jó sok félvezető vesz részt a munkában, akkor nehéz mindet méregetni, és a mért értéket értelmesen feldolgozni. És itt kanyarodunk vissza a bordához, ami egy hőgyűjtő központként "kiátlagolja" a félvezetők melegét A hidegebbeket felfűti, a melegebbeket meg visszahűti. De egészen biztos, hogy a félvezető tényleges hőfoka, és a borda között valamilyen hőmérséklet különbség van. Tehát mikor a borda 60 °C, akkor a félvezető akár 90 °C is lehet. A tényleges eltérést érdemes méréssel ellenőrizni, és ha nagyobb 10-20 °C-tól, akkor a felfogás módján változtatni érdemes. |
Bejelentkezés
Hirdetés |
















Néhány képet szeretnék megosztani veletek. Valóban nagyon szép hangja van még "alsó" kategóriás hangfalakkal is(Sony SS-MF450H,Orion HS284). Most tervezem valami komolyabb hangfal beszerzését. Még nincs teljesen befejezve, némi díszítés lesz még












