Fórum témák
» Több friss téma |
Majd rákeresek, hogy mi fán terem ez a TDA7310. Valószínű világosabb lesz előttem a dolog!
Köszönöm a segítséget!
+- 6 és 9 v közt válassz ami neked kivitelezhetőbb.
A hozzászólás módosítva: Aug 31, 2015
Köszi! Szerintem mindkettőt elő tudok állítani.
Sziasztok! Adott egy 5.1 házimozi erősítő, benne 5 darab TDA2030 és egy TDA7294 a subnak. Nos minden IC cserélve volt, mert a primerbe égett az égő. Sajnos a sub erősítő nem megyen megfelelően, mintha valami generátor zajt hallanák a zene mellett. Ugyan ilyen zajt produkál ez egyik TDA2030, a többi működik. Próbáltam már leválasztani az előfokról, de akkor sem szűnt meg a probélma. Valószínüleg nemjó az IC?
A hozzászólás módosítva: Aug 31, 2015
Elektrolit kondenzátorokat vizsgáltad már ? Megvan a megfelelő kapacitás és ESR értékük ?
Tudom ez nem kapcsoló üzemű topik, de kiszáradt/púposodott kondenzátor is hasonló esetet produkálni jó IC mellett.
Szia! Milyen kapcsolat van kiépítve a panelen a GND és az SGND között? Ha semmilyen, kösd össze őket 10 ohm - 47 ohm közötti értékű ellenállással.
Szia reloop! Elkészítettem az egyszerű tda hidat. A helyzet a következő. Ha a két kimenetet mérem akkor 0, az az pár mV van, viszont valamiért ha a gndhez képest mérek előtűnik 14V. A tápfeszültségem per pill +-23VDC. Nem szólal meg. Mivel tudom az első dolog a mute/stand-by feszültség mérés, az is megtörtént 17V. Az egyik ic negativ irányban ad ki 14V ot a masik pozitiv. Enyhén melegszik is. Olyan mintha a GND n megjelenne 14V na de most mitől? Minden alkatrész a megfelelő értékű. Annyi hogy a helyi pufereles nincs még betéve, azaz a 100µF osok, azok hiánya csinálhat ilyen galibát?
Szia! Melyik GND-hez mérsz és egyforma-e az SGND-vel?
Ha az egyik kimenet negatív a másik pozitív akkor a kimenetek között nem lehet 0V.
Úgy mérek 0-át ha a két kimenetet mérem.(amiatt mert az egyik ic negativ, mig a masik ic pozitiv irányban adja ki a 14V ot, hangszóró ha van rajta akkor sem pukkog sem semmi ilyen) Na a probléma hogy a GND és az SGND között 18,38V potenciál különbség van, na ez vajon mitől lehet. Mellékelem a panelt nem-e követtem hibát átrajzoláskor.
A hozzászólás módosítva: Aug 31, 2015
A két testet egy 10 ohm-os ellenállás köti össze, az a leírásod alapján most 3W-ot fűt (lángol).
A tápod és a jelforrás között nincs valami durva földhurok? A kimeneti feszültségmérésed még ebben az extrém állapotban is ellentmondásos kissé. A NYÁK alapvetően jó, a 13-as lábnál a vezetősávtávolság nagyon kevés.
A jelforrásom telefon. Sajnos nem vasalás, hanem ezt kinyomtattam tükrözve, kifúrtam ahol kell és összekötöttem filcel. Már összevetettem rengetegszer de minden ugyan az. Megyek mérek még valamiket. Megmérem még egyszer nem-e véletlen felcseréltem a 100k-t a 100 ohmal, lehet megmagyarázna pár dolgot.
A 10 ohm-os ellenállást ellenőrizd le a GND - SGND közötti ellenállásméréssel!
Megtörtént,sőt minden ellenállást átnéztem. Panelbe beforrasztva a 22K ellenállás csak 11k. Ha hangszóróval leterhelem a kimenetet akkor 22mV ra visszaesik a kimeneti fesz. (most le zárt bemenettel) Igy a GND és a kimenetek között mind a 2 nek -3.9V dc van. Szerinted az ic halott?
A hozzászólás módosítva: Aug 31, 2015
Fotózd le ezt a panelt alkatrész és réz oldalról, mert a kimeneti feszültségértékek nem tudnak így alakulni az eredeti terv szerint.
A GND-SGND között van jelenleg feszültségkülönbség?
Nincs feszültség különbség. Képeket rakok fel egy pillanat, viszont fejlődött a dolog, amikor tápfeszültséget kap, amig valami fel nem töltődik, addig szól az erősítő.
Sajnos modositani nem tudtam mar a hozzaszolasom de kuldom a kepeket es azt a fontos informaciot ha atkotom a 10ohmot tokeletesen mukodik az erosito.
Igen uresjaratban 2x 17 Vac egy gyari hifi erosito trafoja, esetleg kicserelem az ellenallast, de most orulok hogy nem kuka a panel.. Koszonom szepen a tervet es a sok segitseget holnap elkeszitek meg egy panelt es jelentekezem hogy talalkoztam-e ugyanezzel a hibaval. Jo ejszakat!
Szia! Elkeszult a masik panel is, jelenseg ugyan az, viszont ez a panel produkal egy olyan jelenseget amit szerintem valamelyik kondi okozhat.. A jelensegaz erosito hirtelen nagy aramot vesz fel es kiloki a hangszorot, es utanna minden rendben van tokeletesen mukodik.
Szia! A 10-es némítás lábon lévő 100k és 47µF elég késleltetést ad, hogy a bekapcsolási tranziens jel ne mehessen a hangszóróra. A GND-hez képest itt hogy alakul az SGND és a kimenetek feszültsége? Helyes építés esetén mindenütt ±20mV-nál kisebb érték kell legyen.
Idézet: Ezt arra ertettem hogy valamiert itt is ha a 10 ohm benn van az erosito nem hajlando megszolalni, atkotom es indul is az erosito.. Miutan kipublikalod a cikked azert is fogok kesziteni egy rendes vasalasos panelt hogy lassam hogy ez a kezzel rajzolosdi a hiba vagy fogalmam mincs. Akkor a 100kt es a 47 uf megvizsgalom. Koszonom a rengeteg segitseget. „Elkeszult a masik panel is, jelenseg ugyan az.”
Sziasztok.
Egy olyan kérdésem lenne, hogy két külön álló TDA7294-es IC-vel épített végfokot lehet-e hídba kapcsolni? Szeretnék építeni egy stereo erősítőt, amit szükség esetén hídba kapcsolnék (mondjuk ha egy mélynyomót akarok meghajtani róla), csak nem tudom hogy megvalósítható-e az ötletem. Válaszotokat előre is köszönöm.
Megvalósítható, de kell hozzá egy olyan meghajtó fokozat, ami képes a bemeneti jelet fázis-fordítani az egyik végfok számára.
Ilyenkor a terhelő impedanciát duplázni kell.
Tehát ez nem olyan egyszerű mint ahogyan én elképzeltem... Mert találtam egy kapcsolást a neten, de nem tudom hogy az mennyire kivitelezhető...
A hozzászólás módosítva: Szept 5, 2015
Nem én vagyok a Te embered, de a kapcsolásodnak semmi köze az alapfelvetéshez.
Először azt mondtad két független végfokot akarsz, amit aztán hídba kötnél. Aztán linkelsz egy rajzot, ami egyáltalán nem két független végfok, hiszen a felső kimenete vezérli az alsót egy osztón keresztül. Ha megnézed, akkor a felső erősítőben lévő ábrázolás pozitív bemenetére megy a jel, az alsónál viszont ugyanennek a negatív bemenetére megy a felső végfok kimenete (leosztva).
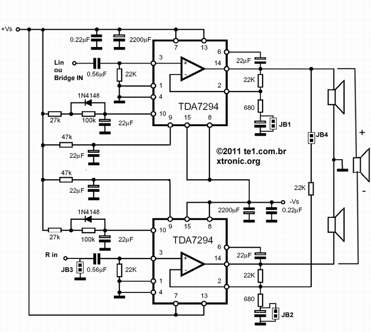
Lehetséges hogy rossz linket másoltam be. De én erre a rajzra gondoltam.
Itt lehet látni hogy stereo bemenetet kap, Lin és Rin.
És az is látható, hogy van egy csomó kapcsoló, ami éppen a korábban felvázolt helyzetet hozza létre, vagy szünteti meg.
Véleményem szerint, lényegesen jobb eredményt érhetsz el, ha Reloop SUB_4 elnevezésű rajzát használod, ami a fázisfordítás mellett a SUB-hoz szükséges vágást és a szintállítást is megoldja.
Azért gondoltam erre a megoldásra mert nem mindig szeretném használni a mélynyomót. Alap esetben egy quadro "rendszerem" lenne, de ha szükséges akkor átkapcsolhatóvá lehetne tenni "2.1-es" rendszerré. Ezt két különálló erősítővel oldanám meg.
De ezek szerint baromira macerás lenne megoldani. |
Bejelentkezés
Hirdetés |





csatlakozó selejtes volt 







