Fórum témák
» Több friss téma |
Fórum » Csöves erősítő készítése
Ne feledd betartani a fórum viselkedési szabályait, és a topik megmaradásának feltételeit. [link]
A téma átmenetileg fagyasztva lett, hozzászólni nem tudsz!
Lehet vágni, simán. Ellenállás huzal...
Arra nem is gondoltam!
Persze utána csiszolni kell (SiC, vagy kvarchomok), hogy egyenes felület legyen, mert elég silányak az öntött üvegek (meg a többi is).
Sziasztok!
Lassan nekem is sikerül össze hozzam a csöves erősítőimet! ![]() Most volt egy kis időm, és pénzem is hogy bele vágjak a 2X50W-os csöves erősítőmnek, amit hála CIROKL fórumtársnak, sikerült át alakítson egy régi rajzot hogy jobban és szebben szóljon, mint az eredeti. Neki is álltam és össze raktam minden áramkört ehhez az erősítőhöz, és már sikerült mindent meg csináljak hozza, csak még a 4-darab EL34-es cső hiányzik hogy ki próbálhassam!, de lassan ez is meg lesz. Teszek fel egy pár képet a kész panelokról, és a trafókról. Bele kezdtem viszont egy másik erősítőbe is, ami csak 2X2W-ot tud de nagyon szép hangzás mellet!, ez két darab PCL82-es csőből áll, és kivezérlés kijelzőnek pedig EM84-es csövet használtam, majd fog kapni egy szép kis dobozt is, és majd a műhelyembe fog majd muzsikálni! Teszek fel egy pár képet erről az erősítőről is hogy hogyan is néz ki most jelenleg. A panelok a 2X50W-os erősítőnek, és a 2X2W-os erősítőnek saját készítésűek, (kivéve a 2X50W-os erősítőnek a kivezérlés kijelzője, az egy Kashtan 1-es orsós magnónak a kijelzője) és kézzel rajzoltak, így nagyobb az élmény az építésben! ![]() Jöjjenek akkor a képek.
És még néhány kép.
Igényes, szép nyákok, sok szerencsét az élesztéshez!
Azért a VU mérő VFD csőért meg tudd, brutálisan irigyellek!
Szia!
Köszönöm szépen az elismerést! Nálunk be lehet szerezni még ilyen fajta orsós magnókat, és abból ki lehet termelni a VFD csöves VU-métert!
A tápban a CRCnél ne húzd kondi fölé az R tagot. Egyébként nagyon kompakt, tetszetős.. Gratulíren
Ezt az áramkört szeretném megépíteni. Az egyik cső lesz az előfok, a másik a végfok. A kérdés csupán az, hogy van-e bármilyen módosítani való vagy így már építhető. Öregszaki kollégának már feladtam a rendelést de még nem válaszolt. Aki személyesen ismeri az szólna neki?
Idézet: „Az egyik cső lesz az előfok, a másik a végfok.” Ezt nem érteni hogy mi lesz mi ?
A legprimitívebb kapcsolást akarom megépíteni. A rajz szerinti lesz az előfok, de a végfok rajzát még keresem. Még az alkatrész összeírásnál tartok.
Ez nem elő fok amit betettél ez csupán egy hangszinszabályozó és ez mono vagyis ha sztreot szeretnél akkor már kapásból kettő cső kell hozzá !
A hozzászólás módosítva: Szept 11, 2015
Mihez (milyen csőhöz) keresed a végfok rajzát, mert van itt a rajzok közt bőven, elő,-és végfokrajz.
A tiedhez ez:
Az ECC83 pedig van egy raklapra való rajz de kérdés: maximálisan hány watt teljesítményt szolgáltat és alkalmas-e egyáltalán végfoknak. És a legegyszerűbb kapcsolási rajz érdekelne. Ha hazamegyek bontok alkatrészeket, mert addig sem kell megvenni őket. Idézet: „maximálisan hány watt teljesítményt szolgáltat” Tekintettel az 1 W megengedett max. disszipációjára, talán 250 mW -ot ki lehet préselni belőle, ami még egy fejhallgatónak is soványka. Mivel az erősítők elejére tervezték, és nem a végére, a vég pozícióban nem is válik be. Tipikus kisjelű cső, teljesen kivezérelve a torzítása is jelentős.
Csak én nem értem, hogy mit is akarsz valójában építeni? Az ECC82 inkább alkalmasabb végfoknak, de az is max. 2W PP -ben. Ez nem sok mindenre elég, és még az illesztése is nagy. Végfoknak olyat válassz, ami tud is valamit. Számtalan ilyen cső van, és SE -ben mindegyiket szépen ki is hajtja az ECC83.
Ezzel nem mész sokra. Munka ugyanannyi lesz vele és a végeredményt már most garantálom...
ECC83 + EL84 vagy hasonló. Az is a legprimitívebb, de értékelhető eredményre vezet. ECC83 előfok cső. Maximum fejhallgatónak jó, de az alacsony impedanciásokhoz ez is kevés. Mivel trafó kellene a végére, tulajdonképpen mindegy, hogy milyen csövet teszel bele, nem úszod meg olcsóbban/egyszerűbben. Akkor már miért nem "normálisat" készítesz? A hozzászólás módosítva: Szept 12, 2015
Ez a csőkészlet minimális áron elérhető, a meghajtót és a végcsövet is tartalmazza. Ebből kell kiindulni, ha az embernek nincs semmilyen koncepciója. A csöveknek - megfelelő tápfeszültség mellett, ami 260-270V - igen jó hangjuk van, ez már itt a fórumon is bebizonyosodott.
Nagyon szép munka,gratulálok! Bár valami kis talp nem ártana alá,ami megemelné a készüléket,-elegánsabb lenne. Mekkora teljesítményt tudtál így kivenni?
Szerintem 2X3W. Fa talppal valamivel több.
Ez egy orosz készülékből való nekem is volt, annak ciril betűvel volt kiírva a jobb és a bal oldal.
Sziasztok!
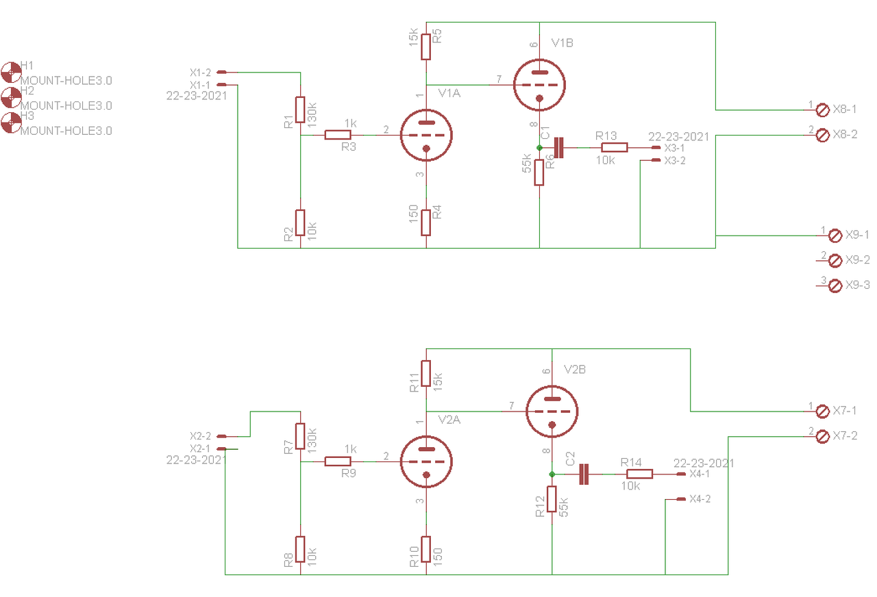
A segítségeteket kérném, nem teljesen ide tartozik de egy kicsit igen. Nem tudom ráismer-e valaki az alkotására nem emlékszem már hogy honnan van. A gondom csak annyi hogy nincsenek alkatrész értékek megadva. Tudna ebben valaki segíteni?
Nem tudom, az segít-e, hogy én se tudom ezt a formátumot megnyitni.
Eagle 6.4.0
|
Bejelentkezés
Hirdetés |















ECC83 + EL84 vagy hasonló. Az is a legprimitívebb, de értékelhető eredményre vezet. ECC83 előfok cső. Maximum fejhallgatónak jó, de az alacsony impedanciásokhoz ez is kevés. Mivel trafó kellene a végére, tulajdonképpen mindegy, hogy milyen csövet teszel bele, nem úszod meg olcsóbban/egyszerűbben. Akkor már miért nem "normálisat" készítesz?



