Fórum témák
» Több friss téma |
Üdv.
vásároltam két napja egy fisher studio standard 9010 használt erősítőt-tökéletesen müködött és elégedett voltam ám az este folyamán beállt váratalanul egy elég erőss búgás,minden müködik normálisan de búg elég jelentősen.kihúztam mindent,átvittem másik helyiségbe önállon bedugtam és fülessel is teszteltem-búg.az erősitőben van a hiba.mire tippeltek én nem igazán értek hozzá ![]() elméletileg garanciát adtak rá cégtől vásároltam, bár körülményes lenne vissza csomagozni meg ha olcsón javítható lenne szeretném megtartani.
Köszi Reloop az eddigi segítséged! Nagyon amúgy én se jöttem rá,hogy mi az a 2 db. piros led....???
Kicsit eltoltam eme "AC csatolt" erősítő javítását, élesztését. Most volt egy kis időm éso oda lyukadtam ki, hogy ez az erősítő nemhogy 300W-os lenne, mérésekkel alátámasztva 99,8W-ot ad ki 1KHz-en, 4.5ohm-os terhelésen. Ekkor 2,15A-t vesz fel a táppól. Ettől többet nem ad ki akkor sem ha emelem a tápfeszt -- egyszerűen szimmetrikusan belapul a tetelje a színusznak. Minden elképzelhető megoldást a józan ész alapján kipróbáltam, de semmi változás.
Tehát vettem 2db 300W-osnak mondott modult, ami 100W-ot tud. A nyugalmi áramból (550mA) meg "A" osztályú beállításra gondolok. Mindenesetre tesztelni fogom, de a 6db végtrantisztoron majd 100mA nyugalmi egy kicsit soknak tűnik.
ui.:A 6db tranzisztoron egyenként majd 100mA...
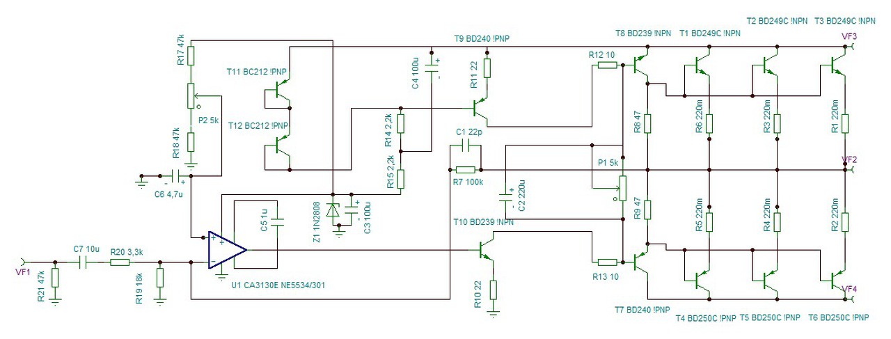
Szia! Mekkora feszültség esik a rajzodon R10, R11 pozíciószámmal jelölt 22 ohm-os ellenállásokon? Ebből látnánk elegendő áram hajtja-e a végtranyókat.
Szia reloop.
Du. 3/4-4 után érek haza melóból és megmérem a 2 ellenálláson eső feszt. Amennyiben a nyugalmi áramot csökkentem tranzisztoronként 20mA-körülire, akkor a maximum kimenő teljesítmény 18W ra esik le. Ha több jelet adok a színusz görbe negatív félperiódusának az alján egy gerjedés lép fel (frekvenciában a hallható tartomány feletti), ami úgy néz ki mintha ez a gerjedés elkezdené kitölteni a színusz alját. Póbálkoztam egy olyannal is, hogy a vezérlés tápját függetlenítettem a végtanzisztoroktól. Egy labortápról kapott betonstabil 70V-ot egy diódán keresztül, hogy ne szóljon bele a végfok tápja. De ez sem hozott semmi eredményt. A tápkondi 27000µF 100V, a csatoló kondi 10000µF 80V. A hálózati trafó toroid, 50V 10A terhelhetőséggel. Érdekes, hogy 550mA-es nyugalmival eltűnik ez a gerjedés, és majd 100W-ig kivezérelhető. Amit tudok, hogy egy öreg szaki építette ezt a két modult vagy 20-30 éve. A hozzászólás módosítva: Szept 22, 2015
Ez fontos információ, itt akkor le is állhatsz. Ezzel a félvezetőgarnitúrával nem is lesz jobb, drágábbat pedig értelmetlen volna beáldozni ebbe a nem túl átgondolt kapcsolásba.
Tehát akkor eredetileg sem tudott ez a kapcsolás 300W-ot..
Vegyük a jó oldalát... vettem 2 jó hűtőbordát. Idézet: „azért kicsit bosszant a dolog . ”
Hali!
Az eredeti vagy 30 éve jelent meg az Elektorban, de a rajz benne van a Diszkrónika c. könyv építési rovatába is.
Melyik évfolyam lehet ez? mert a gugli talált néhányat, de beazonosítani nem lehet így ...
Otthon megnézem a pontos évszámot talán megvan.
Előre is köszönöm. Jó lenne egy kapcsolási rajz, egy leírás....
Nos megmértem az általad kért áramokat. Mindkét 22ohm os ellenálláson egyformán 0,85V esik.
Az a közel 40mA kényelmesen elegendő 300W kivezérlésére még átlagos BD tranyókkal is. Ebbe a topológiába sajnos bele van kódolva a gerjedékenység, magam is nagy izgalommal várom az eredeti kapcsolási rajzot.
Hibás a rajz, a T8 valahogy nem jó ott, abban a pozícióban.
Igen lehet, hogy a rajzon nem jól forgattam be, de valóságban a kollektor a tápra megyen.
Egyik kérdés:
Ennek a kapcsolásnak még a 6- szorost sem éri el a feszültségerősítése. Nem lehet, hogy azért nem tudod jobban kivezérelni, mert "elfogy" a meghajtójeled? Másik kérdés: Elég problémásnak néz ki egyébként a rajz alsó felénél a meghajtás. A T10 kollektorán tulajdonképpen már ott van (lenne) a kimenő jel. Az a te rajzod alapján negatív félhullámoknál lezár, mivel a GND -re van kötve az emittere. A műveleti erősítőnél szintén csak pozitív kivezérlés lehetséges. Nem rajzoltad le rosszul a kapcsolást?
Természetesen lehetséges, hogy hibáztam. Holnap, ha lesz egy kis időm, megnézem megint a panelt, hogy nem e rajzoltam el e.
A hozzászólás módosítva: Szept 22, 2015
Azt én is. Azóta a google-n keresem az elektoros magazinokat....
A rajzon T10 emittere egyértelműen a 22ohm-on keresztül a GND-re megyen. A képen is ez látható.
Szóval van még pár kondi a kapcsolásban, így akár működhet is.
Hali!
A Diszkrónika a kezemben van, megpróbálom valahogy befényképezni, de olyan elmosódott, hogy már az eredeti is alig látszik. Egyébként 1:1-ben átmásolták az Elektor 1981 Januári számából. A műhelyem sajnos jelenleg raktárként funkcionál, utána kell néznem megvan e az adott szám (több 100 van elcsomagolva).
Köszönöm, megtaláltam az újságot. Le is töltöttem. Fel is rakom a délelőtt folyamán. Egy kicsit más így szemlélni a rajzot.
Annyi hibát elkövettem a rajzban, hogy a nyugalmi áram beállító trimmer az R12- R13 (10ohm) előtt van, illetve maga a poti 220ohm-os (ezt a rajzoláskor egyszerűen nem változtattam meg), és a T8 tranzisztor kollektor-emitter lábait felcseréltem.
A leírás alapján 95V a tápfeszültség. Ekkor 200W 4ohm-on, 100W 8ohm-on. A hozzászólás módosítva: Szept 24, 2015
Így már OK, a te rajzodon az alsó végtranzisztorok nem GND -re vannak kötve. Akkor ez egytelepes, kicsatoló kondival. Viszont az erősítése kicsi, nagyon nagy jel kell a meghajtásához.
Igen, ebben is igazatok van. De csak azért nem kötöttem össze, mert ez külön, a puffer kondinál van összekötve. Természetesen összeköthettem volna a rajzon azt is.
A meghajtással szerintem nem lesz gond, azt egy kettős műveleti erősítővel meg tudom oldani. Megemelem a tápfeszültséget a 70V-ról 95V-ra. kíváncsi leszek mennyivel lesz jobb..
|
Bejelentkezés
Hirdetés |





A nyugalmi áramból (550mA) meg "A" osztályú beállításra gondolok. Mindenesetre tesztelni fogom, de a 6db végtrantisztoron majd 100mA nyugalmi egy kicsit soknak tűnik. 


