Fórum témák
» Több friss téma |
Mielőtt kérdezel, a következő két dolgot ellenőrizd!
I. A helyes tápfeszültségek megléte.
II. A kimeneten van-e egyenfeszültség.
Élesztés.
Megfogadom a tanácsod, utánaolvasva azt építem!
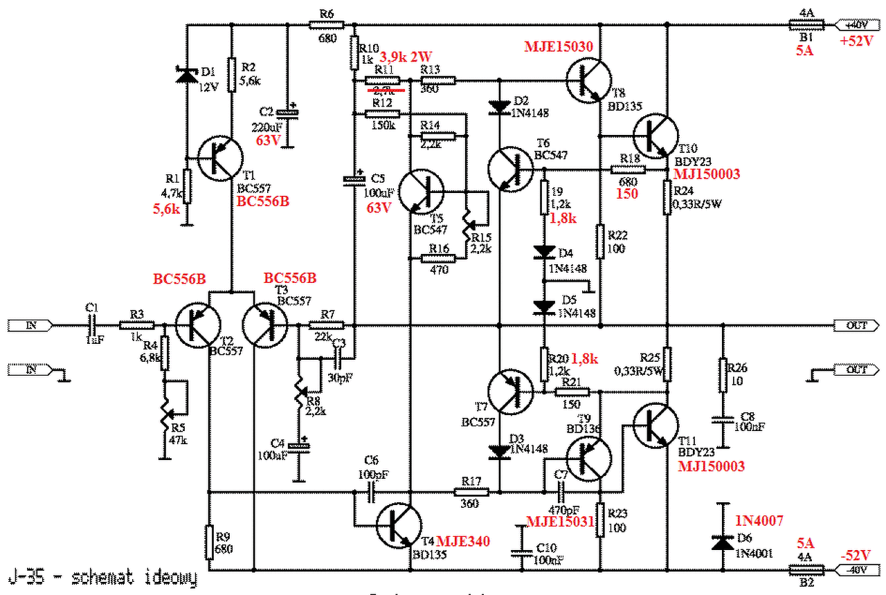
Sziasztok a mellékelt kapcsolasban az r26-os elfustolt az mitol lehet?Kell az egyaltalan oda?eloszor melegedett aztan fust szallt fel.2x35v-rol ment.
Természetesen kell, valószínűleg gerjedés áll a háttérben.
Tápokkal tegyél sorba 1-1 60Wos izzót, zárd rövidre a bemenetet, és kezdj el méregetni.
Es pontosan mit meregessek?
Valaki?
Ha gerjed, akkor nagy az áramfelvétel, ez mérhető, szkóppal látható, de olyankor általában halkan búg is.
Ha nagy hangerőn égetted le azt az ellenállást és jól rá volt tekerve a hangszínnél még a magas is, akkor lehet, hogy azért gerjedt be a végfok. Ha így volt, akkor lehet, hogy a hangszóró kábelek hosszúak, vagy túl közel vannak a bemenetekhez, vagy csak egyszerűen ilyen a végfok, mert nem stabil. Tegyél be az R26 helyére egy nagyobb teljesítményű ellenállást, cseréld ki a C3-at 47pf -re, és tegyél a T2 bázisa és a GND közé egy 680pf -es kondit. A hozzászólás módosítva: Ápr 3, 2016
Szia.
A C8 nem ment át zárlatba? Nézd meg. Amúgy nagy értelmét nem látom, hogy benn van. Idézet: Szerinted a Zobel-tag felesleges egy végfokba? Akkor miért alkalmazzák a legtöbb végfokban? „Amúgy nagy értelmét nem látom, hogy benn van.” A hozzászólás módosítva: Ápr 3, 2016
Végre működik a kijelző, egy régi nokia 3330 töltő trafója szolgáltat neki AC feszt, 8,4V AC-t mérek és van egy 20 ohmos ellenállás sorba, huzamosabb ideig nem fog kiégni a kijelző?
Az erosito nem bugott probaltam elozo nap szepen tisztan szolt.aztan elraktam ma meg probalom meg hangszoro sem volt rajta ugy fustolt el az ellenallas
Szia. Régen egy orosz óra VFD kijelzőjévelvel kisérleteztem, ismeretlen volt a fűtőfesz. Azóta még pár kijelzőt tesztelgettem. Tapasztalati úton ha nincs színszűrő a kijelző előtt, éppen csak hogy látszik az izzás. Addig csökkentettem a fűtőfeszt, egy soros huzaltrimmerrel, hogy éppen elkezdett csökkenni a kijelző fényereje. Azt is megnéztem, mekkora fesz kell a kiégetéshez. Persze ezek a csövek mindig egyedi fesszel fűtendők, nem szabványos 6,3 V-al. Nem végeztem nagyszámú kisérletet, mindössze néhány teszt alapján tudok csak véleményt mondani. Az emisszió csökkenése (a kijelző fényerejének érezhető csökkenése), a fűtőfesz kb. 30%-os csökkenésénél jelentkezett. Tehát, ha trimmerrel való változtatással meg tudod becsülni ennek az értékét, akkor ennek a könyöknek az 1,4 X-ese a névleges érték. A névleges veszültség kétszeresével fűtve a kijelzőt, már elég rendesen világított a katód (most nem voltak a szegmensek bekötve, csak a fűtőszál), de 48 órán keresztül sem égett ki. Háromszoros feszültséggel már 3 kijelzőből 2 meghalt másnapra (min 14, max 22 óra), de az orosz, az még bírta. Szemmel látható izzás a névleges fűtőfeszültségnél hasonló egy normál elektroncső katód izzásához. Nem a közvetett fűtésű cső fűtőszál izzásához, mert az magasabb, hanem a katódhenger palástjához lehet hasonlítani. Remélem tudtam segíteni.
Kipróbáltam, 4,5V ac nál már halványodik, tehát akkor 6,3 ac kellene legyen a névleges feszültség, 8,5v ac-t mértem a szekunderen terhelve a kijelzővel, terheletlenül 10,4v ac. De viszont a lerajzolt áramkörön keresztűl kap feszültséget, és benn van gyárilag a panelbe egy 20 R soros ellenállás, a méréseket a soros ellenállás előtt közvetlen a szekunderen mértem.
A hozzászólás módosítva: Ápr 3, 2016
20 ohm csokkentesevel allitsd be a fenyerot.
Akkor lenne értelme alkalmazni, ha lenne előtte egy néhány száz uH soros L tag.
Összeraktam az erősítőt, DC feszültség a kimeneten 0V, a relé is kattan de csúnyán brúg a hangszóró 50hzen, ha adok neki audió jelet akkor megyen, de mégis megmarad az alapbrúgás, ha feljebb tekerem a hangerőt elkezd akadozni a hang. fel Mi tévő legyek?
A hozzászólás módosítva: Ápr 3, 2016
Sziasztok!
Azt szeretném kérdezni, hogy mi a véleményetek erről az erősítőről? Érdemes megrendelni ezt a kapcsolást? Véleményetek szerint jó minőségű lehet? Elég egyszerűnek tűnik, nekem kb 300W-nyi szinuszos teljesítményre volna szükségem. LME49810-re épülő erősítő
Egyébként ha végfok gerjed akkor az erősebb lesz mint az az ellenállás. Egyébként hiba mutatónak jó.
Bemenetre kell 1-1nF, nekem attól megszűnt csak a keverős gerjedés nem (nem szereti a d-osztályút). Most 100nF (csak az volt itthon meg smd 1nF, de kicsi a mérete oda) van közvetlenül az rca bemeneten, így már a keverő is dolgozik és nem tud begerjedni. Igaz telefont nem merek közvetlenül a végfokra rádugni. A hozzászólás módosítva: Ápr 4, 2016
Ha közvetlenül a bemenetre teszel 1nf-ot lehet, hogy nem gerjed, de olyankor a magasfrekvenciák sem "gerjednek" a zenében. Ráadásul elég durva kapacitív terhelést kell hajtania a forrásnak, szóval nem nevezném jó megoldásnak amit javasolsz. Kell sávszélességek korlátozni és nem árt a rendes zobel tag a bemenetre, de azt rendesen méretezni kell, nem csak odadobni egy kondit a bemenetre és jó lesz az..
Sziasztok a mellékelt kapcsolasrol velemeny?Erdemes epiteni?Es mukodik +/-38v-rol?
A hozzászólás módosítva: Ápr 5, 2016
Szia.
Ha zajongani akarsz vele, arra jó. Nincs nyugalmi árama a végfok tranzisztoroknak, kis hangerőn keresztezési torzítása lesz. A nyugalmi áram nem állítható és nincs kimeneti rövidzár védelme. Működni fog, ha esetleg nem áll be a kimeneti DC feszültség 0V körülire, akkor a pozitív tápágban lévő 22k ellenállást csökkenteni kell 18...19k körüli értékre, hogy a bemenő fokozatnak legyen elég árama. Azt, hogy érdemes-e megépíteni, neked kell eldöntened. Minőségi zenehallgatásra nem alkalmas. A hozzászólás módosítva: Ápr 5, 2016
Es tudnal ajanlani valami jobb darlingtonos kapcsolast ami egyszeru is es jo is?
A hozzászólás módosítva: Ápr 5, 2016
Szia! Keresd a HTA-30-at!
Sziasztok,
mi történik akkor, ha a szimmetrikus tápegység egyik oldala (mondjuk a negatív) "eltűnik"? Lesz baja az ST151-nek, +-70V-on?
Helo es errol mi a velemenyed?
Folytasd a keresgélést!
Es ez?Ennek mekkora a teljesitmenye?
A hozzászólás módosítva: Ápr 5, 2016
Nem erősítőt nehéz építeni, hanem a mellékvédelmek megépítése a fő feladat.
Lassan 3 napja csak azon dolgozok, hogy összeszedjem az egyéb áramköröket. Mivel a tápegysége 4db 400VA-s transzformátor, egyenként 25V-ra tekerve, páronként sorba kötve, így számolok azzal, hogy egyszer, mikor 2x300W-al dübörögtetem a gépet, fellazul az egyik oldal egyik kötése, és eltűnik a tápfesz. Bízok a kezemben, de nem látok bele. Eddig lágy indító, dc védelem, lm1036-os hangszínszabályzó kerül bele (Alkotó, reloop, Skori) fajták. Sajnos az egyik transzformátorról annó letekertem 15-20 menetet, és most visszapótoltam, ám ami már szerelve volt... abban nem bízok annyira.
Írj pár kritériumot, teljesítmény, hangszóróimpedancia, esetleg meglévő táp vagy egyéb előszeretettel felhasználandó alkatrész. Annyit érzékelek a kérdéseiből, hogy valami egyszerű kapcsolásra vágysz.
|
Bejelentkezés
Hirdetés |






Bemenetre kell 1-1nF, nekem attól megszűnt csak a keverős gerjedés nem (nem szereti a d-osztályút). Most 100nF (csak az volt itthon meg smd 1nF, de kicsi a mérete oda) van közvetlenül az rca bemeneten, így már a keverő is dolgozik és nem tud begerjedni. Igaz telefont nem merek közvetlenül a végfokra rádugni. 
