Fórum témák
» Több friss téma |
Hello!
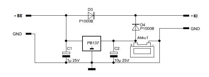
" Mi a bánat van itt? Ha kitalálok valamit nem tudnak rajzot adni 45 perc alatt?" Mi köze ennek, a szünetmentes táphoz? Hogy majd cseréled az akut? De a feladatot egy PIC-el meg lehetne oldani, ha éppen lehetne tudni valamiből az aksi töltöttségi szintjét.. (Amit készülékekben látsz, az is csak feszt mér és számomra varázslás jellegű, mert számtalan dolog befolyásolhatja, nem csak a feszültség..) üdv! proli007
A PIC sajnos nem jó (nincs programozóm, és semmi ismeretem róla). 12V-os 40Ah-s savas ólom akkuról van szó. Esetleg nem tudom, olyat lehetne-e hogy egy quad komparátorral úgy nézni hogy 25%-50%-75%-100% de ez még nem is problémás inkább az hogy hogyan küldöm el a gépnek soros vonalon keresztül. Windows-ba beállíthatom az ups-t valamire és akkor várja az adatot. Ehhez kéne nekem rajz.
UI: Azért írtam hogy senkinek semmi ötlete mert már eléggé lefárasztott az hogy 3 órát túrtam a netet ilyen ügyben.
Hello!
Mikrokontroller nélkül felejtős. De a számgépre is program kell. De megírtam hogyan kell, kb. sehogy. Nem a komparátor a gond, hanem az infó amit ad. (Szerintem vagy nekem, vagy Neked nincsenek számítástechnikai ismereteid, vagy igen hiányosak. Ez nem egy Led, hogy odakötöm azt ég..) üdv! proli007
A soros kimenettel rendelkező UPS-ek és segédprogramjuk tudja a kívánt funkciót. A hátránya, mint proli007 is írta, hogy varázslás kategória. A teli és kimerült állapotot pontosan lehet érzékelni és jelezni. Ami közte van, az "fekete doboz". Jósolni lehet, de nem teljesen megbízható.
Nekem az is jó ha csak azt kapja a gép hogy tele-üres csak valahogy tudjam kiiratni a géppel. A múgy ha úgy van beállítva hogy mondjuk 15%-os töltöttségnél jelez hogy üres akkor még biztonságosan ki lehet kapcsolni. És arra amúgy van valamitek hogy ezt hogy lehet megcsinálni hogy csak azt kapja hogy tele-üres?
Üresnél magától is leáll. Az minden szünetmentesbe bele van kódolva, hogy milyen szinten áll le a töltés és kisütés.
Majd észreveszed. ![]() Ha méred kisütésnél milyen értéknél áll le, már csak egy komparátort kell beállítani ennél hajszállal magasabb értékre és tudod, hogy hamarosan le fog állni. A számítógépre vitelnél egyszerűbb, ha elkezd sípolni. Egyébként több szünetmentes mikor átvált akkuüzemre, elkezd sipákolni. Ha fogytán a szufla, gyorsabban sipákol. Van, amit el lehet hallgattatni, de ha fogy az energia, újra rákezd.
Összedobtam neked a kapcsolást, bár én ezt így önmagában nem használnám egy mélykisülés védő nélkül. Viszont továbbra is kérdés hogy végülis mekkora akkut akarsz használni? Mondjuk ha tényleg elírtad az sem gond, mert még a 12Ah aksit is tudja tölteni.
A hozzászólás módosítva: Aug 2, 2013
Sziasztok !
Az lenne a kérdésem,hogy van 4db 12 V-os 150 Ah-ás zselés akksim (párh. kötve,össz 600 Ah) amire egy tisztaszinuszos invertert akarok rátenni,hogy áramkimaradás esetén (ami télen többször van és eltart jó pár órát) keringetőszivattyúm ne álljon le,vagyis az USNC fesz.figyelő átpakolja az inverterre a keringetöt a hálózatról. De viszont szeretném ha állandóan egy zselés akkutöltő mindig rajtlenne (én csepptöltésre gondoltam,de lehet,hogy hülyeséget beszélek) és ha elérte a töltöttséget akkor kikapcsol ,ha merűl kicsit akkor meg bekepcsol vagyis rátölt.Szerintetek milyen kapcsolás kellene egy ilyen zselés töltőhöz ? Elöre is köszike : Polly
Olyan, ami 12,9V-nál bekapcsol és 0,8A-rel tölt, 14,4V-ot elérve átkapcsol csepptöltésre (40mA). Legalábbis a gyári így csinálja.
Na nekem erről kellene valami kapcsolási rajz,de valami megbizható ,amit már valaki megépített.
Sziasztok,
A segítségeteket szeretném kérni, hogy a csatolt kapcsolási rajzon hogyan lehet megoldani, az inverter védelmét. Hálózati feszültség megszünése esetén a relé rákapcsolja az akksit az inverterre de amikor van feszültség akkor az ne károsítsa az invertert. Segítségeteket alőre is köszönöm. Üdv, András A hozzászólás módosítva: Okt 22, 2013
Sziasztok!
A segítségeteket szeretném kérni! Telekommunikációs eszközök tápellátását kell megoldanunk. Eddig csak sima +48 VDC rendszerekkel dolgoztunk, de most olyan berendezéseket is telepítenünk kell amik -48 VDC-t igényelnek. A kettő a mostani +48 tápról nem hajtható meg mert zárlatba kerül a rendszer, így most kellene egy megoldás ami a jelenleg szünetmentesített +48 V-ból -48 V-ot is tud biztosítani. A jelenlegi tápegységek MeanWell gyártmányúak elég újak és nem szívesen cserélnénk le őket, ezenkívül nem is találtam olyan tápot ami +-48 V-ot tud és még szünetmentes is. A szünetmentesítésről 4 db sorba kötött 18Ah akku gondoskodik. A teljesítményfelvétel max. 50-100 W között változik. Köszönettel, Zsolt
Szia!
Ha üzembe állítasz még egy független szünetmentes tápegységet, akkor egyszerűen megoldható lenne a pozitív GND-s táplálás, mert így nem érintkezne galvanikusan a másik rendszerrel ez az új.
Sajnos galvanikusan mindenképp érintkezik mert rack-es berendezések és a szekrény testeli őket, ráadásul fém toronyra van szerelve és a fenti antenna csatinál a hidegpont is földelve van.
Úgy nem lehet megoldani hogy 2db 48 V-os táp sorbakötve és a kettőt összekötő ponthoz képest az egyik -48 a másik +48 V-os? Bár ennél a megoldásnál is kell még 4 akku és a rack szekrényben nincs hely még ennyi akkunak ami a negatív kört szünetmentesíti, ráadásul 1 db akku 15e Ft.
Olyan elrendezés kell, ahol a tápegyég kimenetei nincsenek kapcsolatban a fémházakkal-vázakkal. A védővezetők lehetnek közösek, sőt, de a (negatív) kimenet ne legyen testre kötve
A hozzászólás módosítva: Nov 25, 2014
Sajnos az egyik berendezésben (aminek a -48 V kell) gyárilag vezetés mérhető a fémház és a G bekötési pont között.
Ez eddig nem volt gond, mert asztalon a polaritást úgy kötöttem hogy a tápegység "-" kimenete volt a "-48 V" a "+" kimenete pedig a "G", de ott nem volt másik táp másik eszközökkel. Ha ezt itt most beteszem akkor a "G" bemenet mindenképp kontaktusba kerül a fémházzal ami az egyik tápon a negatív a másikon a pozitív oldal lesz. Ezért olyan táp kellene aminek közös a "G" pólusa van és ehhez képest -48 és +48 V kimenete.
Sziasztok! Egy 12V-os szünetmentes tápot szeretnék csinálni, aminek 3 kimenetet szeretnék: 2x12A, 5A. Már csináltam egy hasonlót, csak az kisebb volt, erre kb egy 35ah-s akku menne, azon csak 7-es volt. Az lenne a kérdésem, hogy amit már csináltam, ott úgy oldottam meg a töltést, hogy 14v 600ma-es tápegységről ment, és egy 5W 20ohm-os ellenálláson, majd egy diódán keresztül ment az akksira. Ez most is elég lenne, vagy a 35ah-s akksit soha nem töltené fel? (a táp mondjuk 2A-es lenne) Illetve még annyit, hogy ha az akksit leterhelem kb 20A-ral, akkor attól nem kell félnem, hogy 12.5v-nál több jön ki belőle, ugye?
Előre is nagyon köszönöm!
Hello!
- Az, hogy feltölti vagy sem, az energia mérlegtől függ. Vagy is hogy a töltőáram és a töltési idő szorzata, nagyobb legyen, mint a kisütőáram és a kisütési idő szorzata. - Ha egy aksit nagyobb árammal sütöd ki, akkor nem nagyobb, hanem kisebb feszültség fog lejönni róla. Mert az aksi belsőellenállásán a nagyobb áram, nagyobb feszültséget ejt. - Egy 14V tápegységről a dióda-20ohm kombóval, szinte fel sem tudnád tölteni az aksit. Kivétel, ha a táp nem szabályozott, és a 600mA terhelő áramnál lenne a kimenő feszültsége a 14V. Mert az aksit 13,6..14,2V-ig kell feltölteni. Ha a táp tényleg 14V-os és van egy soros dióda, akkor a maximális töltő feszültség (nulla töltőáramnál) a dióda miatt, csak 13,3V lenne. - Így a tényleges (töltésfeszültség-töltőáram és kisütési idő) adatok hiánya miatt sokat mondani felelősen nem lehet..
Köszi a választ!
A töltést most nem külön táppal szeretném megoldani, hanem egy ilyennel: Bővebben: Link A táp csak 12v-os lenne és ez csinálna belőle 14-et. Vagy ha az ebből kijövő áramot direktbe rákötöm az aksira, nem lesz baja és jó lesz? És szerinted ha kb 20a-ral leterhelem az aksit, 12,5v-nál nem fog több kijönni, nem kell félnem attól, hogy kinyír nekem valamit?
Hello! Én nem ismerem ezeket az E-bay-es akármiket. Az IC adatlapja azt írja, hogy 3A belső korlát. Tehát a 12V-os tápnak ehhez kb. 4A-t kell tudni leadni. A töltőáramkor valahogy-valaminek korlátoznia kell. De hogy a tényleges töltőáram mennyi lesz azt én nem tudhatom, mert az függhet az IC belső hővédelemétől és a hűtésétől is.
De biztos van itt valaki aki már vett ilyent és van tapasztalata. A terhelt aksi feszültségénél csak akkor jöhetne ki több, ha a töltő képes lenne ellátni a 20A terhelő áramot. De az energiamérleg probléma továbbra is igaz lesz. Vagy is ha a terhelés folytonos, annak árama nem lehet több, mint a töltőáram..
Sziasztok! Egy 12v-os szünetmentes tápot szeretnék építeni egy cctv rendszerhez, amiről kb. 15A menne. Hogyan tudom ezt "kulturáltan" megoldani, hogy az akksit csak akkor használja, amikor nincs betáp? Előre is köszi!
Szia. Kell egy jó munka-akku, vagy valami hasonló. Egy kellő áramot tartósan elviselő alacsony nyitófeszültségű dióda amely elválassza a meglévő tápot az akkutól, és még egy visszafelé, hogy esetleg az akkufesz ne jusson vissza a tápra. Kell hozzá egy automata töltő ami elintézi az akku töltését, ez esetleg lehet, a rendszer tápja ha elbírja az esetleges korlátozott töltőáramot is még. De jobb a külön töltő.
A hozzászólás módosítva: Szept 28, 2015
Szia! Leírnád kicsit konkrétabban, hogy hogyan kéne kinéznie az áramkörnek, illetve milyen dióda kéne? A töltőhöz van egy kapcsolásom, ez jó? Bővebben: Link
A hozzászólás módosítva: Szept 28, 2015
Nos, elég egyszerű. Kettő dióda van, egyik anódja az + pólusra -> akkura csatlakozik, a másik dióda anódja a fő táp + pólusára. A diódák katódja közös, innen megy a fogyasztók felé. A negatívok táp és akku közösek, és a fogyasztóra kapcsolódnak.
A linkelt töltő jó lehet, de elég gyenguszka, egy olyan akkunak melynek üzemszerűen kellhet 15A áramot adnia. Lassan fog feltöltődni, bár ha csak 10-20Ah akksit használsz akkor jó is lehet. A kapcsolást rakd össze, kicsiben, elemmel, izzóval. Teszteld. És érteni fogod miképp működik. Milyen dióda kellene? Hát semmilyen komoly infót nem adtál a 15A kívül, ez ajánláshoz kevés, a kiválasztási szempontokat leírtam. De jobb ha túlméretezed.
Kb. olyan 25ah akksit szánok rátenni, tehát szerintem a töltő az jó lenne. Nem lesz az gond, hogy a tápból csak 12v jön, az akksiban meg 13,x van, és az akksit fogja használni, amíg le nem megy 12v-ig? Milyen infóra lenne még szükség a diódához? mbrf20150ct-s shottky diódám van itthon, az nem jó?
Értem, ez esetben, két járható út van. A jobbik az, hogy eredeti tápod feszültségét megemeled annyival, hogy ne folyjon áram az akku diódán. Ez azért is előnyös megoldás, mert a diódán áram hatására egyre nagyobb feszültség esik. A rendszernek ki kell bírnia ezt a feszültségnövekedést.
Ha mindez nem járható út, akkor diódák helyett egy kellő áramú relével megoldható. Ami mindaddig meghúzva van, amíg a főtáp hálózatról szolgáltat áramot. Ha ez megszűnik, akkor a relé elejt, és ekkor záródó érintkező párja rákapcsolja az akkut a fogyasztóra a főtáp helyett. A relé táplálását érdemes külön adapterről járatni minimális pufferrel, hogy az elejtése gyors legyen, és független a főtáptól és az akkutól. De ez kevéssé üzembiztos, mert a relé véges képességű alkatrész, ennek az egyik oka a mechanikai jellege. Előnye a feszültségesés és a veszteség minimális a diódákhoz képest is, addig míg nem ég össze a érintkezőpár. Autókban akadnak jobb relék, ami megfelelő lehet. Szándékosan nem googlizok helyetted, mert a Te hasznodra válik, ha magad jársz utána. Én meg nem vállalom a felelősséget a hülye ötleteimért, mert nem tudom ellenőrizni a megvalósulásukat. A hozzászólás módosítva: Szept 29, 2015
A tápfesz emelése nem járható út, viszont erre a megoldásra én is gondoltam, csak az a baj, hogy amikor elmegy az áram, a tápban még marad egy pici áram, és ugye a 12v-os relé még 9v-nál is tart, de a kamerák már nem mennek, és így lesz egy pillanatnyi áramszünet a kimeneten.
Megfelelően kis pufferel és kellő fogyasztású relével működhet. Ha nem, akkor kell egy váltóáramú relé. Ez lehet, bármely 230V-os DIN sínre szerelhető, így spórolsz egy adaptert - tápot a relének.
A 230v-os relé nem rossz ötlet, mert ott biztosan rögtön van a váltás, de ott meg az áram visszatérésénél lesz gond, mert a táp nem azonnal indul. Viszont arra gondoltam, hogy a 230-as relén kívül lenne egy másik 12v-os is, az meg a tápon lenne, és párhuzamosan lennének kötve, és amíg a tápon nem jelenik meg az áram, addig ugye az nem húz meg, és átenged akksiról.
Lehet, tenni szintén a ugyanolyan méretben, kivitelben időzítőt, ami a visszakapcsolást késlelteti.
|
Bejelentkezés
Hirdetés |












