Fórum témák
» Több friss téma |
Pucuka is ezt diódás védelmet javasolta. A konverter is ugyanarról a +/-12V-ról megy, de nincs lehetőség méréshatár váltogatásra.
Sziasztok !
Vannak olyan műveleti erősítők (vagy nem azok) amiket Idézet: -nek neveznek.„Instrumentation Amplifier” Ezek miben mások mint egy sima OPA ?
Műszerekbe, mérőberendezésekbe való, precíziós műveleti erősítők. Igen alacsony mindenféle drift, pontos együttfutás, ideálishoz közelebb álló paraméterek, és ezek hosszú távú stabilitása jellemzik ezeket.
Hello! Az Instrumentation Amplifier tulajdonképpen nem egy műveleti erősítő, hanem több együttes kapcsolásából áll. Amíg egy sima OPA erősítés beállítási köre (visszacsatolása) befolyásolja a erősítő bemeneti impedanciáját, addig az ilyen erősítő bementi impedanciája igen magas, és nem változik az erősítés beállítása alatt. Általában hídkapcsolású jeladók (mint pld. egy erőmérő cella) erősítésére használják. Az erősítés mértékét, általában egyetlen ellenállás megválasztásával lehet beállítani, vagy programozható erősítésű. Valóban precíziós kialakítású, sokszor lézer jusztírozott az eszköz. Ára is ennek megfelelően magas, de ipari alkalmazásra készül, nem hobbi célokra..
Sziasztok!
Egy Volt-Amper mérőműszert szeretnék építeni PIC24-el és a mérendő feszültséget OP07-es műveleti erősítővel szeretném illeszteni. A gond ott van hogy a szimmetrikus tápláláshoz a +3.3V-ot elő tudom állítani de nem tudok normális negatív 3.3V-os feszültség stabilizátort szerezni. Ha pl. zenerrel oldanám meg a -3.3V létrehozását az bele tudna zavarni a mérés pontosságába? A feszültség ami a OP07-es kimenetén volna az 0 - 3.3V között változna. Előre is köszönöm a segítséget! Üdv.: Tamás
Nem, vagy legalábbis nem nagyon.
Az adatlapján van egy tápfeszültség érzékenység adat (kSVS), ami 7, max 32 uV/V adatot ír. Ez nem túl sok, de azért hasonlítani kéne az AD felbontásához. Szerintem a tápfesz (ingadozás, esetleg pontosság) nem befolyásolja az erősítést annyira, hogy problémás legyen. A 10 bites AD kb. 3 mV körüli felbontású, ehhez a kb. 21 uV hiba elnyészőnek tűnik. A hozzászólás módosítva: Okt 7, 2015
Értem. 12 bites lesz az átalakítás ebből következtetve 800uV felbontása lesz az átalakításnak tehát akkor ez nagyon jó hír nekem mert akkor zenert fogok használni a negatív táplálásra.
Köszönöm a segítséget! Üdv.: Tamás
Hello! Ha precíz -3,3V feszültséget szeretnél, akkor használhatsz TL431-et a zéner helyett. De az OP07 nem Rail-to-Rail erősítő, így +3,3V tápfeszültség mellett nem fogja a kimenet még közelítőleg sem elérni a tápfeszt.. Ha a plusz oldalon van a 3,3V-nál magasabb feszültség, akkor megoldható. A minimális tápja egyébként is +-3V. És a minimum közelében bármely eszköz paraméterén csorba szokott esni..
Az nem gond ha a kimenetén nem fogja tudni kiadni a 3.3V-os mivel csak 3V-ig szabadna majd felmennie a feszültségnek az OP kimenetén. Köszönöm az általad linkelt TL431-et
. Elméletileg nem szabadna nagy bajnak lennie a paraméterekben ha 3.3V-ról fog menni az OP. De majd meglátom a méréseknél mit fog mutatni.Köszönöm a tanácsokat! Üdv.: Tamás A hozzászólás módosítva: Okt 7, 2015
Az adatlapon egyetlen "kistápfeszültségű" paraméter sincs deklarálva. Viszont +-15V táp és 10kohm terhelés mellett a maximális kimenti feszültség átlagosan +-13V. Tehát 2V hiányzik, és az nem lesz sokkal kevesebb, ha a táp kisebb. 0,3V meg szerintem semmiképpen. Ha megnézed a belső kapcsolását, láthatod, hogy a kimenti tranyó bázis-emitter feszültsége minimálisan hiányozni fog. Az pedig kb. 600mV..
Ennyire részletesen még nem foglalkoztam a műveleti erősítőkkel de ezek szerint bele kell mélyednem még jobban. Ha +-5V-os tápfeszültséget használnék akkor már a kimeneten a 3V-nak meg kéne lennie ugye?
Várhatóan igen. De a nem kötelező a tápnak szimmetrikusnak lenni. Ha csak 0..3V a kimenti jel tartománya, a negatív táp nyugodtan lehet 3,3V, de akár a TL431 2,5V-ja is..
Ha nekem csak a negatív tartomány kell elég a negatív táp a másikra meg 0?
Szia
Azt vedd figyelembe, hogy a tápot, nem adja ki a kimenet. Ha -5V és 0 a táp akkor ICtöl függ de a kimenet, -5V-2V=-3V 0-2V= -2V tehát a kimenet lineális tartománya -3Vés - 2V között lesz. Ha csak a negativ oldal kell, akkor megteheted hogy pozitiv feszt nem adsz neki DE, a tuti ha mind a kettő ott van. (neked kell 0V -5V a kimeneten akkor a tápfeszültség az +2V és -7V között kell lennie, vagy ennél több IC válogatja. De erre azt mondom hogy +-9V és megvan a tápod, ami akár lehet, ellem is. üdv.
8-9 led menne a kimenetén persze nem max árammal, viszont 12-t tudok rá adni.
Hello! Jó lenne tisztázni a dolgokat, mert az a gyanúm, hogy valami elemi tévedésben vagy. Azaz nem ártana a rajz, miről vezéreled, analóg vagy kapcsoló üzemmódban, és milyen tápfesz áll rendelkezésre. Mert ez a "negatív tartomány" meg 12 Led, elég gyanús változat.
Szóval a kérdés az, hogy mit is vársz el a műveleti erősítőtől?
Helló!
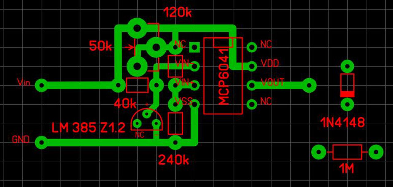
Ismét bajban vagyok.. 2 ni-cd akkus pakkhoz szeretnék komparátoros áramkört készíteni. Az MCP1640 stepup enable lábára kötném a komparátor kimenetét. A lekapcsolási feszültséget 1,8-2V között állítanám, a visszakapcsolási hiszterézist 0,2V-ra szeretném. Én elkezdtem, de lehet hogy idáig sem jó. ![]() Referencia gyanánt LM385-1.2-re gondoltam, az opamp pedig már adott: MCP6041-es. A hozzászólás módosítva: Nov 2, 2015
Kapcsolási rajzzal többre mennénk, azzal kellene kezdeni. Ha kész, rakd fel, és leellenőrizzük!
Már nem fejezem be, kilőttem, hagyjátok...
Sziasztok!
Egy kis segítség kellene opamp témában. Az alábbi keverőt építettem meg az első készülék rendben működik. A második után építésnél (panel ua.) ha feltekerem a magas hangszínt, akkor ~200kHz gerjed, tápfesz amplitudóval. Milyen kompenzációt javasoltok? Néhány pF kondit a visszacsatoló ágba? Köszi előre is.... (A csatolt rajzhoz képest változtatás annyi, hogy C12 és C102 mellett van egy-egy 47k ellenállás)
Szia! A TL084 4-11 lábak közé, a tövére, tégy 100nF-ot a lehető legrövidebb lábbal!
Üdv! Van egy AD9850 jelgenerátor modulom, ami 1Vpp szinuszos feszültséget ad ki. Ehhez szeretnék egy erősítőt készíteni, ami -lehetőleg szabályozható amplitúdóval- minnél jobban felerősíti ezt a jelet.
A neten olvastam erről, ott írták az AD844 nagy sebességű műveleti erősítőt, így ilyet vásároltam. Azt szeretném kérdezni tőletek, hogy milyen kapcsolásban, hogyan kéne ezt a jelgenerátorra kötni? Invertáló bemenetre, nem invertálóra? A modul ki ad egy sima szinuszjelet, és annak invertáltját is, esetleg fel tudom ezt használni valahogy, vagy lényegtelen? Gondoltam rá, hogy összerakom simán nem invertáló alapkapcsolásban, de inkább előtte megkérdeznélek titeket, mi a legjobb módszer erre Köszi előre is Gondoltam rá, hogy kipróbálom
Sima 741- es műveleti erősítő, csak kerek fém tokban. Ha helyileg megoldható, akkor DIP tokos is nyugodtan használható helyette.
Attól tartok benézted. Én azért nem lennék nyugodt. A DDS kb. 60 MHz -ig használható. A kérdező ugyan nem írta milyen frekvenciáig kívánja használni, de a 741 a maga 1 MHz -es sávszélességével ide igen karcsú lesz.
Az általa kinézett AD844, egy nagyon jó erősítő, de az is csak kb. 20 MHz -es sávszélességű, de a kimeneti feszültsége (teljesítménye) jelentős. (a válaszadás előtt adatlapokat nem árt átnézni) A hozzászólás módosítva: Nov 6, 2015
Mindegy invertáló, nem invertáló, jó választás az AD844.
A DDS -nek a kimenő jelének a fázisát változtatni tudod a vezérlő bitekkel. Ezt sokféleképp használhatod, pl. különböző xPSK modulációval adatátvitelre, vagy adatátviteli berendezések vizsgáló generátoraként.
Azt szeretném még tudni, hogy milyen extra elemeket kellene még beleépíteni? Vagy elegendő simán az ellenállásokkal beállított alapkapcsolás?
Egyébként a 20Mhz-es sávszélesség bőven elegendő, a modul kimenete addig kb 1Vpp, utána kezd a beépített szűrő miatt csökkenni. Ehhez is létezik valami "VGA" elnevezésű kapcsolás, ami szinten tudja tartani a jel amplitúdót függetlenül a bemenettől, de tudtommal csak kevesen képesek olyat tervezni, úgyhogy inkább maradok a max. 20MHz-nél. Láttam a neten egy egyszerű tranzisztoros +-15V táp rajzot, ha lesz időm megépítem és írok még. Köszi a segítséget
Szerintem tanulmányozd az adatlapját:
Bővebben: Link Abban minden nagyon prímán le van írva. Az ilyen nagy sávszélességnél mindennek van jelentősége, még a nyák kiképzésének is. Az ott leírtak alapján készítsd el az áramkört. A DDS -nek meglehetősen magas a kimeneti impedanciája, ezért az ezt követő erősítőnek széles frekvekvencia sávban biztosítani a nagy bemeneti impedanciát, nem egyszerű dolog. Ha nem vagy gyakorlott az ersítő tervezés területén, nem nagyon van más választásod, mint az ilyen célra tervezett erősítő használata. Még így is rengeteg probléma adódhat, pl. a nyák nem megfekelő kialakításával.
Nem igazán vagyok gyakorlott, én úgy gondoltam hogy csak sima simán rákötöm a modul kimenetét az erősítő bemenetére. De ezek szerint ez nem működik
|
Bejelentkezés
Hirdetés |




. Elméletileg nem szabadna nagy bajnak lennie a paraméterekben ha 3.3V-ról fog menni az OP. De majd meglátom a méréseknél mit fog mutatni.







