Fórum témák

» Több friss téma
Fórum » NYÁK terv ellenőrzése
 
Témaindító: Paso, idő: Okt 4, 2005
Lapozás: OK   145 / 203
(#) Tonybacsi válasza kameleon2 hozzászólására (») Okt 6, 2015 /
 
Hello!

Jack Sparrow után szabadon:"...ez egyfajta útmutató..."

A kísérletim darabot nagy valószínűséggel (az idő rövidsége folytán) kézzel fogom megrajzolni. Ha egy egyenessel rajzolnám kicsit közel lenne az IC 1-es lábához (már remeg a kezem ). Ezért hát már eleve úgy terveztem a vezetősávot (sávokat), hogy hagyjak biztonsági tartalékot (lehet egy kicsit nagyobbat is a kelleténél).
Azért köszi!
(#) reloop válasza Tonybacsi hozzászólására (») Okt 6, 2015 /
 
A kettő közül az 1-est választanám. Ez szteró erősítő lesz, vagy csak monó, esetleg dual-monó?
(#) Tonybacsi válasza reloop hozzászólására (») Okt 7, 2015 /
 
Ez sztereo erősitő lenne.
(#) reloop válasza Tonybacsi hozzászólására (») Okt 7, 2015 /
 
Ebben az esetben - ez csak technikai kérdés - a hangszóró testet feltétlen kösd a tápegység test csillagpontjára!
Szépítene és minden bizonnyal csendesítene, ha az 1000µF kondik testpontját külön kezelnéd a panelen a jelföldtől és ennek külön vezetéket hoznál a táp csillagponttól.
(#) Tonybacsi válasza reloop hozzászólására (») Okt 7, 2015 /
 
Köszi. Hamarosan kiprobálom.
(#) bali00 hozzászólása Okt 9, 2015 /
 
No, javítottam a hibákat remélem ez a végleges verzió..Köszönöm a kitartó segítségeteket! Remélem működni is fog
(#) elodke hozzászólása Okt 11, 2015 /
 
Sziasztok !

Valaki ránézne hogy jó-e?
A hozzászólás módosítva: Okt 11, 2015
(#) szucsistvan123 válasza elodke hozzászólására (») Okt 11, 2015 /
 
A - tápnál nem jól állnak a diódák.
(#) elodke válasza szucsistvan123 hozzászólására (») Okt 11, 2015 /
 
köszi javítottam

táp2.JPG
    
(#) Pali79 válasza elodke hozzászólására (») Okt 11, 2015 /
 
Magát a kapcsolást nem néztem át tüzetesen, de az IC, a BC tranyók és főleg a FET-ek forrszemei nagyon picik. Ha ezt kézzel otthon akarod legyártani, le fogsz hidalni.
(#) kaqkk válasza elodke hozzászólására (») Okt 11, 2015 /
 
Én az ic-t elforgatnám 180 fokkal így sokkal rövidebb lehetne az a 3 vezető ami a meghajtótranyókhoz megy
(#) elodke válasza Pali79 hozzászólására (») Okt 11, 2015 /
 
Foto-val csinálom.
(#) Pali79 válasza elodke hozzászólására (») Okt 11, 2015 /
 
Inkább a fúrással szokott baj lenni.
(#) kaqkk válasza elodke hozzászólására (») Okt 11, 2015 /
 
Valahogy így gondoltam ,de azért nem árt átnézni ..
A hozzászólás módosítva: Okt 11, 2015

táp.lay6
    
(#) Helios hozzászólása Okt 13, 2015 /
 
Sziasztok!

Készitettem egy nyák tervet az oldalon található lágyindító áramkörhöz, de kiegészítettem egy kicsit 2 kondival és egy 2x10mH induktivitással. Az egyik tápegységemben volt benne, gondolom a hálózat szűrésében vehet részt, mint egy EMI filter. Ellenőriznétek hogy jó-e? Előre is köszi!

softstart.lay
    
(#) Pali79 válasza Helios hozzászólására (») Okt 13, 2015 /
 
Szia!
Szerintem nagyon nem jó! Baromi közel vannak egymáshoz a vezetősávok. Hálózati feszültségnél kell legalább 7 mm távolságot tartani a nulla és a fázis között. Legalábbis én így tudom.
(#) kokozo válasza Helios hozzászólására (») Okt 13, 2015 /
 
7,5mm kell és egy 5W-os huzal ellenállás 6,4x6,4x25mm Tehát véletlen se férne el nálad.
(#) Helios válasza Pali79 hozzászólására (») Okt 13, 2015 /
 
Azon tudok változtatni, de az elképzelés az maga jó lenne?
(#) Helios válasza kokozo hozzászólására (») Okt 13, 2015 /
 
Az ellenállást állitva tenném a panelre, ezzel is helyet spórolva.

softstart.lay
    
(#) kokozo válasza Helios hozzászólására (») Okt 13, 2015 /
 
Mutatok egy más féle elrendezést ahol a 230V nem rohangál körbe körbe a panel szélén hanem a lehető legrövidebb úton elhagyja azt. A 7,5 mm meg a csavaroktól számított távolságot jelenti, nem a 0 és a fázis közöttit, és ha lenne a nyákodon gyenge áramú rész ami trafóval lenne elszigetelve ott is ugyanígy 7,5 mm kell hogy legyen.
(#) Helios válasza kokozo hozzászólására (») Okt 13, 2015 /
 
Hát nekem sajnos nincs elég fantáziám az ilyen elrendezés kitalálásához.
(#) Helios hozzászólása Nov 2, 2015 /
 
Sziasztok.

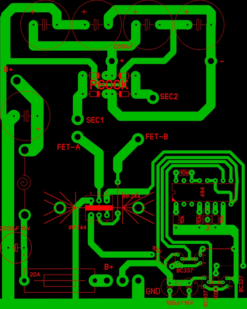
Ezt le ellenőrizné valaki nekem? A tervhez tartozó kapcsolás:PWM

Előre is köszi!

PWM Drill.lay
    
(#) Mircsof válasza Helios hozzászólására (») Nov 2, 2015 /
 
Szerintem rendben van.
Bár nem tudom hogy akarod lefogatni, és mivel, de ha csavarral akkor a középen levő felfogatásnál lehet jó ötlet lenne, egy nagyság rendel távolabb vinni a vezetősávokat. Nálam ezzel mindig gond van, és hozzáér utána meg rakhatok alá szigetelőgyűrűt.
A hozzászólás módosítva: Nov 2, 2015
(#) Tonybacsi válasza Helios hozzászólására (») Nov 3, 2015 /
 
Hello!

A "LED1" egyik lába, lóg a levegőben. Az IC-t balra 90°-ban elforgatva egyszerűsödnek a vezetősávok. Én kicsit "szellősnek" találom, de ez sok mindentől - is - függ/függhet. Középen a csavarhely szerintem sem túl jó ötlet. A poti alá sem helyeznék alkatrészeket (diódák). A rajzon "C1" 100n, a nyákon 220n, a rajzon "C2" 10n, a nyákon 100n, a FET tipusa sem stimmel, A rajzról hiányzik a "LED1" és az "R3".
tudom...tudom...hogy tudod, de akkor is...
A rajz és a nyák jó lenne ha egyezne, elvégre azok alapján fogsz dolgozni.
(#) niedziela válasza Helios hozzászólására (») Nov 3, 2015 /
 
Szia !

Ha full GND-t használsz igy szerintem jobb kicsit.

capture.jpg
    
(#) kameleon2 válasza Helios hozzászólására (») Nov 3, 2015 /
 
Szia!Milyen tápfeszt kapcsolna a pwm? Ha 25V-os kondit használsz, feltételezem 12-15V lenne amit kapcsolgatsz. Az a 470nF ugye µF akart lenni? Nekem csak az alábbiak tűntek fel: A kitöltés - ha nem cnc-vel készíted sok helyen több bajt okozhat, mint amennyi a jó benne. Vannak teljesen elszigetelt területek, amik sehová nincsenek bekötve. Én az 555-öt elforgattam volna az óramutató járásával ellenkezően 90 fokkal, akkor rövidebbek lehetnének a vezetékutak. A potméter alá elhelyezni a diódákat javítás szempontjából nem túl előnyös. A FET elhelyezése - ha valóban a panelre kerül - nem túl előnyös a hűtőzászló orientációja miatt. A potméter alatt lévő D2 diódát ha 180 fokkal elforgatod, nem kell a panel szélére vinned a vezetősávot. Ez darabolásnál lehet érdekes. Elsőre ennyi, mivel magát a kapcsolási rajzot nem láttam.
(#) kokozo válasza Helios hozzászólására (») Nov 3, 2015 /
 
Szia!
Kaptál már eleget úgy látom, én csak javasolnék egy szerintem jobb elrendezést, ahol a nagy áramú rész el van szeparálva a vezérléstől, mert nem biztos hogy a motor által keltett zajt az ic nagyon szeretné, bár lehet hogy egy darabig bírja. így lehet hűteni mind a két nagy áramú alkatrészt, és még a mérete is kisebb lett. Ja és én a felfogatást biztos a nyák szélére tenném.
(#) Helios válasza Tonybacsi hozzászólására (») Nov 3, 2015 /
 
Szia. Az alkatrész értékektől nem véletlen tértem el. A dióda és a FET értéke direkt nem az ami a rajzon van, mivel nem 20A-t akarok kapcsolni. A 220n-es kondenzátorral terveztem a frekvenciát alacsonyabbra vinni, hogy ne sikitson a motor. A LED1 és R3 az én kiegészitésem, visszajelzés gyanánt.
(#) Helios válasza kokozo hozzászólására (») Nov 3, 2015 /
 
Szia. Akárhányszor belekezdek egy "tervezet"be, sosem úgy sül el ahogy azt szeretném. Az én elrendezésemben egy bordára került volna a két melegedő alkatrész, persze külön elszigetelve egymástól. azért rajzoltam be úgy ahogy.
(#) Helios válasza kameleon2 hozzászólására (») Nov 3, 2015 /
 
Üdv!

Ez lett volna az első teleföldes panelem, de ha ennyire hibás akkor az életben többet nem próbálok ilyet tervezni, késziteni. A potméter nem beforrasztva lett volna hanem vezetékelve, igy a diódák helyzet javitás miatt nem lett volna problémás. Igen, a 470nF az µF lett volna, csk elfelejtettem átirni a makróban.
Következő: »»   145 / 203
Bejelentkezés

Belépés

Hirdetés
XDT.hu
Az oldalon sütiket használunk a helyes működéshez. Bővebb információt az adatvédelmi szabályzatban olvashatsz. Megértettem