Fórum témák

» Több friss téma
Fórum » DC motorvezérlés
 
Témaindító: rozsda, idő: Máj 3, 2009
Témakörök:
Lapozás: OK   69 / 86
(#) Peter65 válasza Peter65 hozzászólására (») Júl 31, 2015 /
 
Rosszul írtam az előbb, nem mind a kettő IGBT, az SKP15N60 IGBT, az SPP20N60S5 pedig FET.
(#) lutyii hozzászólása Júl 31, 2015 /
 
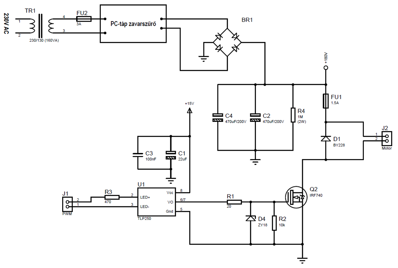
OK szerintem egyszerűsíteni kell a dolgokon. A csatolt terven láttok-e valami olyat ami alapjaiban hibás? Ha elfogadható, akkor holnap megépítem és kipróbálom. Azt látom hogy ez nem lesz végleges medoldás a vezérlésre, de annyit szeretnék, hogy kibírja a jővő héten esedékes 2-3 napos munkát mégha ilyen fapados módon is fog működni. Utánna keresni kell valakit, aki vagy készít egy rendes vezérlést vagy készít egy rendes vezérlést.

terv_v05.png
    
(#) lutyii hozzászólása Júl 31, 2015 /
 
Ha tudtok valakit Szeged környékén aki megjavítaná az eredeti vezérlést, akkor jöhet privátban az infó.
(#) Bakman válasza lutyii hozzászólására (») Júl 31, 2015 /
 
Szerintem sok a zener előtti ellenállás. Max. 10 mA áramot engednek át, az meg kevés lesz az IC-nek, így kevés lesz a FET-nek is.
(#) lutyii válasza Bakman hozzászólására (») Aug 1, 2015 /
 
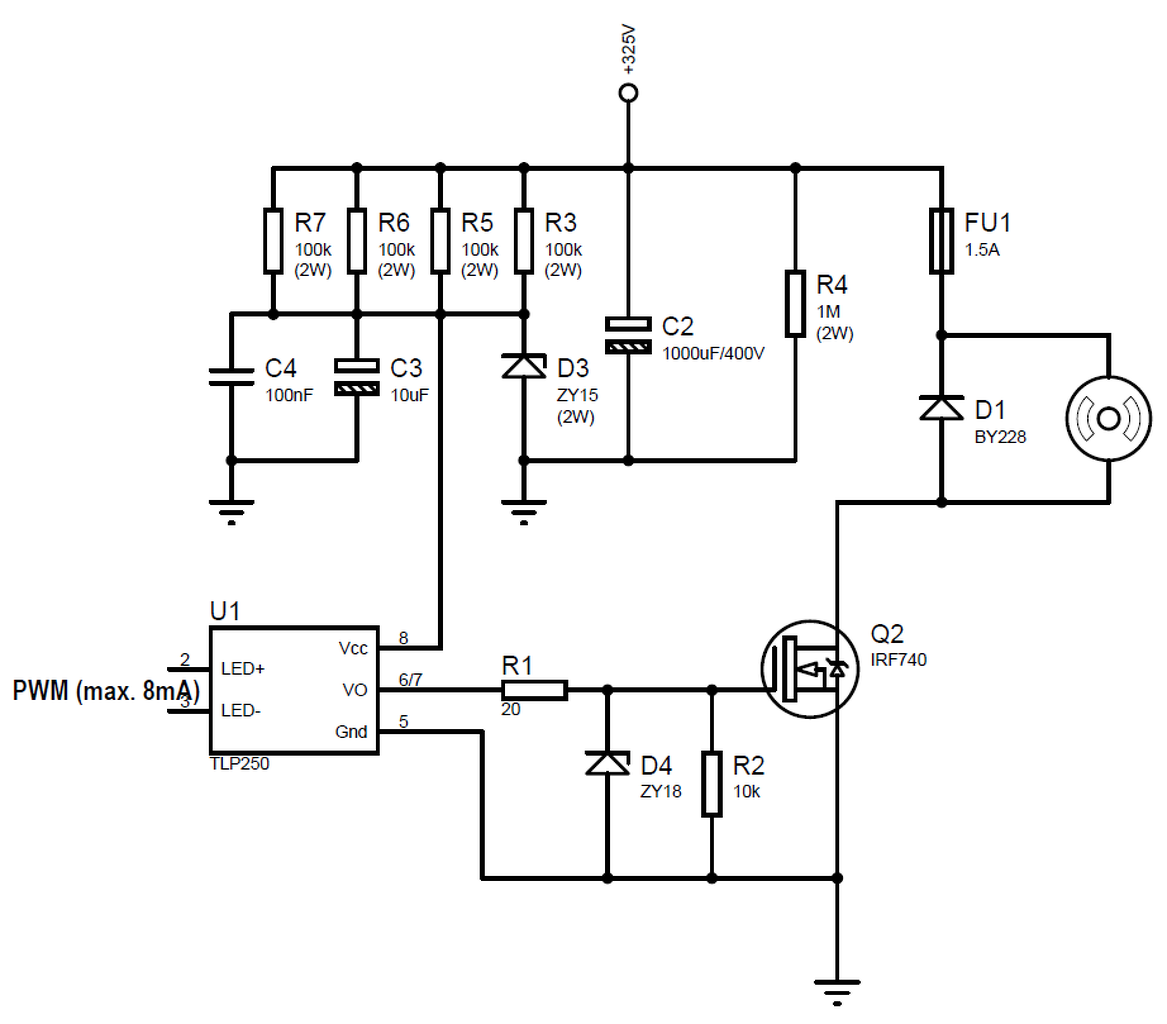
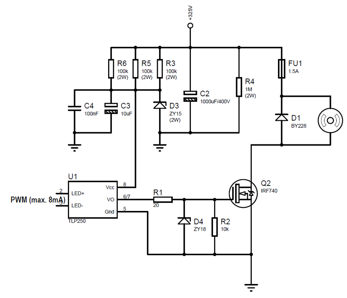
Szia! Köszönöm az észrevételt, módosítottam a tervet. A TLP adatlap szerint max.11mA-t kér. Így ha jól számolom, akkor 25k ellenállással 12.4mA áram tud folyni. Ez 3.85W "fűtést" eredményez, ami 4 db 2W ellenállásra leosztva lehet jó, vagy nem? Van a fiókban egy kis trafóm 15V/24mA (AC) kimenettel lehet azt kellene beépítenem.

terv_v06.png
    
(#) Chipmunk1960 válasza lutyii hozzászólására (») Aug 1, 2015 /
 
Szia, Az 555 10mA körül igényel. De amit "Peter65" talált a 9910-ről, az nagyon elképzelhető. Abban az (Isense) is benne van, vagyis az áramfigyelő. Az eredeti panelen a segédtp mekkora, vagyis az implzus trafó msik oldala is éedekes lenne. Hova megy be a motor fordulat jeladója? Ha teszel fel jó képeket, meg segítesz, meg tudjuk oldani a feladatot, hogy működjön.
(#) lutyii hozzászólása Aug 1, 2015 /
 
Szia! Nem tudom eldönteni, hogy a régi panelt próbáljuk helyrerázni, vagy csináljak valami fapados megoldást. A bajom csupán az, hogy érdemben csak a hétvégén tudok ezzel foglalkozni, és nem tudom merre induljak. Jelenlegi tervemet csatolom
(#) lutyii válasza Chipmunk1960 hozzászólására (») Aug 1, 2015 /
 
Újabb fotók
(#) lutyii válasza lutyii hozzászólására (») Aug 1, 2015 /
 
Összeraktam a kapcsolást, kb 5kHz-el hajtom a FET-et. Jónak tűnik, nem melegszik semmi. A féket kellene valahogyan megoldani, mert ez így nagyon véletlenszerű.
(#) lutyii válasza lutyii hozzászólására (») Aug 1, 2015 /
 
Terheletlenül a motor 0.2A áramot fesz fel. (Adattábla adatok: 0,1kW, 180V, 0.71A)
Kipróbáltam a mágneskapcsolóval közvetlen rövidrezárós féket és kiválóan működik. Gondolom ezt nem igazán szereti a motor (sajnos), ezért ezt szeretném még kicsit finomítani. Esetleg valami megoldás?
(#) lutyii válasza lutyii hozzászólására (») Aug 1, 2015 /
 
A fékező körbe bekötött merülőforraló (230V, 1kW, 65 Ohm szobahőmérsékleten) is elfogadható fékhatást eredméyezett, minimális volt az utánfutás a kikapcsoláshoz képest.
(#) erbe válasza lutyii hozzászólására (») Aug 1, 2015 /
 
Csütörtök, 17:44
(#) lutyii válasza erbe hozzászólására (») Aug 2, 2015 /
 
Szia! Igen a korábbi hozzászólásod (amit nagyon köszönök!) alapján csináltam a tesztet, és ezt lenne jó leváltani valamire (esetleg valami FET-es dolog ?) mert elég hülyén nézki a gép egy vasalóval vagy merülőforralóval az oldalán
(#) lutyii válasza lutyii hozzászólására (») Aug 2, 2015 /
 
Lecserélem 50-100W ellenállásokra, nem akarom tovább bonyolítani...
(#) Peter65 válasza lutyii hozzászólására (») Aug 2, 2015 /
 
Az 0154-es képen a trafó fölött lévő 2db optocsatolónak lehet szerepe a motorszabályzó visszacsatolásában. A HCPL7800-asból én már elég sokat cseréltem, hosszú idő alatt hajlamos a tönkremenetelre. Lehet akár ez is a hiba, és ez összevágna a leírt hibajelenséggel (ha kikötöd a motort, és a hibajelenség ugyan az, akkor tovább erősödhet a gyanú). De ha nem rajzolod vissza, akkor nem fog kiderülni.
(#) lutyii válasza Peter65 hozzászólására (») Aug 2, 2015 /
 
Az idő szűke miatt nem fogom visszarajzolni. A célom, hogy a valamilyen formában működő gépet tudjak belőle varázsolni és meg tudják csinálni a bevállalt melót. Közben keresni kell egy szakit aki ránéz erre a panelra.
(#) Chipmunk1960 válasza Peter65 hozzászólására (») Aug 3, 2015 /
 
Szia, A 7800 valóban egy spec opto, de felette a 3150 FET driver. Érdekesság hogy a sebesség jel a jobb asó sarokban az R44-5x jön be felette egy XR4151, ami feszültség- frekvencia konverter.... Ennek akkor lenne értelme, ha a fordulatszámmal arányos DC lenne, de általban vagy impulzus, vagy színuszos jelek szoktak enni s mindenképp a frkvencia arányos a fordulatszámmal.

A fékre egy izmosabb FET jó meoldás, mikor a vezérlés lezár, az kinyit.
(#) Susimusi hozzászólása Okt 11, 2015 /
 
Sziasztok!
A véleményeteket szeretném megkérdezni, DC motor hajtással kapcsolatban.
Vettem egy kis gördeszkát amit két MY 8922 (800W, 36V, 28.5A, 3000RPM) DC motor hajt, és terhelésnél a motorok egy egyenletes kopogó hangot adnak, ami kb 1,3Hz-es. Terheletlenül nincs hang és terhelésre erősödik. A hajtásban nem érezni, a sebesség érezhetően nem lüktet, egyenletes, a nyomaték szintén egyenletesnek tűnik. Motor, és a meghajtó elektronika hőmérséklet nem tűnik rendellenesnek, viszont lehet érezni a koppanást. A meghajtó elektronikáról sajnos semmit nem tudok mondani mert nem szedtem még szét.

Válaszotokat előre is köszönöm! Üdv:László
A hozzászólás módosítva: Okt 11, 2015
(#) Chipmunk1960 válasza Susimusi hozzászólására (») Okt 11, 2015 /
 
Szia, Szedd szét a motort, mielőtt nagyobb baj nem lenne. Ellenőrizd a kommutátor, szénkefék, csapágyak állapotát. Volt, hogy egy csavar volt a mágnesre ragadva, amit aztán a ventilátor befújt a forgórész közé. Ha szerencséd van csak egy kis kosz, vagy műanyagdarab van a forgórészen, ha nem zárlatos lehet 1-2 tekercs. Azt úgy is meg tudod nézni, ha egy akksitöltőre rakod, amin van árammérő. A műszernek nem szabad pulzálni, illetve terhelésre emelkednie kell a felvett A-nek, szintén pulzálás nélkül. Az elektronikának nem igen van köze ehhez.
(#) Bakman válasza Susimusi hozzászólására (») Okt 11, 2015 /
 
Van benne valamilyen mechanikus áttétel? Lehet, hogy az lötyög valahol.
(#) erbe válasza Susimusi hozzászólására (») Okt 11, 2015 /
 
Valahol valami nem stimmel a felsorolásban. 1,6 kW már komoly teljesítmény, még kisebb autót is elhajtana. Asztallap méretű gördeszka vagy kis gokart?
(#) Chipmunk1960 válasza erbe hozzászólására (») Okt 11, 2015 /
 
Szia, Futópadban van 2,5 Hp-s is, igaz 180V DC-ről megy. Az 1,8kW.
(#) Susimusi hozzászólása Okt 11, 2015 /
 
Köszönöm a segítségeteket, holnap kipróbálom külső tápegységről a motort.
Valóban 1600W, tegnap kaptam, mellékeltem képet, van benne mechanikus áttétel. A jelenséget mind a két motor egy időben produkálja, ha az orrát a falnak állítom és ráállok, és csak kis gázt adok hogy a motorok ne kezdjenek el kaparni, vagy mozogni, akkor is hallható a hang. Holnap megpróbálom szkópal megnézni a kimenetet.
(#) erbe válasza Susimusi hozzászólására (») Okt 11, 2015 /
 
Gondoltam. Ezek 800 W csúcsteljesítményű motorok. Tartósan sokkal kevesebbel terhelhető. Adatlap alapján jobban meg lehet ítélni.
(#) Chipmunk1960 válasza Susimusi hozzászólására (») Okt 11, 2015 /
 
Így már jobban el tudom képzelni, hogy miről van szó. Így viszont lehet, hogy a controller felől kap egy impulzust, az okozza kattanást.
(#) Susimusi hozzászólása Okt 12, 2015 /
 
Nagyon szépen köszönöm a segítségeteket! Sajnos a teljes szétszedésig nem jutottunk el, mivel a főnököm a szerelés közben észrevételezett néhány apróságot ami arra engedett következtetni, hogy a termék nem 100%-ban új, hanem újracsomagolt. Vélelmezhetően valaki már egyszer visszaadta. Sajnos egy jó hírnevű játékboltból vásároltam, így a cserével nem lesz probléma.

(kb 5 perc próbálgatás után, műszeres mérés nélkül, a főnököm 100%-ban controller hibát valószínűsített)

Mégegyszer nagyon szépen köszönöm a segítségeteket!
(#) marypoppins hozzászólása Okt 26, 2015 /
 
Szervusztok!

Na megvan a "motrom": DC 115V és 1.2A, szénkefés. Szeretném meghajtani és mivel nem igazán értek a tervezéshez, így az alábbiakban kérném a segítségeteket:
1)
Keresgéltem és találtam egy ilyen pwm kapcsolást, úgy gondoltam jó lehet, de nem tudom, nincs-e valami trükk a szénkefés kivitel miatt:
kapcsolas
2)
A motor fordulata 1700 rpm és ezzel kapcsolással szeretném meghajtani úgy h 0-és max 500-600-as fordulata legyen (esetleg potival állítható?).
3)
Mivel a motor DC115V-os gondoltam, h egy trafóval az AC230-ból előállítok AC115V-ot, amit graetz-el és kondikkal kisimítok (persze értékekhez lövésem sincs). Ez így jó lesz-e?
4)
Azt sehogy sem szeretném, h a motor teste megkapja a hálózati feszültséget, használhatok-e galvanikus leválasztó trafót a fenti művelethez? Ha igen, akkor a kapcsolás összes földpotenciálja a trafó szekunder körének az egyik pontja, és nem szabad összeföldeni a hálózat födjével ugye? Ilyenkor a motor fémházát hozzá kell kötni az ábra földpontjához (tehát a szekunder kör kinevezett földjéhez)?
5)
Azt el lehetne é érni valahogy h ha már úgyis ott van/lenne az a DC115V, akkor abból álljon elő az a 3..15V, ami az 555-nek kell? Úgy érzem nem elég csak egy feszültségosztót csinálni ellenállásokból...
6)
Egy biztosítékot is beépítenék a motor körébe, ha esetleg elfuserálnék vmt, nem szeretném, h leégjen a kicsike. De milyet kellene használni?


Tudnátok iránymutatást adni? Köszönöm előre is!
(#) Bakman válasza marypoppins hozzászólására (») Okt 26, 2015 /
 
1: A kapcsolási rajz hibás. Olyat keress, amelyikben az 555-ös IC 3-as lába hajtja a tranzisztort. A szénkefés kivitel nem érdekes.

2: A jó, 555-ös IC-vel felépített PWM-mel ezt meg tudod tenni.

3: 80 - 90 V-os trafó fog kelleni. Egyenirányítás és kondenzátor után kb. 115 - 120 V-ot fog adni.

4: Használhatsz, de ha trafóval állítod elő a 115 V-ot, akkor az egyben le is választja galvanikusan a hálózatról.

5: Egyszerű, ha eleve olyan trafót készítesz, aminek van pl. egy 10 V-os kimenete is.

6: Meg kell mérni mekkora áram folyik a motoron teljes (nem túlterheléssel) terhelésen. A biztosítékot valamennyivel fölé kell lőni és kész.

Egy biztosan működő PWM: Bővebben: Link Csak a FET-et kell jól méretezni.
A hozzászólás módosítva: Okt 26, 2015
(#) marypoppins válasza Bakman hozzászólására (») Okt 26, 2015 /
 
Köszönöm szépen a válaszod!

2-nek meg utánnanézek hogyan
5-trafó készítéséhez sem értek... Utánnanézek létezik-e ilyen. A trafó teljesítményét hogy lehet kitalálni? A motor teljesítménye fölé kell választani? Igen de a motor az DC115V 1.2A a trafo meg AC 80-90V....
(Az 555-nek és jarulékos elemeinek a teljesítménye meg gondolom elenyésző a motorhoz képest, tehát nagyvonalúan elhanyagolható)
(#) Bakman válasza marypoppins hozzászólására (») Okt 26, 2015 /
 
80 - 90 V, 2 A -es trafó már tutra elbírja a motort. A hozzászólásban egy link, ott van egy jó példa. A FET-et és a védődiódát kell jól méretezni, inkább fölé.

Ezt is olvasd át: Bővebben: Link
Következő: »»   69 / 86
Bejelentkezés

Belépés

Hirdetés
XDT.hu
Az oldalon sütiket használunk a helyes működéshez. Bővebb információt az adatvédelmi szabályzatban olvashatsz. Megértettem