Fórum témák
» Több friss téma |
Fórum » Kapcsolási rajzot keresek
Témaindító: Kallai Csaba, idő: Márc 11, 2006
Témakörök:
Akkor megpróbálkozok legalább a rajz skiccével, hátha a hétvége alatt jutunk vele valami konkrétra
Előre bocsájtom, hogy semmiféle elektronikai képzettségem nincs. A leírtak egy részéről tudom mi, más részének most néztem utánna hogy mi is az valójában. Ha kicsit kiegészítenéd a rajzot, esetleg kijavítanád annak nagyon örülnék. Valószínű lesz benne mit...
Nagyon köszönöm!
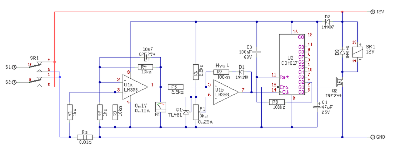
Igyekszem értelmezni... A P1 amivel állíthatom az átbillentési pontot, azt hogy mit engedünk meg neki áramcsúcsnak, ahol már kapcsolnia kell a relének? Az M1 pedig egy lehetséges feszültség mérési pont, ahol 1V-os feszültség jelent 10A áramot, de pontosan mit is mérünk ezzel? A pillanatnyi áramot fogja mutatni, hogy éppen mennyi amper folyik a relé felé? Ebbe a kapcsolásban mi számít hiszerézisnek? Az R7 ellenállásra kérdezek rá, látom, hogy az van megjelölve ehhez az opcióhoz.
Hello!
- Mindig elfelejtem, hogy a 4013 órajel felfutási élének meghatározott minimális sebessége van, amit az LM358 nem biztos, hogy teljesíteni fog. De ha 4017-et használunk, ez a gond nem áll fenn. Így kicseréltem. - Igen jól értelmezed a működést. A hiszterézis a bekapcsolási és visszakapcsolási áramérték különbsége. Mindenképpen szükséges, mert határértéken létrejövő gyors változások esetleg léptetnék a számlálót. Mértéke annál jobb, minél nagyobb, csak éppen a váltás utáni áramesésére ki is kell tudjon komparálni. Így értékét majd a gyakorlatban tudod megállapítani. Jelenleg, ha 10A-ra van beállítva az átváltás, akkor kb. 7A körül fog visszabillenni a komparátor. A potival, mindig a bebillenési szint állítható be, a visszabillenési távolságot pedig az R7 ellenállás cseréjével.
Sziasztok!
Egy SABA cd 262-es kazettás magnó szervízkönyvét keresem, ha esetleg meg van valakinek. Köszönettel, előre is.
Tisztel Uraim,
Vermona Formation 2 tápegysége után érdeklődöm: műtött-e már valaki ilyen szerkezetet? Szeretném föltámasztani ezt a jobb sorsra érdemes hangszert, de valaki durván összekuszálta a táprészét. Különösen kíváncsi vagyok a vezéroszcillátor panelon levő U112D IC-k sorsára, vajon túlélték-e a szörnyű turkálást? Ezek az IC-k amúgy is hírhedten vacakok voltak. Bármilyen hasznos infót előre is köszönök: tisztelettel havasa
Sziasztok!Stern Welder WM-250-C1 típusú hegesztőtrafóhoz keresek bekötési rajzot!
Sziasztok!
LM723-ra és power tranzisztorra (minimum 5A) épülő megbízható változtatható áramforrás kapcsolási rajzát keresem. Ez a kapcsolás megteszi? A poti értéke milyen? Ha nem jó, tudnátok ajánlani megbízható kapcsolást? A válaszokat előre is köszönöm.
Hány volttól hány voltig legyen szabályozható?
Van itt egy egészen jó 5A-es. A hozzászólás módosítva: Okt 19, 2015
Sziasztok!
Tudna valaki segíteni,ennek a modulnak a kapcsolási rajzát keresem. Olyan infót kaptam,hogy a Twin Line 600 kis testvére,gyárilag apt100 univox,150w Előre is köszönöm. A hozzászólás módosítva: Okt 22, 2015
Ennek nem tudom mi a neve, de hasonló készülékben lehetett eredetileg, ennek a kapcsolási rajza általam vissza lett fejtve a nyákról, ha esetleg érdekel elküldöm, ide nem teszem fel mert a minőségéért kritizálnának. A másik mint láthatod ezen is hütőbordán vannak a meghajtó tranyók.
A hozzászólás módosítva: Okt 22, 2015
Nyugodtan felteheted, az információ fontosabb a minőségnél!
Arra is van esély, hogy valaki időt szán rá és átrajzolja.
Sziasztok!
Keresem az 1988-ban készült РЯД-01 típusú orosz tekercselőgép kapcsolási rajzát. Kerestem orosz oldalakon is, de nem sok minden találtam róla, csak pár apró hirdetést. Üdv.
Tessék itt van, a rajza remélem jó, ha valaki esetleg hibát talál benne legalább javítom. Kézzel lett rajzolva a negatív hozzászólók kíméljenek. A jobb oldalt a clip áramkör van.
A hozzászólás módosítva: Okt 23, 2015
Ezen semmi kivetnivaló sincs (nyilván nem az első rajz), köszönöm!
Szia! Köszi le is mentettem,így már jobban néz ki. Azonban van egy eltérés, a zéner diódánál 100nF van nem 100uF. Egyebként semmi gond úgyis jó.
Üdv!
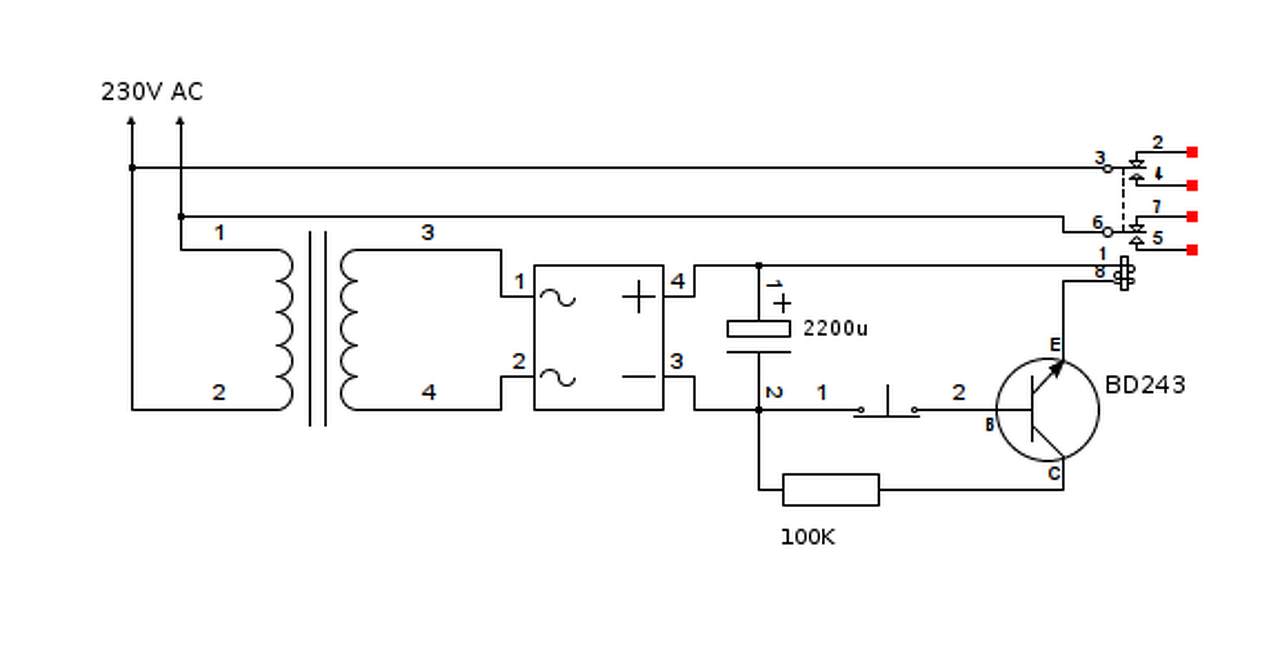
Nem tudom szabad-e itt ilyet, de én most nem keresek, hanem ellenőriztetni szeretnék egy kapcsolási rajzot. Gyakorlatilag nem is terveztem, csak jött az ihlet, amit rögtön a megvalósítás követett. A kapcsolásban a nyomógomb helyén reed relé van, a tranzisztor azért BD243, mert ilyen volt itthon. Az ellenállás azért 100k, mert ez akadt a kezembe, és ezzel már rendesen működik az áramkör. Az a feladata, hogy ha a reed reléhez mágnest közelítünk, akkor behúzzon a relé, így lekapcsolva a relé kimenetére kötött 60W-os izzót. Nos, ez így rendben van? Megbízhatóan fog működni? Próbanyákon rendben van...
Ezzel a rajzzal biztos nem!
A 100 kohm a bázisba való, csak éppen kicsit sokallom azt is... A polaritás se jó. A hozzászólás módosítva: Okt 27, 2015
A polaritás valóban rossz, de csak a rajzon, egyébként a pozitívon van a tranzisztor.
Jó, hát te a rajzodat kérdezted.. kár, hogy a saját alkotásodat nem tudod 1:1-ben lerajzolni.
A 100 k helyett elég lenne 10-22k is, sorban a reed relé érintkezőjével és irány a bázis. Gondolom, így raktad össze.
Na ja, még rajzolni se tudok..
A kollektor mehet közvetlen a tápra? Nyilván a pozitív oldalra.
Szerintem az emittert kösd a (-) tápoldalra, a kollektor menjen a relé aljára, a relé teteje pedig a + tápoldalra és ugyanonnan jöjjön a bázisellenállás a reeden keresztül a bázisba.
Rendben, úgy lesz, az a biztos.
Egy még egy védődióda a relé tekercsére.
A hozzászólás módosítva: Okt 27, 2015
Szia! Szerintem most a reed relén folyik a másik relé árama, a tranzisztor csak mint dióda vesz részt a kapcsolásban. Talán nem is kell bele tranyó
A relé tekercsre viszont mindig teszünk egy párhuzamos diódát üzemállapoti záró irányban, a lengések megakadályozása érdekében.
Ha úgy csinálom meg, ahogy Ferci kolléga írta, úgy lesz értelme a tranyónak? Tranyó nélkül nem hiszem hogy hosszú élete lenne a reed relének...
|
Bejelentkezés
Hirdetés |




Előre bocsájtom, hogy semmiféle elektronikai képzettségem nincs. A leírtak egy részéről tudom mi, más részének most néztem utánna hogy mi is az valójában. Ha kicsit kiegészítenéd a rajzot, esetleg kijavítanád annak nagyon örülnék. Valószínű lesz benne mit... 









A relé tekercsre viszont mindig teszünk egy párhuzamos diódát üzemállapoti záró irányban, a lengések megakadályozása érdekében. 




