Fórum témák
» Több friss téma |
Fórum » Teljesítmény -LED, powerLED (pl. Cree, Luxeon) vezérlése
Témaindító: george_b, idő: Nov 30, 2007
Témakörök:
Sziasztok!
Ha a Cree LED-emen 3 "string" van, akkor azt hogyan illik meghajtani? Mindegyik string-hez külön driver kell, vagy mehet párhuzamosan és akkor 450mA-t állítok be, vagy ha nekem elég, hogy csak egy string világítson, akkor a többit "lógva" hagyhatom?
Sziasztok!
Ehhez a power ledhez (http://u-led.hu/termek/3w-power-led-hideg-feher), (http://u-led.hu/termek/3w-power-led-meleg-feher) ajánljatok már valami skori féle, vagy más áramgenerátort. Az sem volna hátrány ha szabályozni lehetne a fényerejét. Mindezt 18V-ról (fúrógép aksi) működne. Segítségeteket előre is köszönöm.
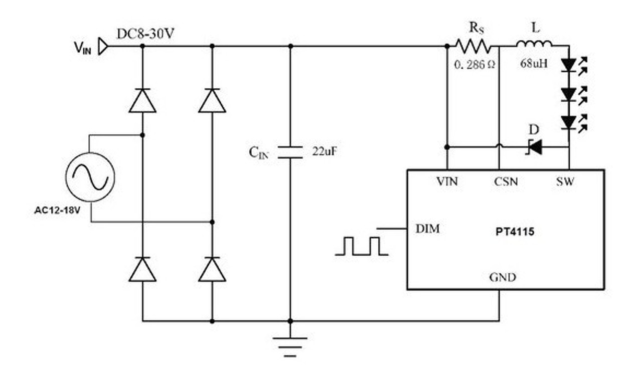
Szia!
Akár 6-30V egyenárammal is tudom működtetni, ha jól látom. És még egy kérdés, mennyi ledet lehet rákapcsolni. Elfelejtettem leírni hogy 3 hideg- és 3 meleg-fényű lenne rákapcsolva. Még az megoldható, hogy a 3-3 ledet külön elektronikával üzemeltetem. Ja valami értékelhető rajz kellene, a megépítéséhez, mert hirtelen nem találtam. A hozzászólás módosítva: Okt 23, 2015
Amennyit elbír a tápfeszültség. Esetedben úgy célszerű, hogy 2x3-as felállásban vannak a LED-ek, két IC, két lánc. Az értékelhető rajz alatt mire gondolsz? A PDF-ben ott van egy egyszerű rajz, alatta a leírásban méretezési adatok az induktivitáshoz, áramhoz. A LED árama a teljesítményéből, és a weboldalon megadott nagyságrendi feszültségből számolható (célszerű 250 mA-re méretezni). Minden benne van a PDF-ben, csak egyszerű számolást kell csinálnod. Ha képes vagy összerakni egy ilyen áramkört, nem hiszem, hogy ez lenne probléma..
String.
Párhuzamosan semmiesetre sem, sorosan mehet. Érdemesebb kisebb fényerőnél is mindet használni, mert így kisebb az egy főre jutó disszipáció és kiegyenlített az elhasználódás is.
Akkor ez jó lenne? A zener típusa talán: 1N5819.
A számolgatásról annyit, hogy én nem tanultam elektronikát, csak eltanultam. Matekból meg nem voltam valami híres.
Igen, a párhuzamos ötletet elvetettem én is. Viszont az a gond, hogy csak 25-26V DC-m van és úgy a nem tudom sorba kötni a 3-at, mivel ahogy néztem egynek kell min. 21V.
Üdv!
LG led tv háttérvilágításánál az egyik led elpukkant. Lekaptam róla ezt a fényvető műanyagot és valami 2835-nek tűnő smd led van alatta. Legalábbis a méretei kb ezek tolómérővel mérve. Viszont az áramfelvétele már nagyon nem stimmel... 2835-öt elvileg 60mA-el lehetne hajtani, de ez a dög tv 3-400mA-t ad neki. Ideiglenesen betettem a rossz led helyére egy sima 1W-os ledet (3.2-3.6V/350mA) amivel szépen működik is, de ugye teljesen más a fényvetése stb. Szeretném megfelelő típusra cserélni. Van valakinek tippje hogy milyen led chip lehet ez?
A típust nem tudom, de vannak ilyen paneljaim. Én is pattintottam már le a műanyagot, tudom miről beszélsz. Igaz, azokon a panelokon Sharp felirat van.
Egyeztessünk (inkább emailben) ha passzolnak a dolgok, postáért küldök neked.
Köszönöm a kedvességet, élek vele. Viszont azért jó lenne tudni hogy miféle led lehet ez, mert előbb-utóbb elfogynak az otthoni készletek és nekem nagyon úgy tűnik, hogy erősen túl vannak hajtva a háttérvilágítások!
Azt vedd figyelembe, hogy nem konstans árammal vannak hajtva ezek, hanem pwm-el. De persze mindig a leggyengébb döglik be...
Sziasztok!
Vettem ebayről egy ilyen vezérlőt. Annyi bajom van vele, hogy eléggé melegszik, valamint nagyon erősen világít a led is. Pedig csak 20w-os. De kicsit elszámoltam magam, és bőven elég lenne, ha csak 12-14W-os lenne. Nem tudja valaki, hogy lehetne lecsökkenteni a kimeneti áramát? Multiméter szerint a leden 33V van és 550mA áram folyik át rajta. Elég lenne 400 is.
Valahol kell lennie egy árammérő ellenállásnak a szekunder oldalon, sok típusnál a negatív ágban. 0.1 ohm kb. Azt növeld meg. Remélhetően nem leng be vagy áll le a cucc.
A szekunder oldalon összesen 1db ellenállás van, az is a kondit süti ki.
A primer oldalon viszont van a fet-el sorosan kötve 3db 3ohmos ellenállás párhuzamosan.
Szia!
Attól függ mekkora feszről akarod járatni a LED-et. Elnézve a két doksit igen, helyettesíthető az egyik a másikkal, de a PT4115 kisebb feszültséget de nagyobb áramot bír. Tehát ha beleférsz a 6-30V fesz határba és 1.2A-nél nem több amit hajtani kell akkor simán jó neked az MT helyett!
Hűtés nélkül 150 mA áram még megengedhető, ha megengedjük a gyári paraméterek jelentős változását.
Ha ki akarod hajtani akkor speckó alu nyák kell neki és a LED-et sem egyszerű beforrasztani mert van QFN lába a hűtés céljából a hasa alatt. Ha ilyen alunyákra szereljük akkor ezt egy kis Északihíd bordára téve nyugodtan lehet közel maxon használni. Öcsémnek ilyen van az íróasztalánál ami USB-ről kapja a tápot.
Sziasztok! Egy olyan problémával fordulok hozzátok, hogy szeretnék egy olyan kapcsolást, hogy:
Adott egy Power led 7,4V-on hajtva, áramfelvétel kb.: 2,5A. Azt szeretném, hogy ha bekapcsolom lassan érje el a max fényerejét. (kb.: 3-4mp) Próbáltam egy tranzisztorral és kondival (amit itt találtam kapcsolást), de egyszerre felvillan és lassan alszik ki kikapcsoláskor. (tehát pont fordítva működik mint ahogy szeretném) Segítségeteket előre is köszönöm!
Sziasztok!!!
Az 1 wattos LED mennyire igényli a hűtést? Mert kaptam egy DLR-t amiben csak egyszerű 5mm led van (6db) és ezeket szeretném kicserélni 1 wattos LEDekre, csak nem tudom, hogy bírni fogják e hűtés nélkül.
Egyszerű, ez esetben csak annyi áramot hajtatsz át rajtuk, hogy ne melegedjenek. Fényük meg annyi lesz - amennyi. Esetleg ha mindezt a beállítást mellőződ, akkor csak valameddig, illetve csak rövid ideig bírják majd.
A lámpa testében elfér kb. egy 20cm² es alumínium lemez (1.5mm vastag), amire rögzíteném az 1 wattos LEDeket. A kérdésem az lenne, hogy ez elbírna e nyelni annyi hőt amennyit 6 led termel teljes kivezérlésnél???
A hozzászólás módosítva: Nov 17, 2015
Szerintem még így sincs mese, csak addig emeled az áramát a ledjeidnek, hogy nem melegedjen túl az applikált hűtőfelületed. Szerintem teljes kivezérléséig sosem kellene hajtani őket. Azt hogy meddig, azt írtam most és alább is. Ez a legbiztosabb.
A hozzászólás módosítva: Nov 17, 2015
|
Bejelentkezés
Hirdetés |





Párhuzamosan semmiesetre sem, sorosan mehet. Érdemesebb kisebb fényerőnél is mindet használni, mert így kisebb az egy főre jutó disszipáció és kiegyenlített az elhasználódás is. 








