Fórum témák
» Több friss téma |
Én egy teljesen más megoldást csináltam.
Ha csak 100V kellene akkor egy szervó vezérlővel szórakoznék, mert ott olyan nyomatékot lehet elérni, hogy azt ilyen vezérléssel nem lehet felülmúlni.
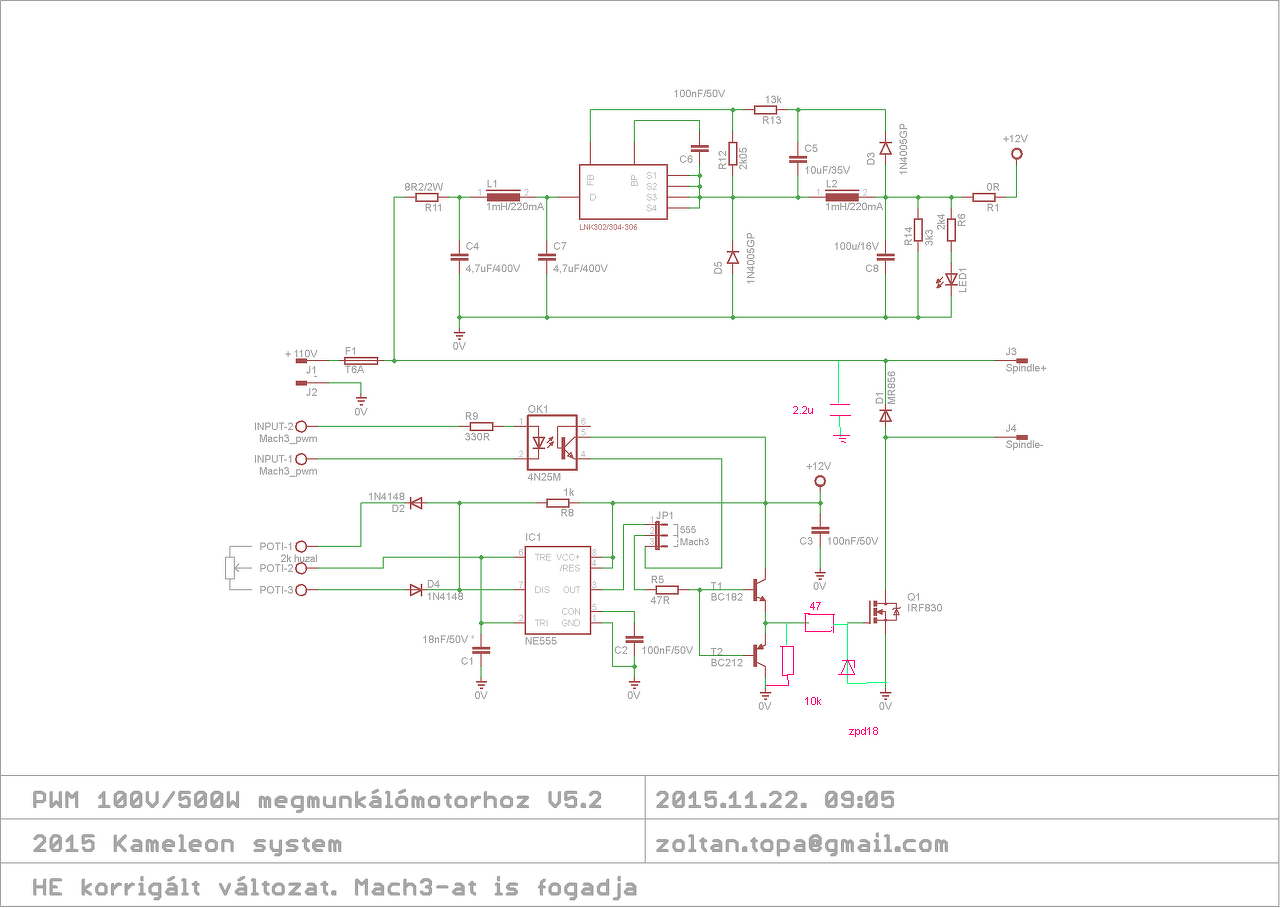
Ezt most konkrétan nem értem. Ott az ellenállás. A tranzisztorok közösített emittere és a gate között. Bár kétségtelen, hogy a szimulációs képen nem 47, hanem 100 Ohm van.
Jó helyen van az az ellenállás.
Ennek az a szerepe, hogy a kialakuló rezgőkört, ami a BJT-k emmitterétől a FET gate-jéig levő fóliának, vagy drótnak az induktivitásából és a FET gate-source kapacitásából kialakuló rezgőkört becsillapítsa. Ha ez nincs ott, akkor előfordulhat, hogy a kialakuló lengések akkorák lesznek, hogy a felfutáskor ( a bekapcsoláskor ) annyira túllő a feszültség, hogy átüt a gate-sorce elektróda. Utána meg előfordulhat az, hogy mondjuk 2...3 V-ig lecsökken a gate-sorce feszültség, aminek hatására a bekapcsolt, vagy félig bekapcsolt FET kikapcsol. Ha ott van ez az ellenállás, akkor az ezt a rezgőkört becsillapítja, vagyis nem lesznek lengések. Igaz, így lassabb a felfutása a gate-source feszültségnek, de nem lesz oszcillátor a FET-ből. Ezt az ellenállást lehet csökkenteni, általában 10 ohm is elég, de ehhez a két BJT emmitterét közel kell rakni a gate-hez. Vagyis itt is érvényesül az, hogy minél kisebb legyen a szerelési induktivitás. A még gyorsabb kikapcsoláshoz a PNP tranyó emmitterét lehet ellenállás nélkül is rákötni a gate-re, de akkor a PNP tranyó közvetlenül a gate-source mellett legyen. Tehát, a gate ellenállások szerepe nem az, hogy a be-és kikapcsolási sebességet beállítsák és ezáltal mondjuk korlátozzák a zavarkeltést. A zavarkeltés elleni védelemre egész más megoldásokat kell használni. A hozzászólás módosítva: Nov 22, 2015
Nézd már meg jobban hogy nem ott van!
A tranzisztorok bázisa előtt de oda nem kell. A gyári rajzon van jó helyen az ellenállás. Így egészíteném ki: A hozzászólás módosítva: Nov 22, 2015
Hát ami rajzot én néztem, az fekete alapon van, ott a gate előtt van egy 100 ohmos. Szerintem, kaméleon is erre gondolt. Célszerű a BJT-k elé is tenni valamit, esetleg, ha elszáll a FET, magával viszi az emmitterkövetőket, akkor esetleg az ic megmarad. Nyilván, egy a bázisok elé bekötött ellenállás csökkenti az egész rendszer sebességét. Lehet jóval nagyobb, mint 47 ohm.
A hozzászólás módosítva: Nov 22, 2015
Most nézem hogy ez a rajz már az 555 3. lábáról és nem a 7. ről van levéve a PWM jel, ez már közvetlen meg tud hajtani FET-et nem kell a tranzisztor csak az ellenállás. Az első rajzokon az IC 7. lábáról volt levéve a jel ide ajánlottam a leválasztó fokozatot.
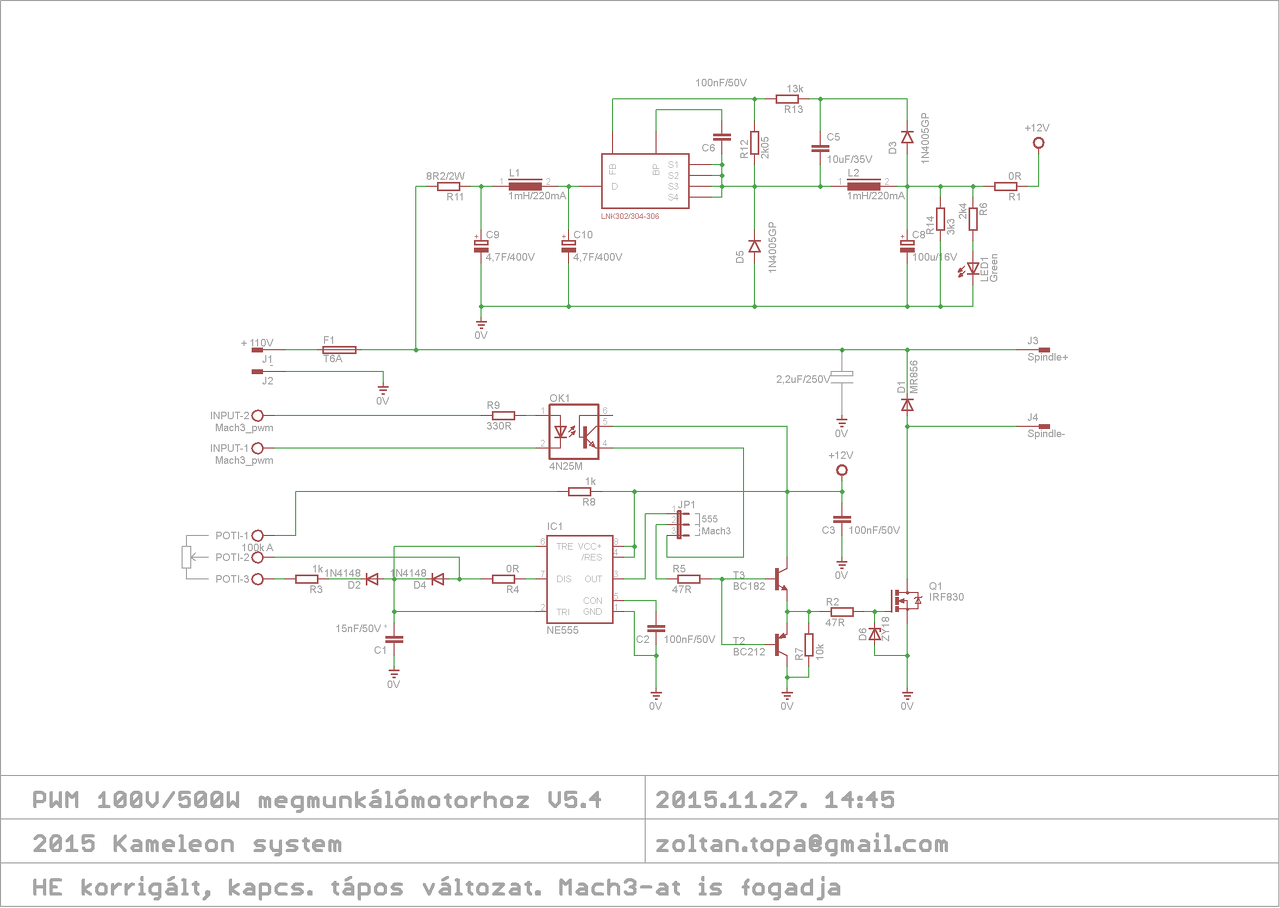
Sziasztok! Elkészültem a módosításaimmal, de ahogy nézem kimaradt belőle pár dolog, amit közben még javasoltatok . Ezt még belerajzolgatom, aztán felteszem ide a kész "művet"
.
Szia! Leszimuláltam az általad küldött módosításokat. 1 dologban szólt bele az üzemszerű működésbe: 6,06 helyett 6,93 Voltra ment feljebb a legkisebb feszültség, amit be tudtam állítani potméterrel, a maximális érték maradt 109.98V-on ez az ellenállás+ zener a fet bemeneten. A 2,2µF az utoljára élesben tesztelt 100µF helyett a motoron - meglepő módon megemelte e maximális feszültséget 110V-ra. Azaz abszolút pozitív az üzemszerű hatása is - bár védelmi jellegű a módosítás.
Mivel az utolsó módosításnál megváltoztattam a potméter körét - tágabbá vált a szabályozhatóság. Így könnyedén - ellenálláscserével tudom a szélső értékeket is fixálni. Azaz például az alsó ellenállás megváltoztatásával a minimum feszültséget följebb lehet vinni - emiatt a motor nem áll le a legalsó értéken sem. Ezt akár 20k potival is lehetne helyettesíteni és a motorhoz szépen beállítani. Lejjebb vittem a működési frekvenciát - mert a motornak ez jobbnak tűnt. A felső ellenállást is állíthatóvá teszem, így a motornak legmegfelelőbb alsó és felső tartomány fixen belőhető, amin belül szabályozni lehet. Mellékelem a szimulátor képét. Ez tűnik az utolsónak. Nem hiszem, hogy többet ki lehetne hozni ebből a kapcsolásból - egy dolog kivételével. Ha egy másik 555 adná az állítható alapfrekvenciát - akkor abszolút univerzálissá lenne tehető. A hozzászólás módosítva: Nov 27, 2015
Minek bele a 2,2 µF-os kondi párhuzamosan a terheléssel a FET drain körében? Nézd meg, mekkora áram fog rajta folyni, amikor a FET bekapcsol... és mindezt teszi jó nagy frekvencián, vagyis jó nagy veszteséget okoz a FET-nek és ő maga is felrobban egy idő múlva, olyan meleg lesz.
Egyszerű - elnéztem. Ez olyankor van , amikor az ember éjszaka, álmosan ül le a gép elé.
A hozzászólás módosítva: Nov 27, 2015
Elkészült eddig. képekben mellékelve. Ha mindenki rábólint, közzéteszem az eagle (5.11) fájlokat is. Az a kör a panel rögzítése a toroid trafóra.
A hozzászólás módosítva: Nov 27, 2015
Én szóltam, hogy az optocsatolónak nincs munkaellenállása. De Te nem vetted figyelembe..
Végülis ott van az R5, de nem lehet az 47 ohm, inkább 1k kell oda.
Az úgy jó, az optocsatoló emittere és a GND közé kell egy 2,2kohm körüli ellenállás.
Igen, mert optó meghajtásnál nincs lezárása a meghajtó párnak... De a 47 ohm az 250 mA-t enged meg, ami sem az 555, sem az optó terhelhetőségének nem felel meg. 25mA-t megengedhetőnek tartok,akkor csak nagyságrendi a tévedés...
Ott nem folyik áram csak a tranzisztorok kollektoráramának /Béta része, mert emitterkövetőt hajt meg, gyakran el is hagyják onnan az ellenállást.
Nos úgy látom azért nem teljes az egyetértés... - ezért hagytam el én is.
El fog égni a FET nélküle mikor az otoról működne mert félig kinyitva marad sokáig.
Sőt! Jobb lett volna az 555 helyett 556-ot használni, és azzal jelformálni az opto jelét. Mert a 4N25 sebessége nem túl nagy és kimenti jelalak meredekségének súlyozása függni fog a PWM frekvenciától is.
Talán elég lesz mert kis frekvenciás pwm jellel lenne meghajtva 50-200Hz a MACH3 LPT portról (?), de majd kameleon2 megmondja.
Igazából két optocsatoló kellene. Egyik bekapcsolja, másik kikapcsolja a FET-et. Lesz némi együttvezetés az optók kimeneti tranzisztora között, de a vezérlés oldalról lehet ügyeskedni. Az optó diódáit ellenpárhuzamosan kell kötni, a kimeneti tranyókat meg félhídnak. Lehet a felső tranyó emmittere és az alsó kollektora közé tenni egy ellenállást, akkor nem lesz annyira domináns az együttvezetés. A diódák meghajtása meg egy RC, RRC tagon keresztül lehet, ekkor a kikapcsolás előtt az éppen vezető dióda árama már kicsi, tehát a tranzisztorának is kicsi az árama. Az átkapcsolás pillanatában a bekapcsoló tranzisztor jó nagy árammal tud vezetni, tehát, könnyedén elszívja az éppen kikapcsoló tranyó áramát. 100...150 ns késleltetést lehet elérni vele. Arra ügyelni kell, hogy ez az elrendezés időállandós, tehát, akármilyen keskeny impulzusok átvitelére nem alkalmas.
Természetesen lehet ezt számtalan módon megoldani. De túl variálni nem érdemes. Ha a sebesség nem elegendő, ma már van sok másik opto, akár TTL kimenetű is..
Igen, de a TTL kimenet nem fogja meghajtani a normál FET-et egy dupla emmitterkövetőn keresztül. Persze, van olyan opto is, ami ide közvetlenül jó, csak az sokkal drágább. Tulajdonképpen az is félhíd.
Egyébként, nem tudom, a Mach 3 milyen sebességet képvisel. 3-szoros hangsebesség?
Sziasztok
Egy olyan kérdés merült fel bennem hogy áramot és feszültséget tudok e egy PWM jellel állítani egy FET-en. Ezt úgy gondolom (persze ez csak az én elméletem) hogy a feszültséget állítom a impulzussal míg az áramot a kitöltéssel. Ez így helytálló? Vagy teljesen rossz a gondolat illetve a ötlet. Szeretnék építeni egy saját labortápot és ahhoz kellene de teljesen magam kivitelezném a saját szükségleteimhez igazítva.
Nos... rég jelentkeztem. Eljutottam a PWM határaiig - mármint a kitárgyalt kapcsolástechnikának. Szabályozza a fordulatot, de szép magyar ékesszóló káromkodásban törtem ki, amikor szépen belőttem lassúra a fordulato, elindult a cnc, majd amikor az anyagba harapott, meg is állt. 1 fúró mínusz. Átdugtam a "hagyományos" áteresztős tápra a motorom, amivel nincs ilyen gondom. Ez a PWM-es megoldás - nem nyert. Jó egy ventillátornak, egy lámpának, de a megmunkáló motoromhoz - nem. Így lesz egy energiazabáló, melegedő, de jó, áteresztős szabályzóm.
Nem, ez így nem jó. Egy fogyasztón az áram az, ami a feszültség függvényében kialakul. Az áramgenerátoros üzemmód tulajdonképpen arról szól, hogy a tápegység úgy variálja a veszültséget, hogy a megadott áram follyon. Kapcsolóüzemű tápegységhez ettől jóval többre van szükség.
Idézet: „Ez így helytálló?” Nem igazán. A feszültség, az áram, és a teljesítmény szorosan összefüggő dolgok. A PWM szabályzó, az teljesítmény szabályzó, a terhelésre a kitöltési tényezővel arányos (átlag) teljesítményt juttat. Egy ohmos terhelésnél az áramot kapcsolja a kitöltési tényezőnek megfelelően ki, és be, ennek megfelelően fog rajta a feszültség is megjelenni, amit mérsz. Ilyenformán a két dolgot nem lehet egymástól függetlenül sem állítani, sem értelmezni.
Köszönöm mindkét hozzászólást. Akkor ezt még bőven át kell rágnom hogy mi is az elképzelésem és hogy hogyan is tudnám ezt kivitelezni az én "paraszti" agyammal. Elektronikai tanulmányaim hiányában most a tapasztalatom és a logikám diktál de még nem jutottam messzire. Sajnálatos módon nem adom fel ezért még fogok kérdezősködni.
Még egyszer köszönöm
Ha nem raktál a PWM hajtásba teljesitményszabÁlyzot, akkor más nem is igen következhetett be!
Ilyen hajtásokhoz elengedhetetlen a motor áramát mérni és ez alapján szabályozni..
Talán azért, mert egy javaslatot sem kaptam hasonlóra. Pedig leírtam, mire szeretném használni. Sőt a neten is kerestem és sok helyen ez a kapcsolás van csak fent. De mindegy is. Látom, ha az ember akar valamit - csak magára számíthat és a tapasztalataira. Ma hallottam: "A lehetetlent csak képzetlen emberek tudják elérni, mert ők nem tudják, hogy lehetetlen."
|
Bejelentkezés
Hirdetés |





. 







