Fórum témák

» Több friss téma
Fórum » Erősítő mindig és mindig
Mielőtt kérdezel, a következő két dolgot ellenőrizd! I. A helyes tápfeszültségek megléte. II. A kimeneten van-e egyenfeszültség. Élesztés.
Lapozás: OK   1783 / 2567
(#) zotya1983 válasza krisz69 hozzászólására (») Nov 26, 2015 /
 
Szia! 4 ohmon +- 72 v DC feszültségnél ennél a kapcsolásnál ez normális viselkedés,2 db 12 cm es ventillátor kell a borda elejére és a végére is,nálam így megy és abszolút hűvös marad.
A cserélt Zener 3 Zener 4 es és a többi dióda értéke is ugyanaz kell legyen mint a másik hűvösebb panelen.Pontosan ugyanaz a feszültségű. Z3 Z4 = 6.8 V, z1 z2 = 33V. D1 D7 = 1N 4007. Végül az R22 R21 en mérni kellene a feszültségszinteket a jó oldal és e közt.
A hozzászólás módosítva: Nov 26, 2015
(#) FeketeVipera hozzászólása Nov 26, 2015 /
 
Üdv!

Az erősítőről, aminek ez Bővebben: Link a végfokozata, azt olvastam a katalógusában, hogy 4 ohmon is használható, ekkor 100W-ot adna le névlegesen. A tápfeszültség (+/-50V) és a MOSFET-ek maximális áramának (7A) ismeretében én ebben legalábbis kételkednék; igaz, a CHOKE fojtótekercsről semmi adat nincs, de én 8 Ohm terheléssel sem lennék egészen nyugodt, bár azzal még 7A-en belül lenne a MOSFET Ids maximuma. Én gondolok rosszul valamit? A hangládám használható 16 ohmon, szóval nem kritikus a probléma, csak a látszólagos ellentmondás miatt kérdezem.
Ugyanakkor szerintetek a fojtó a végéről elhagyható-e, vagy ha nem, mégis, milyen legyen? (Felteszem 5 mm körüli légmagos lehet ez a tekercs valahogy, nem nagy menetszámmal.) Köszi!
(#) reloop válasza FeketeVipera hozzászólására (») Nov 26, 2015 /
 
Szia! Megfigyelhető, a kapcsolás korlátozza a kimenő áramot. Némi számításból a korlátozás 7A-re jön ki, mely pont elegendő 100W/4 ohm előállításához. Azt azért meg kell jegyezni, a tápból 250W-ot húz ki ez a csúcsteljesítmény.
(#) David 3g hozzászólása Nov 26, 2015 /
 
Sziasztok. Csinaltam egy vegfokot a kocsimba tda7294 es egy kapcsoló üzemű tápot. Vettem hozza egy elofokot az elofokban van 12v stab. Kerdesem hogy az elofok tapjat hogy kossem hogy az jo legyen a tda ak? Gondolok itt a föld re
(#) Buvarruha válasza David 3g hozzászólására (») Nov 26, 2015 /
 
Úgy, hogy a végfok tápja ne legyen galvanikus kapcsolatban a 12V-al, legalábbis a végfokon belül.
(#) David 3g válasza Buvarruha hozzászólására (») Nov 26, 2015 /
 
De hát akkor hogy a gnd a elofoknak? Mert ugye annak kapcsolodnia kellene hozzá a vonal miatt.
(#) Buvarruha válasza David 3g hozzászólására (») Nov 26, 2015 /
 
Úgy, hogy csak ott kapcsolódjon, bár őszintén szólva megint elolvasva a kérdést nem egészen egyértelmá a szituáció.
(#) reloop válasza David 3g hozzászólására (») Nov 26, 2015 /
 
Szia! A kapcsolóüzemű táp által előállított feszültség nincs közvetlen kapcsolatban a jármű fém vázával. Az előerősítőt test természetesen közös a végerősítő testtel, a fejegységhez a jelkábel árnyékolásán keresztül kapcsolódik.
(#) David 3g válasza reloop hozzászólására (») Nov 26, 2015 /
 
Na mégegyszer. Csináltam egy kapcsoloüzemű tápot ami előallitja a plusz minusz 30v a tda nak, de ugye az elofok az 12 v a pluszot az inverterrol szedtem le az egyik 30v agbol es a stab elloalitja a 12v az elofoknak. Az elofok mínusza az inverter gnd.
(#) reloop válasza David 3g hozzászólására (») Nov 26, 2015 /
 
Helyesen jártál el. A szokásos eljárás a gyári autós erősítőkben zenerekkel stabilizált ±15V.
(#) konyak6 hozzászólása Nov 26, 2015 /
 
Sziasztok!
Segítséget kérnék. Hozzám került egy Marshall VS65R. Valaki már belepiszkált. Sérült alkatrészeket nem látok. Az R17, R18 5W-os ellenállás. Elvileg ez csinál a +-40 Voltból +-15-öt. Viszont nincs +-15. Csak 1 V-ot mérek az ellenállások lábain. Egyik felén 40V a másik felén 1 V. És elég hamar fel forrósodnak. Ez miért van?
(#) reloop válasza konyak6 hozzászólására (») Nov 26, 2015 /
 
Szia! A ±15V-on zárlat van.
(#) David 3g válasza reloop hozzászólására (») Nov 26, 2015 /
 
Értem. ValValószínűleg akkor test hibák vannak mert benne van a kocsi zaja. Meg valamiért nem olyan ütős a mély.
(#) konyak6 válasza reloop hozzászólására (») Nov 26, 2015 /
 
Köszönöm!
Erre tippeltem én is, de nem voltam biztos benne.
(#) reloop válasza David 3g hozzászólására (») Nov 26, 2015 /
 
A fejegységtől aszimmetrikus vonali jelet hozol, vagy a hangszórókról veszed le szimmetrikusan?
(#) konyak6 válasza konyak6 hozzászólására (») Nov 26, 2015 /
 
Átkötések elvágásával megkerestem a zárlat helyét. A JRC072 IC 4, 8 lába zárlatot mutat. Mivel tudom helyettesíteni? TL 072?
(#) reloop válasza konyak6 hozzászólására (») Nov 26, 2015 /
 
Ha engem kérdezel, a TL072-t ajánlhatom.
(#) konyak6 válasza reloop hozzászólására (») Nov 26, 2015 /
 
Köszönöm!
(#) David 3g válasza reloop hozzászólására (») Nov 27, 2015 /
 
Aszimetrikus a vonalam.
(#) reloop válasza David 3g hozzászólására (») Nov 27, 2015 /
 
Ebben az esetben különösen fontos, hogy az erősítő tápellátási pontjáról az erősítő áramkör ne kapjon testet.
(#) David 3g válasza reloop hozzászólására (») Nov 27, 2015 /
 
Hát de a kocsi mínusza a táp minusza ami ugye a vonal mínusz a is. Szóval nem értem
(#) reloop válasza David 3g hozzászólására (») Nov 27, 2015 /
 
Az erősítőben van/legyen egy karosszériától galvanikusan leválasztott táp, az erősítő pedig a fejegységtől kapja a járműtestet. Így nem lesz földhurok. Nézz meg gyári kapcsolásokat!
(#) David 3g válasza reloop hozzászólására (») Nov 27, 2015 /
 
Értem. Es akkor az elofok teste ?
(#) Csongi_ válasza reloop hozzászólására (») Nov 27, 2015 /
 
A T410 tenyleg zarlatos, pedig azt is csereltem a tobbivel egyutt. A R438, es R440 helyett egy-egy 4W 0.47ohm-os ellenallast tettem be, ez volt itthon, de holnap megprobalok szerezni "eredetiket" egy ismerostol.
(#) reloop válasza Csongi_ hozzászólására (») Nov 27, 2015 /
 
Csak arra kérlek, nehogy rá add a tápot áramkorlátozó nélkül! Ha nem állnak be T410 feszültségei, készíts újabb térképet!
(#) VoltsAnimations hozzászólása Nov 27, 2015 /
 
Üdv!
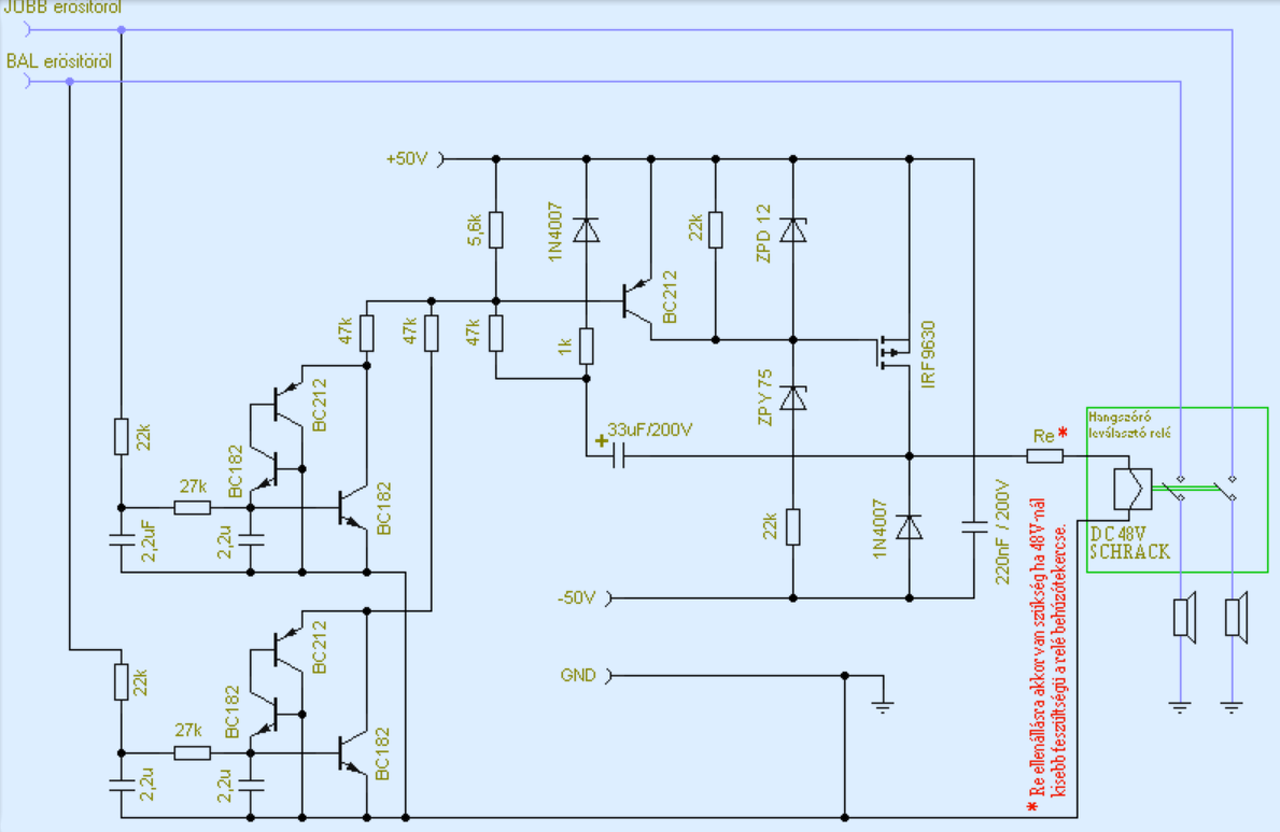
Erősítő szeretnék építeni(jelenleg tervezés alatt van) de egy kicsit elakadtam maga a végfokok tápja már meg van oldva de a lenti kapcsolásoknak kellene egy tápegység (1*50V és 2*12V) ennek a megvalósításában kérném a segítségeteket.
(#) reloop válasza VoltsAnimations hozzászólására (») Nov 27, 2015 /
 
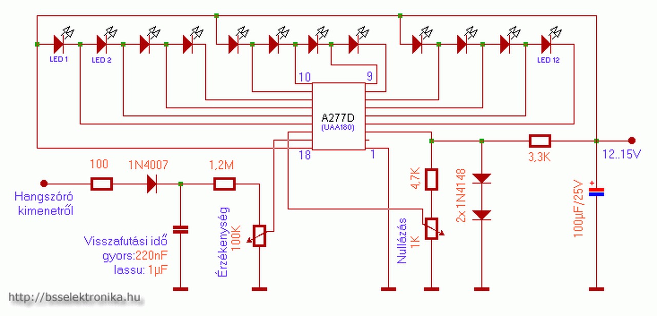
Üdv! A védelmet átméretezheted a végerősítőd aktuális tápfeszültségéhez Bővebben: Link
A kivezérlésjelzőt rákötheted az LM1036-ot ellátó stabil 12V-ra, annak pedig adsz 16-17VDC-t, például 12-13VAC egyenirányítva pufferelve.
(#) VoltsAnimations válasza reloop hozzászólására (») Nov 27, 2015 /
 
A hangfalvédő jól van beállítva ugyan úgy 50V mint a végfok. Nem is a 2'"V os kivezetés volt a nehézség, igazából, hogy meg lehet e oldani a 3 feszültséget.
(#) reloop válasza VoltsAnimations hozzászólására (») Nov 27, 2015 /
 
Idézet:
„Nem is a 2'"V os kivezetés volt a nehézség, igazából, hogy meg lehet e oldani a 3 feszültséget.”
Tolmácsot kérek!
(#) VoltsAnimations válasza reloop hozzászólására (») Nov 27, 2015 /
 
Meg lehet e úgy oldani, hogy a 3 feszültség(50V, 2*12V) egy trafóról menjen. Ez a lényege, csak siettem
Következő: »»   1783 / 2567
Bejelentkezés

Belépés

Hirdetés
XDT.hu
Az oldalon sütiket használunk a helyes működéshez. Bővebb információt az adatvédelmi szabályzatban olvashatsz. Megértettem