Fórum témák

» Több friss téma
Fórum » Kapcsolóüzemű táp 230V-ról
 
Témaindító: cimopata, idő: Szept 13, 2006
Témakörök:
Lapozás: OK   566 / 788
(#) Ge Lee válasza Geri86 hozzászólására (») Nov 30, 2015 /
 
Nálam össze van kötve a kellemes a hasznossal (vagy a kellemetlen a haszontalannal), mert elég sok különféle végfokot kellett javítanom egy időben.
Ezért hogy gyors és egyszerű legyen az élesztés, meg ne kelljen mindig a tápokkal nyűglődni, csináltam egy olyat, hogy Skori féle önrezgő, aminek van kb. +/-100V DC a végén. Ennek van mindkét ágán egy áteresztő (IRFP240-9240) hűtéssel, egy egyszerű áramkorláttal (néhány tized Ω/2W plusz tranyó), meg 2db poti, végeikkel a tápfeszen, a csúszkák meg a fet gate-jén. Tehát van egy szimmetrikus táp aminek a 2 kimenetét tudom a nulla és kb. +/-96V között bárhova külön külön állítani, az áramkorlát meg olyan 350mA körül lép be. Stabilizálás, fesszabályozás nincs, csak az állítási lehetőség.
Ezt szoktam rácsippenteni az élesztendő tápok primerjére is (2 méter kábel lóg a végén, 3db krokodilcsipesszel (plusz-nulla-mínusz)). Általában a legtöbb már 80V körül elindul, ha nem, vagy megkívánja a mérés akkor a két végét kötöm rá, úgy van már 180-190V-om.
Van még rajta egy nagyméretű analóg műszer is, meg egy yaxley, amivel bele tudok nézni mind a 4 értékbe (plusz U-I illetve mínusz U-I), persze egyszerre csak egybe. Gyönyörűen látszik a műszeren hogy indul-e a táp vagy sem, vagy csak "kattog" mert valamiért tilt a védelme.
Meg van egy deszkamodell teljes hidam amibe be szoktam tenni az ismeretlen trafót (vagy magot), tekerek rá X menetet, tudok adni neki Y feszt meg Z frekit, és meg tudom nézni hogy eközben mekkora áramot vesz fel (úgy DC mint szkóppal AC), meg mennyire melegszik. Ezt a hidat is erről a tápról szoktam használni.
Gyakorlatilag ez a tápom megy a legtöbbet, klasszikus labortápot ritkábban használok. Olyanom hogy leválasztótrafó meg nincs, eddig sosem kellett. Illetve valamelyik fiókomban van egy, tud kb. 0,5A-t. Meg nekiálltam egy 600W-osat tekerni még vagy 15 évvel ezelőtt, rápödörtem a primert, de a szekunderre már sajnáltam a drótot, azóta is úgy van.
(#) Geri86 válasza Ge Lee hozzászólására (») Nov 30, 2015 /
 
Nagyon ötletes megoldás. Én is most akarnám megépíteni az alábbi Skori féle sima önrezgőt. (Nem a rezonánsat.) Elolvastam hozzá a cikket ott skori azt írja, hogy kb. 75kHz-en működik. Használhatom akkor ezt a frekvencia értéket trafóméretezésnél igaz?
A hozzászólás módosítva: Nov 30, 2015

12v20a.png
    
(#) Geri86 válasza Ge Lee hozzászólására (») Nov 30, 2015 /
 
Felkeltetted az érdeklődésem. Ez az áteresztő fetes megoldás áganként, hogyan néz ki?
(#) sector99 válasza Ge Lee hozzászólására (») Nov 30, 2015 /
 
Csatlakozom az előttem szólóhoz, engem is érdekel.
(#) Ge Lee válasza Geri86 hozzászólására (») Nov 30, 2015 /
 
Használhatod, magtól függően olyan 75-95kHz között fog menni nagy eséllyel. A trafóra nem kell pluszban 2-3 menet a fesz visszacsatoláshoz, 1 menet is bőven elég, tehát átbujtatod rajta és ennyi.
(#) Ge Lee válasza Geri86 hozzászólására (») Nov 30, 2015 /
 
Így. A pufferek értelemszerűen csak akkor kellenek ha nem kapcsitápról táplálod. Az áramkorlát értéke a tranyó nyitófesze (0,6-0,7V) osztva az ellenállással (2ohm), nálam valahol 340-360mA körül van. A tranyó lehet kisebb, normális esetben nincs rajta néhány V-nál nagyobb feszültség, és áram sem nagyon folyik rajta, nekem bontottban ez akadt éppen a kezembe amikor készült.
A feteket hűteni kell, mert amikor rövidre zárod 35W körüli disszipáció van rajta.

dual.jpg
    
(#) Geri86 válasza Ge Lee hozzászólására (») Nov 30, 2015 /
 
Még egyszer köszi a segítséget. Aha értem, az az 1 menet megy az eredeti rajz 8 menet 100 ohm-ra.
(#) Kovidivi válasza Ge Lee hozzászólására (») Nov 30, 2015 /
 
Szia!
Bővebben: Link Ez kb. ugyanaz a kapcsolás, csak van a Gate védelmére egy zener, amit ajánlok.
Most szereztem 2db ugyanolyan tápot, amik +-12V 150mA és 5V 3A mellett még 71V-ot is tudnak 100mA-rel! Tehát van 140V-om, 100mA-rel. Már látom is, hogy mi fog belőlük készülni!
Ez a szabályzás olyan, hogy beállítom mondjuk 60V-ra kimenetet, és rakok rá terhelést, akkor esni fog a feszültség? Minél nagyobb a terhelés, annál jobban? Nem a söntön eső feszültségre gondolok, hanem inkább a FET Gate-jén levő feszültség fix, tehát nincs szabályzás. Nem lehetne valahogy átalakítani, hogy a kimenetről legyen visszacsatolás, és az alapján legyen a Gate meghajtva? Van ennek saját témája? A nagyfeszültségű tápegység téma több kV-okról szó, az nem jó.
(#) Ge Lee válasza Kovidivi hozzászólására (») Dec 1, 2015 /
 
Ha már itt tetted fel a kérdést akkor ide válaszolok, de ez nem ebbe a témába való, van tápegység kérdéses topik abba belefér minden a-tól z-ig.
Már leírtam hogy nincs szabályozás, csak állítási lehetőség van. A szabályozásra (vagy stabilizálásra) ezekben az esetekben nincs szükség. A feszültség a tápláló áramkör belső ellenállásának függvényében esik (ha egy gyenge trafóról táplálod jobban fog esni, combosabb trafóról kevésbé), illetve ha egy szabályozott (stabil) tápról táplálod akkor nyilván nem fog esni.

Amiről beszélsz az már stabilizálás illetve szabályozás. Arra a legegyszerűbb megoldás kellő stabilitás mellett így néz ki. A T1 és alkatrészei áramgenerátor, a T2 a hibaerősítő vagy szabályozó, ami összehasonlítja a kimenet leosztott feszültségét (mintavevő) az emitterén lévő zéner feszültségével (referencia, ami pl. egy TL431-el még jobb), a T3 az áramkorlát, a T4-5 pedig a darlington áteresztő ami lehet FET is. Gyakorlatilag így működnek a labortápok is, csak műveleti erősítők dolgoznak a tranyók helyett. Ennek a hátránya hogy nem szabályozható le nullára, illetve nem állítható az áramkorlát értéke. Utóbbira olyan trükköket szoktak alkalmazni hogy az emitterkimenetű áteresztő helyett kollektor kimenetűt használnak, és az áteresztő előtti feszültséggel előfeszítik az áramkorlát tranyóját, hogy az állíthatóan kisebb áramon is kinyisson.

stab.jpg
    
(#) emmzolee hozzászólása Dec 1, 2015 /
 
Hi.

Egy gyors kérdés eszembe jutott a leporolt Skoriféle rezó táppal kapcsolatosan.
A fénycsöves égőkben a rezó kondi 220nF, a soros induktivitás 1mH. Hogy lesz abból 35KHz rezonancia freki?
Azt tudom, hogy a tranyók kapacitás értékei is össze adódnak...
Az érdekelne, hogy a fénycső milyen jellegű terhelésként viselkedik? Kapacitív? Akkor megérteném, de szerintem nem az.
Ezzel kapcsolatosan jól jönne kis infó.

Kössz Előre is.
(#) voodoo válasza emmzolee hozzászólására (») Dec 2, 2015 /
 
Szia.
Nekem 10.73 kHz frez jön ki, ezekkel az értékekkel.
(#) Skori válasza emmzolee hozzászólására (») Dec 2, 2015 / 2
 
Ez inkább valamelyik fénycsöves témába illene. Az említett 220nF nem a rezonáns kondi, tehát a kérdésedre a válasz: sehogy. Itt nem lehet simán Thomson képlettel az L-C rezonancia frekvenciát számolni, az áram sem lesz szinuszos hullámformájú. A fénycső a soros tekerccsel erősen induktív terhelést jelent a félhíd számára. Viszont szinte mindegyikben van ZVS kondenzátor (1...2nF), amit az induktív terhelés áttölt az átkapcsolás holtidejében. A félvezetők közel 0V mellett kapcsolnak, (de ilyenkor a terhelésen nem nulla áram folyik), de a kapcsolási veszteségek így is kicsik lesznek.
(#) joker89 hozzászólása Dec 2, 2015 /
 
Üdv!
Remélem jó helyre írok. Találtam egy kapcsoló üzemű változtatható feszültségű dugasztápot. Gondoltam megjavítanám, csakhogy szétégett a minitrafó. Lehetséges e vajon kideríteni milyen volt benne? Vagy érdemes e egyáltalán ilyesmivel foglalkozni?
(#) emmzolee válasza Skori hozzászólására (») Dec 2, 2015 /
 
Hello. Kössz az infót!
Melyik topikban folytassam a témát?
Érdekelne az "Elektronikus Fénycsõelõtét" téma az oldaladról. Pl: az első kapcsolás, hogy működik pontosan? Ez ,hogy leng be? stb.
Erről a típusról az oldaladon nem láttam olyan részletes leírást, mint az önrezgő rezonáns tápodról.
Ez is ilyen:
Bővebben: Link
Ha lenne időd kifejteni, annak nagyon örülnék.
Köszi.
(#) lorylaci válasza joker89 hozzászólására (») Dec 2, 2015 /
 
Miután kb 200ft egy új, ezért nem érdekes vele foglalkozni. Hacsak nem a titkait akarod megfejteni, és érdekel a dolog.
Trafót lehet újratekerni, de a flyback elég nehéz mulatság. Szendvicsben kell tekerni, figyelni kell a tisztázási távolságra (spacert kell berakni), na meg nem biztos, hogy lesz olyan hajszál vékonyságú zománchuzalod.
(#) joker89 válasza lorylaci hozzászólására (») Dec 2, 2015 /
 
Sőt biztos, hogy ezek egyike sem tudna megvalósulni... Gondolom találomra nem tehetek bele egy másikat.
(#) spgabor hozzászólása Dec 3, 2015 /
 
Sziasztok!

Kaptam egy 12V 2A-es tápot, ami nem működött. Szétszedtem a házát és azt tapasztaltam, hogy amikor méregettem multiméterrel, hogy hol veszhet el a feszültség, egyszer csak elindult. Azt hittem, hogy kontakt hiba, ezért a puffer kondin kívül kicseréltem a kondikat. Puffert is kivettem, megmértem, hogy jó-e. Valamint az összes forrasztást újra forrasztottam. Sajnos a hiba ugyanúgy fenn áll.
Viszont nem kontakt hiba, mert a csavarhúzó szigetelt felével végigkocogtatva a panelt, nem indul el a táp, de ha a csavarhúzó fém részével hozzáérek pl a puffer kondi bármely lábához, vagy valahol feszt akarok mérni, akkor az esetek nagy részében elindul. Ez számomra érthetetlen, hogy egy sima csavarhúzóval való érintés segít rajta. Mitől lehet ez?

Köszi előre is a segítséget, tanácsot.

Üdv:
spgabor
(#) Balabmw válasza spgabor hozzászólására (») Dec 3, 2015 /
 
Nekem egy Fairchild KA5L0380R vezérlős 12V/1A-es csepptöltőm csinálja ugyanezt.
Ha nincs kedve,akkor nem indul. Persze amikor szétszedem és hozzáérek azonnal elindul,esélyem sincs megtalálni a hibáját.
(#) spgabor válasza Balabmw hozzászólására (») Dec 3, 2015 /
 
Ebben egy smd ic van hat lábbal, amire annyi van írva, hogy 6262. Így lövésem nincs, hogy mi az.
(#) Trivium93 válasza V1rusH hozzászólására (») Dec 4, 2015 /
 
A másik hiba a két primer kondi közepébe az ic föld pontját nem kötjük be, mert azzal 160V-ra felhúzod a 0 pontot és az alsó fet 160+15V=175V-ot kapna. A helyes bekötés: az ic panel balról a második pontot a negatív tápra kell, mert ahhoz képest vezérled a fetet (alső fet S lábához képest) 15V-al. a felső fetet meg a felső fet S lábához képest 15-0,6=14,4V-al.
(#) V1rusH válasza Trivium93 hozzászólására (») Dec 4, 2015 /
 
Köszönöm az újabb észrevételt, de már tisztázódott bennem, hogy azt a rajzot nagyon elhamarkodottan töltöttem fel!! Abszolut ilreleváns! Azóta újra rajzoltam, kivettem a csicsákat és ha majd magam már végképp nem találok benne hibát, akkor majd újra felrajom egy közös vizitre. Ezen a héten egyáltalán nem foglalkoztam vele. De szerintem már nem is fogok. Majd jövőhéten előveszem.
(#) Trivium93 válasza V1rusH hozzászólására (») Dec 4, 2015 /
 
Rendben. Én nekem is voltak súlyos és enyhébb hibák. Utána "megtanultam" mire figyeljek, tudom a hibákat és akkor figyelek azokra. Inkább többször megnézem, "fejben egy szimulációt képzelek el, és azzal megnézem, hogyan működhet amit csináltam". De ehhez tudni kell, ki mit csinál az áramkörben.

Amikor valami új IC-vel építek valamit, akkor is hiába látom kapcsolási rajzon, hogy mit kell oda tenni. Először megnézem, hogy működik, mit miért raktak bele (gyári kapcsolásba).
(#) Oliii hozzászólása Dec 5, 2015 /
 
Szervusztok!

Remélem jó fórumot választottam kérdésemnek.
Van egy a csatolmányban a képen látható autópálya trafóm! Szekunderen 14,8 volt feszültség és 3,5 amper az áramerősség!
Amit szeretnék, hogy ugyanezen feszültség mellett 6 amper körül tudjon leadni. Azért mert az autópályán szaladgáló autók már nem sztenderd tartozék autók, hanem jobban tekercselt motorral, nagyob aramfelvetellel rendelkeznek. A motorok sztenderd 12 voltosak, csak van négy egyidőben induló autó. A lényeg, hogy ez ebben a hobbiban megoldható, csak ahhoz, hogy ne tiltson le a pálya a hirtelen megnövekedet áramfelvételtől, erre lenne szükség. Maga az autópálya elektronikája 10A-ig terhelhető. Javasolták már, hogy vegyek egy labortápot és meg van oldva. De nem tudom érdemes-e arra költenem.
Én, mint ambiciózus egy picit több mint kezdő, képes lehetek ilyen trafót építeni? Vagy felejtsem el...?!

Segítségetek köszönöm!

Üdv Olivér
A hozzászólás módosítva: Dec 5, 2015

image.jpg
    
(#) lorylaci válasza Oliii hozzászólására (») Dec 5, 2015 /
 
Ha ez a táp 14,8V-on 3,5A-t tud, akkor nem igazán fog többet tudni. Szétberhelni szerintem nem érdemes.

Ha hirtelen rövid ideig vannak nagyobb terhelések, akkor plusz puffer elkó (és esetleg a táp, de az elkó előtt tekercs) hozzáadása lehet, hogy segít. Ezzel a hirtelen löketek az elkóból mennének (a tekercs pedig simítaná az áramot, így a táp nem látna nagyobbat).

Másik opció, hogy veszel egy ilyen LED-hez való 12V 6A tápot, amelynél trimerrel állítható a kimeneti fesz, és beállítod 14,8V-ra. Egy ilyen kb egy ezres, és ez mindent megold.
(#) Oliii válasza lorylaci hozzászólására (») Dec 5, 2015 /
 
Rendben, köszönöm a gyors választ! Lehet, hogy nem szerencsés akkor kondikkal bajlódnom, mert magam sem tudom pontosan, hogy a terhelés csak és kizárólag pillanatnyi-e a használat során. Annyit biztonsággal tudok, hogy kezdeti indulásnál nagyon magas és letilt.

Lehet akkor szerzek led tápot. Ha van ötleted, hogy melyiket azt megköszönöm, mert még nem látok olyat, ami szabályozható. Köszönöm szépen!
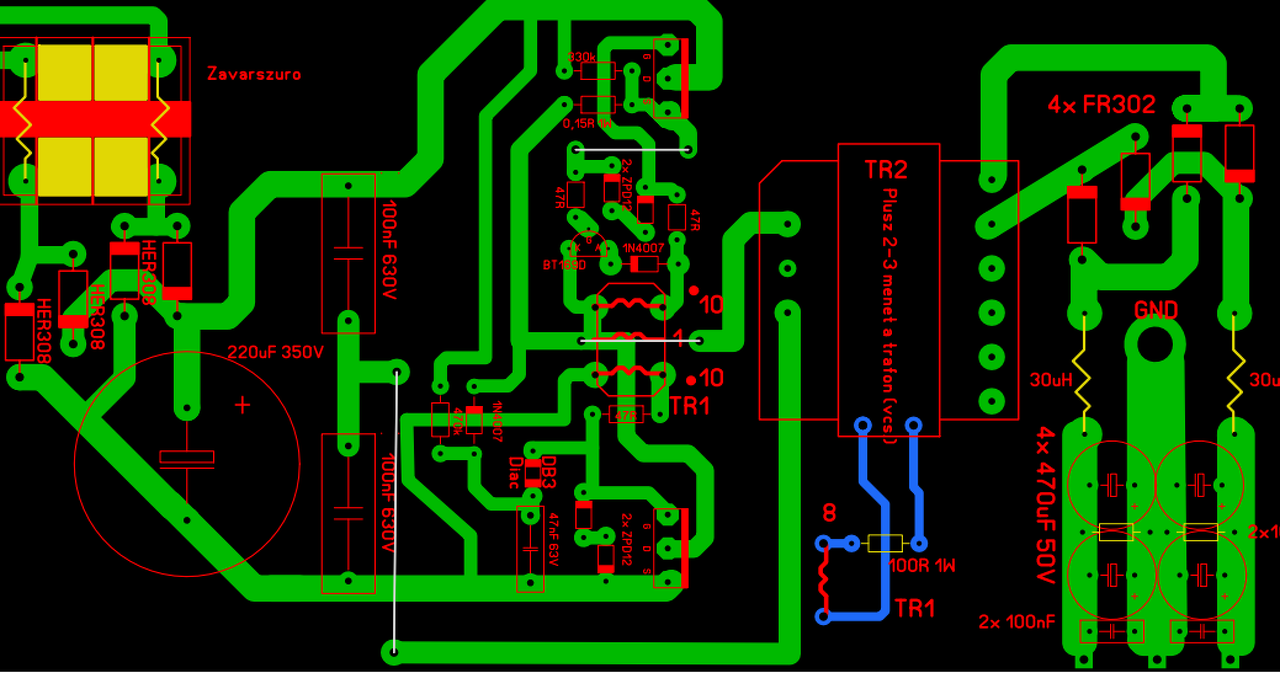
(#) Trivium93 hozzászólása Dec 5, 2015 /
 
Sziasztok!
Ez egy 1200W-os PFC-s táp panelrajza.
Szerintem minden a helyén van, kivéve még a PFC vezérlő részt, ahhoz még a nyáktervet valamikor megcsinálom.
Szerintetek is rendben van eddig?
(#) rascal válasza Trivium93 hozzászólására (») Dec 5, 2015 /
 
Az IR2153 jobb oldala felett levő TO220-as tokú tranyó(?) jobb oldali lába úgy néz ki, hogy nincs bekötve. Elindul felfelé egy sáv, de úgy látom nem érkezik meg sehova.
A hozzászólás módosítva: Dec 5, 2015
(#) Kovidivi válasza Oliii hozzászólására (») Dec 5, 2015 /
 
Ebay-en a LED-hez való tápok 90%-a állítható. Onnan tudod leellenőrizni, hogy a kimeneti kapcsoknál van egy kis poti, és esetleg oda is van írva, hogy adjust.
(#) voodoo válasza Trivium93 hozzászólására (») Dec 5, 2015 /
 
Szia. Az a szekunder graetzelés kritikán aluli. Minek 6db duplatokos dióda 2 fázishoz ?
(#) joker89 válasza Balabmw hozzászólására (») Dec 5, 2015 /
 
Hali. Egyszer martam egy nyákot, beépítettem minden alkatrészt újonnan és ugyanezt csinálta. Átforrasztotam a vezetőrétegeket, alkatrészlábakat, de picit moccant a nyák mindjárt nem ment. Sose jöttem rá a hibára pedig sokáig kerestem, kihajítottam és ugyanazokkal az alkatészekkel egy próbanyákon összeraktam, azóta is üzemel az áramkör. Csak gondoltam egy kis érdekesség képpen.
Következő: »»   566 / 788
Bejelentkezés

Belépés

Hirdetés
XDT.hu
Az oldalon sütiket használunk a helyes működéshez. Bővebb információt az adatvédelmi szabályzatban olvashatsz. Megértettem