Fórum témák
» Több friss téma |
Akkor a Föld és a 2-6 kimenet közé is 10nF-os kell és nem 10pF? Akkor hogy lesz nagy freki?
Hát ez gyönyörűen működik! Igaz, csak 3KHz-en megy, de remekül működik! Mivel NPN-ől csak BC182-volt, így egyrészt 2 perc után felrobbant a tranyó, másrészt egy normál CCFL cső csak negyedig ég, de nem baj, működik.
Köszönöm a segítséget!
Üdv mindekinek!
Remélem h vmelyikötök tud nekem segíteni. Van nekem egy ilyen nem is tudom minek mondjam ezt talán inverter vagy mi, és az a gáz vele h nem tok róla semmit sem csak annyit h nem müködik estleg ha tudnátok adni egy olyan kapcsolást amit ha megépítek akk nem lesz nagyobb mint ez mert a lámpába akarom vissza belerakni. Persze amit lehet azt fel akarom használni ebből. http://kepfeltoltes.hu/view/110125/201101212628_www.kepfeltoltes.hu_.jpg http://kepfeltoltes.hu/view/110125/201101212629_www.kepfeltoltes.hu_.jpg http://kepfeltoltes.hu/view/110125/201101212630_www.kepfeltoltes.hu_.jpg http://kepfeltoltes.hu/view/110125/201101212631_www.kepfeltoltes.hu_.jpg Üdv és köszi előre a válaszokat.
sziasztok. lenne egy kérdesem, az 555 os + tranyo + trafo -s kapcsolással kapcsolatosan. Mégpedig az, hogy milyen frekvencian es kb milyen kitőltésen lenne ideális a trafonak és a csőnek? gyari inverter 6 csövet vitt. az inverter digitálisan volt vezérelve . a csöveket 20 kHz en futtatta azthiszem (az inverteren van egy 20Khz es kristaly) de a kitoltest nem tudom sajnos.
sziasztok, ujra én vagyok CCFL csövek fényerejét szeretném szabályozni. arra gondoltam h PWM jel kitőltésének változtatásával (0-50%) lehetne ezt elérni . szerintetek müködne-e ?probálta ezt már valaki ? milyen FET et vagy milyen tranzisztort használjak?
szia, ez a rajz alapján 92%os kitöltés van ha jól nézem a segédprogram alapján. nem sok ez egy kicsit ? esetleg nem foglalkoztál fényerő szabályzással ilyen megoldással ?
Sziasztok! Azzal a problémámmal fordulok hozzátok, hogy van egy notiból származó lcd inverterem és a hozzá tartozó fénycsövem. ezt szeretném beindítani 5v-ról (5v-ot kapott a notiba is ha minden igaz) van 4 lába ebből meg találtam a + lábat, a - lábat van kettő a fényerő és a be-ki kapcs. ha a fényerőt és a be-ki kapcs lábat direktbe +5V-ra kapcsolom akkor csak fel villan a fénycső. én azt szeretném, ha folyamatosan full fényerőn világítana.
Láttam már olyan neonvezérlőt is, ami digitálisan kódolt parancsokat kap a gép felől, és ezek alapján kapcsolja ki/be a fénycsövet, vagy állítja be a fényerőt. A vezérlőn lévő elektronikáról többet el kellene mondanod, esetleg az ott található IC-knek utánanézni, hogy hogyan is kell működniük.
elég régi masinából származik a cumó.. amit fel véltem fedezni, hogy a fényerő és a be-ki kapcs 1-1 tranzisztor szerű smd cuccra érkezik.. most nézek utána mik is ezek
nah meg oldottam a rejtélyt
a + és a - az 12V a fényerő és a be-ki kapcs az +5v már csak ki kell találnom mekkora ellenálást tegyek +12V-ra, hogy jó legyen és kész is vagyok...
Sziasztok!
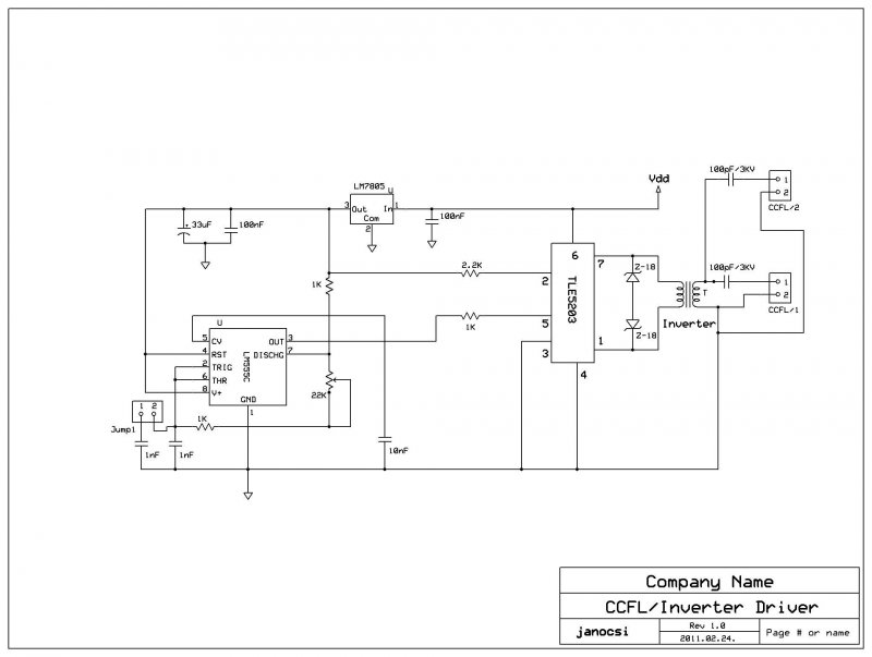
Készítettem egy ”gyári” inverter transzformátor meghajtó áramkört, ahol a trafó egy integrált H-hídra van kapcsolva. (Az inverter tarfó egy hibás LCD monitorból került itt felhasználásra.) /Az alapötlet a Wand Clock-hoz kidolgozott tekercsmeghajtó áramkörömből származik, de már a propeller clock óránál is sikeresen használtam fel./ Ebben az áramkörben, TLE5203, MOSFET-ek kapcsolgatják a tápfesz polaritását az inverter trafó primer tekercsére, így a kisebb tápfesz, (12V!), bőven elég teljesítményt nyújt a nagyobb terhelésű CCFL csövekhez is. Ez a kísérleti (próbapaneles) áramkör csak a legszükségesebb elemeket tartalmazza. Érdekessége a kapcsolásnak, hogy a szóban forgó hídáramkör logikai (5V!) szintű feszültséggel vezérelhető az egyik bemenetén, míg a másik bemenete GND-re van kötve, Szigorúan, időben egyforma négyszögjelekkel célszerű vezérelni, mert a híd mindkét irányú logikai szintnél (ellentétesen) vezet, különben ”sántít” a kimenetre jutó meghajtó feszültség kitöltése. A híd vezérlését egy 5V tápról működő 555-ös szokványos astabil alapkacsolás végzi, amely 20KHz-60KHz-es tartomány között szabályozható a legideálisabb értékre beállítva. Az áramkör kényelmesen elviseli a szükséges terheléseket, ahol már csak az inverter trafó terhelhetősége szabhat határt. A CCFL csövek 3-5W körüli terhelést jelentenek darabonként, így 12V tápfeszről 0.5A-1A körül is lehet az áramfelvétel két cső esetében. Végezetül néhány kép a működő áramkörről és a kapcsolási vázlatról.
Sziasztok.
Új és nagyon kezdő vagyok az oldalon. Lenne két nagy kérdésem: Adott egy autó abban egy ccfl-es "angel eyes" lámpa, melynek behalt az egyik invertere. Vettem egy kék színű invertert hozzá, amilyet a számítógépek csöveihez is árulnak. Összekötöttem és működik vele. A kérdés: A az inverter kimeneti csatlakozásnál sima szigetelt kábelt használtam (kb 5 cm), ugye abból nem lesz baj, hogy nem olyan speciális kábel az eleje mint az eredeti? A másik: Meg tudnám azt csinálni, hogy a fénycsövek villogjanak, és hogy ez nem rövidíti meg az élettartamukat?!
Szép napot!
A minap ilyen invertert hoztak javításra. Én a "SD1616 helyett 2SD1812-t tettem bele, és gond nélkül működik!
honnan vettél olyan tranzisztort? én sehol nemtudtam venni.
A vezeték nem baj, ha nem nyúlkász oda ,és az alakatrészektől meszire van. Ha fémházas, rakj még alá szigetelő szalagot a biztonság érdekében, mert átüthet. Több mint 1kV van benne.
A villogtatás le fogja rövidíteni az élettartalmot, nem arra való.
Sziasztok!
Szeretnék csinálni egy ilyen kivezérlésjelzőt. Tudna valaki mutatni egy kapcsolási rajzot, mert nem találtam sehol. Köszi
Szeretnem,ha mindenki tuna errol a szomoru tortenetrol:
A ccfl inverter es a hidegkatodos fenycso egyre ritkabb,mert a legtobb LCD TV-be mar LEDes a hattervilagitas!pedig konnyebb 6 fenycsovet vezerelni,mind tobb mind 1000 ledet!es accfl inverternek egy elonyehogy 4,vagy 6 ccfl csovet is kepes hajtani.!!!de a hat mar ritka,csak 1x lattam egy kepet neten.szoval egyre jobban terjed a led hattervilagitas,igy egyre nehezebb ccfl fenycsohoz es inverterhez jutni.es a plazma tevenel se ccfl se led mincs,mem kell oda hatterfeny!ez mem csal lcd tevere,hamem monitorokra is igaz A hozzászólás módosítva: Jan 5, 2013
Nem tudom mi a baj a ledekkel. Kevesebbet fogyaszt. A CCFL csövekhez meg invertert készíteni nem valami nagy dolog. Anno tettem fel kapcsolási rajzot. A LED vezérlése, erre vannak kész IC-k amik állandó árammal hajtják a ledeket semmi bonyolult nincs benne.
Idézet: „Szeretnem,ha mindenki tuna errol a szomoru tortenetrol:” Ez abszolút nem szomorú, sőt egyenesen örvendetes ! Én magam hajítottam ki az egyik monitoromból a csöveket inverterhalál után, és alakítottam át ledesre,! Fogyasztás majdnem a felére csökkent, fényerőt ugyanúgy menüből lehet állítani mint régen. Az új inverter is negyed annyi helyet foglal. Csöveknek már nincs létjogosultsága ezen a területen ! Kicsi jobban figyelhetnél a helyesírásodra mert majdnem olvashatatlan az írásod, főleg hogy nem használsz ékezetet.
Helósztok! Szeretném a segítségeteket kérni. Van 6 db ccfl inverter trafóm, az elektronikáját szeretném kiváltani, 1 primer tek-je van és 1 sec. Vagyis 4 kivezetés.
Eredetileg 1 vezérlő ic hajtotta a dual pnp-npn fet párokat, és figyelte az áramfelvételét a csöveknek. Nem akarok hosszasan szenvedni ezzel, mert valamelyik cső kicsit gyengébb már és letilt, de az egyik trafó is szakadt volt. Szeretnék egy egyszerű áramkört építeni a trafókhoz. Áramfigyelés és egyéb nélkül. A lényeg az hogy 30-80 Khz között legyen a frekije valahol. Mert a trafó ezeken a frekiken megy szépen. Találtam itt fórumon sok fajta ccfl meghajtást, de mind vagy közép megcsapolálsos trafóval ,vagy több primeressel van. Nekem pedig 1 primer, és egy tekercs, nincs csapolás sem. A segítséget előre is köszönöm!!!
Üdv!
Bontottam egy régi monitorból, négy csövet, és egy invertert. Ezek biztosan jók, a monitornak más baja volt. A kérdésem az lenne hogy a monitoron kívül az invertert hogy lehetne beüzemelni? Három vezetékkel volt a fő panelhoz kötve, ebből kettő a gnd és a +12V, de a harmadik vezetékre nem tudom mit kellene kötni hogy működjön. Az inverter típusa: Link A rajta lévő vezérlő ic TL1451A
Szia! Próbáld meg egy 1k ellenállással felkötni a pozitív tápra. Az valószínűleg vagy a táp engedélyező vagy fényerő szabályzó lába.
Sziasztok! Egy Ccfl invertert két csővel készülök beszerelni a kocsim csomagtartójába világításnak. Mennyire szabad hosszabbítani a szilikonos kábelt a csövek és az inverter között? Illetve mivel biztonságos a toldás? Köszönöm!
Sziasztok!
Vettem 1 számítógépes neont, de motorom alá raktam az egyik, (párban adták) a másikat is szeretném feltenni, de mivel nem ér el odáig ameddig szeretném, ( az invertertől) megvágtam a kábelt megtoldottam,(inverter-neon között) és csak félig világít... ez mitől van? és mivel lehetne azt orvosolni, hogy hosszabb kábellel ugyan olyan erősen világítson? <-1... 2. Ha megrövidítem akkor meg erősebben fog világítani? Ha igen van rá esély hogy kiégjen? (ha ki tud) Válaszokat előre is köszi!
A gyenge szigetelés miatt átszivárog a fesz, ezekhez nagyfeszültségű kábel kell.
És ha olyan kábellel toldom meg akkor jó lesz?
SZiasztok!
Van egy notim hibás háttérvilágaítással. MIndíg amikor bekapcsolom kb 5-3 mp et világít utána kicsit halványul erősödik olyan villódszás szerűen majd teljesen besötétül a kép. Ez inverter hibáva vagy fénycső hibára utal ?
Üdv!
Bontottam 4 db 40 centis CCFL neont rossz monitorból. Az inverter része elfüstölt, de a trafókat kiforrasztottam. Csináltam egy egyszerű műveleti erősítős oszcillátort, meghajtattam vele egy FET-et, amit találtam. Működött. De! Ennél valami komolyabb megoldást akarok csinálni, mert szeretném mind a 4 neont használni. 1 trafóról ugye 2db neon megy, de sorba kötve! Nem kondival, párhuzamosan, hanem sorbakötve. Ehhez kellene nekem egy kapcsolási rajz, én valami 555-ic-s + 2db tranyósra gondoltam, (hogy szép négyszögjel legyen) és ezzel hajtanék valami alacsony RDS-es FET-et. Ez így mennyire használható? 12 V-ról menne, mint ahogy gyárilag is, kb 60-70 Khz-en megy szerintem a kis ferrites. Ekkora frekvenciára még jó az 555 + tranyó, vagy valami FET meghajtó IC kellene?
Kaptam egy rossz, törött Samsung monitorból kimentett BN44-00106A nyákot fénycsövekkel együtt. A monitor hálózatra csatlakoztatás után fehéren világított, így az inverter működik. A csatlakozóján van: +13V, GND, +5V, On/Off és Dim. A problémám az, hogy nem tudom működésre bírni (nekem csak az inverter és a fénycsövek vannak, de más nem is kell). Az On/Off-ra +5V-ot csatlakoztatva felvillannak a fénycsövek, de bármit próbáltam a Dim lábbal csinálni, semmi nem történt. Az inverter OZ960 controllert használ. Valakinek van valami tippje, hogy mit csinálhatnék?
Bővebben: Link
Szia!
Az IC Enable (3-as láb) bemenetét is aktivizálni kell. |
Bejelentkezés
Hirdetés |




a + és a - az 12V a fényerő és a be-ki kapcs az +5v már csak ki kell találnom mekkora ellenálást tegyek +12V-ra, hogy jó legyen és kész is vagyok... 







