Fórum témák
» Több friss téma |
Köszönöm.
Oké. Lenne vagy két kérdésem. - Ha elszeparálom jobban a 230-as szűrőt, az miért lesz nekem jó? 230V azért elég kevés, hogy ott átüssön. Nem is értem miért ez a nagy dolog. Még ha át is üt, max a biztit kiveri. Azért természetesen elkezdtük ezt a témát kivesézni, és tesztelgetni. - Ha a huzal bír 2.75kV -ot, akkor meg mit túráztassuk magunkat? Nem életveszélyes, nem egy leválasztó transzformátor ez... teszt 1 teszt 2 teszt 3
A rövidzár védelem nagyon egyszerű, de nagyszerű. A táp bekapcsolási folyamata a következő: Hálózati feszültség lágyindításon (NTC) keresztül megtölti a primer kör puffereit, majd mindeközben 3x270k ellenálláson keresztül már elkezd töltődni egy 100µF kondi, ami az IC-nek adja a tápot. Ez az idő olyan 3 másodperc körül van. Amikor eléri a 9-10V szintet, megpróbál egyet indítani. Ez pont arra elég, hogy indukálódjon egy kis feszültség a segéd tekercsünkben, és ha ez sikerült, akkor innentől a segédtekercs táplálja a vezérlő IC-t. Ha ez nem jött össze, akkor még fennáll a zárlat, vagy egyéb más probléma. A lényeg, hogy 3 másodpercenként próbálkozik újraindulni. Szerintem semmi baja nem lesz, akárhányszor próbál meg indulni, úgyhogy nem tartottam jelentősnek a pár próbálkozás utáni leállítást. Felesleges bonyolítás lenne a részünkről.
A triakot akkor gyújtjuk be, amikor a kimeneten túlterhelés van. Ez az áramváltó tekercsünkre van bízva, és abban a körben is található egy RC tag, ami az induláskor létrejövő nagy áramimpulzust próbálja kiszűrni. Megnéztük mekkora áramlökettel indul üresjáratban és 300W terhelésnél a táp, és hozzá belőttük a védelmet. A lényeg, hogy terhelés alatt is beinduljon a táp simán.
Értem én a viccet. Zavarszűrő korrigálva.
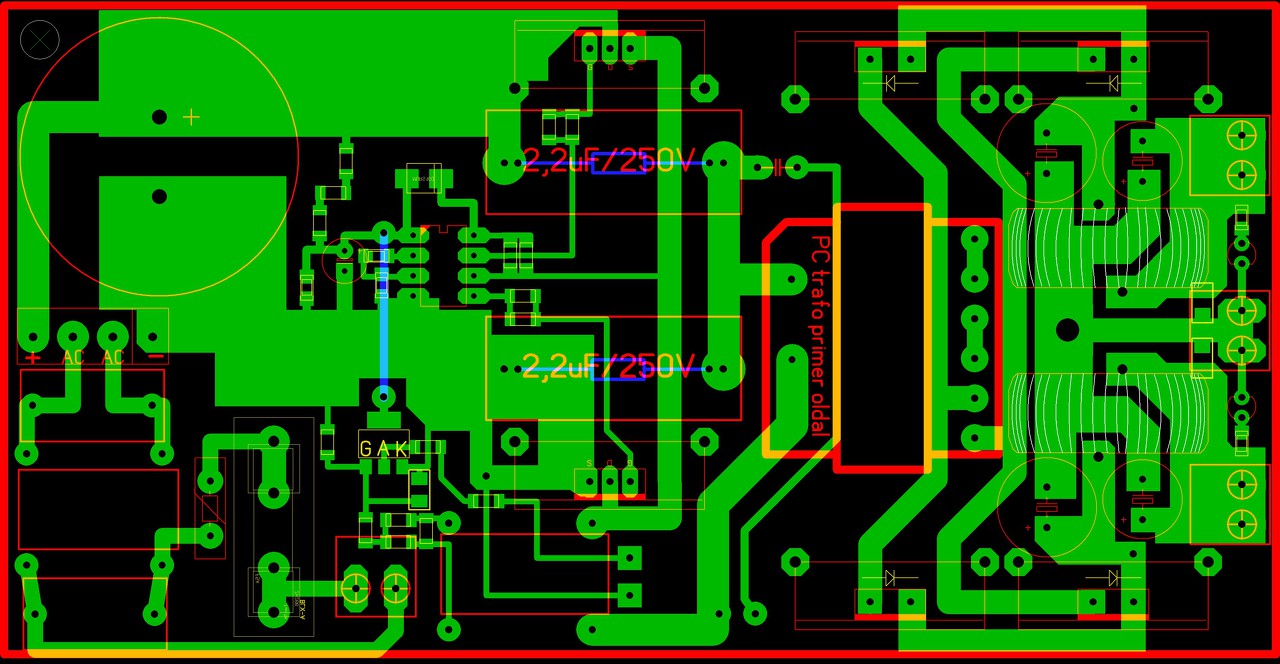
Ha elkészül a második javított verzió a tápból, majd azt is megmutatom. Nyákterv szinten korrigálva egy két hülyeség még.
Akkor ha jól értem tulajdonképpen csináltatok az IC-nek egy 3s-os soft start-ot (töltődő 100uF), a triak meg a soft start kondit süti ki (vagy nem tudom mit csinál) ha túláram van az áramváltó felől.
A tápot így elszedegetni tőle nem szerencsés, de az a 3s már elég hosszú ahhoz hogy ne legyen baj.
Én két oldalról szoktam nézni. Gyári konstrukció és vonatkozó szabványok. Sokkal kevesebb dolog is szigetel, gondolj a régi csöves cuccokra. Megnéztem a netet. Az elrendezésedet nem primer oldalra szokták tenni. Ilyen az általános konstrukció:Bővebben: Link
Csak, hogy ki fog kit oktatni az jó kérdés.
Te, hogy állsz a táppal?
Pontosan jól értelmezed. És valóban nem szerencsés kisütögetni. De jófajta kis kondér az a 100uF, túléli. Na meg van 56 Ohm ellenállás is a körben, így túl nagy bajt nem okoz a zárlat. És valóban a 3s idő nyugodt szívvel elég egy ilyen táphoz. Majd nyúzzuk még egy kicsit, és kiderül.
Szerintem nem a kondenzátorra gondolt, mint ezt elszenvedő alanyt.
Nem igazán értem ezt az elrendezést nem a primer oldalra szokták tenni?!
Szép ez a műanyagos zavarszűrős tekercs, de azt magyarázzátok el nekem, mi értelme van 230V hálózati feszültséget így külön szeparálni?!?!?! Műanyag szigetelés, elválasztás, stb... Miért kell, milyen biztonságot ad ez? (Tényleg nem tudom, mert érintésvédelem szempontjából a hálózati oldalon nem piszkálja senki, meg amúgy is akkor kiönthetnénk műgyantával is.)
A FET-ek bírják, kondik is bírják. Jártam már abban a cipőben, hogy egy ilyen indításnál elreccsent a FET
De ott akkora puffervolt, hogy hatalmas áramcsúccsal indított.Most megszkópoztuk az indítási folyamatot. Megnéztük mennyi a csúcsáram. Hogy emelkedik és cseng le... 10 Amperen belül van jócskán. A hozzászólás módosítva: Dec 11, 2015
A huzal mechanikus rezgésre (brumm, rázkódás) kophat. Egyből ott van a menetzárlat. A másik a gyűrű bevonatának éle: Ez vághatja a huzal belső felét. Ha a táp nyirkos környezetbe kerül átüt a betáplálási oldalon látszólag minden ok nélkül. Nekem tényleg mindegy amúgy.
Tetszik pepe áramváltós megoldása, ezt bele fogom építeni! A sok, sok tanácsot megfogadva, összegezve és átlagolva, visszatérek az első terveimhez, hozzá veszem a mostaniakat, és ráültetem pepe megoldásait, és majd úgy építem meg! Van egy olyan sejtelmem, hogy ennek ellenére nem fogok senkit sem életveszélybe sodorni, és működni fog stabilan!
![]() Én elhiszem hogy a nagy tapasztalatú szakik a biztosnágra törekszik, mind baleset védelmileg, és mind üzemileg, de ez a már-már tényleg feng-shui elven rakd a fetet ide, oda az IC-ét, hosszú a hurok, sok a törés... Áh... soha nem lenne kész! Előveszek egy gyári komoly akár milyen készüléket, de akár tápot is. Sok esetben az van mondva, hogy milyen rosszúl vannak megtervezve, de mégis évekik működnek remekül, legalább is balesetvédelmi szempontból, de ha meg is hibásodnak, mégis csak önmagukban keletkezik kárt... Jön itt trannyúszeres is az átütéssel, mire pepe egy tesztel tökéletesen megmutatja, hogy túl van lihegve (minden). Öntsük ki gyantával, mert valaki megérintheti az erősáramú részeket! Ezzel a véleményemmel most port fogok kavarni, de nem érdekel. Kb fél éve vagyok terelgetve, leszólógatva, most utóbb kaptam konkrétumokat, hog hogyan tovább és nem hogan ne, erre jön pepe bedob egy tápot, ami félkész, de már meggyőző eredményeket produkál, van benne nagy hurok, törések, mi több a fetek oldalt, viszonlag messze a trafótol... Nem akarom részletezni... Nem is ez a lényeg! Lehet ezt egyszerűbben is és "lazábban" is! ![]() Hogy ki oktat kit? Hm... Akicsak egy kicsit is érti a dolgokat, és tovább tud látni a saját rózsaszín ködén, az rájön hamar...
Köszönöm! Ezt a választ vártam! Végre valaki megindokolja, hogy MIÉRT. Ez kell ide a fórumra. Válaszok. Tényleg köszönjük tőled a remek megfogalmazást. És valóban milyen igaz.
Volt egy pár aktív hangfal, aminek a 99%-ban pontosan a hálózati zavarszűrő kimozgatta magát. Még egyszer kösz. (Nem mindegy amúgy! Nagyon nem mindegy! Kell oda a rögzítés! A vasmag festett lekerekített, nem sérülhet a huzal rajta, viszont vannak ferritek, amiknek érdes a széle. Tessék figyelni rá.)
Na erre már én is reagálok szakmailag! Másfél év villamos mű kezelői munka tapasztalat...
60 éves áramváltó 300A terheléssell! Nem 10A!!!!!!<--Ne töröld légyszi! Megegyezhetünk abban, hogy az már bőven erős áram! Az már nem brummol, nem is zúg, hanem dong mint 100 méh kaptár!! Ja, és nem napi pár órában, hanem havi 300 órában minimum! Semmi kopás, semmi zárlat. Ugyan milyen mechanikai mozgást, ill. kopást idézhet elő pár amper egy 1,5-2mm2-es zománc szigetelésű huzalon?! Srácok, most komolyan, mi lenne a jó? Már a jó sem jó? Basszus, 4kV-tal kínozták és épp hogy ionizálódott! Még a tizede sem folyok rajta, mert fázis feszültségen lesz üzemeltetve, nem vonalin... Akkor miről beszélünk? Egyébként vártam, hogy mikor indul be a kifogás lavina!? elősször csak, klassz, hú de jó. Majd jott az első, de ha... Majd a többi. Mert a zárlat, mert a primer szűrő, mert ez, mert az... Srácok, működik a táp, pepe állítása alapján jól is működik, akkor miért kell ez? Ha valaki valamibe belekezd, (építés) miért kell egymás nyakát taposni, hogy szerintem ez nem jó, szerintam máshogy kellene, szerintem ez hiányzik belőle...? Csak szervíz témában tud simán folyni a téma? De majdnem ez megy minden topikban! Ebből megint topik zárás lesz... A hozzászólás módosítva: Dec 11, 2015
Igen, jól látod a lényegét. Amit ők szeretnének az a profibbnál is profibb legyen az ember, amikor ők se olyanok.
Egyik miért építünk saját tápot? Nem azért, hogy olcsóbban megússzuk? Mert bolti árak az egekben! Szóval nem kell 6000Voltot bírnia. 230V-os tápot csinálunk nem 6000Voltost! Szóval nem kell annyira kibiztosítani. Idézet: „Csináltam már csillagszórót az időreléből a suliba, nem csak én még a tanár is megijedt és bámulta ő is. Szép élmény volt. xD”A hozzászólás módosítva: Dec 11, 2015
Az élet ennél sokkal egyszerűbb. A konstrukció, például ha leesik, saját tehetetlenségéből adódóan elhajlik. Nézzünk egy példát: van egy ilyen szűrőd, legyen tőle 7 mm.re egy biztosíték tartó polimer tető nélkül. Egyszer leesik a táp. Ha van polimer "állványa" a tekercsnek megáll helyén. Ha van kupakja a biztosíték tartónak de nincs alja a tekercsnek maximum ráhajlik. A kettő együtt a legjobb konstrukció. Én sem műszaki végzettségemet sem egyéb tapasztalatomat nem kívánom ennél részletesebben megosztani, de legyen elég hogy az EPCOS-nál dolgoztam ilyen tekercselő gépen. Ezek a dolgok nem hülyeségből vannak így kitalálva.
Igen, de arra vigyázz, hogy egy vihar közben rajta ne maradj a szekunder oldalon a vezetéken. Tisztán és kizárólag a vonatkozó szabványok elérését javaslom.
Értelek, és jogos is! De! Ezek nem mobil tápok, pl, laptol táp, stb.. Ezek készülékekbe szánt tápok. Egy erősítő pl oly ritkán esik le, és ha mégis, akkor már oly mindegy milyen a táp topológiája, szűrő kialakítása, biztosíték kupak van-e, nincs-e, mert más is törik... Még a láb is, ha arra esik...
Hát, egy kicsit még tunningoljátok magatokat... mindenki olyan tápot csinál, amilyet akar. Vagy, amilyet tud. És, hogy az a táp biztonságos és jó legyen, azért vannak az "öregek", hogy elmondják, hogy hogyan érhetitek el a célotokat. És különben is: ti kérdeztek!!! Felteszitek a nyáktervet és megkérdezitek, hogy jó e? Választ kaptok, de az ugye nem tetszik, hiszen olyan dolgokról van benne szó, amiről fogalmatok sincs! Egyáltalán nem kell semmilyen tanácsot megfogadni, hiszen egy autó is elmegy vezérműszíj csere nélkül mondjuk 150.000 km-t, de ha elszakad, akkor nagy baj van...
Egyébként, ha nálatok egy panel tervezése fél évig tart, akkor ott nagy baj van. Mondjuk, az alapvető dolgokkal. Először azokat kellene megérteni és utána néhány óra alatt lehet rendes nyákot tervezni. Ha belegondolok, akkor legfeljebb tíz dolog van, amire oda kell figyelni egy táp nyáktervezésénél. De ahogy elnézem, ez nagyon sok...
Mindkettőtöknek abszolút igaza van. De jobb megelőzni a bajt.
Valóban nem szokott csak úgy leesni egy erősítő. Én egyszer véletlenül lerántottam, és nem a szűrőm hajlott bele a biztifoglalatba, hanem a nyák reccsent meg. Aztán vitte magával a FET-eket, stb... A nagy páratartalom sokkal nagyobb veszélybe hozza a FET-eket , mert közöttük az a kis vezetősáv tuti átüthet 300V potenciálon. Szerencsére le lett lakkozva a táp alja. Összességében, ez egy készülőben lévő táp a hibáival együtt, és én azért mutattam itt meg, mert több szem többet lát elven, amit hibáztunk, azt mi már nem vesszük észre. Köszönjük a segítséget!
Amúgy gratula, örülök hogy elindult rendben.
ENgem érdekel a tíz dolog... Hátha valamire nem figyeltünk jól.
Nem a tervezés tart sokáig,mert max 3 nap(A bonyolultabb nyákok), hanem a megépítés. Én olyan dolgokat építek ami nem olyan olcsó (számomra). Mivel suliba járok és nincs semmi ösztöndíj, meg semmi ilyesmi.
Engem is! Én meg, hogy tudjam mire figyeljek!
![]() Unalmas idők következnek, mindenki érteni fog mindent, mindenki csak javítani fog... -Bocs, ezt már nem kellett volna, na de hát ilyen a vérem... ![]() katt: tanácsot sok féleképpen lehet adni! Lehet úgy, hogy egy óra alatt megtervezem utána, és lehet úgy, hogy egy évig szenvedek vele semmi eredménnyel, és a végén bele unok... Mondjam azt, hogy tanácsot adni is tudni kell! Nem hiába külön hivatás az oktatás... És off és off és off... mikor jön a modi? Csihadjunk, mert rossz vége lesz!! Ne zárassuk megint a topikot! Valahol valamikor olvastam egy idézett: - Igazságtalan helyzetben nem lehet igazságot teremteni! - Talán Al Capone mondta... Soknak van itt igaza és soknak nem. Ezek sokszor szembe mennek egymással. Akik igazán tudják és értik a dolgukat, még Ők sem értenek mindenben egyett. Egy biztos, ez a téma nem egy egzakt tudomány, de vannak kötött dolgok, amiknek azért teljesülniük kell. Ezek a feltételek meg vannak, azért lehet kicsit lavírozni, és nem egy példa volt már erre...
1. Anyag minőség, általában FR4 jó.
2. Forrszem nagyság és vezetős szélesség áram egyenértékre és alkatrész húzó erőre optimálva. D=2.2-4 mm hasonló konstrukciókban. 3. Tisztázási távolság primer és szekunder, valamint primer oldalon általában. 4. Áramutak, földelés utak iránya. Erről sok vita szokott lenni .5. Nagyfrekvenciás hidegítés szempontjai. Erről is ![]() 6. Sarkosság kerülése. 7. Mechanikus felfogatás helye ha kész van. 8. FET / kondi optimális elhelyezés nagyrekire optipmálva. Párat meghagyok a következő szólónak. Egyébként én sok RF nyákot terveztem ami jó. De a kapcsolósaimba nekem is bele javítottak, és a fentiek részletezése után értettem az okát is. Többek között a mostani táp kisugárzását lehetne ellenőrizni. (AM rádiót be kell kapcsolni tőle nem messze). A hosszú vezető sávok sugározhatnak is. Magyarul működik mint táp, de nem biztos hogy jól. Ettől még tetszik! A hozzászólás módosítva: Dec 11, 2015
Még eszembe jutott kettő. Sokszor hiba-sajátom is- hogy a bordának nincs rendes felfogása a nyákon. A 10. hogy az egésznek ellent mond, hogy szabad hűtéssel üzemeljen a konstrukció: itt pont a szellős építés lenne jó. Megjegyzem RF rádiós cuccoknál a távolság pont segít elhatárolni a fokozatokat... Az első nyák tervem jó nagy szellős valami volt. Kaptam is az ívet
de volt értelme mert jó a tápom. A hozzászólás módosítva: Dec 11, 2015
Most szellősre csináltuk mi is a tápot szándékosan, a trafó körül jó nagy hely, tudjon hűlni. A FET-ek nem melegednek, a kondi mellett simán elvannak azon a területen. Az NTC is ott van szabadon, hagy melegedjen, Graetz is. Egyedül ami nagy hiba, hogy a szekunder diódahíd mellett van közvetlenül a puffer, és azt átmelegítheti. Ezt orvosoltuk már a verzió 2-ben.
Ez a 2. verzio. Viszont ez se tetszik... Egyszerűen a szekunder pufferkondikat nem lehet kivenni a melegből. Gyorsabb diódákat fogunk betenni, ami lehet szinte egyáltalán nem fog melegedni, kisebb veszteség lesz rajtuk. De akkor is. :S Nehéz megoldani, hogy minden tökéletes legyen.
|
Bejelentkezés
Hirdetés |





De ott akkora puffervolt, hogy hatalmas áramcsúccsal indított.



