Fórum témák
» Több friss téma |
Idézet: „Egy olyan potméter kellene, amivel lehetne csökkenteni a frekvenciát több száz kHz-ről lefelé mondjuk 60kHz-re.” Nem kell potméter, google a barátod (lásd mellékelt fájl). Az IR2153 képes váltakozó frekie, a baj vele csak az, hogy kicsit (vagy nagyot) torzul az 50% kitöltés. Ha a kondikat helyesen választod meg, és nagyobb frekriről indítod (LC kör induktív tarotmánya), akkor csökken az indulni. És a célfrekin meg beállna a rezonáns működés. Vagyos megint egy rezonáns tápod lenne...
Kircsi! Ez baromira jooo! Ilyen megoldason jart az agyam nekem is. Egy tranyo plusz dioda kondi verzio jo lesz. Csoda az a Google.
Idézet: „Csoda az a Google.” Pláne, ha használod is, miután megmutatták!
HA keresném akkor se találnám meg ezt.
Na akkor valahogy megalkotjuk ezt a kört... De azon gondolkodom, ha a freki változik, akkor még a végén szabályozott is lesz a kimenő fesz.
Az IR2153-at így szabályzásra nem lehet használni, ugyanis ahogy mondtam az 50% kitöltés el fog menni. A cucc átmegy asszimetrikus félhídba, az meg nem az igazi. De lágyindításra még jó lehet.
Nincs ingyen leves. Az IRS2795x képes rendes PFM szabályzásra. Vagy ha nagyon geek akarsz lenni, akkor fogsz egy CMOS VCO-ot, egy CMOS divide-by-n-countert, meg egy gate meghajtót (IR2110, vagy alsó oldali mehajtás és gate trafó kombója)
Attól függ, mennyire megy el az 50%. Ott vannak a tápfeszfelező kondik, legfeljebb indításkor kicsit elmásznak, aztán csak észhez térnek. De azért ez nem az a megoldás, amit egyből nyákra tennék. A sok nyákból egyre fel kell építeni valahogy légszerelve, kipróbálni.
Világos, asszimmetria bekavar. NA jó, IRS27951 is van egy zsákkal, viszont azt most erre nem lőném el. Majd azt másik táphoz.
Arra gondoltam még, hogy 74HC4046 PLL áramkörrel ha ráhangolnék a szekunder tekercsre, ahogy a Tesla tekercsünk tápjánál megtettük, mit adna vissza egy táp?! :O Ez itt nekünk... Itt azért nem kevés árammal és frekvencián küldjük meg azt a primer tekercset. Még sem panaszkodott még semmi sem. Pedig ha ennél is úgy vezettük volna a kondiknál ahogy kell a vezetősávot. A hozzászólás módosítva: Dec 17, 2015
Azért egy subláda elférne alá...
Ha LLC konvertert építesz akkor a szekunderre kell egy hibaerősítő (ami lehet akár egy zéner, vagy TL431), ezzel csatolsz vissza a VCO-ra, ami szabályozza a frekvenciát.
Az osztó IC állítja elé a két komplementer jelet (és utána tudsz holtidő áramkört betenni, vagy akár adaptív holtidőt használni). Ha nagyon faszagyerek akarsz lennei, akkor az osztó IC-vel tudsz többfázisú konvertert is csinálni.
Azzal várnék még egy pár évet
Egyébként egész jól adja a mélyet is a tekercs! Ezt kamera nem hallja, élőben igen. A tápja 230V rész, vezérlés külön nyákon. ITT a főtáp nyákterve. A hozzászólás módosítva: Dec 17, 2015
Esetleg valami hasonló elrendezést érdemes lehet továbbgondolni.
Tetszik! Végülis így is lehetne valóban... Erre nem is gondoltunk.
Nem szükséges stabilizáltnak lennie. Arra a 700W-ra még elmegy a Skori féle önrezgő is, csak combosabb feteket kell belerakni meg nem PC trafót hanem valami nagyobbat. Vagy csinálsz egy ilyen IR-es félhidat.
De erre a feladatra egyszerűbb a mezei rezonáns táp plusz step down előszabályozó helyett inkább egy árammódú pwm tápot készíteni, és azt szabályozni az áteresztő táppal. A veszteség több lesz, de nem kell 3 hanem csak 2 fokozat.
Kedves Fórumozók! 3 oldal összeállt a cikkből, de szükségem lenne ideálisan megszerkesztett nyák rajz mintákra. Tehát: Primer ideális elrendezés, szekunder egyenirányítás ideális elrendezés. Sprint lenne a legjobb, abból tudok JPG-t csinálni. Nem kell sok, 2-3 ábra. Akinek van keressen privátban.
Ideális nincs. Van jó, meg kevésbé jó. De inkább ötletadó rajzokat tegyél be, ahol egyes részeket lehet tanulmányozni.
Kérlek, ne haragudjatok a véleményemért!
Régóta olvasom a topic-ot és tanulok belőle de nem tudom megszokni a stílust. Ami néha olyan mélységekben szárnyal ahogy a kutyájához nem szól az ember. És ez az emberi oldal független a szakmaiságtól attól, ki mennyire látja át a témát. Miért nem lehet azt a pár bántó és gyakran sértő mondatot kihagyni ami nélkül ugyanolyan kerek egész lenne a hozzászólás? Ha valakit elragad az indulat az miért nem várja meg amíg lehiggad, hogy nyugodtan úriemberhez méltó stílusban válaszolhasson? Illetve nem kell mindenre válaszolni, ha valamire csak így megy akkor azt hagyni kellene, majd megválaszolja olyan akinek van türelme hozzá. Én hiszem, hogy a stílus maga az ember, és gyakran nem a legnagyobb tudással rendelkező tanár tudja átadni a legjobban a tudást, hanem az amelyik empátiával, kedvességgel áll a diákjához. Szép napot! A hozzászólás módosítva: Dec 18, 2015
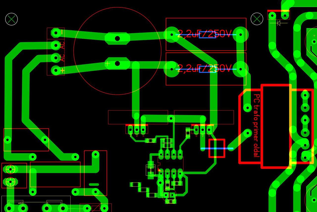
Itt egy nyákrajz. A primeren lényegében rendben vannak a dolgok, bár ez túl bonyolúlt.
Amit látni lehet rajta: - a rezonáns kondik szűrő funkciót is betöltetnek, és van egy plusz bemeneti fólia kondi. Elkó nincs a nyákon, de ha a fólia kondik így lerendezik a nagyfrekit, akkor szinte az elkónak mindegy - a gate trafó (vagy meghajtó) elég messze helyezhető FETektől, de sebaj, mert vna kiegészítő FET meghajtás, ami meg ott van a FET lábánál (tehát a nagy áramok csak kis körökön futnak) Szekundert ne nagyon nézzétek, mert az nem tipikus. A PFC a szekunderre van rárakva. De ami látszik: a nagyfrekiért a fólia kondi fele, amire rámegy a nyákpálya, majd lejön róla. Ami még látható, és nem biztos működik: - a szekunder oldali meghajtó IC sajnos csak a PFC tekers alatt fér el. Bár ez a tekercs árnyékolt kivitelű, egy teliföldet helyeztem alá, hogy jobban árnyékoljam a hatását. De ezt még nem lehet tudni, mennyire jó! Ami még látható: tisztázási távolság kritikus rész ki van marva. A trafó alatt a nyák pedig a jobb konvekció miatt kilyuggatva. A hozzászólás módosítva: Dec 18, 2015
Annyira nem értek hozzá, hogy tervezzek, így inkább maradok ennél a 3 fokozatnál.
Főtrafónak ETD49 elegendő? 3C90 anyag jó, vagy valami komolyabb kéne?
Erre gondoltam... Tehát ötletadó rajzokat várnék
.
Ez tényleg jobb, mint az enyém
. Engedelmeddel a cikkbe beemelem.
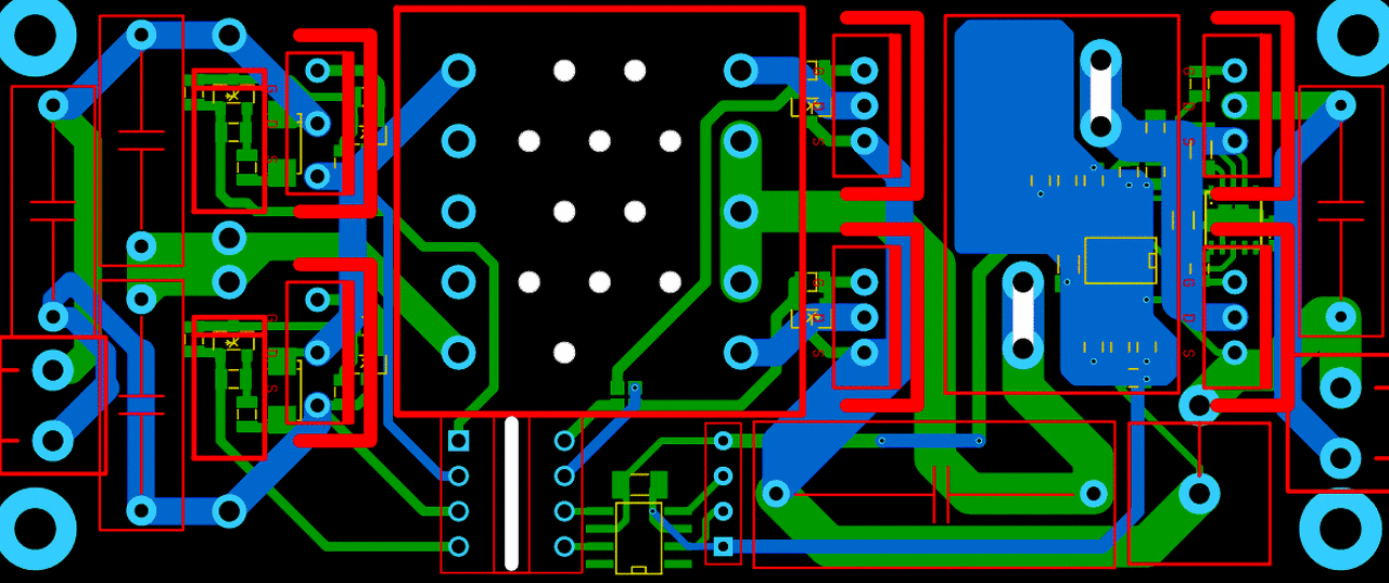
Javaslom csak a bal felét tedd be. Sőt ha kéred, elküldöm Sprintbe kicsit letisztázva. Most az adaptív DT kutyát nem érdekel, jó lenne ha a csak a léyneget látnák (rezonáns kondik szűrő funkciót is betöltenek, a gate meghajtás nagyáramú része pedig ott van a FET lábánál)
Csak az legyen rajta, ami a téma szempontjából érdekes.
Ok, így lesz. Közben találtam kínai 20 wattos táp nyákot is. Ott is meg van vágva az áram út miatt a fólia. Sajnos tisztázási távolság csak 5 mm.
Annak idején én ezeket olvasgattam: IOR AN1160, itt a 8 fejezetben vannak a nyáktervvel kapcsolatos megjegyzések, ez pedig az ez alapján készült mintakapcsolás.
Ez sem tökéletes. Attól, hogy az IR mintapanelje, még nem biztos, hogy minden szempontból jó. A lustaság nem csak magyar tulajdonság...
Ez nem semmi. A másodikban lévő nyák elég szellős amúgy. Azon agyalok miért fejlesztünk, hiszen ott van készen a nyákterv. Ezt beemelem.
Én meg tudom támogatni a témát 3db táp topológiával és nyákkal. Kész, gyári tápok. Az egyik egy akku töltőnek szánt táp, a kimenete egy heli trimmerrel állítható 17-32V között, és van 5V kimenet rajta. Ez magyar gyártás, üzem szerint nem tudom milyen. De nem híd. A másik egy lézernyomtató tápja, a harmadik egy lcd monitoré.
A képeket a ami nap folytán felteszem, ha releváns a cikkhez. A hozzászólás módosítva: Dec 19, 2015
Szia !
Kíváncsian várom és nem kritizálom.
Ezek kész bontott panelek, tehát úgy kritizálhatod ahogy jó esik!
Az epson, beneq, akármi mérnökeit nem sokat zargatja... |
Bejelentkezés
Hirdetés |






.
. Engedelmeddel a cikkbe beemelem. 





