Fórum témák

» Több friss téma
Fórum » Erősítő mindig és mindig
Mielőtt kérdezel, a következő két dolgot ellenőrizd! I. A helyes tápfeszültségek megléte. II. A kimeneten van-e egyenfeszültség. Élesztés.
Lapozás: OK   1795 / 2570
(#) (Felhasználó 46585) válasza dani9228 hozzászólására (») Dec 18, 2015 /
 
A beméréshez ahhoz is kell szkóp!
(#) steelbird válasza dani9228 hozzászólására (») Dec 18, 2015 /
 
Ez földhurok miatt gerjed. Hibás a panelterv, rossz helyen van a bemenő jel GND pontja, nagyáramú jelútban van.
Próbáld már ki még úgy, hogy a tápról a GND -t a C1,C3 közös pontján kapja meg a panel, és tegyél egy aluláteresztő szűrőt még a bemenetre. Egy 470pf -es kondit párhuzamosan a bemenettel, az egész elé pedig sorba egy 100 Ohm -ot.
Ja... és cseréld már vastagabbakra azokat a madzagokat!
A hozzászólás módosítva: Dec 18, 2015
(#) dani9228 hozzászólása Dec 18, 2015 /
 
Változtattam a PCB-n. Steelbird, így sem változott.
(#) steelbird válasza dani9228 hozzászólására (») Dec 18, 2015 /
 
Persze, mert a visszacsatoló körben lévő C9 kondi a C1 -gyel együtt megy GND -re, ráadásul a GND sáv hurkavékony. Nagy frekvenciákon az a vékony sáv egy tekercs, a végfok kimenő jelét pedig összegzed a C1, C9 találkozásánál és onnan ezen az induktivitáson keresztül viszed a közös GND pontra. Persze, hogy gerjedni fog. A C9 -et az R20 -nál kell GND -re kötni, nem a Zobel tagnál. a Zobel tagot (C1,R18) pedig a táp elkó GND pontjára huzalozd be, ne a bemenet GND -jére.
Csillagpont pedig táp elkón legyen, ne "valahol" a panel közepén.
(#) dani9228 válasza steelbird hozzászólására (») Dec 18, 2015 /
 
Oké, így jó lesz?
A hozzászólás módosítva: Dec 18, 2015

pcb.PNG
    
(#) dani9228 válasza dani9228 hozzászólására (») Dec 18, 2015 /
 
Megnöveltem a vezeték szélességét. 1mm a legvékonyabb.
(#) reloop válasza dani9228 hozzászólására (») Dec 18, 2015 /
 
Én még csak a gerjedés témához kapcsolódom be. Mikor lezárt bemenet mellett megnövekszik az áramfelvétel, tapasztalsz-e hallható hangot, illetve ha nem, észlelhető-e melegedés az R18 ellenálláson? Ezek utalnának az oszcilláció létrejöttére.
A jelenség mögött banális alkatrész, vagy építési hiba is állhat, próbáljuk meg behatárolni!
(#) dani9228 válasza reloop hozzászólására (») Dec 18, 2015 /
 
Igen, ilyen inkább az am rádióhoz hasonló hanghoz tudnám hasonlítani, mindenféle furaság van benne. Tuti nem 100Hz-es búgás, mer van ebben mindenféle, nem csak az a mély búgás. Nem igen tapasztaltam melegedést az R18-on, de mondjuk 2W-os ellenállás van ott.
(#) steelbird válasza dani9228 hozzászólására (») Dec 18, 2015 /
 
Az a probléma, hogy a végfok elég intenzíven rángatja a tápot és a táp elkók visszatöltéséhez szükséges áramimpulzosok azon a még mindig cérnavékony GND vezetősávon csorognak, aminek a közepén ott van a jelföld becsatlakozása. Alapból problémás a topológia. Miért spórolsz a kritikus helyeken lévő vezetősávok szélességével? A GND sáv pl. legalább annyira fontos, mint a tápfeszültségek és a kimenő jel vezetősávjai.
A hozzászólás módosítva: Dec 18, 2015
(#) dani9228 válasza steelbird hozzászólására (») Dec 18, 2015 /
 
A hangfal GND-je az nem a panelon, hanem a tápegységen csatlakozik rá. A végfok GND-jén ekkor elvileg nem folyik nagy áram, csak az ami a kisebb kondikon átfolyik, meg a Zobel-tagon, nem?
(#) (Felhasználó 46585) válasza zotya1983 hozzászólására (») Dec 18, 2015 /
 
Kinek a pap, kinek a papné. Kinek a kutyája. Szép az, ami nekem tetszik. Amit haza is vinnék...
(#) steelbird válasza dani9228 hozzászólására (») Dec 18, 2015 /
 
De azokat a tápon lévő kondikat ugyanúgy töltögetni kell, mint a nagy puffer elkókat.
Azon az ultra magas frekvencián, amin gerjed a végfok, szerinted megfelel hidegítésnek az a vékony GND sáv, ami a C8,C3, és a C10, C5 táphidegítő kondikra megy?
(#) dani9228 válasza steelbird hozzászólására (») Dec 18, 2015 /
 
Jól van. Csak erre voltam kíváncsi hogy miért. Akkor szélesebbre veszem.
(#) steelbird válasza dani9228 hozzászólására (») Dec 18, 2015 /
 
Idézet:
„Csak erre voltam kíváncsi hogy miért...”
Magas frekvenciákon teljesen másként viselkedik egy vékony vezetősáv, nem úgy, ahog, szeretnénk. Ezért nem megfelelő kialakítás esetén gerjedékeny lesz a végfok.
Próbáld már ki ezzel a módosítással, amit csatolok. Bocs, telefonon nem könnyű képre rajzolgatni. A C10 felé menő GND fóliát vágd át és a C10- re a C8 -ról vidd a GND -t egy vastag vezetékkel, ahogy rajzoltam. A tápegységből a C8 elkón lévő GND ponton kapja meg a panel a GND -t, ott csatlakozz rá. Így megvan a csillagpontos GND.
Bocs, lemaradt a kép, még utólag tudtam csatolni.
A hozzászólás módosítva: Dec 18, 2015
(#) reloop válasza dani9228 hozzászólására (») Dec 18, 2015 /
 
Ha eltávolítod ideiglenesen a helyi tápszűrőket és megváltozik az áramkör viselkedése, akkor biztosan ezt az irányt kell követned.
(#) dani9228 válasza steelbird hozzászólására (») Dec 18, 2015 /
 
Vastagítottam a pcb-n.

pcb.PNG
    
(#) dani9228 válasza reloop hozzászólására (») Dec 18, 2015 /
 
Ha kiveszem akkor, jobb. Csökken a nyugalmi áramfelvétel, és a kimenet sem zajos annyira.
(#) steelbird válasza dani9228 hozzászólására (») Dec 18, 2015 /
 
Próbáld ki ezt, csatoltam a képet.
Meg a bemenetre tedd be a soros aluláteresztő szűrőt, amit már írtam.
(#) dani9228 válasza steelbird hozzászólására (») Dec 18, 2015 /
 
Kipróbáltam de nem változott :/. Próbaként még délelőtt kipróbáltam a mellékelt módosításokkal. Az alapja a vidié, csak módosítottam rajta pár értéket, mert a differenciál erősítő tranyói nem azonos árammal dolgoztak, és a nyugalmi árama mikro amperek voltak. Sokkal stabilabb volt, és a nyugalmi árama sem ugrott meg. Kicsit mintha ez is gerjedt volna, de lehet "biztos" a nyák miatt.

sch2.png
    
(#) (Felhasználó 46585) válasza dani9228 hozzászólására (») Dec 18, 2015 /
 
Olvass bele ebbe a topicba. Az utolsó három napot. Itt le van írva, hogy egy kondenzátort hogy kell bekötni, meg azért van néhány általános dolog is. Az igaz, hogy kapcsolóüzemben sokkal kritikusabb a nyák, de azért ezek általános érvényű dolgok, célszerű megérteni és betartani.

Kapcsolóüzemű táp 230V-ról
(#) steelbird válasza dani9228 hozzászólására (») Dec 18, 2015 /
 
Ez ugyan jóval nagyobb teljesítményű (és fetes), de a topológia miatt ajánlom figyelmedbe. Főleg a csillagpontos GND kialakítást középen.
(#) dani9228 válasza steelbird hozzászólására (») Dec 18, 2015 /
 
Oké, köszi. Itt miért van elválasztva a bemeneti jel GND-je, és a többi GND egy ellenállással?
(#) steelbird válasza dani9228 hozzászólására (») Dec 18, 2015 /
 
Az a 10 Ohm is a földhurok elkerülése miatt van ott a nyákon.
(#) dani9228 válasza (Felhasználó 46585) hozzászólására (») Dec 18, 2015 /
 
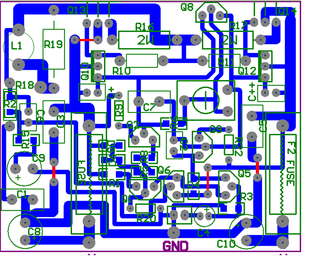
Akkor a tápnál is lehet bibi, mert nem úgy van a gnd kialakítva. A mellékelt nyáktervnél amit tudtam azt csillagpontba kötöttem ( táp, vezérlő bemenet, 100µF kondik, zobel, bemeneti ellenállás, áramgenerátor ellenállás). Amit nem tudtam elvinni azt a kondi lábához vittem, csillagosan.

pcb.PNG
    
(#) dani9228 válasza dani9228 hozzászólására (») Dec 18, 2015 /
 
Ezt minden kondinál így célszerű kialakítani, vagy csak a puffer meg hidegítőknél?
(#) (Felhasználó 46585) válasza dani9228 hozzászólására (») Dec 18, 2015 /
 
Minden kondinál! A cél az, hogy a kondi szűrjön. Vagyis, az utána következő áramkörök a kondi feszültségét kapják meg.
(#) dani9228 válasza (Felhasználó 46585) hozzászólására (») Dec 18, 2015 /
 
Oké. Szimmetrikus tápnál, hogy kellene?

szim.PNG
    
(#) (Felhasználó 46585) válasza dani9228 hozzászólására (») Dec 18, 2015 /
 
Ott van a post dátuma az említett topikban.
(#) reloop válasza dani9228 hozzászólására (») Dec 18, 2015 /
 
(#) dani9228 válasza reloop hozzászólására (») Dec 18, 2015 /
 
Ó, köszönöm
Következő: »»   1795 / 2570
Bejelentkezés

Belépés

Hirdetés
XDT.hu
Az oldalon sütiket használunk a helyes működéshez. Bővebb információt az adatvédelmi szabályzatban olvashatsz. Megértettem