Fórum témák
» Több friss téma |
Szia !
Ha 15V-on felvett össz áramerősség nem haladja meg a 7812 terhelhetőségét, akkor nem kell több 7812. Üdv!
A felvett áramerősség növekedni biztosan nem fog, inkább csökken.
Most szedtem ki a gépemből egy pwm vezérlésű ventilátort, mert hangos volt. Most szeretném barkácsolási célra felhasználni, ezért kéne , hozzá egy vezérlő ami pwm jelet bocsát ki.
milyen ventillátor ez?
nem csak 2 kimenete van?
ez egy intel ventilátor és négy kivezetése van
a legújabb 775-ös cpu hűtő
én eddig úgy tudtam, hogy a pc ventillátorok 3 fázisú kefe nélküli motorok, melynek a meghajtó áramköre beépítésre kerül a ventillátorba, lehet, hogy ez nem olyan....... hmmm... biztos, hogy akarsz rá időt pazarolni?
igen szeretnék rá szánni időt.
ez a ventiátor a majdnem legújabb 775-ös csatlakozású processorhoz van és ezeknek azért ven négy kivezetése, mert az alaplap vezérli őket és nem egy hőérzékelő a ventilátorban
én erről annyit tudok hogy van benne leégés elleni védelem
ha megfogod a lapátot és adsz neki feszt meglátod hogy 1 ideig el semm indul utána oedig pörög
és egyépként te ezt hogy szeretnéd vezérelni hogy tudd is a fordulatot?
mert ha nem érdekel van okos ötletem egyszerű és nagyszerű ha érdekel jelezd!
Igen szeretném vele vezérelni
Idézet: téma ide áthelyezve! „Ventilátor vezérlés”
Gyerekek!
Miert is vetettük el az elejen a PWM-es szabályzást? (vagyis: pulse wide modulation=pulzus szelesseg moduláció, amely változó szelessegű negyszögjelet jelent). Áteresztő tranzisztorral biztosan működik, de ott van a tranzisztor maradek feszültsege, amely miatt nem lehet teljesen 12 voltig kivezerelni (szerintem max. 11-11,5V-ig). Persze ez nem gáz, de meg mindig ott az áteresztő-tranzisztor nemi melegedese, amely miatt erdemes a tranyóra kis hűtőbordát szerelni. A PWM egy kicsit bonyolultabb (+ 555-ös IC pl.), de az előbb említett hátrányok nincsenek. Meg nem próbáltam PWM-mel, ezert tenyleg kerdezem! Mivel a PC-s ventikben elektronika működik, az állandó tápfesz kapcsolgatás nem biztos, hogy jót tesz neki. Próbált már valaki PC-s ventit PWM-mel vezerelni? Ilyenkor működik a fordulatszám-erzekeles?
Potival fordulatszámszabályzás? LM317! Nekem is azzal megy... Bár a feszkót nem fogod tudni de tutkóra műxik!
Vagy nem értettem valami meg? Hogyhogy még senkinek nem jutott eszébe?
Sokmindenkinek eszébe jutott, de az LM317-nek nem elhanyagolható a maradékfeszültsége, ezért ide csak akkor alkalmas, ha ez a maradékfeszültség megengedhető.
A PWM-nél is ugyanúgy ott van a maradékfeszültség. A maximális fordulatszámot ugyanakkorára korlátozza, mint az áteresztő rendszerű, sőt az 555 miatt még kisebbre.
A kisfeszültségű tranzisztorok maradékfeszültsége amúgy tűrhető, 0.2V alatt szokott lenni. De lehet használni fetet is, azon kisebb a maradékfeszültség.
Igazad van!
Megmertem egy bolti áteresztőtranzisztoros szabályzót, s egy 12 cm-es ventilátorral leterhelve is csak 0,12 V a különbseg a bemeneti 12 V es a kimenet között teljesen kinyitva a tranyót. Tehát kb. ennyi lehet a tranzisztor maradek-feszültege. Szerintem FET-et kapcsolgatva nincs igazán maradek-feszültseg, tekintve a FET nehány tized ohmos csatornaellenállását. Egy áteresztő-tranzisztoros szabályzónak annyi hátránya megis csak van, hogy kisebb fordulaton melegszik a tranzisztor, ezert elfer egy kis borda rajta.
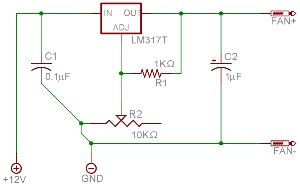
Megépitettem egy ventilátor vezérlőt:
http://www.hobbielektronika.hu/kapcsolasok/szamitogep_tunningolas_i...o.html Egy darabig rendesen müködött de most valamiért feszültségingadozás van. Világitós venti van rákötve és lehet látni hogy hol erösen világit hol gyengénÍ A feszültségstabilizátor hütve van hütöbordával(hütöpasztát használtam) és nem melegszik. Válaszotokat elörre is köszönöm.
Nem ez a lényege a szabályzónak?
Hogy hol felpörög, hol meg lassul... Ezt én is meg akartam építeni de valami nem stimmel vele, aztán ráhagytam. Nekem egyáltalán el sem indult :no:
De az a dolga neki csak nem magátol kéne csinálni. Ez egy potméteres ventilátorvezérlö,tehát mikor beállitom egy feszültségre akkor ugy is kéne maradnia.(ez nem hömérsékletre állitja a feszt)
Szia bandita31!
Most építetted a kapcsolást, vagy régebb óta üzemel az áramkör? Milyen poti van benne? Lehet hogy kontakthibás lett a potid! Mást nem tudok elképzelni,(estleg IC-hiba,de nekem ami eddig meghibásodott az totál tönkrement) vagy a kimeneti kondi kezd atmenni rövidzárba,és ezért ingadozik a kimeneten a feszültség. De leginkább a potira gyanakodnék...
Hy
Kb 3 hete épitettem . 10K-s poti van benne(én egy panelra 5ször épitetem meg,de teljesen különállo áramkörök csak a bemeneti áram van összehuzva mindnek)2 db ventilátoron lehet észlelni a dolgot egy 8Cm-es világitóson (látni hogy villog)és egy 12Cm-es annál pedig hallani hogy felpörög.Van még az 1-ik oldalán 2db 8cm-es ventilátor(világitós)annál nem lehet tapasztalni feszültségingadozást. Ha a poti lenne a ludas akkor szabálytalanul kéne adni a feszültséget.(minden alkatrésze új)
Gondolom nem közös potit használsz,hanem külön mindegyikhez. Esetleg tudsz képet feltenni? (este leszek legközelebb
)
Próbálj meg átrakni egy jól menő ventit egy rosszul menő helyére és rögtön kiderül, hogy mi a hiba.
Lehet venti probléma is. Sok lehetőséged nincs... egyébként nem képet kellene feltenni, hanem rajzot. Abból jobban látszik, mit alkottál. A stabilokon van párszáz nF pl.? A feszt mérted is vagy csak gondolod, hogy ugrál?
Ha kicsit fentebb nézel,akkor megtalálod a kapcsirajz helyét. Egyébként nem egy olyan bonyolult áramkör, hogy a rajzban lenne a hiba ( főleg h Topi rakta fel ), gondoltam alkatrész, esetleg építési hiba lehet. ezért kértem képet... vagy ha te anélkül is elsőre és 100%-ra biztosan megmondod mi a hibája,akkor gratula!
A kezdetektől ezt a feszültségugrálós problémát produkálja?
Rámértem a feszre.
Szétszedtem mikor a képeket csináltam és jól müködik. Ha pedig összerakom megint csinálja,lehetséges hogy valami bezavarja?(egy cd rom házba van épitve de az alja le van ragasztva müanyag lappal) Tápegység van csak közel hozzá és eggy neoncsö gyujtó elektronikája.(és egy multivibrációs <2 ledes villogó>áramkör van a ventiszabályzó házában) Nemhiszem hogy a hömérséklet lenne a gond mert a hütöborda csak langyos. Minden alkatrész pontosan ugyanaz mint a rajzon van.
Próbáld meg, hogy a kimenetre kötsz párhuzamosan egy 100µF-os elkót.
Esetleg cseréld ki a 317-es bemenetén lévő 100 nF-os kondit 10 µF-os polarizáltra, vagy tedd be ezt a 10 mikrósat az eredetivel párhuzamosan, talán a 12 V nem annyira stabil.
Lehet h. a neoncső elektronikálya lesz a ludas!
Le kellene árnyékolni, h. nezavarja a közelében lévő áramköröket. Vagy máshová kett tenni... Egy apró módosítást visont el kellene követned. A potik szabadonhagyott végét (végeit) a csúszkával (csúszkákkal) össze kellene kötni. Ez némileg szökkenti a poti kontakthibályát. Egyenlőre enyi... |
Bejelentkezés
Hirdetés |







) 





