Fórum témák
» Több friss téma |
Fórum » Kapcsolóüzemű (PWM) végfok építése
Ebben egyetértek, igaz én a környéken kb 4kW-nál többet sose tudok vinni kültérre se, mert mindenhol laknak. Egyébként ha 8 ohmon 2kW (1kW szórónál nem láttam még élőben nagyobbat) akkor feltételezzük, hogy továbbfűzve a láda 4 ohmon 4 kW, ami 2 ohmon 8 kW, ami majdnem annyi, mint az 1200 fokos kemencém
Ekkora teljesítmény csak koncert és kültéri hangosításra kellhet, amennyiben az ember tud 2kW szórókat szerezni sub szekcióra. Amit mi használunk, az 2X18" 2kW (dupla láda 3dB-el jobb, mint kettő ugyan olyan egymás mellé téve) Viszont az a két szóró miatt már csak 4 ohm.
Boldog karácsonyt minden kedves kollégának!
Ma sem pihentem, íme az eredménye.
Neked is boldog karácsonyt!
Szép munka!
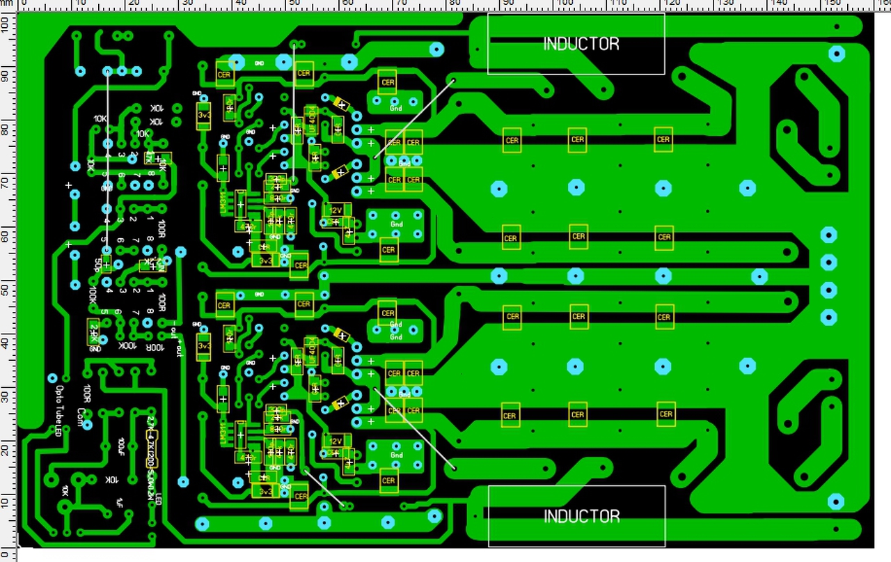
A tápvezetéket megvastagítanám, azon is ugyanakkora áram folyik, mint a GND-n. Egyébként nagyon profi, gratulálok!
Kellemes Ünnepeket Mindenkinek!
Rosszul írtam. A tápvezetéken folyik a pufferek töltőárama, plusz a terhelés árama. A földvezetéken csak a terhelés árama (teljes hídnál még az sem, csak a kimeneti szűrő és a segédáramkörök árama). Tehát a tápvezetékre több figyelmet kellene fordítani.
Arra gondoltam, hogy a tápvezetékbe beleforrasztok egy tömör rézvezetéket, sajnos a 10x16-os panel nem engedi meg a vastagabbat. Tudom, hogy nem a legdiszkrétebb megoldás, de célravezető lenne. Köszönöm az elismerést, a segítségetek nélkül nem sikerült volna, fele ilyen jóra sem.
Hadd legyek kicsit erőszakos
Lehet azon még vastagítani úgy, ahogy rajzoltam. Ártani nem használ![]() Jaaa... és az smd kondikat szerintem a pufferek lábai közé be tudod forrasztani. Ott jobban szűrnek. A hozzászólás módosítva: Dec 25, 2015
"Rosszul írtam. A tápvezetéken folyik a pufferek töltőárama, plusz a terhelés árama. A földvezetéken csak a terhelés árama (teljes hídnál még az sem, csak a kimeneti szűrő és a segédáramkörök árama). Tehát a tápvezetékre több figyelmet kellene fordítani. "
Még "rosszabbul" írtam. Nagy szégyen. De senki nem javított ki. Miért nem? Mi folyik a földvezetéken? Egész nap ezt szimulálom. Az ember azt gondolja, tök egyszerű egy trafó, négy dióda és két kondi viselkedése... de nem az.
Most próbálok "jót írni", de azért figyeljen mindenki akit érdekel ez a téma, mert hajlamos vagyok időnként nagyokat tévedni.
Próbáltam a legegyszerűbb szimulációt kitalálni ami még átlátható, de pontosan analizálja a dolgokat. Ezt a részt ugyan mindenki ismeri, ezzel kezdődnek az általános iskolás tankönyvek. Az első 4 szinuszjel generátor szimbolizálja az ideális trafót, 0.6 Ohm belső ellenállással. A jobb oldalon egy ideális erősítő, 10Vp kimeneti feszültséggel, 0.2 Ohm terheléssel, tehát 50Ap kimeneti árammal. Van néhány "exhas" mOhmos belső ellenállás. Az "erősítő" 100ms késleltetéssel kapcsol be. A zöld és sárga a Graetz diódáinak árama. Az első töltőimpulzus 200A körüli, majd csökken ahogy a pufferek töltődnek 100V-ra (ha lenne elég idejük, de most nincs). A bordó/világoskék a pufferek árama. (Terheletlenül olyan egyformák, hogy a kék nem látszódik.) Néhány ms elteltével a táp "leszívódik" 80V-ra és beáll az egyensúly. Jól látszik, hogy amikor a diódákon nem folyik áram, a pufferek szolgáltatják az 50A-t. A diódák csúcsárama tölti a puffereket, másik része a terhelésen folyik. Most jön az érdekesebb része. Középen az a nulla Amper, az a földvezetékbe"folyik". Pontosabban nem folyik. A terhelőáram töredéke folyik a GND-be akkor is, ha a kimeneti áram 50A. (Ezen molyoltam egész nap.)
Kinagyítom a GND áramát. Amikor a diódák árama szolgáltatja a kimeneti áramot, 1,3A. Amikor a pufferek áramáról táplálkozik a terhelés, 500mA.
Miért éppen ennyi? Miért nem ötször ennyi? Vagy miért nem a negyede? Vagy miért nem a terhelés árama?!
Most lecsökkentem az alapjel frekvenciáját 315 Hz-re. A GND árama (a diódák töltő áramának hatására) kiugrik a képből... felnő 4A-re.
Tehát, ha a Graetz-en nem folyik áram, a terhelés árama a pufferkondikba folyik. A pufferek ilyenkor csatolókondiként viselkednek. De miért nő a diódák töltőáramának hatására az áram a földvezetéken, mégpedig arányosan az alapjel és a pufferek kapacitásának csökkenésével?
Most beteszek egy 100 Ohm-os ellenállást a trafó középleágazása és GND közé. Ha ezt az ellenállást "szakadásra" cserélem eljutunk a virtuális föld fogalmához.
Ha diódákon nem folyik áram, a terhelés árama ugyanúgy a puffereken folyik. Annyi a változás, hogy most a földponthoz képest lebeg a tápfesz. Ha a diódák kinyitnak, most nem folyik áram a földvezetéken, hanem a féltápfesz áll be. Az ellenállás nagyságának mértékével beállítható egy közel állandó, kis értékű, zavaroktól menetes áram a földvezetékben. Akinek kedve van gondolja tovább ezeket a dolgokat, mert szerintem figyelemreméltó.
Félhidas duplatápos végfoknál a közép a referenciapont. Elsősorban elmiatt kell rá nagy figyelmet fordítani szerintem.
Puffereltség szemontjából a táphoz táp a leginkbáb érdekes. Ezért modnjuk, hgoy közel elgyen egy fólia (vagy kerámia kondi), amikor az egyik FET kikapcsol, akkor a másik FET antiparralel diódája kapcs be, így az áramtüske a fólia/kerámia kondira vezetődik. Sajnos a szimulációdban nem igazán tudok segíteni, mert ezt a szimulátort nem ismerem, így mindig kérdés, hgoy nem szimulációs hiba -e (multisimnél tudom mikor hülye nagyjából). Én a trafós tápot kihagynám, csak mindhárom tápvonalba beraknék egy söntöt. (tételezzük fel, hogy stabil tápról van járatva, vagy nagy puffereltségről, csak hogy egyszerűsödjön kicsit a szimuláció) Én többnyire egészhidakat csinálok, ami miatt ugye szimpla tápom van, és a negatív táp nem csak referencia, hanem áramvívő vonal is. Emiatt nagyon durva teliföldem van (mindkét oldalt teliföld, rengeteg átkötéssel), hogy minimaliuzáljam az impedanciát.
Ha már teliföld, nálam ilyen lett. Mire ezt megvasaltam...
Ha a panelt először fúrod ki és utána marod, akkor kisebb padokat is használhatsz (nem sik le a pad a fúrásnál)
De ha igazán rám hallgatsz, akkor rászoksz erre - keményebb mint a heroin A hozzászólás módosítva: Dec 26, 2015
Nem rossz... Ezek szerint rendeltél már tőlük? Megbízható cég?
Belátom, nem egyszerű ezeken a "kriksz-kraksz-okon" eligazodni. Arra próbáltam felhívni a figyelmet, hogy félhídnál a föld vezetéken alig folyik áram és ezt még apró "trükkel" csökkenteni is lehet. Éppen ezért feleslegesnek tartom a teleföldes gnd kialakítását, ellenben a tápvezetékek kialakítására és azok szűrésére fordítanék nagyobb figyelmet.
De nem biztos, hogy igazam van... csak próbálkoztam.
Ez a "szimulációs hiba" felvetése bogarat tett a fülembe. Nem szimulációs hiba. Nem kell ismerni a CM-et, csak meg kell nézni az áramokat, hogy melyik mekkora. Engem a pwm nyák kialakítása érdekel most és erről próbáltam eszmét cserélni. Hogy, hogyan lehet a zavarokat a legkisebb szinten tartani a legegyszerűbb módszerekkel. És zavar a gondolat, hogy a teleföld mindenre a legjobb megoldás, mert ott arra folyik az áram amerre akar, hiszen van rá elég tere. Talán GeeLee az egyetlen aki ebben egyetért velem.
Olvassatok bele a Quad 606 topicjába. Ott lehet virtuális földdel találkozni. Gyakorlatilag nincs GND, csak egy referencia feszültségpont amin nem is tud áram folyni. A hangszóró árama a pufferekbe folyik. De van több más megoldása is a trafó középleágazásának kihagyására. Mind érdekes. (szerintem).
Több helyen láttam már analóg végfokban is alkalmazni a virtuális földet, bár leginkább azért használják hogy elkerüljék vele a földhurkot, meg a hangszóró DC védelemére (ha zárlatba megy valamelyik tranyó, csak a pufferben lévő töltés tud a lengőtekercsbe folyni, galvanikus kapcsolat nem lesz a trafó végei és a hangszóró között).
Nálam azért (is) okozott nagy gondot a teleföld, mert nem szeretem a bonyolult dogokat, a sok segédtápot sem, így általában olyan tápot használok ahol egyetlen föld (csillag) pont van a szekunderen, és minden fesz ahhoz képest van megcsinálva.
Szia! A GND áram alatt a 10 m ohm-os ellenállás áramát kell érteni?
Az egyenirányítók vezető állapotában: a terhelés, a kondenzátor belső ellenállások és a tranzisztor, mint áramgenerátor képezte hálózatban ezen áram kialakulása reális és számítható. Mikor a diódákon mindössze az igen csekély visszáramuk folyik, számomra nem rajzolódik ki az a kör melyen a szimulátor által kimutatott 500mA meg tudna jelenni. Ez kérdésessé teszi az eredményeket. Építettem jópár virtuális testpontos, azaz mindössze két pólusról táplált, de topológiájában szimmetrikus tápot igénylő erősítőt. Az ugye a cél, hogy a virtuális testpont a tápsínektől a lehető legpontosabban azonos feszültségre essen. Ezt két dolog kívánja eltéríteni. Egyik az erősítő felépítéséből adódó aszimmetria, elég csak egy áramgenerátorra gondolni, a másik a kimenet mindenkori DC hibája. A DC hiba által keltett hangszóróáram iránya akár változó is lehet különböző üzemállapotokban. Ezen áramok együttes gyakorlati értéke eddigi tapasztalatom szerint nem több 50mA-nél egy analóg erősítőben. A hozzászólás módosítva: Dec 27, 2015
Igen, GND áram alatt azon a 10 mOhm-on eső feszültségváltozást kell érteni. Ez a fólia és egyéb hozzávezetési ellenállásokat szimbolizálja, ami nyilván mOhm nagyságrendű. A szimulációkkal arra próbáltam kilyukadni, hogy ez az ellenállás minél kisebb értékű, annál nagyobb áramok tudnak átfolyni rajta, komoly feszültségeket indukálva. Ezt nevezzük "földhuroknak". Ha a trafó középleágazásához vezető impedanciát megnöveljük, a zavarjelek nagymértékben (nagyságrendekkel) lecsökkennek. Ha virtuális földet alakítunk ki (elhagyva a trafó megcsapolását) ez az áram nyilván teljesen eltűnik, helyette azonban tápszimmetria problémák jelennek meg.
Arra a következtetésre jutottam (a szimulátor segítségével), hogy meghagyva a trafó középleágazását - de feje tetejére állítva az eddigi gyakorlatot - éppen hogy nem a kis, hanem nagy impedanciák felé kell közeledni. Magyarul, a földvezetéket nem a nulla impedancia irányába kell mindenáron eltolni, hanem néhány 10 Ohm környékére. Minden puffer kondenzátor- és terhelésértékhez tartozik egy legkedvezőbb GND hozzávezetési ellenállás, ami szintén számítható. Ennél a "legkedvezőbb értéknél" megmarad a tápszimmetria is, és a tápfeszültség sem "rogy be" jobban, mint ellenállás nélkül. (Ezen kell még molyolnom kicsit.) Nem könnyen, de megtaláltam azt a szimulátor által megjelenített és számomra is teljesen érthetetlen 500 mA-t. Az ideális tranzisztorok bétája jelent meg a földponton. Ez 100-ra van beállítva és nem szerkeszthető. Bármilyen beállításnál úgy csökkentette az ideális opamp a torzítást, hogy ezt a bázisáramot hozzáadta a GND-be folyó áramhoz. Kettős emitterkövetőt alkalmazva az 500 mA, 5 mA-re csökkent, ami már nem zavaró.
Na beültettem a panelkám egyik felét, és kipróbáltam, szól is, ahogy kell, de van egy volt egyenáram a kimeneten. Persze csak azután, hogy elindul. Amíg nincs bemenő jel, nem indul el, ahogy Gle Lee tapasztalta hídnál. Én ezt egyébként a félhídnál is mindegyiknél tapasztaltam, mos is. Miután megkapta a jelet, és szól, onnantól ott a DC a kimeneten. Borda nélkül egyenlőre, egyedül a BD lesz forró, ami egy kicsit furcsa.
Nem tudom hogy tettél-e kondit a visszacsatolásba, ha igen azzal jelentősen csökkenni kell a kimeneti DC szintnek. Ha az 555-ös áramkorlátot is beletetted azzal természetes hogy nem indul el bemenőjel nélkül, mert az a bekapcsolás után rögtön letiltja, és csak a beállított időállandó után engedi működni.
ó jajj... A két kapcsolás több pontban is eltér, a hidalt, és a félhidas a két cikkben. A visszacsatolásom teljesen át kell alakítanom... Pedig eddig nem volt gond ezzel a verzióval. Az áramkorlát nem került bele, óckodok egy kicsit a sönttől, inkább valamilyen induktív megoldáson gondolkozok, hasonló elven, mint a lakatfogók. Érdekes, hogy a bemeneten is több alkatrészérték merőben eltérő. A visszacsatolásban szintúgy, akárcsak a BD241-nél. Köszönöm a tippet, hogy merre induljak el.
És pont ilyenkor rossz a szkópom, amikor kezdene izgalmas lenni a dolog
DC megszüntetve! Alakitanom kell a panelen. Többminden is befolyásolta, de a visszacsat kondija a legjobban, ami nem volt bent.
Van kettő darab ebay-es 2*50Wattos erősítőm. Ilyenek: Bővebben: Link
Ezeket szeretném közös tápról járatni. 2 oldal szterónak, másik kettő pedig mély. A problémám az hogy ha közös tápra kötöm őket akkor eszméletlenül zajossá válnak. Földhurok alakul ki a bemeneteknél. Van erre valami egyszerű megoldás vagy mindenképpen független tápokról kellene járatni őket vagy leválasztótrafót tenni az egyik panel bemenete elé? A hozzászólás módosítva: Jan 4, 2016
Szedj le minden bemeneti jelet (és kábelt, előfokot, ne legyen földhurok)Ö. Akkor is van zaj, ha csak egy tápról megy a két modul? Ekkor annyi van, hogy a két modul összegerjed, mert megjelenik a kapcsolófrekvenciájuk különbsége, ami hallható.
Ekkor kezdetben érdemes a tápvezetékekre egy-egy ferritgyűrűt rakni, úgy hogy az érpárt (+ és -) táp szépen átdugod párszor egy ferritgyűrűn), ahogy a tápról megy a panelokra. Vagy bármilyen nagyfrekvenciás szűrőn keresztül a kettő végfokot leválasztani egymásról. Legegyzserűbb megoldás, ha megszünteted a földhurkot. Tápot bekötöd mindkét modulra (+ és -). Aztán a bemeneti jackeknél figyelsz arra, hogy ne kösd össze a dobozon keresztül a közöst. Most már csak akkor lehet bibi, hogyha a földhurok a rákötött eszközön keresztül alakul ki. Ekkor érdmes ilyen ground lift kapcsolót betenni, ami megszakítja a földbekötést egyes vezetékeken. A legprofibb megoldás azonban az, ha csinálsz egy olyan előfokot hozzá, aminek szimmetrikus (balanced) bemenete van, két darab ilyet. Egyik az egyik végfoké, másik a másiké. Gondolom úgyis van egy 2.1 szűrőd. Az előfok és a végfok között szépen figyelsz a földhurok elkerülésésre (dobozon belül van, nem lesz bolygatva). Aztán mivel a bemenet szimettrikus ezért a jel a + és - közé kerül. Ha bejövő jel pedig asszimetrikus, akkor a gorunf-lift kapcsolóval megszakíthatod, nem fogj a szimmetrikus bemenetet érdekelni. Vili? A hozzászólás módosítva: Jan 4, 2016
A két freki különbségét hallod ami nem több 20kHz-nél ezért zajos is lesz, a frekvenciát kell távolabb állítani és már jó is lesz!
Valószínüleg közel egy frekin jár a két modul.
Próbált már valaki a TDA7492-re épülő 2x50W-os pwm végfokot? Kiváncsi lennék a véleményekre! Nemrég kaptam egy kész kis panelt (kínából fillérekért) Valammi ilyesmit
Írtam is pár sort a weblapomon erről... |
Bejelentkezés
Hirdetés |




Ekkora teljesítmény csak koncert és kültéri hangosításra kellhet, amennyiben az ember tud 2kW szórókat szerezni sub szekcióra. Amit mi használunk, az 




Lehet azon még vastagítani úgy, ahogy rajzoltam. Ártani nem használ












