Fórum témák
» Több friss téma |
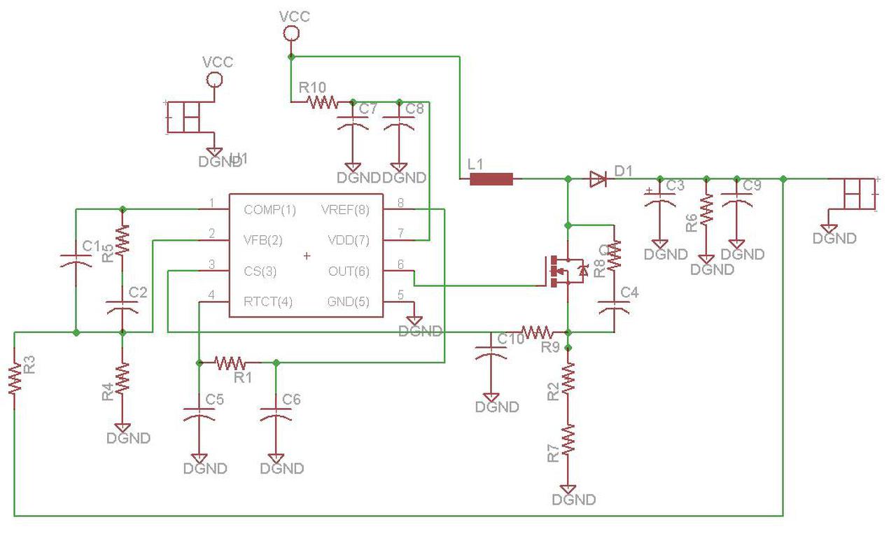
A kép amit mutatsz az első prototípusról készült, ott még a nyákterv teljesen más volt. Két prototípus készült, a második az amit Skorival tesztelgettünk. Ennek a kapcsolási rajza csak minimálisan tér el attól a kapcsolási rajztól amit fentebb mutattam, például nincs még rajta az MP2565 bootstrap diófája. Ezen (a második prototípuson) a kapcsolóüzemű rész így néz ki:
Szerintem máshol is lehet őket kapni (mondjuk a TME-re tippelnék), de én nem jártam ennek utána. Szerintem pont hogy az is tök jó ebben a kis tápban hogy az összes IC-t ami benne van, egy helyen meg lehet kapni. A PIC-től kezdve a műveleti erősítőn és a stabkockán át a stepdown-okig. Na jó, csak a TL431-et nem.
Szia!
Pont az lenne a nagyon jó hogy ezzel az IC-vel nem kell főszabályozó. Az SMPSII tápomban a főszabályozó létét az indokolta hogy az előszabályozó önmagában nagyon lassú lenne és a kimenetén nagy kapacitás (2000uF) van ami az áramkorlátos üzemet nagyjából jelzésértékűvé tenné. Azonban a kapcsolófrekvencia növelésével csökkenthető a kimeneti kapacitás és gyorsabbá válik a szabályozás. Az MP2565 nagy előnye ugyanis, hogy a működési frekvenciája egyetlen ellenállással változtatható. Akár 4MHz-en(!) is tud menni. Az SMPSII tápomban az előszabályozó néhányszor tíz kHz-en megy, ennek a kis tápnak a prototípusát pedig majdnem 900kHz-en próbálgattam. Így a kimeneti kapacitás (és az induktivitás) jóval kisebb is lehet, a szabályozás nagyságrendekkel gyorsabbá válik, így nem kell külön főszabályozó. Ezzel az áramkör jóval egyszerűbbé válik. Ha lenne főszabályozó is, az nagymértékben bonyolítaná az áramkört és elveszne a tápocska egyszerűsége. (Számomra legalábbis ez a konstrukció viszonylag elég egyszerű.) A főszabályozó és az MP2565 összekapcsolása is rengeteg probléma forrása lenne. A főszabályozó továbbá egy disszipatív áteresztő teljesítmény-tranzisztort igényelne. Nekem az is nagyon tetszik ebben a kis tápban hogy nincs benne (látszólag) teljesítmény-félvezető. A kapcsoló FET ugyanis elbújt az MP2565-ben. ![]() A főszabályozó jó eséllyel igényelne egy, a pozitívnál pozitívabb segédfeszültséget. Ezt mindenképpen szeretném kihagyni, a jelen konstrukcióban is mint látszik arra törekedtem hogy ne kelljen semmilyen segédtáp. No meg nem tartanám szép dolognak azt, hogy az áramköröm egy része néha valamiért hülyeségeket csinál és ahelyett hogy rájönnék miért csinálja, inkább építek egy másfélszer olyan bonyolult fokozatot a végére csak azért hogy azzal elfedjem az előtte lévő fokozat hibáját.
Üdv, írni kellene a gyártónak erről a fűrészelési problémáról!
A hozzászólás módosítva: Dec 27, 2015
Esetleg még egy próbát megérne szerintem valami az adatlapban levőkhöz hasonló induktivitást kipróbálni. Nem vagyok meggyőződve, hogy a képeken látott induktivitások jól működnének 1MHz körüli frekin.
Ahol én kerestem: conrad szatellit.hu ret.hu hestore ebay stb. Ők nem tartják.
A tekercs is volt cserélgetve, de már alapból a Lomexben 93-02-06 cikkszámú SMD fojtóval volt tesztelgetve amely azért elég jó. 6MHz a saját rezonancia frekvenciája.
Ahogy nézem a TME-nél és a Farnellnél sincs. A HEStore-osoktól viszont ha szépen kéred lehet beszerzik neked.
![]() Úgy tudom hogy a Monolithic Power-t felvásárolta a Microchip, innentől ők a hivatalos magyar forgalmazója. (Mostanában mindent felvásárol a Microchip...)
Hát sajnos ez még rosszabb mint az első változat.
Bejelöltem a kék rész az rossz, a piros szakasz az kritikus része lehet zaj szempontjából a sárga pedig mérsékelt. Ilyenkor az kell szem előtt tartani, hogy azon a szakaszon amíg viszed a GND vezetékeket vagy igazából bármi mást milyen áramok folynak. Tiszta DC áramnál nincs gond mert az maximum a rézfólián DC eltolódást okoz ami nem zavarja meg a vezérlést mert azt a visszacsatolás majd kompenzálja, viszont a 800kHz-es buck áram pont egybe fut a kisjelű GND-vel. Próbáld meg elvágnia rózsaszín helyen és rövidre kötni vagy légkötéssel direkt csillagba az 5-ös lábra R40-et meg direktbe az R39-et is. + én még betennék direktbe csak az 5-7 láb közé még hidegítő kondit ami direkt csak azokra csatlakozik. Nem is kell semmi mást műveletit bekötni hanem elsőnek csak a adatlap szerinte egyszerű visszacsatolással. Remélem segít. A hozzászólás módosítva: Dec 27, 2015
A kék teljesen logikus, nem is értem miért nem gondoltam erre. A pirossal nem feltétlen értek egyet. A kimeneti kondik távolsága nem mindegy? Ha hosszú vezetékkel vannak bekötve, tulajdonképpen azzal még jót is teszünk, mert olyan mintha megnövelnénk a fojtó induktivitását.
![]() A harmadik számú prototípus meg nem lett építve viszont a nyáktervet elkészítettem hozzá. Azon most farigcsáltam még, ezen most a kompenzáló tag és az R40 jóval közelebb van az 5-ös lábhoz. Illetve a C38-at 1206-ra cseréltem és kicsit arrébb tologattam a dolgokat, így a GND poligon a nyák piros oldalán is eljut az MP-hez. Ez a nyákterv már ténylegesen a tegnap közzétett kapcsolási rajzzal van szinkronban. Idézet: „Nem is kell semmi mást műveletit bekötni hanem elsőnek csak a adatlap szerinte egyszerű visszacsatolással.” Az a baj hogy ebben az esetben fix feszültség lesz a kimeneten és ha szerencsénk van akkor pont eltaláljuk azt amikor fűrészel. Rosszabb esetben viszont azt hihetjük hogy a hiba megszűnt pedig csak épp olyan a csillagok állása hogy most pont nem fűrészelget. Skorival ezért drótoztunk a panelra egy trimmert, csak itt meg a trimmerre menő vezetékek okozhatnak problémát.
Nagy áramú körnek jót tesz ha kicsit hosszabb mivel ad egy kis plusz öninduktivitást a szűrő körnek. A baj az hogy ebbe a körbe bevontad a gyengeáramú vezérlés körét is ami a piros meg sárga szakaszon jól megszórja zajjal az pedig megemeli a 3-4 lábat a GND-ről az 5. lábhoz képest.
(nézd meg hogy a rózsaszínt pont és az 5-ös láb közt mekkora táv van. Nem is a táv a baj hanem azon a szakaszon a nagy áram miatt pont a legrosszabb eset adódik) Amit még elkéne az új terven az az IC5-7 lábán a közvetlen hidegítés. Idézet: „Az a baj hogy ebben az esetben fix feszültség lesz a kimeneten és ha szerencsénk van akkor pont eltaláljuk azt amikor fűrészel. Rosszabb esetben viszont azt hihetjük hogy a hiba megszűnt pedig csak épp olyan a csillagok állása hogy most pont nem fűrészelget. Skorival ezért drótoztunk a panelra egy trimmert, csak itt meg a trimmerre menő vezetékek okozhatnak problémát.” Akkor próbáld ki néhány fix feszültségen. Ha javulás lesz azt úgy is látni fogod. A hozzászólás módosítva: Dec 27, 2015
Idézet: „Nagy áramú körnek jót tesz ha kicsit hosszabb mivel ad egy kis plusz öninduktivitást a szűrő körnek. A baj az hogy ebbe a körbe bevontad a gyengeáramú vezérlés körét is ami a piros meg sárga szakaszon jól megszórja zajjal az pedig megemeli a 3-4 lábat a GND-ről az 5. lábhoz képest.” Igen. Viszont most már a vezérlés jó helyre került, azaz már nem játszik bele a nagyáramú ág. Így már a pirossal jelölt rész nem lehet probléma. Lehet adok még egy esélyt neki és építek egy harmadik prototípust. ![]() Viszont akkor már külső DAC lesz meg még variálok rajta pár dolgot...
Igen úgy már jó lesz. Viszont szerintem megér egy faragós tesztet a 2-es változat is hisz nem egy nagy átalakítás csak hogy lásd van e változás.
Idézet: „Ja igen, az MP2565 893kHz-en ment” Egy kicsit álljunk csak meg .Biztos , hogy jó ez az érték ? Esetleg nem itt van a hiba ? Ugyanis az ic adatlapját nézve minél nagyobb az RFreq értéke , annál kisebb lesz a frekvencia amin üzemel .Viszont sokkal zajosabban is ilyenkor .Ha viszont kisebb , akkor magasabb frekvencián kevesebb zajjal .Szóval az ic 6 os lábán ezzel lehet változtatni .Az R42 helyére én tennék mondjuk egy 68 ohm os ellenállást , és néznék egy próbát úgy .
Most nézem hogy a rajzon az R42 értéke 220k, a valóságban valami 100k körüli ellenállás van ott (talán pont 100k). Így meg 890kHz környékén, a 220k-val pedig 470-480kHz-en ment. És igen, a kisebb zaj miatt szeretném ha minél nagyobb frekvencián menne, 1MHz körülivel én már elégedett lennék.
Akkor próbálgass értékeket jónak kell lennie .Ne hogy már eldobd , ha már eddig megcsináltad.
Nincs olyan PIC, aminél használható a DAC normál módban, nem csak zenére? Ez olyan, mint a TDA1541, 2 csatornás, 16bites, de sajnos kifejezetten zenére való, így folyamatosan etetni kell az adattal, plusz a kimenete sem a megszokott kialakítású, hogy adsz neki 2.5V referenciát, és ő pedig a GND és 2.5V között mozgatja a kimenetét.
A hozzászólás módosítva: Dec 29, 2015
16 bites DAC-ja, ráadásul ami két csatornás, csak ennek a típuscsaládnak van.
Ha megelégednénk a 12 bites DAC-cal, akkor jó lenne a dsPIC33EP32GS506 is, bár sajnos a Chipcad ezt nem tartja. Ebben ráadásul a DAC-ok összekapcsolhatóak analóg komparátorokkal, így tulajdonképpen a teljes analóg szabályozás belekerülhetne a PIC-be. Volt anno ilyen ötletem is, de sajnos a 12 bites DAC és a komparátor specifikációi elvették a kedvemet ettől. Pedig milyen menő lenne már, ha teljes szabályozás a PIC-en belül lenne.
Hát igen, meg kell találni az arany középutat, ami nem is olyan egyszerű.
Ma kipróbáltam. Előállítottam egy olyan állapotot amikor megjelent a fűrészjel a kimeneten, majd átkötöttem a szóban forgó két alkatrészt egy kis vezetékdarabbal közvetlen az MP2565 GND lábára. A helyzet javult, de nem tűnt el teljesen a fűrészjel. Ez után továbbra is sikerült olyan feszültség/áram/terhelés kombókat találnom ahol neki állt fűrészelni. De általánosságban talán kijelenthető hogy valamivel jobb lett a helyzet.
Próbáltam azt is hogy odapöccintettem egy kondit közvetlen az MP 5.-7. lábai közé, ettől semmi sem változott. Kíváncsiságból leválasztottam a kicsi step-downt (MP2459), hátha az szórja meg valamivel az MP2565-t, de így sem tapasztaltam változást. A táp viselkedésével továbbra sem vagyok sajnos elégedett. Félig készen vagyok a harmadik prototípus tervével, lehet hogy jövőre ha lesz egy kis időm akkor egyszer majd összeépítem még azt, hátha csoda történik.
Sziasztok!
Van Ebay-en ZXY6005S néven egy labortápegység, digitális vezérléssel. A kapcsolási rajza itt található: Bővebben: Link, PDF fájl. Az a kérdésem, hogy az U7B nem invertáló bemeneténél van egy feszültségosztó, arról egy 10k soros ellenállás, ami kb. 0.1 offset feszültséget visz be oda, ahova a kimeneti feszültség vissza van csatolva. Ez miért lehet? Az áramnál ugyanez a helyzet, az U7A-nál a nem invertáló bemenet 0,116V-tal van kapcsolatban. A műveleti erősítő Rail-to-Rail be- kimenetű. Esetleg ez kellene az offsetkompenzációhoz a procinak? Nem látom mekkora a referencia feszültség, de 60V-ot visszaosztva az U7B-nél látható 240k-10k osztó 2.5V-ra osztja. Lehetséges, hogy a 3V3 a referencia, esetleg ha van, akkor belső referencia. Érdekes ebben a kapcsolásban, hogy maga a jobb oldali XL1509 40V 2A-ig elég lenne, a P-csatornás FET-tel kitolták a határt 60V 5A-re. A FET meghajtása is ötletes (számomra), a Gate feszültség is korlátozva van, 1N4742 12V-os zenerrel. Ötletes a kapcsolás, nekem tetszik. A négyvezetékes kimenet is észrevehető a jobb felső részen a J3 csatin, ha meg nincs rá szükség, akkor a felette levő két jumpert kell rövidre zárni. A másik kapcsolás, amit nézegetek Bővebben: Link - ez lehet kiindulási alap, hozzá az IC 60Ft (UC3843), könnyen beszerezhető, kell még pár alkatrész, és az FB láb segítségével a GND-hez képest működhet minden műveleti erősítő, megkönnyítve az ember dolgát. Találtam egy szuper kapcsolást ugyanezzel az IC-vel, 175V-ot állít elő 9-15V-ból: Fórum, kapcsolási rajzát mellékelem, mert képmegosztón van tárolva. Erről lehet próbálgatni mindenféle 230V AC-t kívánó kütyüt, amolyan leválasztó "trafó" helyettesítő is lehet. Esetleg érdemes lenne összedobni egy olyan labortápot is, ami nagyobb feszültségű, viszont kis áramú, 200V 100mA elég is lenne, arról már indulnak a kapcsolóüzemű tápok.
Rátaláltam még XL4015-re, 37V és 5A-t tud a kimenetén, 40V bemenő feszültség a maximum, az IC-ben van integrálva a FET-is, ő is a FB lábon keresztül szabályozható. Egyet sajnálok, hogy nincs TO-220-as tokozású belőle. 90%-os hatásfoknál, ha 50W-ot veszek ki, 5,55W hő képződik, 80% hatásfoknál pedig 12,5W, ennyi hő már hűtőbordát igényel. A rosszabb hatásfok akkor jön elő, ha magas a bemenő feszültség, a kimenő alacsony, és nagy a kimenő áram. A kimenetére kell egy plusz induktivitás, és kondi, akkor a kimenő feszültség sem lesz szőrös.
A hozzászólás módosítva: Dec 30, 2015
Milyen szkópod van? digitális? Tudsz csinálni tranziens tesztet? Ugratni kellene a tápot az EN bemenetet indítani és megnézni hogyan ugrik a kimenet mert szerintem túllövéssel lengő és nem szépen túllövés nélkül áll be.
Az adatlap kitér arra is hogy ha a kimeneti ESR érték és a kondik összege kisebb a freki felénél akkor kell használni már R6-ot is Esetleg csökkenteni a kompenzáló kondit. Milyen frekin fűrészel?
Digitális van, igen: OWON SDS6062V. Elsején nappalos leszek, akkor csinálok egy ilyen mérést neked.
Nem néztem hogy milyen frekvenciájú a fűrészjel, de majd megnézem ezt is és csinálok szkópábrákat.
Nálam szempont volt hogy egy bármilyen DC adapterről, azaz 50Hz-es nagy trafó nélkül működjön a kis labortáp. Ilyen DC adaptereket 12V, 24V és 48V kimenő fesszel lehet kapni. Sajnos az XL4015-nek a 48V sok, azaz csak 24V-ot kaphat (kaphatna többet, csak nincs ilyen adapter a boltban). Mondjuk 4V maradékfeszültséggel számolva lenne egy 20V-os labortápunk ami szerintem nagyon kevés. Egy ilyen kis tápocskánál inkább a magasabb feszültség és a kisebb áram az ami szerintem előnyösebb és hasznosabb. Komolyan mondom, én egy 300-500mA-es táppal is megelégednék csak tudjon 50V-ot legalább.
Amúgy nem tűnik rossznak ez az IC sem, bár nem kapható sehol.
Amúgy a legjobb az lenne ha olyan tápot építenénk ami buck és boost konverterként is tud működni egyszerre, így aztán tényleg akármiről lehetne táplálni ami DC. Mondjuk egy 2A-es USB-s telefontöltőről akár 0-50V és 0-200mA-es labortápként is tudna funkcionálni. De akkor is ugyan ekkora feszültségtartományt tudna átfogni ha a kocsi szivargyújtójába dugom be.
|
Bejelentkezés
Hirdetés |















