Fórum témák
» Több friss téma |
A programot visszaellenőrizted? Tápfeszültségek meg vannak?
Sajnos a programot nem tudom ellenőrizni mert csak hex van meg. Meg vannak a tápfeszültsègek. Mert mikor hozzá èrek az egyik lábhoz egy led villágit egy ideig. Fogalmam sincs mit ronthattam el mindent ellenőriztem többször is. Így csak bennetek bízhatok hátha tudtok valamit mit ronthattam el mèg is.
A kontrollert magad programoztad? Config bitek jól vannak beállítva?
Igen, èn programoztam. Hát őszintèn meg mondom fogalmam sincs hogy azt hogy kell beállítani. Esetleg tudnál segíteni?
Mivel programoztad? Egető hardware, software.
Nem ismerem azt a programot, en mast hasznalok, de belso oszcilatorra kell allitanod a picet. Lehet azert nem negy mert nem arra van programozva.
De hát ott működik. Meg senki sem panaszkodott hogy nem lenne jó szvl szerintem en benaztam el valamit
Na jó lett kellet neki egy kulso oszcilator. Köszi a segítsèget!
De, tudod ellenőrizni a programot. Rákötöd az égetőt, beolvastatod vele a PIC programját, és összehasonlítod azzal, amit bele kell töltened. Ezt a Verify parancs el is végzi.
A hozzászólás módosítva: Szept 10, 2015
Nem kell neki kulso osc, ha programozasnal int. osc.ra allitodtad volna a config bitet. A kapcsolasi rajzon sincs feltuntetve kulso osc. De a lenyeg, hogy mukodik.
Sziasztok!
Megtaláltam itt he-n a következő oldalt: http://www.hobbielektronika.hu/cikkek/3d_led_kocka_5x5x5_led_cube_p...l?pg=1 Én is szeretnék egy hasonlót építeni. Segítségeteket szeretném kérni h mire van szükségem a megépítéséhez, hogyan építsem meg, és hogyan programozzam. (tudom h nagyon sok minden le van írva azon az oldalon, de nagyon sok mindent nem értek még, mert most kezdek el foglalkozni az elektróval) Segítségeteket előre is köszönöm
Ha most ismerkedsz csak az elektronikával, akkor ennek a megépítése kb. olyan, mint ádámkosztümben kiugrani 5000 m magasról egy repcsiből. Van esély a túlélésre, csak nem sok.
Kezdésnek talán ez a téma kell neked: LED-es villogó. Itt van egy csomó kezdő kapcsolás. Szerszámokkal mennyire vagy ellátva?
Szerszám ügyileg forrasztó állomás,csipeszek... alap dolgok vannak. Rosszul írtam nem most kezdtem el csak eddig nagyon alap dolgokat csináltam (egyszerű áramkörök...).
Akkor várjuk a kérdéseket, mit nem értesz a cikkben.
hát például h mik kellenek hozzá, kicsit pontosabban a programozásáról, és lehet h egy kis segítség is kéne a tervezésben.
A programozás történhet minden olyan programozóval ami felismeri és kezelni is tudja a cikkben szereplő kontrollert (PIC16F887). A PICKit2, vagy annak valamelyik olcsóbb klónja tökéletes. Az cikkből letölthető a hex fájl, ezt kell a kontrollerbe tölteni és készen is van a programozás. A valóságban a programozás eltart vagy 10-20 másodpercig, tehát kb. ez a leggyorsabb művelet.
Elindítod a PICKit2 programját (letölthető), kiválasztod vele a hex fájlt és már írja is a PIC-be a programot. Ennyi, nem több. Hogy mi kell hozzá? Ott a kapcsolási rajz, minden benne van (kivéve a programozót). Egy kis segítség a programozáshoz: YouTube videó. A hozzászólás módosítva: Dec 6, 2015
Nagyon köszönöm! Ha nem értek vmit akk szólhatok?
Ezért van a fórum.
Köszi.
Sziasztok! Az lenne a kérdésem hogy a PIC és más olyan alkatrészek amelyeknek nagyon közel van egymáshoz a lába, van e valami tanácsotok, trükkötök hogy hogyan lehet biztonságosan forrasztani?
Megfelelően vékony hegyű pákával minden további nélkül: Bővebben: Link.
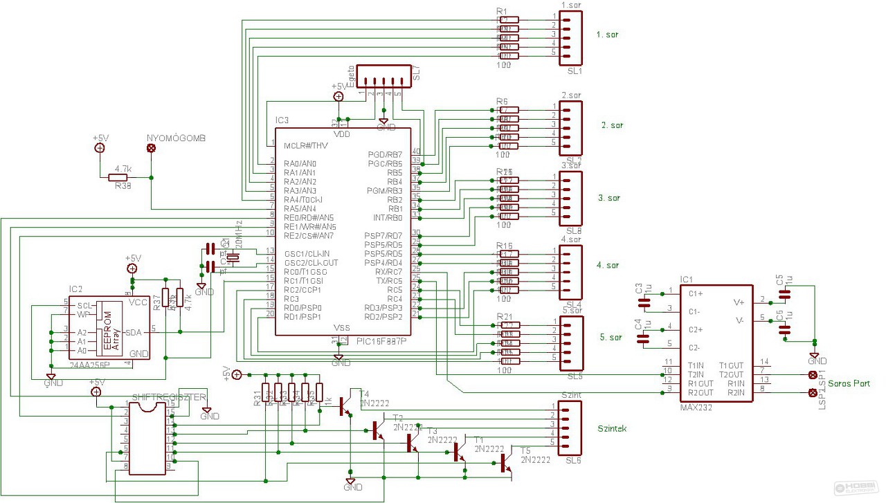
Sziasztok! Valaki le tudná írni, hogy pontosan miből és mennyi kell ehhez az áramkör elkészítéséhez. Előre is köszönöm.
Idézet: „Valaki le tudná írni, hogy pontosan miből és mennyi kell ehhez az áramkör elkészítéséhez.” Teljesség igénye nélkül: - 125 LED dióda (javasolt piros, magasfényű). - Tápegység. Ami nem a megépítéshez kell, csak a használathoz: - Bináris állomány (leánykori nevén program) a PIC-hez. - Program a PC-re amivel működteted a soros porton keresztül. - Valamint egy számítógép, amelyiken (még) van soros port ![]() Ha ez utóbbi háromból bármi is hiányzik, akkor felejtős a dolog (vagy megcsinálod magad)... Idézet: „- Valamint egy számítógép, amelyiken (még) van soros port” Egy USB - RS232 konverterrel megoldható az összeköttetés.
Szia!
Soros portos gép nem feltétlenül kell hozzá, csak ha spektrumanalizátorként is szertnéd használni. Erről a kapcsolásról van egy cikk itt az oldalon: Bővebben: Link Spektrumanalizátorként: Bővebben: Link
Köszi, de ezeket tudtam. Arra lettem volna kíváncsi hogy amik a kapcsolási rajzon vannak azok mik, és mennyi kell.
A piros körvonalú négyzet az ellenállás, ott van az értéke mellette, pl. 1k -> 1kiloohm (1k ohm).
A nagyobb piros négyzetek IC-t jelölnek, a típusa ismét megtalálható alatta/mellette, pl. max232. A tranzisztor rajzjelét nem írom le szóban, de annak is ott a típusa, pl. 2n2222. Kondenzátor két párhuzamos vonal, értéke megtalálható, pl. 1u -> 1mikrofarad (uF). Fogsz egy papírt és összeírod egymás alá, majd bemész a boltba, és átnyújtod az eladónak. Az azonos alkatrészeket gyűjtsd egybe, könnyítsd meg az eladó dolgát.
Nagyon köszönöm
Esetleg NYÁK-ot honnan szerezhetnék hozzá?
|
Bejelentkezés
Hirdetés |













