Fórum témák
» Több friss téma |
- A fazékvasmag másik oldaláról is csinálj képet (rá szokták írni az AL számot).
- Nézd meg, hogy ha a két fél vasmagot összeilleszted, akkor a középső oszlop összeér-e (tehát, hogy van-e légrés). - Ha van induktivitásmérőd akkor mérj! Tekerj próbaképpen fel bármilyen szigetelt huzalból 10...20 menetet a csévére, rakd össze a vasmaggal, és mérj! - Mérd meg a középső ferrit oszlop átmérőjét és a lyuk átmérőjét, számold ki vasmag keresztmetszetet. Ha van légrés is, akkor a légrés térfogata kb. arányos lesz a tekercsben tárolható energiával. Máris sokkal több adatod lesz erről a fazékvasmagról.... A hozzászólás módosítva: Jan 5, 2016
Esetleg abba még tudnátok segíteni hogy hol mérjem meg hogy milyen frekin megy a táp?
Ha a táp nem leválasztóról megy, akkor a szekunderen mérhetsz csak, célszerű a dióák előtt, a trafó szekunderén mérni. Négyszögfeszt kell látnod szkóppal, aztán leolvasod szépen a frekit.
Ha frekimérős van multimétered, akkor még talán az is megméri, csak célszerű nem közvetlenül rádugni, hanem feszosztóval (multiméter max feszültségétől függően ebben a módban)
Szkóppal fogom mérni.
Köszönöm a segítséged!
Köszi, értem, tetszik, ez egy kondis feszosztó csúcsdetektoros téma. Beindította a fantáziám, úgyhogy lehet átalakítom a védelmet ilyenre.
Nagyon állat. Köszi. Itt konkrétan meg is van oldva a feladat. Annyi, hogy hagynám a Triakot
Ez a LED-es tranzisztoros érdekes. Az hogy eszi el a tápot? Mi az a PTC vagy mi előtte?
Hatalmas effekt, fel se figyeltem a betápkábelre.
Most, hogy így írod...
A 100kHz az reális lehet?
Én is hagynám a triakot.
Azt még eltudom képzelni, hogy mi esz el a tápot. Ha a Vcc 8V alá esik akkor az "undervoltage lockout" lekapcsolja a chip-et. A "PTC vagy mi" már nem került be szerintem a megvalósításba. (én legalább is nem találom a melléklet képen)
Ez így elég kevés info a vasmagról.
A saját rezonánás tápegységemnél én ezekből tervezek használni. (De még nagyon az elején vagyok) Ezeknek a HAGY magoknak nagy hátránya, hogy a frekvenciát alacsonyra kell választanom, ha jól emmlékszem max. 40-60kHz
ÉS akkor a LED-en keresztül kisülnek a kondik, 8V alá kerül az IC táp. Akkor a LED csak megvillan ha zárlat van? Vagy arról a tranzisztoros tápról ami a 300V-ról jön, onnan kaphat kb 10-20mA-et?
Szerintem a 300V felől kapja az áramgenerátoron keresztül az 5mA (159,4V / 33kR = 4.8mA )
Bár ezen a rajzán a szerzőnek nem szerepel az R24-re a 33kohm. A LED-nek meg ki kell bírnia, hogy áramkorlátozás nélkül kisüti a 13V-ra feltöltött 10µF kondenzátort.
Ez van ráírva :
M2000HM- 15067 M2000HM1- 160578 Egy orosz fúró hálózati dugójában volt. 30x20-as, mint a leírásban. 16menetből meg lett az 50uH. Igazából a kérdésem pont erre vonatkozott, az anyagára és hogy jó-e arra a frekvenciára. Mivel a PC táp trafó nem litzéből van tekerve, ezért én nem mennék 60kHz fölé.
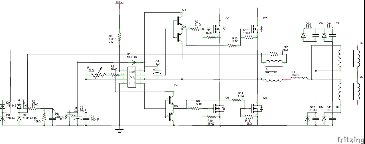
Itt tartoök a kapcsolással. Ha láttok benne hibát (100%), akkor légyszives írjátok meg.
Először csináld meg a segédtápot is, mert az 56k kevés lesz..
Egyelőre ne indulj meg 2 trafóval és 1 fojtóval, a dupla rezonáns kondi-dióda komplexum sem kell. Ct 1 n elég, nem kell 100 n. A hozzászólás módosítva: Jan 6, 2016
Akkor azt mondod, hogy egyenlőre próbálkozzak egy trafóval?
Két trafóhoz két fojtó is kell?
Egyszerűbb, ha nem rögtön azzal kezdesz. Két paralel trafóval szerintem külön fojtó is kéne.
A rajzodon az egyik pár fet sincs bekötve, ha jól látom.
Akkor kezdésnek maradok egynél.
Be van kötve, csak valamiért kisebb pontot rakott oda.
Azt gondold át, hogy tudsz-e majd variálni, bővíteni: 2 pár fet, 2 trafós kör, vagy maradsz 1 pár fet-1 trafósnál. 1 PC trafóhoz felesleges 2 pár.
Vagy olyan megoldás, hogy a panelre rátervezek mindent, és esetleg nem rakom bele.
Üdv
Nekem nagyon sántít a rajz , a hibák piros karikák jelzik . Rajzoltam lehetséges 2 ellenállást . 4 kocka mellé betűket A és B 15 Volt feszültség 1 , C és D 15Volt feszültség 2 , azaz független fesz . A NAGYBETŰKKEL a második variáció mellet döntenék ellenállások ? hagynám is meg nem is . Rúgjon hátsón egy mérnök ha nem jó az elgondolás . Üdv BUÉK
Egy trafóval, segédtáppal.
Nem jó.
1. A felső fet meghajtó tápját nem a + "nagy" tápból szedjük le, max az alsó fetét. 2. Félhídra a felső fet meghajtó negatív pontját kötjük oda. 3. Ellenállás nem kell a bikázó tranzisztorokhoz tápjához.
AZ IC tápját ne arról a tranzisztoros témáról add, csak 3x270k ellenállást tegyél oda be sorba.
A segéd táp tekercséről fog tovább táplálkozni az IC és a tranzisztorok. Az emitterkövetőkre 100nF közvetlenül jó lenne. A hozzászólás módosítva: Jan 6, 2016
Ha megszeretnéd határozni, hogy milyen áramot kíván az IR2153 táplálása, csatolom az IR design tip-jét.
Ez nálad különösen fontos mert nagy Qg (több FET) akarsz töltögetni. Ha csak ezt a tagot nézzük Qg=140nC, 60kHz-en, már több mint 17mA igénynél jársz. (Sajnos az anyagot értelmezve kell kezelni, mert néha a uA helyett mA-t írnak és a Kohm helyett meg KW-ot )
Vessetek már rá egy pillantást, hogy jó úton járunk-e, vagy megint elvitt valami az erdőbe. A primer kört próbáltuk minimalizálni, közel pakolni mindent, kicsit furcsán néz ki, de remélem jó lesz.
Ami az IC alatt megy gate ellenállás, éz azt sima felülyzerelttel oldanám meg, ha igyis-úgyis átkötést kíván a helyzet. És akkor a másik mellette lévő( tőle balra levő) âtkötés is felszabadulhatna, annak a vezetősávja az smd helyén az icalatz elmehetne.
Amúgy az ic tápjához elég lesz az a kis 3 smd kis fityula? Nem tudom csak kérdem. Én azt is felülszerelttel vinném. Nem kell 2W, de biztos ami biztos. |
Bejelentkezés
Hirdetés |





Ez a LED-es tranzisztoros érdekes. Az hogy eszi el a tápot? Mi az a PTC vagy mi előtte?
Most, hogy így írod... 












