Fórum témák

» Több friss téma
Fórum » Kapcsolóüzemű táp 230V-ról
 
Témaindító: cimopata, idő: Szept 13, 2006
Témakörök:
Lapozás: OK   589 / 789
(#) fkx válasza gerleimarci hozzászólására (») Jan 5, 2016 /
 
- A fazékvasmag másik oldaláról is csinálj képet (rá szokták írni az AL számot).
- Nézd meg, hogy ha a két fél vasmagot összeilleszted, akkor a középső oszlop összeér-e (tehát, hogy van-e légrés).
- Ha van induktivitásmérőd akkor mérj! Tekerj próbaképpen fel bármilyen szigetelt huzalból 10...20 menetet a csévére, rakd össze a vasmaggal, és mérj!
- Mérd meg a középső ferrit oszlop átmérőjét és a lyuk átmérőjét, számold ki vasmag keresztmetszetet. Ha van légrés is, akkor a légrés térfogata kb. arányos lesz a tekercsben tárolható energiával.
Máris sokkal több adatod lesz erről a fazékvasmagról....
A hozzászólás módosítva: Jan 5, 2016
(#) vipera1997 válasza vipera1997 hozzászólására (») Jan 5, 2016 /
 
Esetleg abba még tudnátok segíteni hogy hol mérjem meg hogy milyen frekin megy a táp?
(#) szendi001 válasza Mircsof hozzászólására (») Jan 5, 2016 / 1
 
Fekszem
(#) lorylaci válasza vipera1997 hozzászólására (») Jan 5, 2016 /
 
Ha a táp nem leválasztóról megy, akkor a szekunderen mérhetsz csak, célszerű a dióák előtt, a trafó szekunderén mérni. Négyszögfeszt kell látnod szkóppal, aztán leolvasod szépen a frekit.
Ha frekimérős van multimétered, akkor még talán az is megméri, csak célszerű nem közvetlenül rádugni, hanem feszosztóval (multiméter max feszültségétől függően ebben a módban)
(#) vipera1997 válasza lorylaci hozzászólására (») Jan 5, 2016 /
 
Szkóppal fogom mérni.
Köszönöm a segítséged!
(#) pepe1125 válasza lorylaci hozzászólására (») Jan 5, 2016 /
 
Köszi, értem, tetszik, ez egy kondis feszosztó csúcsdetektoros téma. Beindította a fantáziám, úgyhogy lehet átalakítom a védelmet ilyenre.
(#) pepe1125 válasza vteo hozzászólására (») Jan 5, 2016 /
 
Nagyon állat. Köszi. Itt konkrétan meg is van oldva a feladat. Annyi, hogy hagynám a Triakot Ez a LED-es tranzisztoros érdekes. Az hogy eszi el a tápot? Mi az a PTC vagy mi előtte?
(#) pepe1125 válasza Ge Lee hozzászólására (») Jan 5, 2016 /
 
Hatalmas effekt, fel se figyeltem a betápkábelre. Most, hogy így írod...
(#) vipera1997 válasza lorylaci hozzászólására (») Jan 5, 2016 /
 
A 100kHz az reális lehet?
(#) gerleimarci válasza vipera1997 hozzászólására (») Jan 5, 2016 /
 
.....
(#) vteo válasza pepe1125 hozzászólására (») Jan 5, 2016 /
 
Én is hagynám a triakot.
Azt még eltudom képzelni, hogy mi esz el a tápot. Ha a Vcc 8V alá esik akkor az "undervoltage lockout" lekapcsolja a chip-et.
A "PTC vagy mi" már nem került be szerintem a megvalósításba. (én legalább is nem találom a melléklet képen)
(#) vteo válasza gerleimarci hozzászólására (») Jan 5, 2016 /
 
Ez így elég kevés info a vasmagról.
A saját rezonánás tápegységemnél én ezekből tervezek használni. (De még nagyon az elején vagyok) Ezeknek a HAGY magoknak nagy hátránya, hogy a frekvenciát alacsonyra kell választanom, ha jól emmlékszem max. 40-60kHz
(#) pepe1125 válasza vteo hozzászólására (») Jan 5, 2016 /
 
ÉS akkor a LED-en keresztül kisülnek a kondik, 8V alá kerül az IC táp. Akkor a LED csak megvillan ha zárlat van? Vagy arról a tranzisztoros tápról ami a 300V-ról jön, onnan kaphat kb 10-20mA-et?
(#) vteo válasza pepe1125 hozzászólására (») Jan 5, 2016 /
 
Szerintem a 300V felől kapja az áramgenerátoron keresztül az 5mA (159,4V / 33kR = 4.8mA )
Bár ezen a rajzán a szerzőnek nem szerepel az R24-re a 33kohm.
A LED-nek meg ki kell bírnia, hogy áramkorlátozás nélkül kisüti a 13V-ra feltöltött 10µF kondenzátort.
(#) pepe1125 válasza vteo hozzászólására (») Jan 5, 2016 /
 
Tiszta sor. Köszönöm a megerősítést.
(#) gerleimarci válasza vteo hozzászólására (») Jan 6, 2016 /
 
Ez van ráírva :
M2000HM- 15067
M2000HM1- 160578
Egy orosz fúró hálózati dugójában volt.
30x20-as, mint a leírásban. 16menetből meg lett az 50uH.

Igazából a kérdésem pont erre vonatkozott, az anyagára és hogy jó-e arra a frekvenciára.
Mivel a PC táp trafó nem litzéből van tekerve, ezért én nem mennék 60kHz fölé.
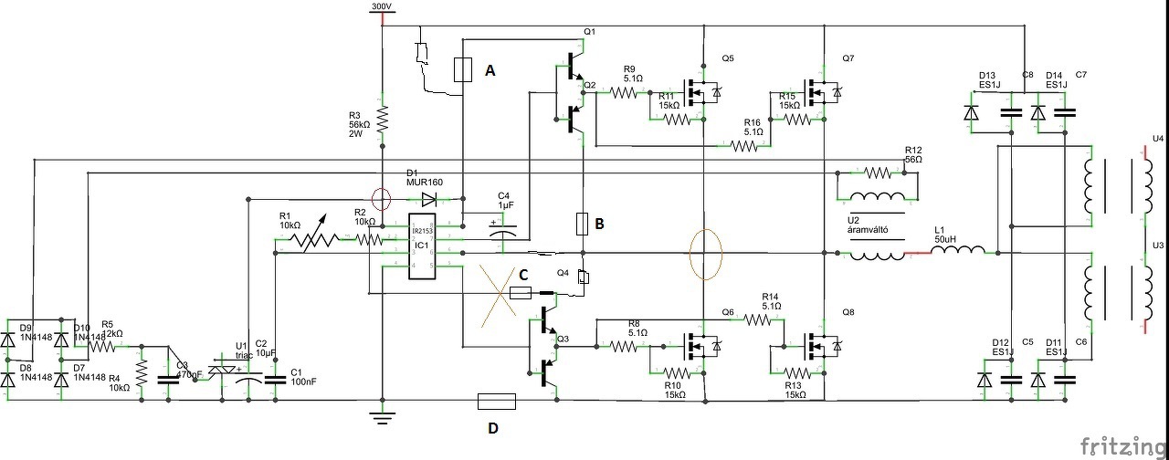
(#) gerleimarci hozzászólása Jan 6, 2016 /
 
Itt tartoök a kapcsolással. Ha láttok benne hibát (100%), akkor légyszives írjátok meg.
(#) ferci válasza gerleimarci hozzászólására (») Jan 6, 2016 /
 
Először csináld meg a segédtápot is, mert az 56k kevés lesz..
Egyelőre ne indulj meg 2 trafóval és 1 fojtóval, a dupla rezonáns kondi-dióda komplexum sem kell.
Ct 1 n elég, nem kell 100 n.
A hozzászólás módosítva: Jan 6, 2016
(#) gerleimarci válasza ferci hozzászólására (») Jan 6, 2016 /
 
Akkor azt mondod, hogy egyenlőre próbálkozzak egy trafóval?
Két trafóhoz két fojtó is kell?
(#) ferci válasza gerleimarci hozzászólására (») Jan 6, 2016 /
 
Egyszerűbb, ha nem rögtön azzal kezdesz. Két paralel trafóval szerintem külön fojtó is kéne.
A rajzodon az egyik pár fet sincs bekötve, ha jól látom.
(#) gerleimarci válasza ferci hozzászólására (») Jan 6, 2016 /
 
Akkor kezdésnek maradok egynél.
Be van kötve, csak valamiért kisebb pontot rakott oda.
(#) ferci válasza gerleimarci hozzászólására (») Jan 6, 2016 /
 
Azt gondold át, hogy tudsz-e majd variálni, bővíteni: 2 pár fet, 2 trafós kör, vagy maradsz 1 pár fet-1 trafósnál. 1 PC trafóhoz felesleges 2 pár.
(#) gerleimarci válasza ferci hozzászólására (») Jan 6, 2016 /
 
Vagy olyan megoldás, hogy a panelre rátervezek mindent, és esetleg nem rakom bele.
(#) fater0827 válasza gerleimarci hozzászólására (») Jan 6, 2016 /
 
Üdv
Nekem nagyon sántít a rajz , a hibák piros karikák jelzik . Rajzoltam lehetséges 2 ellenállást .
4 kocka mellé betűket A és B 15 Volt feszültség 1 , C és D 15Volt feszültség 2 , azaz független fesz . A NAGYBETŰKKEL a második variáció mellet döntenék ellenállások ? hagynám is meg nem is . Rúgjon hátsón egy mérnök ha nem jó az elgondolás .
Üdv BUÉK
(#) gerleimarci válasza ferci hozzászólására (») Jan 6, 2016 /
 
Egy trafóval, segédtáppal.
(#) Trivium93 válasza fater0827 hozzászólására (») Jan 6, 2016 /
 
Nem jó.
1. A felső fet meghajtó tápját nem a + "nagy" tápból szedjük le, max az alsó fetét.
2. Félhídra a felső fet meghajtó negatív pontját kötjük oda.
3. Ellenállás nem kell a bikázó tranzisztorokhoz tápjához.
(#) pepe1125 válasza gerleimarci hozzászólására (») Jan 6, 2016 /
 
AZ IC tápját ne arról a tranzisztoros témáról add, csak 3x270k ellenállást tegyél oda be sorba.

A segéd táp tekercséről fog tovább táplálkozni az IC és a tranzisztorok.

Az emitterkövetőkre 100nF közvetlenül jó lenne.
A hozzászólás módosítva: Jan 6, 2016
(#) vteo válasza gerleimarci hozzászólására (») Jan 6, 2016 /
 
Ha megszeretnéd határozni, hogy milyen áramot kíván az IR2153 táplálása, csatolom az IR design tip-jét.
Ez nálad különösen fontos mert nagy Qg (több FET) akarsz töltögetni. Ha csak ezt a tagot nézzük Qg=140nC, 60kHz-en, már több mint 17mA igénynél jársz.
(Sajnos az anyagot értelmezve kell kezelni, mert néha a uA helyett mA-t írnak és a Kohm helyett meg KW-ot )

dt94-10.pdf
    
(#) pepe1125 válasza vteo hozzászólására (») Jan 6, 2016 /
 
Vessetek már rá egy pillantást, hogy jó úton járunk-e, vagy megint elvitt valami az erdőbe. A primer kört próbáltuk minimalizálni, közel pakolni mindent, kicsit furcsán néz ki, de remélem jó lesz.

TAP_v3_01.png
    
(#) voodoo válasza pepe1125 hozzászólására (») Jan 7, 2016 / 1
 
Ami az IC alatt megy gate ellenállás, éz azt sima felülyzerelttel oldanám meg, ha igyis-úgyis átkötést kíván a helyzet. És akkor a másik mellette lévő( tőle balra levő) âtkötés is felszabadulhatna, annak a vezetősávja az smd helyén az icalatz elmehetne.
Amúgy az ic tápjához elég lesz az a kis 3 smd kis fityula? Nem tudom csak kérdem. Én azt is felülszerelttel vinném. Nem kell 2W, de biztos ami biztos.
Következő: »»   589 / 789
Bejelentkezés

Belépés

Hirdetés
XDT.hu
Az oldalon sütiket használunk a helyes működéshez. Bővebb információt az adatvédelmi szabályzatban olvashatsz. Megértettem