Fórum témák
» Több friss téma |
Mielőtt kérdezel, a következő két dolgot ellenőrizd!
I. A helyes tápfeszültségek megléte.
II. A kimeneten van-e egyenfeszültség.
Élesztés.
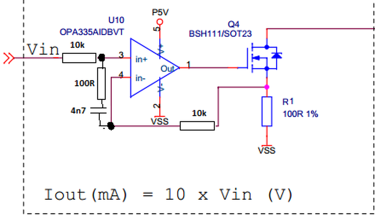
A rajzon nem szerepel, de ugye ott a 100 ohm ellenállás a műveleti erősítő kimenete és a FET gate között? A műveleti erősítők zöme egyáltalán nem szeret közvetlenül kapacitásra dolgozni, ezt írják is az adatlapok elég következetesen.
Sziasztok!
Szeretnék építeni egy erősítőt ami kb. 4 ohm-on 400W és 8ohm-on 300W teljesítményre képes. Esetleg tudnátok ebben segíteni egy kapcsolási rajzzal, nyáktervvel? Előre is köszönöm!
Üdv,
Már igen rég nem jártam itt a fórumon. Egy olyan kérdésem lenne, hogy adott egy Orion HT 550- es 5.1- es szett, aminél a mélynyomó haldoklik, kis hangerőn sem tisztán szól.Mivel ennél a mély oldali meghajtás 2db hídba kötött TDA2030- al működik, pontosabban már régi Italy TDA2040- el, mert már korábban javítottam a vég fokozatot.Az érdekelne hogy a 8Ohm mélynyomó, ami gyárilag 30W- os valami kínai szutyok. Vajon kibírná-e nagyobb terhelésen ha egy Eastech 6Ohm- os kerülne bele? Mert digi műszerrel rá mérve kb 5-5,2Ohm a valós impedancia.Vagy inkább érdemesebb ragaszkodni a 8Ohm- hoz, főleg hogy híd kapcsolásban van?
Az 5 ohm nem az impedancia, hanem az ohmos ellenállás. Az impedancia a 8 ohm lesz.
Igen, teljesen igazad van, rosszul fogalmaztam, így vissza olvasva.
Akkor a kérdés, hogy gyári 8Ohm/30W ellenállású hangszóró helyett be lehet-e, illetve ki bírná-e a hídba kötött TDA, ha egy 6 vagyis (5Ohm) ellenállású hangszóró kerülne bele helyette?Vagy inkább érdemes mégis egy 8Ohm- ost venni, a biztonság kedvéért? A hozzászólás módosítva: Jan 7, 2016
Bővebben: LinkSzia. Én ezt javasolnám egyszerű és jó a hangja .70v on kb 350w le is jön.
A hozzászólás módosítva: Jan 7, 2016
Üdv. A kettes verzió egyszerűbb, ezzel kezdeném. A rajzon lévő 4,7 nF csökkenthető akár néhány pikofarádig is. Jó lenne tudni, mekkora sebességre van szükséged.
Köszönöm a válaszod. Az lenne még a kérdésem, hogy TO-3-as tokozású tranzisztorokból milyet ajánlasz hozzá? Ami nem "hamisítvány". Néztem itt az apróban régi 2n3055-öt esetleg, de mi legyen a párja?
A hozzászólás módosítva: Jan 8, 2016
Sziasztok. Vola egy tda2005 ic, an17830a ic, a kérdésem az lenne, hogy lehet-e ezeket az icket tranzisztorral tovább erősitteni és ha lehet akkor hogy. Egy kapcsolási rajzal sokat segítenétek.
Sziasztok!
Szeretnék egy erősitőt épiteni Bővebben: Link pl van ez az erősitő ehez még mit kell építeni hogy egy kész erősitőt kapjak? Ez elég nagy teljesitményü ekkorára nincs szükségem ez lenne az újabb projektem nemrég egy hőszabályzó készítettem az volt az első áramköröm sikerült elkészítenem valaki leirná röviden mire van szükségem ezen a panelen kivül előre is nagyon köszönöm A hozzászólás módosítva: Jan 8, 2016
Szia! Sajnos nem lehet őket nagyobb teljesítményre bírni tranzisztorokkal sem.
Szia.
Ez elég nagy falat egy kezdő pákásnak, főleg az élesztés és az esetleges hibakeresés miatt. Javasolt ilyenkor egyszerűbb végfokokkal kezdeni. Integrált áramkörökkel is lehet jó kis erősítőket csinálni és ujjgyakorlatnak is kitűnő, mielőtt belefogna az ember egy ilyen volumenű projektbe. Egy amatőr erősítő általánosságban az alábbi részegységekből épül fel: előerősítő és bemenetválasztó fokozat, hangszínszabályzó, hangerőszabályzó, végfok, hangszóróvédelem, esetleg kivezérlésjelző, clipjelző, stb... és mindezek működtetéséhez az energiát szolgáltató tápegység. Ha csak kimondottan végfokról van szó, akkor a hangerőszabályzó előtt felsoroltakra nincs szükség, legfeljebb egy illesztő fokozatra a bemenetnél.
A 2N5872 - 74 páros, 300Ft darabja. Az jó lenne? Egy orion se1025-be raknám.
Nem egy ekkora falattal akarom kezdeni hanem pl evvel
Bővebben: Link Na most ha ezt megépítem kell hozzá egy egyen áramu tápegység van egy 5.1-es hangszóróm a gépemhez kötve arra a kimenetire szeretném rákötni az erősitőt hogy egybe szólhasson vele igy nem kell hangerőszabályzó meg ilyenek milyen tápegység kell ehez az erősitőhöz külön kell építenem egyet? A segitséget nagyon szépen köszönöm
És mondjuk ha tda7265 az ic azt sem lehet erősiteni tranzisztorral? Vagy egy olyan konstukcioban ahol előerősitőnek használnám egy npn,pnp párosnál. Mert vannak jó kis tranyóim amiből szeretnék elég egyszerü módon nagyob teljesitményű erősitőt. Akár ha kell külön táprol mert ha kell tekerek hozzá trafót. Én olyanra gondoltam hogy egy vég tranzisztor páros modult meghajtani valameik icével. Tudom vanak ilyen ick de nekem ezek vannak ithon es jó volna ha tudnák velük csinálni valamit.
Üdv. Elnézést a témába vágásért, nem tudom, hogy jó topikban járok-e, de érdeklődnék, hogy az autóerősítőmet lehet-e erősíteni, mondjuk ha elvinném egy elektronikai szervizben képesek volnának bele tenni egy erősebb végfokot? (nem hiszem, hogy jól tudom a nevét)
Az erősítőm egy Mobile Authority 117ZX 1000w-os jelzésű erősítő. 2 х 100w RMS 4 оhm 1 х 260w RMS 4 ohm (bridge) 1 х 310w RMS 4 ohm (bridge - dynamic power) Amire rá van kötve szépen le is égette,egy Evertone sw-1250-es mélynyomó ami 500rms-t képes leadni elméletben. Szóval arra volnék kíváncsi, hogy lehet-e erősíteni az erősítőt vagy inkább vegyek egy másik fajta erősítőt a mélynyomóra, ezt meg csináltassam meg és vagy adjam el, vagy tegyem rá egy másik kisebb mélynyomóra? Köszönöm a választ. Üdvözlet!
A felsorolt IC-k által előállítható jel nagysága behatárolt, tranzisztor segítségével esetleg a kimenő áramot növelhetnéd, így kisebb impedanciára valamivel nagyobb teljesítmény adható le. A tranzisztorokon fellépő veszteségek miatt azonban számottevő növekedésre nem számíthatsz.
Azt javaslom építs tisztán tranzisztoros áramkört, a végtranzisztorok meghajtása diszkrét elemekkel is egyszerű és olcsó.
Üdv.
Ahhoz, hogy erősebb legyen a tápnak nagyobbnak kell lenni (magasabb feszültség, nagyobb áramot kell tudnia). A végfokot is kompletten cserélni kell.
Szóval akkor elég szövevényes a dolog? Mármint körülbelül mennyibe fájhat egy ilyen hadművelet, hogy ezeket a dolgokat felerősítsék? :/ Érdemes rá áldozni, vagy inkább használtan egy jobb erősítőbe érdemes befektetni? :/
Szerintem ilyennel nem is foglalkoznak, új kondik, új diódák, új trafó, új fetek + nyák... Megnézed neten milyen van benne és attól erősebbet keresel és összeadod őket körülbelül mennyibe kerül.
Én egyszer terveztem kocsierősítőt, az 40E Ft-ra jött volna ki, úgy hogy a félcucc megvan hozzá. 600/1200W-os lett volna, de soha nem került megépítésre.
az igen, akkor maradok a javításnál és egy erősebbet veszek inkább. Nagyon szépen köszönöm a válaszod!
Szia.
Nem egyszerű a dolog, mert a nagyobb teljesítményhez gyakorlatilag át kellene építeni a végfokot és a tápegységet. Nagyobb tápfeszültség, más félvezetők, stb... aztán jön az a probléma, hogy ehhez a megnövelt teljesítményhez darabszámra sem elég sem a végfok tranzisztorok, sem a táp tranzisztorok száma, plusz tranzisztoroknak pedig nem nagyon van hely sem benne. Utána meg jön az, hogy sokkal nagyobb hőt fog termelni a nagyobb teljesítményű végfok, a hűtés pedig (ami maga a készülék háza) gyárilag nem arra lett tervezve. Olcsóbban kijössz, ha ezen a mostanin túladsz a lehető legjobb áron és veszel egy nagyobb teljesítményűt. A hozzászólás módosítva: Jan 9, 2016
Igen igen, ez lesz belőle :/ Köszi szépen neked is!
Ez a trafó alkalmas ehez a végfokerősítőhöz?
Az erősitőm egy 1x 100 W TDA7294 IC-vel Ilyen trafót leltem hozzá Bővebben: Link Na most ehez a trafóhoz kell még egy egyenirányitó és kész is? Nagyon elszeretném készíteni ![]() Van 2 8 ohm-os 30W-os hangfalam meg 4 db kicsi 2.1-esből megmaradt ezeket hozzátudom kötni mindet ? Köszönöm szépen előre is a segítséget
Használd a "Válasz" linket mert amit látod, egyszerre több témában folyik beszélgetés, így nehezebb visszakeresni, mire írtál.
Pontosan mit szeretnél? A TDA7294 mono végfok. Ha sztereóban szeretnél zenét hallgatni, akkor neked két végfok modul kell. Tápegységekről találsz itt a Hobbielektronikán leírást, tanulmányozd át. Neked az utolsó előtti kell, a kettős tápegység. A trafóból, amit linkeltél, a 220-25+25 Voltos elvileg jó lesz, de itt a HEStore -ban van trafó hozzá, 2x28 V -ost keress. (Ja, látom hol laksz, az megfelelőbb..) A teljesítménye attól függ, mennyi hangszórót teszel majd rá, de 4 Ohm -tól kisebb nem lehet az eredő impedancia. A két 30W -os hangdobozt párhuzamosan rákötheted, de akkor több már nem mehet rá. Viszont még mindig az a kérdés hogy kell-e neked ekkora teljesítmény? A 100W -os erősítő ugyanis vígan kinyírja majd a két 30W -os hangdobozodat. Az elején még 400W -os erősítővel indítottál, de ahhoz is, ehhez is megfelelő terhelhetőségű hangszórók kellenek. A hozzászólás módosítva: Jan 9, 2016
Ezt hogy érted hogy kinyirja a 100W-os a két 30-asom?
Az erősítőd 100W -ot fog leadni. Ha rákötöd párhuzamosan a két 30W os hangszóródat, akkor hangszórónként 50-50W -ot kapsz. Kicsit sok lesz az 50W azoknak a 30W -os hangszóróknak.
A hozzászólás módosítva: Jan 9, 2016
És ha sorba kötöm a 2 30-ast?
Meg még van 4 db kicsi kb 10W-osak mit gondolsz hogyan kellene bekötni. |
Bejelentkezés
Hirdetés |










