Fórum témák
» Több friss téma |
Fórum » Léptető számláló
Témaindító: instantwater, idő: Szept 26, 2008
Témakörök:
Üdvözletem!
Nagyon örülnék olyan decimális, legalább 8, vagy több digites, 7 szegmenses kijelzőnek, amely up and down üzemű, negatívba is "átcsorog", négyszögjelekkel üzemeltethető. Vagy CLOCK DIR jelekkel, vagy fel, le bemenetekkel pl. Akár áramkörként is hasznos lehet információ, vagy komplett, vásárolható modul is jó lenne. LED vagy LCD kijelzés, szinte mindegy. felső határfrekvencia: néhány száz KHz. Hasonlókat lehet vásárolni, de jellemzően analóg jel bemenettel szokott lenni..
Nem valószínű, hogy minden egyedi igényre lehet modult kapni. Mikrokontrollerrel könynen megoldható, de a 100 000 Hz-es jel egy másodperc alatt megtölt hat helyiértéket. Hét számjegyes számlálónál 100 másodperc alatt túl is csordul a rendszer.
Mi a célja ? Milyen jeleket szeretnél számlálni ?
mikrokontrollerrel lehet igen, sajnos ahhoz saját magam nem értek.
lehet ilyet kapni, de feltételezem, tudtok, tudsz kevésbé márkás, fapadosabb kivitelt is: http://hu.rs-online.com/web/p/szamlalo/4333758/
inkrementális jeleket, útmérő rendszerekből érkezőket.
pl. útmérőléc, szögelfordulásmárő
Egy egyszerű LCD kijelzőre 15 számjegy is kéynelmesen kifér és még mindig marad egy sor, amivel azt csinálsz, amit akarsz. A kérdés csak az, mennyire gond az, ha a számok kicsik. Persze fel lehet dobni a kijelzést szinte végtelen számú, nagyobb, hétszegmenses kijelzőre is.
igen, igen.
de vagy rengeteg munka és jó pár CMOS IC, vagy 1-2 db PIC, amihez nem értek
Azokhoz szerintem nem elég egy egyszerű számláló a jeladó nem lépés és irány jeleket ad !
A hozzászólás módosítva: Jan 12, 2016
A jó pár IC lehet, de csak egy PIC kell, persze függ attól, hogy bejövő jelet kell-e alakítgatni.
Most pont valami hasonlót játszom.
odáig tudom jól.
az inkremens jeladó jelből clock dir jeleket készítek bármikor, fejből is, kb, 3 db egyszerű IC-vel
szuper.
Akkor közel leszel a célhoz.. Várom tisztelettel a fejleményeket
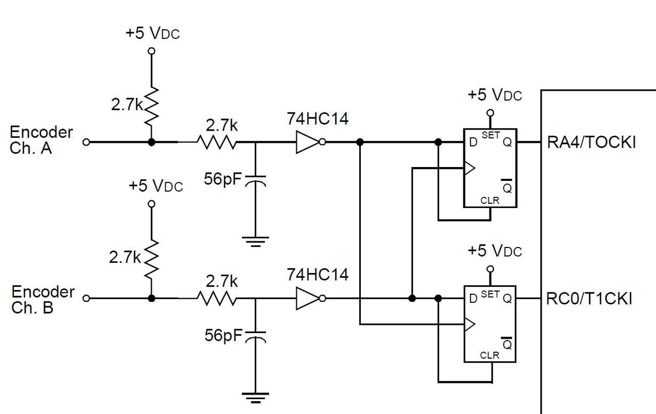
Nagy csoda nincs benne: a 74HC74 előállít egy felfelé és egy lefelé számoló impulzust, a PIC két 16 bites timere pedig megszámolja. A kettő különbsége az elmozdulás, ha meg egy irányba mozog, akkor a sebesség is ismert.
|
Bejelentkezés
Hirdetés |











