Fórum témák
» Több friss téma |
Nem teljesen ide való, de végül is egy inverter 2 oldala....
Na de a lényeg ezért kell a tisztázási távolság (jelen esetben ez 2*1mm)! Bővebben: Link Idézet: „minimális lesz rajta a feszültséghullámosság.” Vizszonylag kicsi, de akkor is a hullámosság arányos lesz az áram nagyságával. Minél kisebb kondi értéket használ annál nagyobb lesz, és akkor jól használható lenne túláram védelemre. A hozzászólás módosítva: Jan 13, 2016
Valószínűleg nem hal meg neki a LED, mert ugye ott van a tranyó. A tranyónak korlátozott a bázisárama, így gondolom a kollektorárama is. Bár tény, hogy lehet olyan helyzet, hogy mire az IC lekapcsol, addigra úgy felfut az áram -> kondin a fesz -> tranyón a bázisáram, hogy attól a LED elhalálozik. (bár csak egy 10µF kondit süt ki, szóval most nem számolom ki mekkora áramipmuzlust kap a LED)
Tény, hogy jobb lenne egy hiszterézis (most a hiszterézist csak az IC UVLO működése adja, mert ugye a 3x100kOhm-ból lassan töltödik vissza). A hozzászólás módosítva: Jan 13, 2016
Elvileg igen, de van egy bekapcsolási tranziens is, amikor elindul az egész. A kondik feltöltve a fél tápfeszre, de a hullámosság csak lassan fog beállni a középértékre, ami ugye azt jelenti, hogy az első periódusban az egyik irányban jóval nagyobb lesz az eltérés a fél feszültségtől, mint a másikban. Ez aztán valamilyen időállandóval beáll középértékre, de addig bejelez az áramkorlát? vagy nem érdekes annyira, mert nem kell ennek annyira pontosnak lennie? Szóval, nekem inkább egy erőltetett dolognak tűnik a dolog. Jó lenne, ha pwm lenne, nem pedig fix kitöltés, mert akkor lehetne lágyindítás, csökkentett kitöltésről indulna, stb.
Bővebben: video, hogy nem hal meg.
Viszont ettől a gyors kapcsolgatástól igen meleg lesz a fet ha a zárlat egy percig fent áll.
Az elrendezés hasonló a rezonással, csak ott van párhuzamosan egy dióda ami pont ezt az érzékelést befolyásolja.
A Lorylaci által csatolt doksi nagyon jól leírja a működést. lorylaci hsz Még talán egy kép (másik fórumból) ami még érthetőbbé teszi a működést:
Igen, tényleg hasonló, csak a Laci által leírt az egy rezonáns, amiről meg szó van, az nem, két külön világ! A rezonánsban jó nagyot változik annak a kondinak ( vagy kondiknak ) a feszültsége, a tárgyi elrendezésben meg alig változik. Erre mondtam, hogy nem igazán tetszik.
A hozzászólás módosítva: Jan 13, 2016
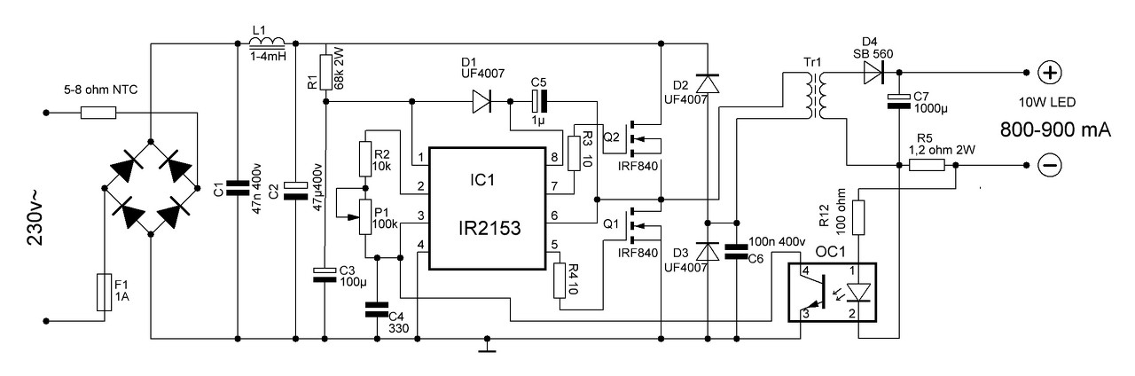
Szia Pepe! többkérdésem lenne. Melyik alkatrészek oldják meg a rövidzár védelmet? Nézegettem a rajzot de nem vágom. A videódon a jószág túlélte a rövid zárat. A másik kérdés az lenne, hogy a szekunder oldal szimmetrikus-e PC trafónál. Szereztem 3 db-ot, de még nem bontottam ki. Az utolsó hogy a nyák publikus lesz-e, lassan nekiállnék építeni
. (Ezt a hozzászólást pár órája kezdtem el írni, de dolgozni kellett, remélem releváns). A hozzászólás módosítva: Jan 13, 2016
Inkább fogalmazz úgy, hogy még nem halt meg... Vajon, mitől melegszik a FET, ha csak szakaszos üzemben megy? Hát attól, hogy baromi nagy áram folyik rajta... Vagyis ez az áramkorlát rosszul van megcsinálva. Tenned kellene a primer körbe egy áramváltót, ami régebben is volt, aztán mindjárt kiderülne.
Na összegezve. Ez a védelem nem tetszik. Túl gyorsan indulgat. Ez hatalmas nagy áram. A FET mindenképp bírja. Az előző tápokban is bírták az indulást. Ki be kapcsolgatást. Tönkre nem megy még hosszabb távon se. Viszont egyszerű. Felesleges ezt tovább bonyolítani. Felesleges más védelmi mechanizmust készíteni. Nem kell relés lágyindítás, nem kell egyéb más áram védelem. Az lenne még jó ha egyszer érzékelte, hogy zárlat van, álljon le az egész amíg újra nem indítják.
Igaz, benéztem. Van még mit tanulnom.
Próbáltam módosítani az áramvédelmi részen. Hiába módosítok az értékeken, akkor is gyorsan kapcsolgat vissza. Ez a gyors kapcsolgatást nem fogja mondjuk egy percig tolerálni a FET. Menet közben terhelés alatt is kibírja a zárlatot. Tettünk rá 600W terhelést. Azt is állja. Közben rövidzárlat és ha megbontjuk szintén megy tovább.
Ahhoz, hogy tiltsam az első áram lökés után a táp további működését, már kellene valami logikai áramkör. De azt egyszerűen nem tudom kivitelezni hirtelen. De ha van ötlet, szívesen fogadom. Megmérek mindent. Ha kell áramváltón keresztül megnézem mekkora impulzusok keletkeznek. Nincs induktivitás szegény ellenállásom. Idézet: „akkor is gyorsan kapcsolgat vissza.” A visszakapcsolás ideje attól függ, hogy az UVLO hiszterézs milyen hamar fut át. Ugye ennek időállandója (3x100k)x(10uF). Ha növeled a 100k ellenállások értéket, vagy az IC puffer mértékét, akkor az átfutás lassul. Az IC hiszterézise UVLO-ra fix. Idézet: „Ahhoz, hogy tiltsam az első áram lökés után a táp további működését, már kellene valami logikai áramkör.” CMOS IC? Azok mennek 5-15V között bármiről, tudsz velük kellő hiszteréziseket is csinálni.
Írtam, hogy jó bele a sima fémréteg ellenállás is, pláne, ha több darabot teszel párhuzamosan. Úgy nem lehet ilyesmit megcsinálni, hogy nem látod az áramkör jellemzőit. Szkóp, árammérés, stb.
Egyébként meg nem kell semmit hirtelen megcsinálni... előbb át kell gondolni, hogy fog működni.
Igen Laci, növeltem 3x270k-ra, valamint 100µF-ra. Viszont ebben az esetben lassabban lép be a védelem. Már elég nagy a kapacitás.
A logikai ic már lehet bonyolult után építés lenne. Talán 555 is jó lenne. Na majd megálmodom. De a triakos áram váltós védelem sokkal jobb és egyszerűbb nekem. Nem is melegszik tőle a fet. Kellően gyors. Most még megpróbálom rezonánssá tenni. Idézet: „Viszont ebben az esetben lassabban lép be a védelem.” Ez azt jelenti, hogy a tranyón és LEDen keresztül a kisütőáram kicsi. Apropó, az IC-t nemcsak a tápfeszének elvételével, hanema Ct Com-ra zárásával is le lehet állítani. Utóbbi esetben ugye az oszcillátora áll le. Azt jó látd, hogy egy 555 retriggerelhető monostabil módban kjó lenne. Beállítanád, hogy túláram esetén 100-1000ms impulzust adjon ki, ami tiltaná. Ezt régóta mondom, hogy véleményem szerint a rezonáns működéssel járnál legjobban.
Lehet érdemes kipróbálni 3*270k-val és vissza a triacra (elhagyni a tranzisztoros, Ledes kapcsolót). A jelenlegi tranzisztorosnak kicsi a kisütőárama és jelentős a maradék feszültség a 10µF kondin (Vce+Vled). Innen idul az újraindulás és hamar eléri a a 2153 bekapcsolási tápfeszültségét.
A melegedés egyik fő oka, (különösen a High side részen) hogy bootstrap kondi feszültsége mégcsak kb. (9V-Vds-Vd) azaz ~5-6V ettől a feszültségtől nem igazán tud kinyitni a felső fet. A hozzászólás módosítva: Jan 13, 2016
Én azt nem értem, hogy miért kell oda a LED? Legyen egy sima dióda, a maximális áram meg legyen annyi, hogy a tranzisztornak ne lehessen semmi baja. A LED ha túláramot kap, kiég, utána nem lesz rövidzárlatvédelem, még ennyi sem. Ha az oszcilláció áll le, akkor nem kell kisütni egy 10-100µF-os kondit sem.
A hozzászólás módosítva: Jan 13, 2016
De attól meg az IC zavarodhat meg.
A ledet kiszedtem már, ugyan az a helyzet ha benne van vagy ha nincs. Max villog ha ott van.
Ha jól emlékszem, ott van a kisütőtranyó bázisában egy 470 nF. csökkentsd le 22nF-ra.
LED, vagy dióda nem kell a tranyóval sorba. Úgy is hallod, ahogy elindul, leáll. A hozzászólás módosítva: Jan 13, 2016
Kár, hogy nincs valami tiltó bemenete. Gondolom a FET-et meghajtó kimenetet nem lehet egyszerűen söntölni, hogy kikapcsoljanak a FET-ek. 10ohm-mal sorban lehet 1A áram is csúcsban. Ha ezt söntölnéd egy másik FET-tel, már annyit nyernél, hogy nem az IR740 vagy melyik FET melegszik, hanem a kicsi, de sokkal kevesebbet. Vagy valahogy leválasztani egy félvezetővel?
A hozzászólás módosítva: Jan 13, 2016
Már én is leírtam, a Laci meg néhány perce, hogy az ic a Ct bemenet negatívra zárásával tiltható...
Azt írja Pepe, hogy akkor megbolondul az IC. De szerintem ilyet nem kellene csinálnia.
Üdv!
Visszacsatolással a szekunder oldali söntről nem lehetne megoldani? Az lekapcsolná mindkét fetet. Az IC tápjának én egy 75k 2w-os ellenállást használok és csak langyos, a gyári rajzon is ellenállás van. Nem tudom, hogy ekkora áramoknál műkődne-e a dolog?
Én komparátorral vezérlek egy BS170 fetet és nem bolondul meg semmi.
Gyorsan kell lerántani a Ct-t, átmeneti állapot nélkül.
A 2153-nak van egy olyan tulajdonsága, hogy ha a Ct láb Vcc/6 szint alá esik akkor mind a két kimenetét alacsony szintre kényszeríti.
A design tip (DT98-4) azt írja, hogy ezt akár egy olcsó NPN tranzisztorral is meglehet valósítani. Sajnos a tapasztalatok azt jelzik, ha nem gyors a Ct láb állapotváltozása, akkor összenyithatnak a FET-ek
1. 10W-ra ne félhidat akarj építeni.
2. Félhidat ne egyenirányíts egyutasan 3. Ha így csatolsz vissza, akkor nagyon asszimetrikus lesz az IC (skori leírta, hogyan kell visszacsatolsni, hogy ne legyen asszimetrikus) 4. Ha már valami PWM asszimetrikus félhidat akarsz, akkor kellne a szekunderre fojtó ... Meg még sorolhatnám, ez a kapcsolás így nagyon nem stimmel 10W-ra flybacket használj. Söntről amúgy lehet visszacsatolnál.
Üdv! Érdekes dolgokat (legalább is számomra az) mérek a halogéntápon. Üresjárati kapocsfeszültség 2.6V, 12V/35W- os halogénizzóval terhelve ez 22.5V. Üresjáratban csak az egyik pólushoz egy műszerzsinór a másik a levegőben 8.6V, ugyanez a másik pólushoz 14,6V a kapocsfeszültség mégis csak 2.6V.
Üresjáratban ne használd, mert úgy nem fog megindulni se.
Multimétert pedig ne használj ide. |
Bejelentkezés
Hirdetés |





. (Ezt a hozzászólást pár órája kezdtem el írni, de dolgozni kellett, remélem releváns). 





