Fórum témák
» Több friss téma |
Egy párszor elmondtuk már, hogy az adatlapban lévő áramértéket nem kell nézni. Oda van írva, hogy milyen impulzushoz tartozik? Nem. Általában ilyen 100-1000us impulzusra szoktam ilyet meghatározni. Érdekel ez minket? Nem. Miért? ha 1us-nál lassabb egy gate áttöltés, akkor eleve baj van.
Miért ne legyen SMD? Attól lehetne igazán jó. 2N2907A és 2N2222A párosa például tuti, ha TO92-höz ragaszkodsz. A többi sallangot pedig szedd ki onnan a pébe. Se a 100r, se az 1nF, se a 4148, se a zéner nem kell oda, hacsak nem csinálsz nagyon rossz nyáktervet. Addig amig, azt modnod hogy hiszel Spafiban mint az istenben, és elfogadzs mindent amit mond, és képtelen vagy az igazi párbeszédre, nem tudunk segíteni. Oké, okos spafi, ért is a dologhoz, de örülnének ha Te is értenél hozzá, és gondolkodnál a dolgokon. Kezdetben azzal, hogyha kérdezünk mi, akkor megpróbálsz rá válaszolni. Például szerinted a 100r, az 1nf, a 4148 és a zéner miért van benne? A hozzászólás módosítva: Jan 16, 2016
Azért a 13-as verzió amit használok nem hinném, hogy annyira elavult nagyon régi lenne. De szívesen fogadok egy 14-es verziót is ha tud egy linket küldeni valaki.
A többi meg magas egyelőre. Nem megy ez egyből majd hirtelen. Valahogy meg kellett hajtani a 740-es fetet. Laci harapós kedvében van ma? Csak viccelek. A hozzászólás módosítva: Jan 16, 2016
Azért nem SMD, mert a boltom Pécsett a HQ-ból rendel drágáért, meg amúgy sem szimpatikus, annak ellenére, hogy nem szeretek fúrni.
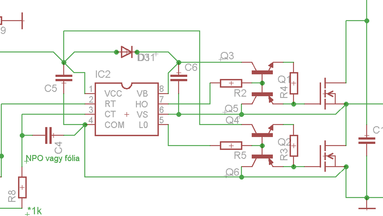
![]() Az ellenállás dióda,kondi nem tudom, miért került bele, biztos van valami oka, de inkább nem kérdezek rá.
Idézet: „Az ellenállás dióda,kondi nem tudom, miért került bele, biztos van valami oka, de inkább nem kérdezek rá.” Na ez a vicc. Hogyan akarsz elektornikát tanulni, ha ilyen egyszerű elemekre nem kérdezel rá? Nem is kellene rákérdezednek, elég lenne, ha elgondolkodnál rajta, vagy mondjuk magad szimulálnád, hogy mit csinál. Nem vagy te hülyegyerek, rájösz te magadtól is, ha igazán akarod. Én megmondtam szerintem mire való, és miért nem jó. Nekem nem hiszel. Csak spafinak hiszel? Nem csak a HQ létezik a világon, miért nem rendelsz máshonnan? Egy párszor már elmondtuk, hogyha kapcsolóüzemmel akarsz foglalkozni, akkor minimum 3 boltból fogsz rendelni. Ezt el kell fogadni. Meg kell tervezni a dolgokat, hogy mik akarsz megvalósítani, milyen alaktrészekre lesz szükséged az elkövetkezendő egy hónapban, és le kell adni egy-egy nagyobb rendelést. Úgy jobb esetben nem lesz szállítási díjad, vagy legalább a szállítási díj eloszlik. Ott a kontha, a lomex, a farnell (FDH), RET meg még egy rakás jó bolt. A hozzászólás módosítva: Jan 16, 2016
Valóban nem régi, de a 14-es nagyon tuti. A szimulációs motor sokat javult (jobban kihasználja az újabb utasításkészleteket, így gyorsabban fut), és nagyon jó trafó és tekercs modellek vannak.
Érdemes megtanulni használni, mert pl olyan dolgokra kaphatsz választ, ami Transztyűszeresnek rejtély, hogy mi a bűbanot csinálhat egy 100r ellenálás, egy 1nF kondi egy 4148 dióda és egy zéner a gate meghajtó körben
Nem az a lényeg hogy melyik verzió, hanem hogy megtanuld a szimulátort használni. Tudom nem egyszerű, én is gyakran vakarom a fejem. Viszont hogy mennyire "használhatatlan" arra a saját építésű analóg végfokom a példa. Kivezéreltem 1W-ra 8ohmos műterhelésen a valóságban is, meg a szimulátorban is, és meg is mértem 1kHz-en a THD-t. Ezredre ugyanazt az eredményt adta a szimulátor mint amit a valóságban mértem, szóval csak ennyire rossz.
Egye fene, jöhet az SMD-s terv, egy-két SMD tranzisztor HQ-ból való megrendelésébe és beforrasztásába nem halok bele.
Engem izgat miért van úgy pont ott az a pár alkatrész. Miért nem jó oda egy sima emitterkövető?
Én még az EWB 5-tel kezdtem. A progi annyira logikus, hogy 20 perc múlva már futott az első próbálkozásom. Egy nap alatt nagyjából mindent tudtam róla. Aztán az EWB-t megvette a National Semiconductor és elkezdte gyártani a multisimeket. Nagyjából minden ugyanaz még a 14-es verzióban is. Persze, sokat finomítottak rajta, meg komoly modellkészlete van, ezeket lehet editálni, stb. de az alapkoncepció ugyanaz maradt. És megmaradt egy rakás bug is bene...
De szimulátor nélkül el sem tudnék képzelni komolyabb dolgot...
Ahhoz, hogy megértsd, be kell rajzolni egy szimulátorba. Vagy, össze kell rakni. Melyik az egyszerűbb? Veled ( is ) az a baj, hogy mindig mástól várod a megoldást, a magyarázatot még nagyon egyszerű dolgokban is.
Én is ewb5-el kezdtem. Tudtam is szimulálni. Sokszor igazoltuk az elméletet a gyakorlattal.
Miből tanul az okos ember gyorsan?
Másnak a hibáiból. Ha valaki elmondja mi miért van akkor nem fogok időt tölteni ezzel. Elképzelhető, hogy tudom a választ minek az oda, csak le se merem írni, mi van ha nagy baromság. Ebben kell segíteni. Ez a baj.
Én inkább a saját hibáimból. Egyrészt biztosan nem követem el mégegyszer, hiszen rögzült bennem, hogy mi volt a hiba. Másrészt attól, hogy másnak nem megy, nekem még mehet...
Sziasztok. Egy dimarson dm-r300 típusú házimozi tápegységét szeretném meg javítani.
A szalagkábel lehúzott állapotában a következőket mértem. A 26V-os kimeneteken 21,1V-21,9V között ingázó fesz. mérhető. A 12Vos kimeneten 0,8V-1,2V között szintén ingázó fesz mérhető! A többi minimális eltéréssel megfelel az elvártaknak. Mindeközben a PD163 dióda halkan kattog ,melegszik és a belsejében apró szikrákzás figyelhető meg. Szalagkábel rádugásával nem mérhető semilyen feszültség és a kattogás is megszűnik. A mérés óta már találtam 3db zárlatos diódát melyeket kiforrasztottam. merre érdemes vizsgálódni vagy mi okozhatta a diódák tömeges pusztulását? Ha van köztetek hozzáértő annak a segítségét szívesen elfogadom. előre is köszönöm. (AZ egyik képen pirossal bejelöltem a kiforrasztott/zárlatos diódákat)
Nem értem meg ebből.
Ezt úgy kell csinálni, hogy rajzolsz mellé egy hagyományosat. Mindkettőt egyszerre analizáltatod a géppel és megnézed, hogy az egyes jelalakokban mi a különbség. De ez egy szkóppal reménytelen vállalkozás, mert esetleg 10...12 jelalakot is kellene egyszerre látni. A szimuláció meg legfeljebb 2...3 periódusig tartson, mert ha több, akkor már nem látsz finomabb részleteket.
Szia. Ez melyik alkamazás? Látom telefonon futtatod.
Szia!
Az 5V miatt mérhető az alacsony feszültség, az 5V-os rész van visszacsatolva. Amit kiszedtél nem sima dióda, az egy 12V-os zéner dióda! Cseréld ki kicsivel erősebbre. Az azért halt meg mert túlfeszültség volt. Az 5V-os kondit cseréld ki, a diódákat ellenőrizd le. PD163-as számú dióda 5,6V-os zéner. PD164-es számú az 24V-os zéner. A tápegységed kapcsolási rajza. A hozzászólás módosítva: Jan 16, 2016
No fene. Kettő okleveles villamosmérnöktanár kollégámat megkérdeztem mit csinálhat az áramkör ezen három alkatrésze. És nem tudják minek az oda.
Pedig idősebb, okosabb, és tapasztalt embek ők, mint én. Az alkalmazás az icircuit tábla gépen. Ez buta lesz az analízishez. Singular matrix error... Személyes véleményem az áramköri részről annyi, hogy a bekapcsolás lassítva van egy picit, és a kikapcsolás pedig gyorsítva. A gate a pnp tranzisztor segítségével jó nagy árammal kisüthető. De lehet hülyeséget beszélek, azért nem írom inkább.
Nézd meg az optocsatoló részt is, ott 2,4k az 5Vfelöl és 2,25kOhm a föld felöl , 26V-ról 9,9k és 1,5k a föld felé.
A hozzászólás módosítva: Jan 16, 2016
Olyan aranyos ( irónia nélkül ) ahogy félsz hülyét csinálni magadból
![]() Megteszem helyetted én ![]() - A Zener megakadályozza, hogy a gate egyrészt túl nagy feszültséget kapjon másrészt, hogy feleslegesen sok töltés halmozódjon fel rajta ezáltal a zárást lassítsa - R6/R7 biztosítja a nyitófeszültséget T3/T4 -nek. - C6/C21 pedig a nyitás pillanatában amíg feltöltődik megnöveli a 2db. 100Ohm -os ellenállás áramát a töltődéséig a töltőárama is átfolyik R6/R7-en ezáltal gyorsabban nyit T3/T4 - D7/D14-en gondolkoztam, tulajdonképpen csak a 2 db. tranzisztorra bízza a zárást, sok értelmét nem látom. Max annyit, hogy a gate kapacitását csak a tranzisztor süti ki a meghajtó nem így a két kondi kisütése terheli csak. szerintem! PS.: C4,C5 szerintem rosszul van bent! ---beszélgessünk róla--- A hozzászólás módosítva: Jan 16, 2016
Szerintem az R6/R7 az nem azért van benne.
Szerintem azért, hogy kikapcsoláskor mégse legyen óriási a kisütőáram, a kondi meg lassítja a kikapcsolást-bekapcsolást. Most már kíváncsi vagyok, hogy jót mondtam-e. Miért lenne rosszul? A felső fetnek a tápja, nem eletrolitikus kondenzátor. A hozzászólás módosítva: Jan 16, 2016
Csak provokáltam, hogy végre ne kioktatós tanárbácsis legyen a stílus hanem beszélgetős...
Ha nem lenne ott a kapacitás a tranzisztor lassabban nyitna. A kikapcsolást viszont tényleg lassítja szerintem is.
Amikor a gate feszültség nulla és éppen bekapcsoljuk akkor gyorsan tölti a gatet.
Amikor feltöltődött a gate akkor az emiter lába gate feszültségén van, akkor lezár az a tranzisztor, így csak addig tölti még fel nem töltődik. Így holtidő van a tranzisztornál is. Amikor ki kell sütni a gatet, akkor meg lassan kezdi kisütni.
Üdv!
Szeretnék építeni egy 5V 5A kapcsolóüzemű tápot, valami egyszerűbbet. Ti melyiket ajánljátok? Maga a trafó pc tápból lenne, azon ugye készen van az 5V-os ág, szóval annyira nem is nagyon kellene tekercselgetni. Valamilyen TOP smps ic-re épülőt gondoltam és fontos a kis helyigény. A hozzászólás módosítva: Jan 16, 2016
Üdv!
Az a gond azzal, hogy az 5V-os ágból 12V jön ki, neked meg egy szabályzott táp kell. TL494-es vezérlő ic-vel kell megcsinálnod, de akkor kimeneti szűrőt kell tenni bele, mert átlagolni kell a 12V-os pwm-et és úgy lehet belőle 5V. De a többiek jobban tudják ezt. Idézet: „A Zener megakadályozza, hogy a gate egyrészt túl nagy feszültséget kapjon másrészt, hogy feleslegesen sok töltés halmozódjon fel rajta ezáltal a zárást lassítsa” Erre akkor van szükség, ha nagy gate töltés kapcsol nagy árammal, és a kaki nyákterv maitt nagy a parazita induktivitás, vagyis nagyon reaktív a kör. Szimuláció alpaján itt felesleges (bár a nyáktervét pontosan nem láttam). Legjobb megoldás, ha a tranyó ott van a FET lábánál, és SOT-23 SMD méretű. Akkor eleve ez nem kell. Amikor az IC bekapcsol, akkor ugye az 1nF 100r-en keresztül töltődik, tehát nagyon nem söntöli az IC-t, így az be tudja kapcsolni az NPN tranyót rögtön, ami a FET gate-jét tölti a 4148-on keresztül és az 1nF-t (1nF a gate töltéshez képest kutyafüle). Amikor az IC kikapcsol, akkor PNP csak úgy tud bekapcsolni, ha az 1nF kimerül, tehát a kikapcsolást késlelteti és lassítja. Úgy gondoltam, hogy ezzel az effektív holtidőt is akarta a kapcsolás eredeti megalkotója (nem Transztyűszeres) csökkenteni, hogy ne kelljen másik, most már széleskörűen (de talán a HQ-ban nem) kapható és jobb IC-t használnia. Ez azért hülyeség, mert egy normálisan megtervezett ZVS rezonáns táp esetében a FET bekapcsolása ZVS megy, amikor bekapcsolod akkor még fut fel a szinuszos áram, teháta FET bekapcsolása gyerekjáték, és mehet lassan is. Ha kicist később éri el a 10V-ot a fesz az sem gáz. Azonban a FET kikapcsolásakor meg kell szakítani áramot. Ha pont rezonanciafrekin van, akkor csak a mágnesező áramot kell megszakítania, de ha a rezonanciafreki felett van, akkor azt az áramot is meg kell szakítania, ami a szekunderre transzformálódik. Vagyis a kikapcsolásnak kell erősebbnek lennie, mint a bekapcsolásnak. Na most én állítottam valamit, ha nem értetek egyet, akkor cáfoljátok meg. Legjobban annak örülnék, ha az aki felrakta a kapcsolást kifejtené a véleményét, mert ezt jelentené azt, hogy tanulni is akar valamit. Jelen esetben szerintem ez a négy alaktrész tök felesleges. Csak az NPN+PNP kellene, az NPN-et kicsit gyengébbre kell választani (vagy utána rakni egy ellenállást), a PNP meg jó erősre. Tranyókat odarakni a FEThez, a bázisáramuk kisebb, az mehet hoszabb úton. Idézet: „A designer knows he has achieved perfection not when there is nothing left to add, but when there is nothing left to take away. Antoine de Saint-Exupery” A hozzászólás módosítva: Jan 16, 2016
Pont ilyen megoldást raktam egy nyákra nemrég... lásd a csatolt képen. Mondjuk nekem az elsődleges célom az volt, hogy az IC melegedését csökkentsem, de ha mellékesen a FETek is gyorsabban kapcsolnak az nem hátrány
A hozzászólás módosítva: Jan 16, 2016
Ha már beraksz egy segédtápot a TNY-el akkor minek a segédtekercs a reléhez? Sima időzítésnek is elegendőnek kell lennie. Ha túl sokáig nem húz be a relé, akkor úgyis annyi lesz az R2-nek (kivéve ha NTC).
Fordítva... Bekapcsolás gyorsítva, kikapcsolás lassítva...
|
Bejelentkezés
Hirdetés |

















