Fórum témák
» Több friss téma |
Az idézeted tetszik!
![]() Logikus amit írsz, valószínűleg ez a meghajtás nem ilyen felhasználáshoz készült. A holtidőt nemigen értem, ha a bekapcsolás gyors és késleltetjük a kikapcsolást az inkább eltünteti a holtidőt, tehát pont ellentétes hatást ér el. -szerintem!-
Úgy emlékszem az a 12V is szabályozott, üresen kb 26V jön le róla, de akkor nincs tartalék. Ha most a TOP-ot optocsatolón és egy feszültség refen keresztül szabályzom, akkor be lehet lőni 5V-ra. Nem? Bár a primer menetszámmal gondok lesznek szerintem, úgy tudom azok félhidasra készültek.
A hozzászólás módosítva: Jan 16, 2016
A TOP-hoz a pc trafója nem okés sehogy sem... a TOP flyback rendszerben megy és oda légréses trafó kell, stb...
Ennek az IC-nek az az egyik korlátoja, hogy 1200ns vagy 600ns (utóbbi az IR21531) fix holtidővel rendelkezik. Előbbi úgy 50kHz, utóbbi úgy 100kHz környékén már marha sok, mert terhelések esetén angy kitöltési tényező veszteséget okoz. A félhíd kapacitás lazán áttöltődik normális mágnesező induktivitások mellett 100-300ns alatt mondjuk 100kHz-en úgy, hogy minimális plusz ZVS kondi kell, meg minimális zavart ad.
Lenne az IRS27956x széria, ami sokkal több mindenre képes (például állítható a holtidő), újabb, de még kevesebb helyen kapható.
Melyik 5V-os kondit? Mert a panelen egyik sem 5V-os.
Az 5V-os résznél találhatóról beszélt. Úgy 5V-os
Utána meg a nyák nem lesz publikus... ismerjük.
A nyák (a TNY256-al és a jelfogós lágy indítóval) még nincs lepróbálva. Várhatóan jövő hét közepén, vagy végén lesz.
Ígérem azt is közzéteszem, ha valaki nagyon szereti az 1,5mm2-es MCU és UTP átkötéseket - a panel alján is... A hozzászólás módosítva: Jan 17, 2016
Szerintem is ez egy holtidő csökkentő kapcsolás(azért van benne az 1nF+dióda - talán, mivel az IR holtideje fix és kicsit sok), de kipróbálom ezt a verziót is, ez nem csökkenti: (kép)
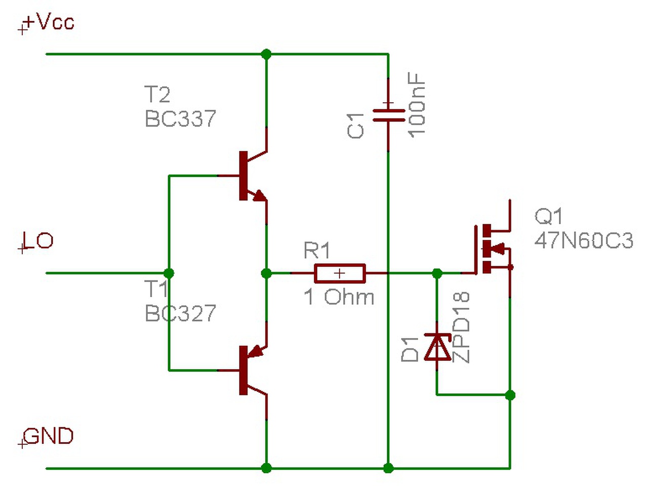
Az ajánlatod milyen tranyó? A HQ-ban van pl. Ilyen A párjával jó lesz? Az 1 Ohm-ot azért raktam be, hogy ne legyen túl nagy áramimpulzus. A 18V-os zéner meg nem árt bele, filléres a FET-hez képest, cimopata is berakta a felső oldalra, nem véletlen talán... A hozzászólás módosítva: Jan 17, 2016
Egye fene, itt a lepróbálatlan nyákterv. Ha valaki talál benne hibát, szóljon, de szerintem működőképes.
A TNY kapott hűtést rendesen. ![]() A lágy indító ellenállás 3x47 Ohm párhuzamba egymás tetején(elfér, azt lepróbáltam tegnap papírról). A szekunder oldali GND üres csíkjait alkoholos filccel vagy egyébbel le kell fedni(nem szereti a toner). A trafó alatti rész 2 menet segédfesz PC ventilátornak, ha valaki nem 47N60C3-at rak bele, akkor elkél bőven! A lágy indító segédtekercsét a szekunder oldalra kell tekerni, ezért a trafóban meg kell lennie a 8mm-es kúszóútnak, mivel a panelen nincs meg! ETD49-et a RET-nél találtam N87 anyagút jó árban és 15k alatt ezresért postáznak. A terv Eagle 4.11e-vel készült, demóval nyitható, letölthető ITT Sikeres után építést! (csak most tudok írni, itt vannak a nagylányaim, láthatás...Minecraft). A hozzászólás módosítva: Jan 17, 2016
Lássuk a te Gate hajtásod.(ha már megígérted)
Bocs nem akartam ekkorát beszólni. Láttam a jószágot készen is, gondolom működik jól. Én még mindig tanuló fázisban vagyok...áram korlát ügyben. Jól feltételezve, hogy ez a táb a FET áramát csatolja vissza és összességében rövid zár védett?
Nálam mindhárom gyerek 12 voltos pákát kapott karácsonyra, ne tudd meg, a 3 éves is helyesen teszi be az elkót... A hozzászólás módosítva: Jan 17, 2016
Éppen most bontok 3 PC tápot. A jó hatásotok
. Az lenne a kérdésem, hogy a gyári trafós meghajtást jellemzően miért nem használja senki?. A legjobb az, hogy mindháromban a zavarszűrő nincs beöntve, mechanikai értelemben hulladékok.
Nekem meg nem ez a szakmám.
10 év ANxxx, stb. doksi olvasás, net böngészés, egyéb, sok FET, IR durrgatás a tudásom eredménye. Nem vagyok akkora szaki. Azt hiszem ezt le is írtam egyszer a fórumba. Áramkorlát szerepét a két dióda látja el a rezonáns kondikon. Rövidzár védelem meg a két szekunder oldali biztosíték, a kiolvadásukig bőven bírja a táp.
Ez már nyákon van?
A TNY-s és jelfogós rész kivételével(FET-es indító+segédtekercs volt) működőképes példányban megépítve.
Lszórt:26uH Crez: 2x100nF+ 2x47nF Freki: kb. 47-49kHz
Trafós gate meghajtásra gondoltál? Éppen azzal kísérletezek (full híd), másfél év után újra elővettem, mert úgy néz ki hogy félhíddal nem fogom tudni elérni a kívánt teljesítményt, legalább is gazdaságosan kivitelezhető módon...
Ugye én, mint egyszerű gépész megnéztem kb. 100 kapcsolási rajzot ATX-es tápokból. Szinte mind trafós. Azt még érteném, hogy ha a meghajtó trafón lenne 1 primer és két szekunder a két tranyónak. De általában van még egy tekercs a felső FET-nél(tranyónál).Bővebben: Link Mit csinál itt a Q1 meghajtó alatt lévő kis tekercs? Olyan, mintha áramváltó lenne integrálva a kis trafóba.
A hozzászólás módosítva: Jan 17, 2016
Tulajdonképpen áramváltó. Átfolyik rajta a terhelés árama, ez betranszformálódik a tranyók bázisába, kevesebb bázisáramot kell szolgáltatnia a meghajtásnak, mert így a bázisáram nagy részét a főkörből vehetik a tranyók.
Azt hittem trükkösen így csinál valahogy áramkorlátot, de itt tényleg nem értem miért nem sül meg az egész táp, ha az 5 voltot rövidre csukom. Amúgy köszi a megerősítést. Mod. Most nézem a TR2-n még van egy kis tekercs. Ha ott nagyobb feszültség jelenik meg, a műveleti erősítő tiltja az oszcillációt? Elég komplex szabályzókör.
A hozzászólás módosítva: Jan 17, 2016
Hát, szerintem hiányzik a T2.2-es trafó primere a rajzról, ami a főtrafó primerében van. Attól, hogy az egy menet, még oda kellene rajzolni...
Az 1 Ohm megint felesleges. Nézz bele egy FET adatlapjába, annak is van gate bemeneti ellenállása. Valamint ha már ellenálást raksz, akkor érdekes azt csak az NPN-hez rakni. Annak a PNP-nek nyelni kell az áramot, mint nekem a túrógombócot.
Idézet: „Lássuk a te Gate hajtásod.(ha már megígérted)” Ekkor nem tudom megint eldönteni, hogy még mindig kötöszködsz és felül hordod a hátsód, vagy egyszerűen csak még most sem tudod használni a fórum kereső funkcióját. Megint olyan dologról van szó, amit ha nem posztoltam már ötször, akkor egyszer sem. A kapcsolás rém egyszerű, szimpa NPN+PNP pár, esetleg egy plusz gate-ellenállás (értéke fel van tüntetve ott, ahol használva van) Például Itt van egy mérés az FMMT549-ről, hogyan süt ki 50ns-on belül Itt a 2907A/2222A páros Itt a 3904/3906 páros mérése De persze olyan is van, hogy maga az IC képes 1-2A áramra, és csak a kikapcsolásra kell rásegíteni, mint az egyik D-osztályú erősítő esetében: FMMT549 használata Maga ugye az egész rém egyszerű pont ez a léyneg. Minek bonyolítsuk? Nem értem, hogy attól hogy te beleraktál pár teljesen fölösleges alkatrészt, miért várod, hogy mások is valami eszmélyetlen bonyolult valamit mutassanak? Lehet bonyolítani, például ha adaptív hotlidőt szeretnél (a gate meghajtás szinte holtidő nélkül jön, és utána az áramkör maga lövi be a szükséges holtidőt). Ezt is párszor posztoltam már, na nézzük végre tudod -e használni a kereső funkciót.
Érdekes dolog jutott eszembe a holtidő csökkentésére
Találtam itthon pár darab 2SK2837 FETet, 500V, 20A, 0.21ohm, 80nC, rise/fall: 30/50ns Coss 1165pF on delay:70ns, és most jön a legérdekesebb adata: sw off delay: 290ns ! Szóval ha ilyet rakok félhídba a 21531 után, akkor a 600ns holdidőből rendesen lefarag (600-(290-70)) azaz csak 380ns holtidő marad. Jól gondolom, vagy figyelmen kívül hagytam valamit?
Szerintem Laci kb. olyasmire gondolt, amit beraktam kicsit korábban ITT - de majd kijavít ha mégsem.
Egyébként tényleg nem értem, hogy ha már berakod a TNY-t, akkor minek külön segédtekercs is... Erről jut eszembe: a nyákterveden a TNY bemeneti oldalán a 100nF nagyon messze van az ICtől, sokkal jobb lenne pl. az IC bal oldalánál... A hozzászólás módosítva: Jan 17, 2016
Mi másra, egyszerű is, jó is. Kell ennél jobb?
Holtidőről meg annyit, hogy miért nem váltunk másik IC-re? Van a fairchildnak is egy rakat ugyanilyen IC-je, kisebb vagy állítható holtidővel. Miért kell az IR2153-hoz vagy IR21531-hez ragaszkadni? TME-ben is meg a Hestorean is vna már IRS2795x.
Nem értem miért feltételezed, hogy megint kötözködni akarok.
![]() Akkor kiveszem az 1 Ohm-ot. A 800mA-es BC327/337 bőven elég lesz (nemrég láttam egy fél doksit 250kHz-en 100mA-es tranyókkal 100nC-t hajtani - ipari cucc, a forrása és a rajz sajnos nem publikus).
Idézet: „A 800mA-es BC327/337 bőven elég les” Ebből az sínylik le, hogy nem értetted, de nem is akartad megérteni, amit írtam. Az az áram az végtelen hűtés esetén folyamatos terhelésre, vagy nagy impulzusra vonatkozik. Esetünkben EL KELL FELEJTENI! Rövid impulzusban kell nekünk az az áram, így totál irreleváns!
Összerakva jól működik, és gyorsak a fel/lefutások, nem száll el a BC.
Nem tudom másoknak mi az oka, én a helyükben az IRS választanám, de... nekem van még itthon a 21531-ből jónéhány darab. Kidobni nem fogom, inkább felhasználom. Az esetemben másik ok, hogy a 1206-nál sürübb lábkiosztású SMD-t elég szenvedős beültetnem. Sajna a sima alkatrészekhez is szemüveg kell egy ideje.
8 lábú DIP tokos verzióból Te melyiket ajánlanád? A hozzászólás módosítva: Jan 17, 2016
|
Bejelentkezés
Hirdetés |








. Az lenne a kérdésem, hogy a gyári trafós meghajtást jellemzően miért nem használja senki?. A legjobb az, hogy mindháromban a zavarszűrő nincs beöntve, mechanikai értelemben hulladékok. 




