Fórum témák
» Több friss téma |
- Ez a felület kizárólag, az elektronikában kezdők kérdéseinek van fenntartva és nem elfelejtve, hogy hobbielektronika a fórumunk!
- Ami tehát azt jelenti, hogy a nagymama bevásárlását nem itt beszéljük meg, ill. ez nem üzenőfal! - Kerülendő az olyan kérdés, amit egy másik meglévő (több mint 17000 van), témában kellene kitárgyalni! - És végül büntetés terhe mellett kerülendő az MSN és egyéb szleng, a magyar helyesírás mellőzése, beleértve a mondateleji nagybetűket is!
0 fok környékén üzemeltem be, de még akkor is bőven hideg volt a víz egy jó nap járatás után, ha látom, hogy melegszik az idő, nyilván kikapcsolom
Nem teljesen ide tartozik a kérdésem de jobb helyet nem találltam,szóval az lenne a kérdésem hogy ha valakinél be van kötve a Upc net de nincs hozzá modeme az csak is Upc-s modemmel tudja használni vagy bármilyen Modem jó arra a feladatra amit el kell végeznie egy Modemnek?
Köszönöm a válaszokat eéőre is.
Csak a szolgáltató által kihelyezett, engedélyezett és regisztrált végponti eszközökkel használhatod a kapcsolatod, már amennyiben UPC kábelinternetről beszélünk.
Igen Upc kábelinternetről van szó,másik eszközzel miért nem menne?
Mert az upc valószínűleg mac azonosítót regisztrál. Az alapján azonosítja az előfizetőt.
Nem csak hogy MAC címet regisztrál, hanem a kihelyezett modem manage-elése is az UPC hatáskörébe tartozik. Ha te beírod a modemed IP-jét, pl. http://192.168.100.1, te ott csak megtekinthetsz néhány dolgot, mint upstream/downstream csatornainfó meg még néhány egyéb dolgot, de minden más el van rejtve, semmi más konfigurálásához nincs jogosultságod a modem beállításai terén, nem is lehetne, mivel a modem által letöltött konfig fájl határozza meg úgy eleve a le- illetve feltöltési sávszélességedet, ami kellően le van védve, de ez már a jelenleg használt DOCSIS3 specifikációi közé tartozik ha nem tévedek, szóval itt abba is hagyom.
Köszönöm mindkettőtök válaszát.
Valaki aki ráér és keni vágja a Sprint layout-ot megcsinálná nekem ezt?
Nekem nem megy,életem első nyákja lenne de ......! Olyan nagyon megköszönném!!!
Hello!
Ha már így szóba került a UPC, akkor kérdezném, hogy általában milyen kábellel kötik be az előfizetőhöz?
Kábelmodem esetében szerintem a kettős árnyékolású RG6-os koaxot szokták használni, vagyis elvárt lenne hogy ezt használják.
Ahol én jártam, ott pedig nem találtuk csak a szomszédét, hiába volt bekapcsolva.
Szia!Szépen felszabályoz két másodperc alatt. Majd nem kapcsol le mert átver és forró lesz.
Amúgy nekem egy egyenáramú motor kapcsolására kel mert a kis hej miatt relé nem fér el. Nem teszi tönkre a az indulási áramlökés a fetet? 5,2v-nél kinyit teljesen. Most úgy használom,csak szeretem volna lágy indítást.....Köszi a választ!
Nem egy nagy kaland, neked sem tartott volna sokáig.
Ehez az ellenállás huzallhoz olyan 5 cmen elég lenne 2 baby elem hogy vörösen izzon? Esetleg 2 aa elem?
Egy 100Ah-s akkumulátort egy Max 8A-t tudó akksitöltő fel tud tölteni maximumra?
Tudom,hogy a tizedével lenne jó tölteni és az meg 10A lenne.
Igen, bár tovább tart
Ha az akkutöltő tele van pakolva mindenféle "intelligenciával" akkor persze nem biztos, hgy nem fog "védekezni", de alapvetően: kevesebb áram nem káros. Szóval, ha sima áruházi töltöd van, mehet. A hozzászólás módosítva: Jan 20, 2016
Köszönöm.
Pontosan egy ilyen töltőről van szó.
Nagyonszépen köszike,neki fogtam én de elakadtam,majd leirom hogy hol,amúgy valamit nem értek,ugye azért kellett ujra megrajzolni Layout ban hogy eltünjönek az alkatrész jelőlések hogy lehessen nyomtatni,de eben is benne van,vagy nyomtatáskor el fog tünni ha Pdf ként mentem és úgy nyomtatom?
Szia! A Layoutban a nyomtatás lapon baloldalon a kis négyzetekben beállíthatod, hogy mely rétegeket nyomtassa. Ha PDF-ként mented, ugyanez az eljárás.
A hozzászólás módosítva: Jan 20, 2016
A mellékelt képen lévő LED-eknek elég egy Pentium III-as hűtőborda maximális fényerőnél? 3W-os RGB LED-ek.
A hozzászólás módosítva: Jan 20, 2016
Ha mind a 3 világít mindegyiken (Fehér szín), akkor 15W úgy a teljesítmény felvételük.
A P3-nak több fajta hűtőbordája volt tudtommal, így ez a kérdés nem tudom mennyire megválaszolható. Attól függ mennyi ideig akarod használni és hogy mennyire akarod az összeset, mert ha csak mindegyikből csak az egyik színt használod, a harmadára leesik a hőleadása. A másik,hogy a hűtőborda hol lesz? Egy dobozban? A falban? A "szabadban"? Az biztos,hogy fel kell pasztáznod a led alatt, hogy megfelelően áttudja adni a hőt, különben szétég. Ha melegedne, akkor teszel egy kis ventillátort és az biztos,hogy elég lesz.
Hello. Van egy 230VAC, 12VDC 4A-es tápegységem, de kéne 0,2A -12VDC is. Hogyan lehet a legegyszerűbben megoldani? Néhány alkatrészt össze tudok forrasztani. Nincs próbapanelem.
Ilyeneket találtam: Bővebben: Link Bővebben: Link A hozzászólás módosítva: Jan 20, 2016
Nem értem a problémád. A 4A-es tápra miért nem kapcsolhatod rá a 0,2A-es fogyasztót?
Egy géphez kell a tápegység, van külön 5V-os tápom is. Mindhárom feszültség kell a gép működéséhez, a -12V is.
Ha lehet külön 5V-os táp, akkor lehet külön 12V-os is. A külön 12Vos földfüggetlen lesz, ezért úgy definiálod a kimenet polaritását, ahogy akarod.
Van külön 230V 5V-os, meg 230V 12V-os tápom. A táp eredetileg csak sima 5 és 12V-os géphez készült, de a -12V-ot is igénylő géphez is használni akarom.
Először 2 kimenetes, 5+12V-os táppal próbálkoztam, de a 2 feszültség hol ilyen, hol olyan terhelése miatt változott a feszültség. Ha az 5V-ot jobban terhelte a gép, akkor a 12V megnőtt, és fordítva. Ez nem volt megengedhető, ezért lett külön 5 és 12V-os táp. Nem létezik olyan táp, hogy csak -12V-os, sőt, még +12V és -12V együtt sem. Csak 3 kimenetesben találtam +12V-ost és -12V-ost, a 3. fesz általában 5V.
Írtam, hogy ha veszel egy önálló egykimenetes hálózatról működő tápegységet, akkor kinevezheted a GND kimenetét -12V- nak, a +12V-os kimenetét pedig GND-nek és így meg is oldottad a problémát.
A gépnek csak 1 földje van az 5V, 12V, -12V mellett, így ez nem lehetséges. Rendes -12V kell.
Szia!
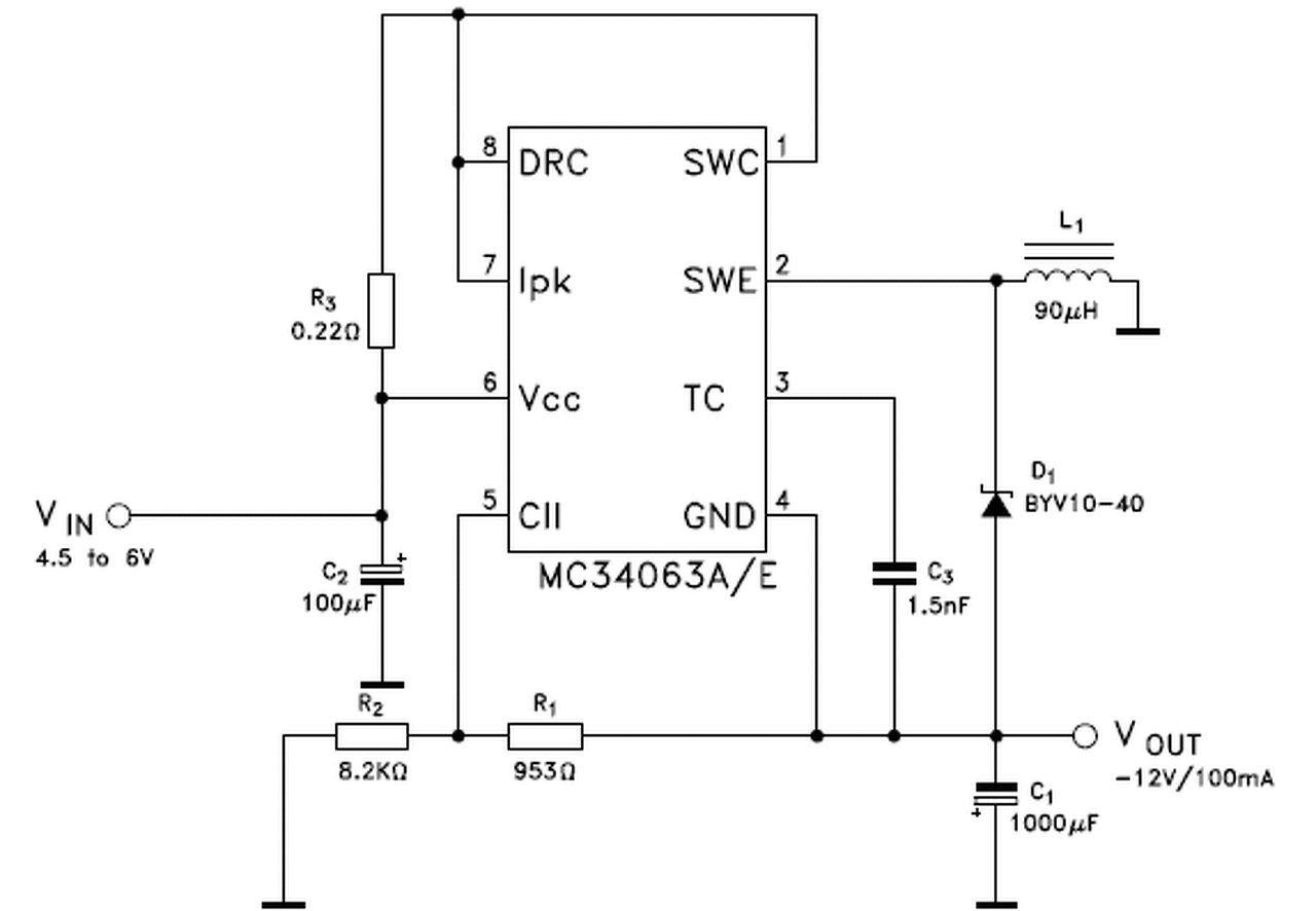
Szerintem 34063 a legegyszerűbb megoldás. Az ne zavarjon, hogy a bemenetre 4,5-6 V van írva, nyugodtan rákapcsolhatsz 12 V-ot is. Ja és kijön abból 0,2 A is. A hozzászólás módosítva: Jan 20, 2016
Igen, arra az egy földre kell rákötni a külső táp +12V kimenetét, a külső táp GND-je meg lesz a -12V forrása. Ha csak pár dolgot tudsz összeforrasztani, akkor ne kezdj bele egy polaritásváltós DC-DC kapcsolóüzemű konverter építésébe.
A hozzászólás módosítva: Jan 20, 2016
|
Bejelentkezés
Hirdetés |








