Fórum témák
» Több friss téma |
Köszönöm!
42 mikroHenry ha nincs rövidrezárva a szekunder.
28 ha igen. Mennyinek kéne lenni rövidzár nélkül?
Több mH-nek... ( millihenry ) - ez a vas ( Ni-Zn ) egyáltalán nem idevaló.
Szerezz vmi 4-10.000 AL értékűt. A hozzászólás módosítva: Jan 23, 2016
Szóval a trafó rossz.
Köszi a megfejtést. Toroidot akartam mindenképp, a kis szórás miatt. Lehet jó anyagból levő toroidot kapni itthon, vagy rendelni?
Most itt totál elmentünk egymás mellett.
Amire te reagáltál és én reagáltam az egy soros rezonáns konverter (vagy LLC-nek is nevezehető, de) fix frekin használva. Ott nincs szekunder fojtó. Vagyis helyes modellhez a szekunderre feszültséggenerátort kell tenned (hiszen a nagyfreki sok kondit lát), nem áramgenerátort. Vagy tehetsz nagy kondit és ellenállást, de akkor sok idő, míg beáll a szimuláció. Arra így nem reagálnék, hogyh szekunder fojtó van, akkor a szórt induktivitás besegít -e a ZVS_be vagy nem. Azt látom, hgoy a szórt nduktivitást kétfele raktad. Ez oké, de áttransfzromálható ez egy olyan látott szórt induktivitás s mágnesező értékké, ami a nálad lévő három elemet helyettesíti (a TI a sját táblázatában ezt számolja is a saját LLC konverteréhez). Azonban itt most ettől az eltéréstől tekintsük el, hiszen minimális légréssel dolgoznak (k azaz Lm/Ls 10 felett van). Tehát visszatérve, ha soros rezonáns vagy LLC konverter van, akkor a szórt induktivtiás csak a rezonanciafreki felett segít be. A fázistolásos teljeshíd az eg megint más dolog (ott van szekunder fojtó, és van ZVS), mert ott ugye leég azt nézni, amikor egyszerre rezeg a két oldal. Akkor semmilyen áram nem folyik, tehát nincs mi ami áttöltené a két félhíd töltését. Innen már könnyű elképzelni azt, hogy csak bizonyos kitöltési tényező felett lesz ZVS.
Ha hű de jót nem is, de a Taliéktól tudsz rendelni gyűrűt M2TNC anyagból úgy 10 és 60mm átmérő között, de lehet hogy nagyobb is van.
Ha olyan PC trafó körüli keresztmetszetben kell akkor 36x23x15-ös szokott lenni nekik, ennek kb. 1cm2 a keresztmetszete. Amit linkeltél az biztos hogy nem jó trafónak, azért füstölt el a táp.
Hogy van még nekik mindig olyan ferrit anyaguk amiket már vagy 25-30 éve nem gyártanak?
Akkoriban világ színvonal volt a hazai ferrit gyártás ezért is megállják helyüket egy negyed évszázad múlva is. Idézet: „ezért is megállják helyüket egy negyed évszázad múlva is.” Azért közel sem.. olyan veszteséges vackok mint a fene. Egy EPCOS N67 lepilja őket. Na meg egy N87 vagy N97 az töredék méretből azonos teljesítményt visz át. (saccra ötöd akkora maggal ugyanakkora teljesítményt viszel át, így az olcsó de nagy ferrit gyűrűn töbe fog kerülni a sok réz, mint a kis mag és a rajta lévő kis réz)
Ez nem igaz, de egyszer ha lesz alkalmam majd megmérem és teszek fel konkrét adatokat. Az tény hogy a korszerűbb magok kisebb veszteséggel dolgoznak, de sosem fogsz átvinni rajta ugyanabban a méretben 5x akkora teljesítményt, még 3x annyit sem.
A 3C90-en pl. amire azt írják az adatlapok hogy valahol az N67 és 87 között van, pont ugyanannyit szoktak átpréselni mint a talis magon.
Lomexben találtam olyan ferritgyűrűket, amelyek mondjuk elég kicsik ( 26mm az átmérő és 50 mm2 a keresztmetszet), de az Al-jük 6970 meg 10700. Ezek anyaga T37 illetve T38. Ez nem tudom igazából miféle anyag, de Ferci ugyebár azt írta, hogy 2000-10000 Al-t keressek.
Ezek nem jók trafómagnak? Olcsók is. Mondjuk nem lenne triviális megtekerni őket a kis méret miatt, de talán még belefér.
A T38-ból kettőt összeraksz, az már kb. elég lesz ahhoz a teljesítményhez.
Frekiben meg felmész, amennyire még tudsz az ic és a vas miatt. 2000-et nem írtam, azt hiszem..
Emlékeim szerint a lomexben nincs olyan gyűrű amit trafónak lehetne használni, egy időben én is keresgéltem.
igen , 4000-et írtál, bocs.
nekem is ez jutott eszembe, hogy kettőt egymásra rakok, és úgy tekerek.
Ki kellene próbálni alacsonyabb feszről. És mérni, ahol csak lehet. A nyákot alkoholista filccel csináltad?
piros tussal.
A nyáktervet Expresspcb-ben csináltam, kinyomtatok, sarokpontokat átlyukasztom, filccel átpontozom, piros kármin tussal kirajzolom. Nem csőtollat használok, hanem sima tustollat. Kerülöm a negyedcenti távolságú pontok közötti vonalhúzást, inkább átkötést csinálok az ilyen helyeken. És a kísérleti nyákokat mindig tükörképben csinálom, hogy ne kelljen fúrni. Rézgálic+sósavval maratok vagy ha van vasklorid, akkor azzal +sósav. Ezeket bírja a tus. Itt betartottam a kellő távolságokat a primer meg a szekunder között. Szóval a nyákkal nincs baj szerintem, a trafó rossz, ez kiderült. Általában audió dolgokat szoktam csinálni, van saját tervezésű erősítőm, és ahhoz akarok most kapcstápot csinálni. Már jóval többet ráköltöttem, mintha vettem volna egy nagy toroid trafót, meg pufferkondit de hát ebből tanul az ember.
Idézet: „Már jóval többet ráköltöttem, mintha vettem volna egy nagy toroid trafót, meg pufferkondit” Hosszú távon jobban jársz mind árban, mind súlyban, mind tudásban.
"gazz" gyűrűje kb. AL=45 - azt kár alacsonyabb feszről járatni, úgyis durr lenne belőle.
Nekem van 5000 AL-es toroidjaim, azok jók trafónak(34mm-es)?
Csak mert a cimó tápba lepróbáltam őket 60kHz-en és alig melegedett 0.1T-nál.
Egyrészt egy toroid újan horror árban van (amúgy sem vennék mert hanyagul vannak megtekerve), másrészt ha annál többet költöttél rá az azért van mert nem voltál körültekintő. Azt a tápot PC trafóra is meg lehet csinálni (nem tudom mekkora teljesítményre van szükséged), PC tápból rosszat meg ingyen is szoktak adni, de max. pár száz Ft. Veszel hozzá mondjuk egy IR-t ha neked az szimpatikus, a szekunderre kondit meg diódát és kész van a táp.
Első körben nézelődni kell, ugye itt is írta valaki nemrég hogy 4-5000Ft körül vett ETD49-et. Én meg vettem pár éve E55-öket, 700Ft/db áron és ebben a cséve is benne van. És amikor megtekertem 1,6kW-ra (mert épp annyi kellett) akkor kb. félig volt a cséve huzallal.
Én a rádióamatőr tapasztalatomat tudom hozzá tenni: Minden vassal akkor lehet a legbiztosabban eredményre jutni, ha gyári, jól megjelölt, és van adatlapja. Én a saját tápomba rendeltem ismert magot. Ezzel -bár drágábban- de ki lehet húzni 100 méregfogat a konstrukcióból.
Meglett a félévem
. Ami a topicot illeti újra tudok foglalkozni a cikkel. Nem tudom PEPE tápja hogy áll, illetve, hogy van-e megosztandó konstrukció azóta bárkinél. Még 10 oldalt akarok beletenni, utána kitehetnénk a linket a fejlécbe. A hozzászólás módosítva: Jan 24, 2016
Idézet: „ugye itt is írta valaki nemrég hogy 4-5000Ft körül vett ETD49-et.” Én voltam. 1db 4200Ft-ért jött le Pécsre a TME-től.Megnéztem, ha a RET-től berendelnék mondjuk 15000-ért(ingyen postáznak) N87 anyagút(betáraznék), olcsóbban kijönnék sokkal. ![]() De ha 15k alatt van, akkor is csak 1000 a posta, úgyhogy 4-5db-nál is megérné. RET -> ETD49 Ráadásul az N87 állítólag jobb, mint a TME-s 3C90. A hozzászólás módosítva: Jan 24, 2016
A táp nagyon jól áll.
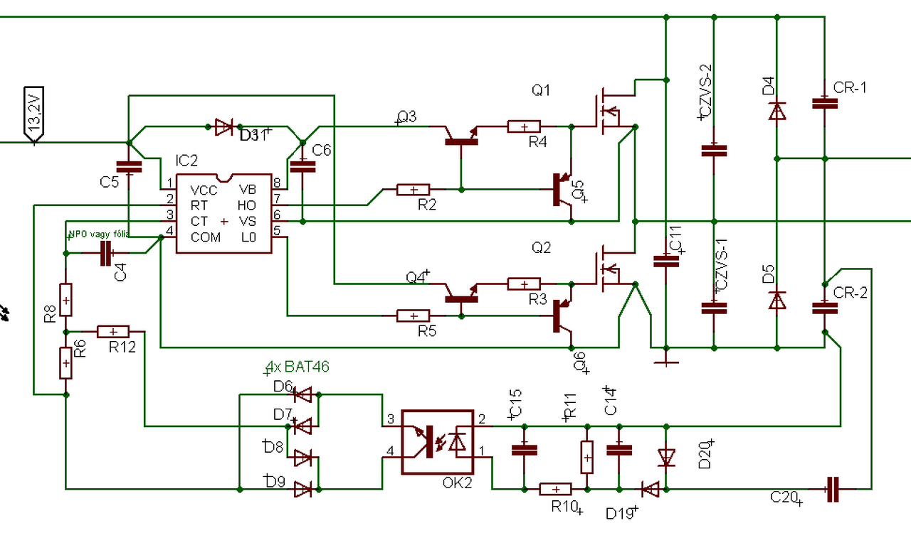
Szerintem ennél többet nem lehet kihozni IR 2153 IC-vel. Rezonáns ZVS, nincs törés a jelalakokban. Most az áramváltós védelmet próbálom, mert A kondenzátoros feszültségosztós öt 555-ös ICs megoldás nem igazán működött bizonytalan volt, hol jó hol nem jó.
Szerintem a kondis áramfigyelés jó működése a konkrét áramköri felépítéstől függ. Nekem a rezonáns áramgenerátor jól működik úgy, hogy a rezonáns kondin figyelem az áramot. Szóval meg lehet azt jól és egyszerüen csinálni.
Hát igen... a tme-nél sok minden van, de szinte minden vastagon feláras.
A ret-nél az ETD59 is jócskán bruttó 4000 alatt kijön. Arra aztán fér drót bőven és csak kicsivel foglal nagyobb helyet mint egy 49-es. Szívesebben használom még ha felesleges is... IRS 2453-mal csinált már valaki hidat? A hozzászólás módosítva: Jan 24, 2016
Ez csak megfogalmazás kérdése. A rezonáns kondi feszültségét egy kisebb kondin keresztül figyelem, amiből így tulajdonképpen áramjel lesz. Tehát minimális hibával, a frekvenciától függetlenül, az árammal arányos lesz a jel. Teszek be rajzot.
|
Bejelentkezés
Hirdetés |






. Ami a topicot illeti újra tudok foglalkozni a cikkel. Nem tudom PEPE tápja hogy áll, illetve, hogy van-e megosztandó konstrukció azóta bárkinél. Még 10 oldalt akarok beletenni, utána kitehetnénk a linket a fejlécbe. 


